Как ввести регулировку по току?

Блоки питания, преобразователи напряжения, UPS'ы - это здесь :)
Аватара пользователя
norman63
Открыл глаза
Сообщения: 67
Зарегистрирован: Вс мар 29, 2009 09:32:52
Откуда: Москва, Ясенево

Как ввести регулировку по току?

Сообщение norman63 »

Подскажите как ввести регулировку по току в схему регулируемого импульсного стабилизатора из набора Екит.
Если это вообще возможно.
Вот схема:
http://s48.radikal.ru/i121/0904/71/e56da5e2bf89.gif
Ссылка на модуль на сайте производителя:
http://ekits.ru/cgi-bin/index.pl?kit=0122
Последний раз редактировалось norman63 Ср апр 08, 2009 09:28:13, всего редактировалось 1 раз.
Аватара пользователя
Сэр Мурр
Модератор
Сообщения: 11169
Зарегистрирован: Чт окт 27, 2005 18:50:07
Откуда: из мест не столь отдалённых

Сообщение Сэр Мурр »

Идея есть, проверена на макете, только пока не реализована в железе.
Аватара пользователя
norman63
Открыл глаза
Сообщения: 67
Зарегистрирован: Вс мар 29, 2009 09:32:52
Откуда: Москва, Ясенево

Сообщение norman63 »

Сэр Мурр писал(а):Идея есть, проверена на макете, только пока не реализована в железе.

Так давайте ее "в студию" :)
Очень интересно!
Собрался сделать лабораторный двухканальный БП на основе Екитовских модулей.
На реализацию регулируемой стабилизации по току опыта нехватает.
Аватара пользователя
Borodach
Модератор
Сообщения: 22896
Зарегистрирован: Пн дек 08, 2008 19:28:04
Откуда: 10км от Москвы на Север

Re: Как ввести регулировку по току?

Сообщение Borodach »

norman63 писал(а):Подскажите как ввести регулировку по току в схему регулируемого импульсного стабилизатора из набора Екит.
Если это вообще возможно.
Вот схема:
http://ekits.ru/cgi-bin/index.pl?kit=123&sub=1[/img]


Что-то схема не открывается... .
А можно её отдельно выложить...?
Аватара пользователя
Сэр Мурр
Модератор
Сообщения: 11169
Зарегистрирован: Чт окт 27, 2005 18:50:07
Откуда: из мест не столь отдалённых

Сообщение Сэр Мурр »

Вот, выкладываю схему с предполагаемой регулирвкой тока.
Давайте будем доводить её совместно.
Вложения
рег.GIF
схема в GIF, что б её могли смотреть без устанвки Splan6
(24.02 КБ) 1875 скачиваний
Аватара пользователя
norman63
Открыл глаза
Сообщения: 67
Зарегистрирован: Вс мар 29, 2009 09:32:52
Откуда: Москва, Ясенево

Re: Как ввести регулировку по току?

Сообщение norman63 »

Borodach писал(а):Что-то схема не открывается... .
А можно её отдельно выложить...?


Вот схема:
http://s48.radikal.ru/i121/0904/71/e56da5e2bf89.gif
Ссылка на модуль на сайте производителя:
http://ekits.ru/cgi-bin/index.pl?kit=0122

В топике тоже исправлено.
Аватара пользователя
norman63
Открыл глаза
Сообщения: 67
Зарегистрирован: Вс мар 29, 2009 09:32:52
Откуда: Москва, Ясенево

Сообщение norman63 »

Сэр Мурр писал(а):Вот, выкладываю схему с предполагаемой регулирвкой тока.
Давайте будем доводить её совместно.

Т.е., это только пока на бумаге? Собирать не пробывали?

В качестве DA4 что задумано?
Аватара пользователя
Сэр Мурр
Модератор
Сообщения: 11169
Зарегистрирован: Чт окт 27, 2005 18:50:07
Откуда: из мест не столь отдалённых

Сообщение Сэр Мурр »

Проверил саму идею- возможность регулировки тока ограничения.
Полностью не собирал, всё собираюсь.
Аватара пользователя
Сэр Мурр
Модератор
Сообщения: 11169
Зарегистрирован: Чт окт 27, 2005 18:50:07
Откуда: из мест не столь отдалённых

Сообщение Сэр Мурр »

Вот ещё вариант, для однополярного питания
Вложения
.GIF
(32.09 КБ) 1245 скачиваний
Аватара пользователя
Borodach
Модератор
Сообщения: 22896
Зарегистрирован: Пн дек 08, 2008 19:28:04
Откуда: 10км от Москвы на Север

Сообщение Borodach »

А если так...?

Изображение
Аватара пользователя
Сэр Мурр
Модератор
Сообщения: 11169
Зарегистрирован: Чт окт 27, 2005 18:50:07
Откуда: из мест не столь отдалённых

Сообщение Сэр Мурр »

Вроде можно, но не обеспечивает плавную регулировку.
Аватара пользователя
norman63
Открыл глаза
Сообщения: 67
Зарегистрирован: Вс мар 29, 2009 09:32:52
Откуда: Москва, Ясенево

Сообщение norman63 »

Да. Нужна плавная регулировка.
Вообще идея такова:
Создать в теме описание модуля плавной регулировки ограничения по току, который сможет изготовить в любительских условиях начинающий.
Модуль должен дополнять промышленный, екитовский EK-2596Module:
http://ekits.ru/cgi-bin/index.pl?kit=0122
по возможности без внесения в EK-2596Module изменений.

P.S. К фирме Екит я не имею совершенно никакого отношения.
Просто хочу собрать более или менее приличный двухканальный стабилизированный регулируемый БП до 40В и 3А с минимальными материальными и трудовыми затратами.
Аналогичные двухканальные готовые блоки, имеющиеся в продаже стоят порядка 6-8 тыс.руб., что, для меня например, дорого.
В схемотехнике я не особо силен. Если будет предложена хорошая простая работоспособная схемка, я разведу платку и выложу.
В результате совместных усилий, думаю, получиться полезный продукт. Который будет интересен многим. :)
Форумчан прошу поддержать!
Чем могу, помогу...
Аватара пользователя
Илья79
Мучитель микросхем
Сообщения: 429
Зарегистрирован: Вс июн 29, 2008 13:53:03
Контактная информация:

Сообщение Илья79 »

так тут же есть стабилизатор тока http://ekits.ru/cgi-bin/index.pl?kit=122&sub=4 только надо до ума довести (сделать плавную регулеровку)
Там на схеме однерка потерялася
Аватара пользователя
Borodach
Модератор
Сообщения: 22896
Зарегистрирован: Пн дек 08, 2008 19:28:04
Откуда: 10км от Москвы на Север

Сообщение Borodach »

Сэр Мурр писал(а):Вроде можно, но не обеспечивает плавную регулировку.


Согласен, но можно сделать шаговую - переключателем.
Зато намного проще получается... .
Аватара пользователя
norman63
Открыл глаза
Сообщения: 67
Зарегистрирован: Вс мар 29, 2009 09:32:52
Откуда: Москва, Ясенево

Сообщение norman63 »

Илья79 писал(а):так тут же есть стабилизатор тока http://ekits.ru/cgi-bin/index.pl?kit=122&sub=4

Имеется в виду на переменном резисторе Р1 50кОм?
Тогда как грамотно скомпоновать с модулем EK-2596Module?
Чем могу, помогу...
Аватара пользователя
Илья79
Мучитель микросхем
Сообщения: 429
Зарегистрирован: Вс июн 29, 2008 13:53:03
Контактная информация:

Сообщение Илья79 »

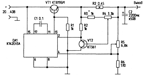
Вот например можно взять за основу вот эту схему имеющюю плавную регулировку по напряжению и току
поменяв стабилизатор на импульсный, получаем просто крассный КПД за малую цену :)))
Вложения
5-100.gif
(13.25 КБ) 1409 скачиваний
Аватара пользователя
Сэр Мурр
Модератор
Сообщения: 11169
Зарегистрирован: Чт окт 27, 2005 18:50:07
Откуда: из мест не столь отдалённых

Сообщение Сэр Мурр »

Поверьте, эти схемы ограничения тока не так хороши, как просты.
Регулировки нестабильны;.регулятор должен быть с нелинейной характеристикой.
Аватара пользователя
Егерь
Первый раз сказал Мяу!
Сообщения: 27
Зарегистрирован: Ср дек 31, 2008 15:50:42
Откуда: Россия

Сообщение Егерь »

А как с помехами у этого БП?
Аватара пользователя
Илья79
Мучитель микросхем
Сообщения: 429
Зарегистрирован: Вс июн 29, 2008 13:53:03
Контактная информация:

Сообщение Илья79 »

Можно попробовать вот так
Вложения
123.GIF
(18.53 КБ) 1331 скачивание
Аватара пользователя
norman63
Открыл глаза
Сообщения: 67
Зарегистрирован: Вс мар 29, 2009 09:32:52
Откуда: Москва, Ясенево

Сообщение norman63 »

Егерь писал(а):А как с помехами у этого БП?

Да кто его знает?
Может спецы из даташита какую инфу по помехам могут извлечь и оценить?
http://www.national.com/ds/LM/LM2596.pdf
Или кто делал откликнится.
Вообще пригодна ли эта микросхема для домашнего радиотворчества?
Вроде сейчас импульсники и в усилители встраивают.
Чем могу, помогу...
Ответить

Вернуться в «Питание»