Например TDA7294

Форум РадиоКот • Просмотр темы - Выключатель свинцовогелиевой АКБ при разряде
Форум РадиоКот
Здесь можно немножко помяукать :)

Текущее время: Вс фев 08, 2026 20:53:58

Часовой пояс: UTC + 3 часа


ПРЯМО СЕЙЧАС:



Начать новую тему Ответить на тему  [ Сообщений: 84 ]    , , , 4,  
Автор Сообщение
Не в сети
 Заголовок сообщения: Re: Выключатель свинцовогелиевой АКБ при разряде
СообщениеДобавлено: Вт янв 04, 2011 18:31:33 
Встал на лапы

Зарегистрирован: Вс янв 24, 2010 12:55:41
Сообщений: 98
Рейтинг сообщения: 0
Ого, выходит вполне профессиональное устройство


Вернуться наверх
 
Не в сети
 Заголовок сообщения: Re: Выключатель свинцовогелиевой АКБ при разряде
СообщениеДобавлено: Вт янв 04, 2011 21:05:16 
Друг Кота
Аватар пользователя

Карма: 28
Рейтинг сообщений: 267
Зарегистрирован: Ср сен 27, 2006 16:18:57
Сообщений: 3459
Рейтинг сообщения: 0
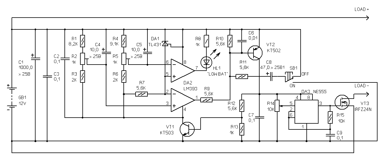
Внимание! На схеме download/file.php?id=52826 перепутаны номиналы резисторов. Резисторы R1 и R4 должны быть по 2 кОм, а R3 и R6 - 8,2 кОм и 9,1 кОм, соответственно.


Вернуться наверх
 
Не в сети
 Заголовок сообщения: Re: Выключатель свинцовогелиевой АКБ при разряде
СообщениеДобавлено: Вт янв 04, 2011 21:18:09 
Встал на лапы

Зарегистрирован: Вс янв 24, 2010 12:55:41
Сообщений: 98
Рейтинг сообщения: 0
Хорошо, исправил.


Вложения:
deep_N_reg.gif [18.3 KiB]
Скачиваний: 1042
Вернуться наверх
 
Не в сети
 Заголовок сообщения: Re: Выключатель свинцовогелиевой АКБ при разряде
СообщениеДобавлено: Вт янв 04, 2011 22:27:12 
Друг Кота
Аватар пользователя

Карма: 28
Рейтинг сообщений: 267
Зарегистрирован: Ср сен 27, 2006 16:18:57
Сообщений: 3459
Рейтинг сообщения: 0
Во. Теперь правильно. А то я тут часика два назад как раз отлаживал такую схему, но без регулировки и для 6-вольтового аккумулятора. Смотрю, не хватает подстроечных резисторов, чтобы выставить пороги... Ну, короче, заметил ошибку. На макете то, всё было правильно, а вот в схеме - наврал... :oops:


Вернуться наверх
 
Эиком - электронные компоненты и радиодетали
Не в сети
 Заголовок сообщения: Re: Выключатель свинцовогелиевой АКБ при разряде
СообщениеДобавлено: Вт сен 17, 2013 22:11:52 
Родился

Зарегистрирован: Вт сен 17, 2013 21:56:32
Сообщений: 4
Рейтинг сообщения: 0
Барсик писал(а):
отлаживал такую схему, но без регулировки и для 6-вольтового аккумулятора.

Доброго.
А могли бы Вы выложить и её? Внедрять хочу в это: фонарь кемпинговый ЭРА. Также планируется сборка резервного освещения в деревне на основе свинцово-гелевых аккумуляторов 12В/9Ач, включая зарядку от 220В.

Вопросы:
- возможно ли вписать такую схему в скромные размеры и свободные объёмы того же фонаря?
- потребляет ли она что-то в режиме ожидания?
- возможна ли Ваша возмездная помощь по сборке обоих схем (6в и 12в)? Или, если возможно, консультация по сборке схемы без платы :roll:


Вернуться наверх
 
Не в сети
 Заголовок сообщения: Re: Выключатель свинцовогелиевой АКБ при разряде
СообщениеДобавлено: Ср сен 18, 2013 17:40:47 
Друг Кота
Аватар пользователя

Карма: 28
Рейтинг сообщений: 267
Зарегистрирован: Ср сен 27, 2006 16:18:57
Сообщений: 3459
Рейтинг сообщения: 0
Shibito писал(а):
А могли бы Вы выложить и её?
Надо поискать.

Shibito писал(а):
возможно ли вписать такую схему в скромные размеры и свободные объёмы того же фонаря?
Не знаю.

Shibito писал(а):
потребляет ли она что-то в режиме ожидания?
В выключенном состоянии не потребляет ничего. Во всяком случае, мне не удалось зафиксировать хоть какой-то ток. Мультиметр показывал 0 на самом нижнем пределе.

Shibito писал(а):
возможна ли Ваша возмездная помощь по сборке обоих схем (6в и 12в)?
Нет.

Shibito писал(а):
если возможно, консультация по сборке схемы без платы
А чего там консультировать то? Там всё просто. Будут вопросы - отвечу.


Вернуться наверх
 
Не в сети
 Заголовок сообщения: Re: Выключатель свинцовогелиевой АКБ при разряде
СообщениеДобавлено: Чт сен 19, 2013 09:05:35 
Родился

Зарегистрирован: Вт сен 17, 2013 21:56:32
Сообщений: 4
Рейтинг сообщения: 0
Барсик писал(а):
Shibito писал(а):
А могли бы Вы выложить и её?
Надо поискать.
Заранее спасибо.

Барсик писал(а):
Shibito писал(а):
если возможно, консультация по сборке схемы без платы
А чего там консультировать то? Там всё просто. Будут вопросы - отвечу.
Пока только один - где можно найти такой ассортимент элементов..? Поиск не особо помогает, даже на ebay.


Вернуться наверх
 
Не в сети
 Заголовок сообщения: Re: Выключатель свинцовогелиевой АКБ при разряде
СообщениеДобавлено: Чт сен 19, 2013 18:36:12 
Первый раз сказал Мяу!
Аватар пользователя

Зарегистрирован: Вс фев 08, 2009 14:53:10
Сообщений: 35
Откуда: Строитель
Рейтинг сообщения: 0
Похоже, что неправильно ищите. ТУТ можно посмотреть специализированные интернет магазины. А к автору вопрос. Чем можно заменить LM393, если её в обозримом пространстве пока не наблюдается. Как поведет себя хотя бы та же LM358?


Вернуться наверх
 
Не в сети
 Заголовок сообщения: Re: Выключатель свинцовогелиевой АКБ при разряде
СообщениеДобавлено: Пт сен 20, 2013 00:22:30 
Друг Кота
Аватар пользователя

Карма: 50
Рейтинг сообщений: 763
Зарегистрирован: Чт дек 29, 2005 00:18:30
Сообщений: 6597
Откуда: Москва
Рейтинг сообщения: 0
Она часто стоит в блоках питания АТХ в супервизоре напряжений.

_________________
Ничто так не укрепляет взаимное доверие, как 100% предоплата! Дмитрий, ex-RK3AOR.


Вернуться наверх
 
Не в сети
 Заголовок сообщения: Re: Выключатель свинцовогелиевой АКБ при разряде
СообщениеДобавлено: Пт сен 20, 2013 00:56:20 
Первый раз сказал Мяу!
Аватар пользователя

Зарегистрирован: Вс фев 08, 2009 14:53:10
Сообщений: 35
Откуда: Строитель
Рейтинг сообщения: 0
Блин, пора записываться в неудачники. :( перерыл все запасы, из десятка БП только в двух супервизор на микросхеме, и то обе LM339 о 14 ногах.
З.Ы. А она часом не подойдет?


Вернуться наверх
 
Не в сети
 Заголовок сообщения: Re: Выключатель свинцовогелиевой АКБ при разряде
СообщениеДобавлено: Пт сен 20, 2013 08:50:48 
Друг Кота
Аватар пользователя

Карма: 50
Рейтинг сообщений: 763
Зарегистрирован: Чт дек 29, 2005 00:18:30
Сообщений: 6597
Откуда: Москва
Рейтинг сообщения: 0
Они из одной бочки разлиты.. только в одной 2 а в другой 4 компаратора. Вроде отличий других нет.

_________________
Ничто так не укрепляет взаимное доверие, как 100% предоплата! Дмитрий, ex-RK3AOR.


Вернуться наверх
 
Не в сети
 Заголовок сообщения: Re: Выключатель свинцовогелиевой АКБ при разряде
СообщениеДобавлено: Пт сен 20, 2013 09:48:11 
Грызет канифоль
Аватар пользователя

Зарегистрирован: Вт сен 03, 2013 09:21:03
Сообщений: 265
Рейтинг сообщения: 0
Собирал схемку для фонаря, работала безупречно. Настраивается диодиками или стабилитроном


Вложения:
защита.jpg [10.4 KiB]
Скачиваний: 1008
Вернуться наверх
 
Не в сети
 Заголовок сообщения: Re: Выключатель свинцовогелиевой АКБ при разряде
СообщениеДобавлено: Вт сен 24, 2013 14:36:59 
Родился

Зарегистрирован: Вс дек 12, 2010 15:23:53
Сообщений: 12
Рейтинг сообщения: 0
Барсик писал(а):
Во. Теперь правильно. А то я тут часика два назад как раз отлаживал такую схему, но без регулировки и для 6-вольтового аккумулятора. Смотрю, не хватает подстроечных резисторов, чтобы выставить пороги... Ну, короче, заметил ошибку. На макете то, всё было правильно, а вот в схеме - наврал... :oops:

А можно вашу схему использовать для разряда аккумулятора нормированым током? Хочу проверить ёмкость автомобильного аккумулятора перед зимой, розрядить током 3А в течении 20 часов. Вот нужно что то простенькое, но что бы ток разряда был стабильным и не зависил от напряжения на клемах аккумулятора. Что посоветует добавить в схему для этой задачи?
Или мож схема готовая завалялась?


Вернуться наверх
 
Не в сети
 Заголовок сообщения: Re: Выключатель свинцовогелиевой АКБ при разряде
СообщениеДобавлено: Ср окт 09, 2013 15:12:46 
Друг Кота
Аватар пользователя

Карма: 28
Рейтинг сообщений: 267
Зарегистрирован: Ср сен 27, 2006 16:18:57
Сообщений: 3459
Рейтинг сообщения: 0
grab писал(а):
А можно вашу схему использовать для разряда аккумулятора нормированым током?
Можно. Я её как раз и использовал для измерения ёмкости 12 В, 7 Ач аккумуляторов при 20 часовом цикле.

grab писал(а):
нужно что то простенькое, но что бы ток разряда был стабильным
Я использовал LM317 в режиме стабилизатора тока по схеме из даташита. Поскольку Вам надо 3 А, то LM317 можно умощнить транзистором и поставить его на нехилый радиатор.

grab писал(а):
Что посоветует добавить в схему для этой задачи
Я использовал ещё слегка переделанный китайский будильник для отсчёта времени. Батарейка в будильнике подключалась через транзисторный ключ.

grab писал(а):
Или мож схема готовая завалялась?
Схемы нет, но можно попробовать нарисовать...


Вернуться наверх
 
Не в сети
 Заголовок сообщения: Re: Выключатель свинцовогелиевой АКБ при разряде
СообщениеДобавлено: Ср окт 09, 2013 17:09:40 
Друг Кота
Аватар пользователя

Карма: 50
Рейтинг сообщений: 763
Зарегистрирован: Чт дек 29, 2005 00:18:30
Сообщений: 6597
Откуда: Москва
Рейтинг сообщения: 0
Вместо будильника можно использовать написанные Soir по моему заказу прошивки для измерителя времени разряда аккумулятора (в разделе схем на ПИКе, хотя они на АВРе получились в итоге :) ). Отлично работают.

_________________
Ничто так не укрепляет взаимное доверие, как 100% предоплата! Дмитрий, ex-RK3AOR.


Вернуться наверх
 
Не в сети
 Заголовок сообщения: Re: Выключатель свинцовогелиевой АКБ при разряде
СообщениеДобавлено: Вс окт 13, 2013 15:26:29 
Родился

Зарегистрирован: Вт сен 17, 2013 21:56:32
Сообщений: 4
Рейтинг сообщения: 0
Барсик писал(а):
Shibito писал(а):
А могли бы Вы выложить и её?
Надо поискать.
Пока ничего..?

Leonid78 писал(а):
Собирал схемку для фонаря, работала безупречно. Настраивается диодиками или стабилитроном
Это на 6V? Тоже на отключение нагрузки при понижении исходящего напряжения?
Подскажите, какие параметры необходимо настраивать?


Вернуться наверх
 
Не в сети
 Заголовок сообщения: Re: Выключатель свинцовогелиевой АКБ при разряде
СообщениеДобавлено: Вс окт 13, 2013 21:09:02 
Грызет канифоль
Аватар пользователя

Зарегистрирован: Вт сен 03, 2013 09:21:03
Сообщений: 265
Рейтинг сообщения: 0
вместо диодов ставите стабилитрон на 6,2 вольта


Вернуться наверх
 
Не в сети
 Заголовок сообщения: Re: Выключатель свинцовогелиевой АКБ при разряде
СообщениеДобавлено: Вт окт 15, 2013 17:35:21 
Друг Кота
Аватар пользователя

Карма: 28
Рейтинг сообщений: 267
Зарегистрирован: Ср сен 27, 2006 16:18:57
Сообщений: 3459
Рейтинг сообщения: 0
Shibito писал(а):
Пока ничего..?
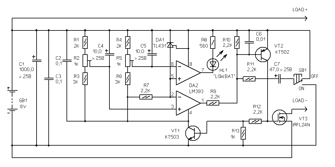
Нашёл. См. в прикошаченном файле.
Если не нужен индикатор разряда батареи, то можно сделать как здесь: viewtopic.php?p=1316643#p1316643


Вложения:
deep_N_6.gif [14.1 KiB]
Скачиваний: 943
Вернуться наверх
 
Не в сети
 Заголовок сообщения: Re: Выключатель свинцовогелиевой АКБ при разряде
СообщениеДобавлено: Ср окт 16, 2013 15:20:00 
Родился

Зарегистрирован: Вт сен 17, 2013 21:56:32
Сообщений: 4
Рейтинг сообщения: 0
Барсик, спасибо! Будем собирать.


Вернуться наверх
 
Не в сети
 Заголовок сообщения: Re: Выключатель свинцовогелиевой АКБ при разряде
СообщениеДобавлено: Пт дек 26, 2014 16:53:44 
Первый раз сказал Мяу!
Аватар пользователя

Зарегистрирован: Пн май 09, 2011 17:14:37
Сообщений: 22
Рейтинг сообщения: 0
Добрый вечер.
Хочу собрать защиту по схеме viewtopic.php?p=670029#p670029
Подскажите пожалуйста что регулирует переменник R14 на 10к ?
Спасибо за ответ.


Вернуться наверх
 
Показать сообщения за:  Сортировать по:  Вернуться наверх
Начать новую тему Ответить на тему  [ Сообщений: 84 ]    , , , 4,  

Часовой пояс: UTC + 3 часа


Кто сейчас на форуме

Сейчас этот форум просматривают: Starichok51 и гости: 156


Вы не можете начинать темы
Вы не можете отвечать на сообщения
Вы не можете редактировать свои сообщения
Вы не можете удалять свои сообщения
Вы не можете добавлять вложения

Найти:
Перейти:  


Powered by phpBB © 2000, 2002, 2005, 2007 phpBB Group
Русская поддержка phpBB
Extended by Karma MOD © 2007—2012 m157y
Extended by Topic Tags MOD © 2012 m157y