Моделировал и шиклаи и дарлингтоны.Именно здесь разницы никакой, кроме того, что шиклаи начинают уплывать по теплу уже от 40 град, и этой схемой термостабилизации их уже не удержать....смысл..??ибуки писал(а):так может лучше Шиклаи на выходе поставить?они меньше искажений дают
Транзисторный усилитель начального уровня.
Re: Транзисторный усилитель начального уровня.
- Реклама
Re: Транзисторный усилитель начального уровня.
Ну раз уплывают тогда конечно пусть дарлингтоны стоят,усь должен прилично звучать судя по схемотехнике,первый каскад немного подкрасит четными гармониками как акулиничев а если в А класс перевести не хуже Худа будет,быстродействие при первом полюсе 15кгц тоже неплохое надо в железе пробовать и слушать
Re: Транзисторный усилитель начального уровня.
К примеру, у всем нам известного УНЧ-50-8 с Скорр=82пФ первый полюс АЧХ около 28кГц...ибуки писал(а):..быстродействие при первом полюсе 15кгц тоже неплохое...
ибуки писал(а):..первый каскад немного подкрасит четными гармониками как акулиничев..
Не замечал такого...весьма приятный спадающий спектр, к тому же количественные значения небольшие..

ибуки писал(а):..быстродействие при первом полюсе 15кгц тоже неплохое надо в железе пробовать и слушать..
Ну, с дарлингтонами чуть-чуть поменьше, но все одно достаточно - около 12кГц...

Ну так вам и карты в руки, буду только рад вашим отзывам и критике - скоро 24-е мартабря, я явно не успею, да и настроения особого нет, тем более что платы обоих вариантов я дал, дерзайте...единственно, с чем будут вопросы (уже из личного опыта - это с номиналами резисторов, задающих ток покоя...их иногда приходится слегка подкорректировать)
З.Ы. Ну и для затравки 3d плата обычного мощника (без дарлингтонов)...

Re: Транзисторный усилитель начального уровня.
Просто, и без всяких заморочек.
http://www.elektronovinky.cz/konstrukce ... eho-proudu
http://www.elektronovinky.cz/konstrukce ... eho-proudu
Мессир, я не хочу в Москву.
Лучше в аду, ну пожалуйста!
Лучше в аду, ну пожалуйста!
Re: Транзисторный усилитель начального уровня.
Если по-чесноку, то это просто перевод хороших деталей и электроэнергиии на обогрев помещения....зима-то кончается... 
- Реклама
Re: Транзисторный усилитель начального уровня.
Еще один незамысловатый усилитель для озвучки компа и не только....

Конденсаторы С6,С7 создают своеобразную вольтодобавку, процентов на 10 увеличивая напряжение на входе ВК.Система защиты ограничивает ток ВК в случае замыкания в нагрузке или иной нештатной ситуации на уровне примерно 2,5А.Естественно, что мощностные и прочие характеристики УМ во многом будут зависеть от качества ОУ, в частности, от его максимального выходного напряжения и нагрузочной способности его ВК , хотя использован может быть практически любой доступный ОУ с внутренней коррекцией АЧХ, например, тот же NE5534, при этом чуть уменьшится выходная мощность и незначительно увеличатся искажения.Цепь цобеля и ФНЧ условно не показаны.
С ОУ OPA132 усилитель имеет максимальную выходную мощность чуть менее 25Вт, номинальную 18Вт при THD порядка 0,05% на нагрузке 4 Ом.
ОУ можно питать как от отдельного стабилизатора +/-18В, так и от общего с УМ источника питания, при условии, что питающее напряжение на холостом ходу не будет выходить за рамки допустимого для конкретного ОУ.Весьма перспективно питание от стабилизированного источника (возможно, даже общего для обоих каналов, поскольку изготовление такого источника задача весьма банальная)

Конденсаторы С6,С7 создают своеобразную вольтодобавку, процентов на 10 увеличивая напряжение на входе ВК.Система защиты ограничивает ток ВК в случае замыкания в нагрузке или иной нештатной ситуации на уровне примерно 2,5А.Естественно, что мощностные и прочие характеристики УМ во многом будут зависеть от качества ОУ, в частности, от его максимального выходного напряжения и нагрузочной способности его ВК , хотя использован может быть практически любой доступный ОУ с внутренней коррекцией АЧХ, например, тот же NE5534, при этом чуть уменьшится выходная мощность и незначительно увеличатся искажения.Цепь цобеля и ФНЧ условно не показаны.
С ОУ OPA132 усилитель имеет максимальную выходную мощность чуть менее 25Вт, номинальную 18Вт при THD порядка 0,05% на нагрузке 4 Ом.
ОУ можно питать как от отдельного стабилизатора +/-18В, так и от общего с УМ источника питания, при условии, что питающее напряжение на холостом ходу не будет выходить за рамки допустимого для конкретного ОУ.Весьма перспективно питание от стабилизированного источника (возможно, даже общего для обоих каналов, поскольку изготовление такого источника задача весьма банальная)
Re: Транзисторный усилитель начального уровня.
И еще один усилитель, вполне подходящий для не очень искушенных радиокотов.

Усилитель отдает около 15Вт до клиппинга, и имеет достаточно малые искажения и неплохое быстродействие.Детально параметры не измерялись, ограничились предварительным результатом моделирования, т.к заказчик остался вполне доволен полученным результатом.
Спектр на выходе усилителя

Печатная плата 3D

И печатная плата в аттаче.

Усилитель отдает около 15Вт до клиппинга, и имеет достаточно малые искажения и неплохое быстродействие.Детально параметры не измерялись, ограничились предварительным результатом моделирования, т.к заказчик остался вполне доволен полученным результатом.
Спектр на выходе усилителя

Печатная плата 3D

И печатная плата в аттаче.
- Вложения
-
- 15W.rar
- (24.55 КБ) 487 скачиваний
-
aviachimic
- Первый раз сказал Мяу!
- Сообщения: 32
- Зарегистрирован: Вс дек 30, 2012 18:36:15
Re: Транзисторный усилитель начального уровня.
Доброго времени суток, уважаемые Коты! Попался в шкодливые лапы усилитель Dual CV 450 M. Привожу фрагмент схемы усилителя, как вариант для начального уровня. Забавно сделана регулировка тембра))) Правда в 70-80-х годах любили это дело втыкать в цепь обратной связи. Прошу оценить пригодность данной схемы для начинающих.
- Вложения
-
- Dual CV 450M.JPG
- (150.41 КБ) 1084 скачивания
-
kotofeech97
- Встал на лапы
- Сообщения: 103
- Зарегистрирован: Чт дек 21, 2017 19:32:45
УНЧ 3 Вт на транзисторах для новичка
Посоаетуйте схем унч дл новичка,не требующих особой настройки
Сюда перенес.
aen
Сюда перенес.
aen
Re: Схемы уня для новичка
НАРОДОВЛАСТИЕ а не буржуазная кланово-олигархическая дерьмократия!!!
Цифровому рабству, навязываемому цифровым олигархатом - НЕТ!
Цифровому рабству, навязываемому цифровым олигархатом - НЕТ!
- Jemchug
- Мудрый кот
- Сообщения: 1732
- Зарегистрирован: Сб окт 10, 2009 17:16:58
- Откуда: Россия.
- Контактная информация:
Re: Схемы УНЧ для новичка
[uquote="kotofeech97",url="/forum/viewtopic.php?p=3270614#p3270614"]Посоаетуйте схем унч дл новичка,не требующих особой настройки[/uquote]1. Мощность?
2. Чувствительность?
3. Питание?
4. На транзистотрах, на лампах или на микросхемах?
2. Чувствительность?
3. Питание?
4. На транзистотрах, на лампах или на микросхемах?
-
kotofeech97
- Встал на лапы
- Сообщения: 103
- Зарегистрирован: Чт дек 21, 2017 19:32:45
Re: Схемы УНЧ для новичка
На транзисторах расчитаный на 2-3ватта
-
kotofeech97
- Встал на лапы
- Сообщения: 103
- Зарегистрирован: Чт дек 21, 2017 19:32:45
Схемка для новичка есть ли смысл собирать
Нашел на просторах интернета схему усилка,будет ли она работать?
Кстати модно ли схемы усилков пробывать проэктировать в программе multisim,хочу ее там попробывать и если рабочая то уже переносить на навесной монтаж
Не нужно "плодить" множество тем по одному и тому же вопросу.
Сюда перенес.
aen
Кстати модно ли схемы усилков пробывать проэктировать в программе multisim,хочу ее там попробывать и если рабочая то уже переносить на навесной монтаж
Не нужно "плодить" множество тем по одному и тому же вопросу.
Сюда перенес.
aen
- АлександрЛ
- Друг Кота
- Сообщения: 43881
- Зарегистрирован: Пн ноя 30, 2009 03:00:01
- Откуда: Нерезиновая
Re: Схемка для новичка есть ли смысл собирать
[uquote="kotofeech97",url="/forum/viewtopic.php?p=3270706#p3270706"],хочу ее там попробывать и если рабочая то уже переносить на навесной монтаж[/uquote]
Чего там "переносить" то? Три транзюка и два резюка?
Чего там "переносить" то? Три транзюка и два резюка?
Re: Схемка для новичка есть ли смысл собирать
[uquote="kotofeech97",url="/forum/viewtopic.php?p=3270706#p3270706"]Нашел на просторах интернета схему...[/uquote]Класс А, до 100-150 милливатт мощности на указанных транзисторах, довольно качественный звук (хорошо подойдёт для усилителя наушников...). Если хочется собрать нечто подобное - рядом есть тема по усилителю Худа, заходите, читайте... 
-
kotofeech97
- Встал на лапы
- Сообщения: 103
- Зарегистрирован: Чт дек 21, 2017 19:32:45
Re: Схемка для новичка есть ли смысл собирать
[uquote="As",url="/forum/viewtopic.php?p=3270735#p3270735"][uquote="kotofeech97",url="/forum/viewtopic.php?p=3270706#p3270706"]Нашел на просторах интернета схему...[/uquote]Класс А, до 100-150 милливатт мощности на указанных транзисторах, довольно качественный звук (хорошо подойдёт для усилителя наушников...). Если хочется собрать нечто подобное - рядом есть тема по усилителю Худа, заходите, читайте...
[/uquote]
спасибо зайду почитаю
спасибо зайду почитаю
Re: УНЧ 3 Вт на транзисторах для новичка
Мощный усилитель в классе А потребует хороший блок питания, большие радиаторы для транзисторов... Нужно ли такое качество? Что будете слушать? Какая АС предполагается?
Re: Схемы УНЧ для новичка
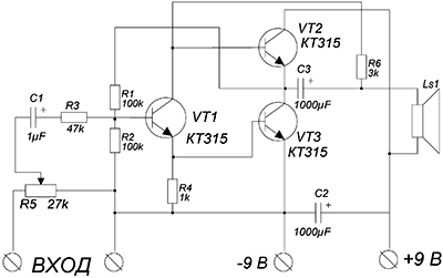
На составных транзисторах не? Транзисторы можно использовать составные кт-972 и кт-973. Но сдесь придётся таки подобрать среднюю точку и ток покоя:kotofeech97 писал(а): 2-3ватта
Схема работоспособная и опробованна лично, проще не придумаешь на 2-3 Вт.
НАРОДОВЛАСТИЕ а не буржуазная кланово-олигархическая дерьмократия!!!
Цифровому рабству, навязываемому цифровым олигархатом - НЕТ!
Цифровому рабству, навязываемому цифровым олигархатом - НЕТ!
-
K.Vladimir
- Друг Кота
- Сообщения: 3406
- Зарегистрирован: Вс апр 13, 2014 13:49:55
- Откуда: Краснодон, РФ
Re: УНЧ 3 Вт на транзисторах для новичка
Может подойдет что, похожая тема http://radiokot.ru/forum/viewtopic.php?f=42&t=104982 
Non progredi est regredi...
Re: Транзисторный усилитель начального уровня.
возьмите тда 7377 за 1 доллар,запараллельте каналы там 4 канала,нужно сделать два,и будет вам качественный звук,только параллельте инвертирующий с инверртирующим и неинвертирующий с неинвертирующим


