Например TDA7294

Форум РадиоКот • Просмотр темы - Транзисторный усилитель начального уровня.
Форум РадиоКот
Здесь можно немножко помяукать :)

Текущее время: Ср дек 10, 2025 04:44:49

Часовой пояс: UTC + 3 часа


ПРЯМО СЕЙЧАС:



Начать новую тему Ответить на тему  [ Сообщений: 206 ]     ... , , , 9, ,  
Автор Сообщение
Не в сети
 Заголовок сообщения: Re: Транзисторный усилитель начального уровня.
СообщениеДобавлено: Вс мар 22, 2015 13:29:12 
Друг Кота
Аватар пользователя

Карма: 127
Рейтинг сообщений: 6124
Зарегистрирован: Вс дек 25, 2011 18:43:00
Сообщений: 24323
Откуда: г.Москва
Рейтинг сообщения: 0
ибуки писал(а):
так может лучше Шиклаи на выходе поставить?они меньше искажений дают

Моделировал и шиклаи и дарлингтоны.Именно здесь разницы никакой, кроме того, что шиклаи начинают уплывать по теплу уже от 40 град, и этой схемой термостабилизации их уже не удержать....смысл..??


Вернуться наверх
 
Не в сети
 Заголовок сообщения: Re: Транзисторный усилитель начального уровня.
СообщениеДобавлено: Вс мар 22, 2015 16:48:36 
Друг Кота

Карма: 35
Рейтинг сообщений: 570
Зарегистрирован: Вт дек 10, 2013 19:13:10
Сообщений: 3267
Рейтинг сообщения: 0
Ну раз уплывают тогда конечно пусть дарлингтоны стоят,усь должен прилично звучать судя по схемотехнике,первый каскад немного подкрасит четными гармониками как акулиничев а если в А класс перевести не хуже Худа будет,быстродействие при первом полюсе 15кгц тоже неплохое надо в железе пробовать и слушать


Вернуться наверх
 
Не в сети
 Заголовок сообщения: Re: Транзисторный усилитель начального уровня.
СообщениеДобавлено: Вс мар 22, 2015 18:17:49 
Друг Кота
Аватар пользователя

Карма: 127
Рейтинг сообщений: 6124
Зарегистрирован: Вс дек 25, 2011 18:43:00
Сообщений: 24323
Откуда: г.Москва
Рейтинг сообщения: 0
ибуки писал(а):
..быстродействие при первом полюсе 15кгц тоже неплохое...

К примеру, у всем нам известного УНЧ-50-8 с Скорр=82пФ первый полюс АЧХ около 28кГц...
ибуки писал(а):
..первый каскад немного подкрасит четными гармониками как акулиничев..

Не замечал такого...весьма приятный спадающий спектр, к тому же количественные значения небольшие..

Изображение

ибуки писал(а):
..быстродействие при первом полюсе 15кгц тоже неплохое надо в железе пробовать и слушать..


Ну, с дарлингтонами чуть-чуть поменьше, но все одно достаточно - около 12кГц...

Изображение

Ну так вам и карты в руки, буду только рад вашим отзывам и критике - скоро 24-е мартабря, я явно не успею, да и настроения особого нет, тем более что платы обоих вариантов я дал, дерзайте...единственно, с чем будут вопросы (уже из личного опыта - это с номиналами резисторов, задающих ток покоя...их иногда приходится слегка подкорректировать)


З.Ы. Ну и для затравки 3d плата обычного мощника (без дарлингтонов)...

Изображение


Вернуться наверх
 
Не в сети
 Заголовок сообщения: Re: Транзисторный усилитель начального уровня.
СообщениеДобавлено: Пн мар 23, 2015 17:34:35 
Потрогал лапой паяльник
Аватар пользователя

Карма: -1
Рейтинг сообщений: 21
Зарегистрирован: Ср дек 22, 2010 14:43:40
Сообщений: 391
Рейтинг сообщения: 0
Просто, и без всяких заморочек.
http://www.elektronovinky.cz/konstrukce ... eho-proudu

_________________
Мессир, я не хочу в Москву.
Лучше в аду, ну пожалуйста!


Вернуться наверх
 
Эиком - электронные компоненты и радиодетали
Не в сети
 Заголовок сообщения: Re: Транзисторный усилитель начального уровня.
СообщениеДобавлено: Пн мар 23, 2015 22:08:40 
Друг Кота
Аватар пользователя

Карма: 127
Рейтинг сообщений: 6124
Зарегистрирован: Вс дек 25, 2011 18:43:00
Сообщений: 24323
Откуда: г.Москва
Рейтинг сообщения: 0
Если по-чесноку, то это просто перевод хороших деталей и электроэнергиии на обогрев помещения....зима-то кончается... :)


Вернуться наверх
 
Не в сети
 Заголовок сообщения: Re: Транзисторный усилитель начального уровня.
СообщениеДобавлено: Пт май 08, 2015 19:30:07 
Друг Кота
Аватар пользователя

Карма: 127
Рейтинг сообщений: 6124
Зарегистрирован: Вс дек 25, 2011 18:43:00
Сообщений: 24323
Откуда: г.Москва
Рейтинг сообщения: 0
Еще один незамысловатый усилитель для озвучки компа и не только....

Изображение

Конденсаторы С6,С7 создают своеобразную вольтодобавку, процентов на 10 увеличивая напряжение на входе ВК.Система защиты ограничивает ток ВК в случае замыкания в нагрузке или иной нештатной ситуации на уровне примерно 2,5А.Естественно, что мощностные и прочие характеристики УМ во многом будут зависеть от качества ОУ, в частности, от его максимального выходного напряжения и нагрузочной способности его ВК , хотя использован может быть практически любой доступный ОУ с внутренней коррекцией АЧХ, например, тот же NE5534, при этом чуть уменьшится выходная мощность и незначительно увеличатся искажения.Цепь цобеля и ФНЧ условно не показаны.

С ОУ OPA132 усилитель имеет максимальную выходную мощность чуть менее 25Вт, номинальную 18Вт при THD порядка 0,05% на нагрузке 4 Ом.

ОУ можно питать как от отдельного стабилизатора +/-18В, так и от общего с УМ источника питания, при условии, что питающее напряжение на холостом ходу не будет выходить за рамки допустимого для конкретного ОУ.Весьма перспективно питание от стабилизированного источника (возможно, даже общего для обоих каналов, поскольку изготовление такого источника задача весьма банальная)


Вернуться наверх
 
Не в сети
 Заголовок сообщения: Re: Транзисторный усилитель начального уровня.
СообщениеДобавлено: Ср май 13, 2015 18:23:24 
Друг Кота
Аватар пользователя

Карма: 127
Рейтинг сообщений: 6124
Зарегистрирован: Вс дек 25, 2011 18:43:00
Сообщений: 24323
Откуда: г.Москва
Рейтинг сообщения: 1
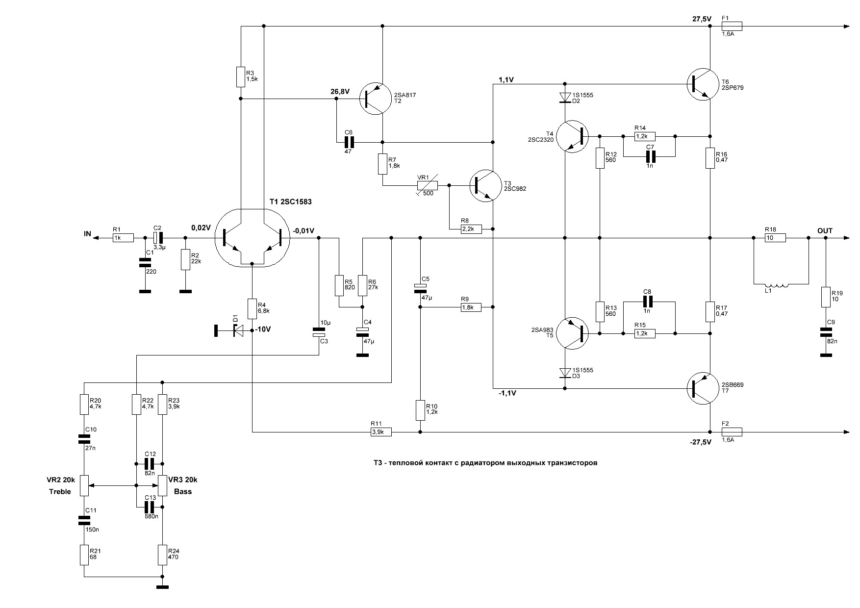
И еще один усилитель, вполне подходящий для не очень искушенных радиокотов.

Изображение

Усилитель отдает около 15Вт до клиппинга, и имеет достаточно малые искажения и неплохое быстродействие.Детально параметры не измерялись, ограничились предварительным результатом моделирования, т.к заказчик остался вполне доволен полученным результатом.

Спектр на выходе усилителя

Изображение

Печатная плата 3D

Изображение

И печатная плата в аттаче.


Вложения:
15W.rar [24.55 KiB]
Скачиваний: 458
Вернуться наверх
 
Не в сети
 Заголовок сообщения: Re: Транзисторный усилитель начального уровня.
СообщениеДобавлено: Ср авг 05, 2015 08:20:14 
Первый раз сказал Мяу!

Зарегистрирован: Вс дек 30, 2012 18:36:15
Сообщений: 32
Рейтинг сообщения: 0
Доброго времени суток, уважаемые Коты! Попался в шкодливые лапы усилитель Dual CV 450 M. Привожу фрагмент схемы усилителя, как вариант для начального уровня. Забавно сделана регулировка тембра))) Правда в 70-80-х годах любили это дело втыкать в цепь обратной связи. Прошу оценить пригодность данной схемы для начинающих.


Вложения:
Dual CV 450M.JPG [150.41 KiB]
Скачиваний: 1045
Вернуться наверх
 
Не в сети
 Заголовок сообщения: УНЧ 3 Вт на транзисторах для новичка
СообщениеДобавлено: Чт дек 28, 2017 10:20:15 
Встал на лапы

Зарегистрирован: Чт дек 21, 2017 19:32:45
Сообщений: 103
Рейтинг сообщения: 0
Посоаетуйте схем унч дл новичка,не требующих особой настройки




Сюда перенес.
aen


Вернуться наверх
 
Не в сети
 Заголовок сообщения: Re: Схемы уня для новичка
СообщениеДобавлено: Чт дек 28, 2017 10:39:14 
Друг Кота
Аватар пользователя

Карма: 107
Рейтинг сообщений: 3302
Зарегистрирован: Сб фев 11, 2017 15:59:13
Сообщений: 14788
Откуда: 57 RUS
Рейтинг сообщения: 0
Изображение

_________________
НАРОДОВЛАСТИЕ а не дерьмократия!!!
Суверенным и независимым может считаться только то государство, против которого англосаксонские разносчики кланово-олигархической дерьмократии и еврогейских "ценностей" со своими пособниками ввели санкции!


Вернуться наверх
 
Не в сети
 Заголовок сообщения: Re: Схемы УНЧ для новичка
СообщениеДобавлено: Чт дек 28, 2017 11:06:23 
Мудрый кот
Аватар пользователя

Карма: 19
Рейтинг сообщений: 166
Зарегистрирован: Сб окт 10, 2009 17:16:58
Сообщений: 1732
Откуда: Россия.
Рейтинг сообщения: 0
Посоаетуйте схем унч дл новичка,не требующих особой настройки
1. Мощность?
2. Чувствительность?
3. Питание?
4. На транзистотрах, на лампах или на микросхемах?


Вернуться наверх
 
Не в сети
 Заголовок сообщения: Re: Схемы УНЧ для новичка
СообщениеДобавлено: Чт дек 28, 2017 11:17:42 
Встал на лапы

Зарегистрирован: Чт дек 21, 2017 19:32:45
Сообщений: 103
Рейтинг сообщения: 0
На транзисторах расчитаный на 2-3ватта


Вернуться наверх
 
Не в сети
 Заголовок сообщения: Схемка для новичка есть ли смысл собирать
СообщениеДобавлено: Чт дек 28, 2017 12:08:48 
Встал на лапы

Зарегистрирован: Чт дек 21, 2017 19:32:45
Сообщений: 103
Рейтинг сообщения: 0
Нашел на просторах интернета схему усилка,будет ли она работать?
Кстати модно ли схемы усилков пробывать проэктировать в программе multisim,хочу ее там попробывать и если рабочая то уже переносить на навесной монтаж
Вложение:
amp169-3.png [9.46 KiB]
Скачиваний: 833





Не нужно "плодить" множество тем по одному и тому же вопросу.
Сюда перенес.
aen


Вернуться наверх
 
Не в сети
 Заголовок сообщения: Re: Схемка для новичка есть ли смысл собирать
СообщениеДобавлено: Чт дек 28, 2017 12:28:33 
Друг Кота
Аватар пользователя

Карма: 197
Рейтинг сообщений: 8590
Зарегистрирован: Пн ноя 30, 2009 03:00:01
Сообщений: 43064
Откуда: Нерезиновая
Рейтинг сообщения: 0
,хочу ее там попробывать и если рабочая то уже переносить на навесной монтаж

Чего там "переносить" то? Три транзюка и два резюка?


Вернуться наверх
 
Не в сети
 Заголовок сообщения: Re: Схемка для новичка есть ли смысл собирать
СообщениеДобавлено: Чт дек 28, 2017 12:37:13 
Модератор
Аватар пользователя

Карма: 159
Рейтинг сообщений: 4072
Зарегистрирован: Пт янв 23, 2009 19:20:05
Сообщений: 45153
Рейтинг сообщения: 0
Медали: 1
Получил миской по аватаре (1)
Нашел на просторах интернета схему...
Класс А, до 100-150 милливатт мощности на указанных транзисторах, довольно качественный звук (хорошо подойдёт для усилителя наушников...). Если хочется собрать нечто подобное - рядом есть тема по усилителю Худа, заходите, читайте... :)


Вернуться наверх
 
Не в сети
 Заголовок сообщения: Re: Схемка для новичка есть ли смысл собирать
СообщениеДобавлено: Чт дек 28, 2017 12:38:25 
Встал на лапы

Зарегистрирован: Чт дек 21, 2017 19:32:45
Сообщений: 103
Рейтинг сообщения: 0
Нашел на просторах интернета схему...
Класс А, до 100-150 милливатт мощности на указанных транзисторах, довольно качественный звук (хорошо подойдёт для усилителя наушников...). Если хочется собрать нечто подобное - рядом есть тема по усилителю Худа, заходите, читайте... :)

спасибо зайду почитаю


Вернуться наверх
 
Не в сети
 Заголовок сообщения: Re: УНЧ 3 Вт на транзисторах для новичка
СообщениеДобавлено: Чт дек 28, 2017 12:44:59 
Модератор
Аватар пользователя

Карма: 159
Рейтинг сообщений: 4072
Зарегистрирован: Пт янв 23, 2009 19:20:05
Сообщений: 45153
Рейтинг сообщения: 0
Медали: 1
Получил миской по аватаре (1)
Мощный усилитель в классе А потребует хороший блок питания, большие радиаторы для транзисторов... Нужно ли такое качество? Что будете слушать? Какая АС предполагается?


Вернуться наверх
 
Не в сети
 Заголовок сообщения: Re: Схемы УНЧ для новичка
СообщениеДобавлено: Чт дек 28, 2017 14:33:11 
Друг Кота
Аватар пользователя

Карма: 107
Рейтинг сообщений: 3302
Зарегистрирован: Сб фев 11, 2017 15:59:13
Сообщений: 14788
Откуда: 57 RUS
Рейтинг сообщения: 0
kotofeech97 писал(а):
2-3ватта

На составных транзисторах не? Транзисторы можно использовать составные кт-972 и кт-973. Но сдесь придётся таки подобрать среднюю точку и ток покоя:
Изображение
Схема работоспособная и опробованна лично, проще не придумаешь на 2-3 Вт.
Изображение

_________________
НАРОДОВЛАСТИЕ а не дерьмократия!!!
Суверенным и независимым может считаться только то государство, против которого англосаксонские разносчики кланово-олигархической дерьмократии и еврогейских "ценностей" со своими пособниками ввели санкции!


Вернуться наверх
 
Не в сети
 Заголовок сообщения: Re: УНЧ 3 Вт на транзисторах для новичка
СообщениеДобавлено: Чт дек 28, 2017 15:58:50 
Друг Кота

Карма: 50
Рейтинг сообщений: 300
Зарегистрирован: Вс апр 13, 2014 13:49:55
Сообщений: 3258
Откуда: Краснодон, РФ
Рейтинг сообщения: 0
Может подойдет что, похожая тема viewtopic.php?f=42&t=104982 :dont_know:

_________________
Non progredi est regredi...


Вернуться наверх
 
Не в сети
 Заголовок сообщения: Re: Транзисторный усилитель начального уровня.
СообщениеДобавлено: Чт дек 28, 2017 18:42:29 
Друг Кота

Карма: 35
Рейтинг сообщений: 570
Зарегистрирован: Вт дек 10, 2013 19:13:10
Сообщений: 3267
Рейтинг сообщения: 0
возьмите тда 7377 за 1 доллар,запараллельте каналы там 4 канала,нужно сделать два,и будет вам качественный звук,только параллельте инвертирующий с инверртирующим и неинвертирующий с неинвертирующим


Вернуться наверх
 
Показать сообщения за:  Сортировать по:  Вернуться наверх
Начать новую тему Ответить на тему  [ Сообщений: 206 ]     ... , , , 9, ,  

Часовой пояс: UTC + 3 часа


Кто сейчас на форуме

Сейчас этот форум просматривают: нет зарегистрированных пользователей и гости: 32


Вы не можете начинать темы
Вы не можете отвечать на сообщения
Вы не можете редактировать свои сообщения
Вы не можете удалять свои сообщения
Вы не можете добавлять вложения

Найти:
Перейти:  


Powered by phpBB © 2000, 2002, 2005, 2007 phpBB Group
Русская поддержка phpBB
Extended by Karma MOD © 2007—2012 m157y
Extended by Topic Tags MOD © 2012 m157y