Импульсный блок питания усилителя на IR2151-IR2153
Re: Импульсный блок питания усилителя на IR2151-IR2153
Добрый день уважаемые форумчане! Помогите разобраться! Сразу скажу в чем у меня проблема:
1 - не могу добиться нужной мощности.
2 - идет просадка по питанию при подключении нагрузки.
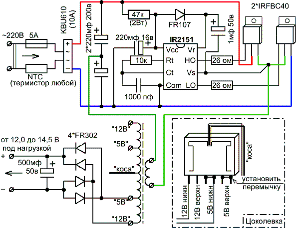
А теперь по порядку: собрал самую обычную схему на ИРке только добавил конденсатор последовательно первичной обмотки 1х400. Запустилась с полпинка! Вначале для проверки работоспособности схемы поставил готовый транс от компьютерного блока питания, вобщем всё заработало! В качестве нагрузки я буду использовать светодиоды 20 штук по 10 ватт, т.е мощность от блока питания мне надо 220-240 ватт. Подсоединил я значит их для проверки и на тестере увидел просадку 2 вольта, ну думаю транс слабоват и решил изготовить свой! Был в заначке один блок питания от компа не рабочий, оттуда был взят транс побольше, расчитал обмотки программой ExcellentIT, получилось первичка 35 витков проводом 0.7мм, вторичка 3 витка проводом 1мм коса из 8 проводов. Намотал я транс, подключаю и опять такая же фигня, просадка 2 вольта.... Пробовал мотать на ТОРе, 3 кольца общий размер получался 45х28х24, тоже самое....
Решил поменять полевики, стояли изначально IRFBC40, поставил IRF840 - ничего не изменилось. Поменял диоды, стояли FR302, поставил HER 1060, та же фигня.... Защиту по КЗ пока не собирал, хочу добиться результата.
В чем может быть проблема? Заранее спасибо всем, кто подскажет!
1 - не могу добиться нужной мощности.
2 - идет просадка по питанию при подключении нагрузки.
А теперь по порядку: собрал самую обычную схему на ИРке только добавил конденсатор последовательно первичной обмотки 1х400. Запустилась с полпинка! Вначале для проверки работоспособности схемы поставил готовый транс от компьютерного блока питания, вобщем всё заработало! В качестве нагрузки я буду использовать светодиоды 20 штук по 10 ватт, т.е мощность от блока питания мне надо 220-240 ватт. Подсоединил я значит их для проверки и на тестере увидел просадку 2 вольта, ну думаю транс слабоват и решил изготовить свой! Был в заначке один блок питания от компа не рабочий, оттуда был взят транс побольше, расчитал обмотки программой ExcellentIT, получилось первичка 35 витков проводом 0.7мм, вторичка 3 витка проводом 1мм коса из 8 проводов. Намотал я транс, подключаю и опять такая же фигня, просадка 2 вольта.... Пробовал мотать на ТОРе, 3 кольца общий размер получался 45х28х24, тоже самое....
Решил поменять полевики, стояли изначально IRFBC40, поставил IRF840 - ничего не изменилось. Поменял диоды, стояли FR302, поставил HER 1060, та же фигня.... Защиту по КЗ пока не собирал, хочу добиться результата.
В чем может быть проблема? Заранее спасибо всем, кто подскажет!
- Реклама
Re: Импульсный блок питания усилителя на IR2151-IR2153
проблема в том, что вы от нестабилизированного блока питания (аналог - обычный трансформатор, но высокочастотный) хотите вдруг получить стабилизированное напряжение.
Re: Импульсный блок питания усилителя на IR2151-IR2153
Просадка будет обязательно . При нагрузке увеличивается падение напряжения на диодах, транзисторах проводах, так же возрастает пульсация. Как уже говорили раньше стабилизации в этом блоке нет.
Тем кого не устаревает наличия ошибок в моем тексте, оставляю права не пользоваться моими советами или просто не читать мои сообщения.
Re: Импульсный блок питания усилителя на IR2151-IR2153
Намотал как посоветовали, 3+3 лентой в шесть проводов по 0,9ммSlabovik писал(а):Без нагрузки 28, с нагрузкой 23, и это на 6 витках. Ещё плюс 2 вольта на диодах, итого 25 вольт на обмотке под нагрузкой. 4,17 вольта каждый виток.
Нужно 12 вольт, но диодов будет один. У нас есть 4,17 вольт/виток * 3 витка = 12,51 вольт. Минус вольт на диоде - 11,5 вольт. Приемлемо. Без нагрузки напряжение подскочит до 14 вольт. По-моему, тоже приемлемо.Нужна обмотка 3+3 витка. Соответственно, и выпрямитель со средней точкой.
Хотелось бы, конечно, при нагрузке 12-13в, но программа меньше 16в не выдает Или оставить все как есть т.к. лучше уже не сделать?
Re: Импульсный блок питания усилителя на IR2151-IR2153
Без нагрузки у меня получается 14.7в с 4х витков, под нагрузкой оно падает до 12.2в. Если брать 3 витка, то без нагрузки 10.7в, а с нагрузкой 8.4в.Телекот писал(а):Просадка будет обязательно . При нагрузке увеличивается падение напряжения на диодах, транзисторах проводах, так же возрастает пульсация. Как уже говорили раньше стабилизации в этом блоке нет.
- Реклама
- Slabovik
- Друг Кота
- Сообщения: 17234
- Зарегистрирован: Чт апр 04, 2013 12:46:59
- Откуда: Тюмень
- Контактная информация:
Re: Импульсный блок питания усилителя на IR2151-IR2153
В принципе, попадание вполне хорошее. Напомните, что за диоды использованы? Если они не Шоттки, то напряжение под нагрузкой получится чуть приподнять (примерно на полвольта), использовав диодную сборку на 40 или 45 вольт.velant77 писал(а):Но теория немного разошлась с практикой. На ХХ получилось 13,7в, но при нагрузке 3-4 ампера проседает до рабочих 10,6в, что на вольт меньше чем прикидывали.
Я бы оставил так (только о Шоттки вопрос открытый). Потому что при работе от аккумуляторов шуруповёрт всё-равно здорово просаживает напряжение под нагрузкой в силу того, что аккумуляторы столько выдать не способны. Поэтому даже несколько заниженное напряжение от блока наверняка превышает напряжение , которое двигатель бы получал от аккумуляторов при этих же условиях.
Чуть при поднять напряжение можно, однако для этого нужно изменить количество витков в первичной обмотке. Его нужно немного уменьшить, буквально на пару витков. Однако, два момента: а) на холостом ходу напряжение также будет увеличено. б) есть некоторый риск получить нагрев сердечника. Ведь нам изначально неизвестно, сколько витков в первичке, и допустит ли она такой ход. Или всё полностью соотвествует расчёту на картинке?
Re: Импульсный блок питания усилителя на IR2151-IR2153
Slabovik спасибо большое за помощь
диодная сборка шоттки MBR4045PT, а первичку я не менял, оставил родную: 19+19 витков в два провода по 0,5мм, расчет на картинке как вариант для перемотки, не более. У меня намотано 19+19. Есть смысл отмотать первичку или не трогать?
- Slabovik
- Друг Кота
- Сообщения: 17234
- Зарегистрирован: Чт апр 04, 2013 12:46:59
- Откуда: Тюмень
- Контактная информация:
Re: Импульсный блок питания усилителя на IR2151-IR2153
19+19=38 | (150/38)*3=11,8 - это на х.х. без учёта диодов.
19+16=35 | (150/35)*3=12.8 - на вольт больше.
19+15=34 | (150/34)*3=13.2
Если если желание и возможность, вполне можно отвинтить три витка от внешней половины первички. Думаю, будет нормально.
19+16=35 | (150/35)*3=12.8 - на вольт больше.
19+15=34 | (150/34)*3=13.2
Если если желание и возможность, вполне можно отвинтить три витка от внешней половины первички. Думаю, будет нормально.
Re: Импульсный блок питания усилителя на IR2151-IR2153
От внешней обмотки конечно можно отмотать, попробую, спасибо 
Re: Импульсный блок питания усилителя на IR2151-IR2153
Имхо, если на максимальном режиме "трещотка" при сработке оной крутит нормально то трогать СТ не вижу смысла, а тепловыделение СТ добавишь уменьшив количество первички, а когда собираешь ИИП в корпус аккумулятора каждая 0,1 ватта нагрева не щету (это уже из опыта)..
да и 14в на хх, не вижу криминала, аккумулятор 12в в заряженном состоянии будет 14в с копейкой, а фет в шурике стоит с запасом по напряжению и током в 60 ампер обычно.
да и 14в на хх, не вижу криминала, аккумулятор 12в в заряженном состоянии будет 14в с копейкой, а фет в шурике стоит с запасом по напряжению и током в 60 ампер обычно.
фото собаки нельзя, а кошка сволочь на столе пирог обгрызла
Re: Импульсный блок питания усилителя на IR2151-IR2153
Отмотал три витка, ХХ 14,7в, под нагрузкой 11,1в, что уже близко к правде, больше трогать транс смысла нет. Большое спасибо за советы
откопал в закромах кулер 30*30*10мм, если удастся запихнуть то с нагревом вообще проблем не будет 
Re: Импульсный блок питания усилителя на IR2151-IR2153
Завершил БП для шурика
С пропеллером несколько шумновато, зато работает. Всем спасибо, особенно Slabovik 
Re: Импульсный блок питания усилителя на IR2151-IR2153
Что то перепутал.dakglob писал(а):почему электролиты ниже 100в греются, кстати, при включении наоборот (+ меняем на -) - все в порядке.
Тем кого не устаревает наличия ошибок в моем тексте, оставляю права не пользоваться моими советами или просто не читать мои сообщения.
Re: Импульсный блок питания усилителя на IR2151-IR2153
Много конденсаторов перепроверил, подходят только 100 вольт и больше, и то не все, диоды тоже менял, полярность правильная... От диодов может это зависеть?
От качества намотки вторички (неаккуратно намотана) - в два провода 0.8?
От качества намотки вторички (неаккуратно намотана) - в два провода 0.8?
Re: Импульсный блок питания усилителя на IR2151-IR2153
Значит что что то перепутано.dakglob писал(а):при включении наоборот (+ меняем на -) - все в порядке.
Тем кого не устаревает наличия ошибок в моем тексте, оставляю права не пользоваться моими советами или просто не читать мои сообщения.
- sanyaretro
- Встал на лапы
- Сообщения: 102
- Зарегистрирован: Чт сен 11, 2014 15:20:00
- Откуда: Воронежская обл г Борисоглебск - Донецкая обл г Дружковка
Re: Импульсный блок питания усилителя на IR2151-IR2153
Доброго всем вечерочка ! Друзья ,помогите советом!
Можно ли как то понизить напряжения в ИИП ,вольт на 5 -10 ?
Делал Импульсник для китайского усилителя на полевиках с защитой .
Усилитель рассчитан работать от 20 до 30 вольт
у меня получилось немного больше - 34 вольта ,а с выходной емкостью ИИП получается аж 36 и больше в зависимости от напряжения в сети .
От такого напряжения срабатывает защита усилителя. .
перематывать не охота ,так как транс намотан на ферритовых кольцах - вторичные обмотки намотаны одна на другой в 8 жил . .
Собирал по Серегиной схеме
Усилитель
Входное сопротивление: ≤ 33kω
Выходное сопротивление: 4-8 Ω
Выходная мощность: 8ω: 100 Вт * 2,4 ω: 100 Вт * 2
Частота (fr): 5 Гц-100 кГц
SNR: ≥ Дб
Искажения: ≤ 0.05%
Можно ли как то понизить напряжения в ИИП ,вольт на 5 -10 ?
Делал Импульсник для китайского усилителя на полевиках с защитой .
Усилитель рассчитан работать от 20 до 30 вольт
у меня получилось немного больше - 34 вольта ,а с выходной емкостью ИИП получается аж 36 и больше в зависимости от напряжения в сети .
От такого напряжения срабатывает защита усилителя. .
перематывать не охота ,так как транс намотан на ферритовых кольцах - вторичные обмотки намотаны одна на другой в 8 жил . .
Собирал по Серегиной схеме
Спойлер

Спойлер
Входное напряжение: Переменного тока (20 В-30 В) * 2 (рекомендуемое напряжение: переменного тока 28 В * 2 лучший)Входное сопротивление: ≤ 33kω
Выходное сопротивление: 4-8 Ω
Выходная мощность: 8ω: 100 Вт * 2,4 ω: 100 Вт * 2
Частота (fr): 5 Гц-100 кГц
SNR: ≥ Дб
Искажения: ≤ 0.05%

*** sanyaretro ***
- Сергеj
- Собутыльник Кота
- Сообщения: 2996
- Зарегистрирован: Пт мар 18, 2011 14:30:20
- Откуда: Lugansk ЛНР
Re: Импульсный блок питания усилителя на IR2151-IR2153
Домотай сверху всех обмоток первичку, витков 5-8. Вариант не наилучший, но напряжение понизишь ниже 30 вольт.sanyaretro писал(а):перематывать не охота ,так как транс намотан на ферритовых кольцах - вторичные обмотки намотаны одна на другой в 8 жил . .
-
dream088
- Вымогатель припоя
- Сообщения: 550
- Зарегистрирован: Пн апр 01, 2013 17:12:51
- Откуда: Казахстан, Костанай
Re: Импульсный блок питания усилителя на IR2151-IR2153
дроссель, который после диодов, мб наоборот попробовать подключить
Re: Импульсный блок питания усилителя на IR2151-IR2153
Тем кого не устаревает наличия ошибок в моем тексте, оставляю права не пользоваться моими советами или просто не читать мои сообщения.


