Например TDA7294

Форум РадиоКот • Просмотр темы - Термореле с регулируемой температурой
Форум РадиоКот
Здесь можно немножко помяукать :)

Текущее время: Вт фев 10, 2026 04:29:03

Часовой пояс: UTC + 3 часа


ПРЯМО СЕЙЧАС:



Начать новую тему Ответить на тему  [ Сообщений: 93 ]  1, , , ,  
Автор Сообщение
Не в сети
 Заголовок сообщения: Термореле с регулируемой температурой
СообщениеДобавлено: Чт окт 13, 2016 12:10:17 
Открыл глаза

Карма: 2
Рейтинг сообщений: -1
Зарегистрирован: Чт окт 13, 2016 11:24:02
Сообщений: 72
Рейтинг сообщения: 0
Всем доброго времени!
Давно читаю форум, но вот понадобилась помощь бывалых котов и решил написать...
Суть в следующем: Имеем автомобиль УАЗ 469, имеющий постоянно включенную систему обдува радиатора (механическая крыльчатка на помпе)
Сейчас воплощаю систему с электро моторами включающимися от термодатчиков, прикладываю схему включения одного из моторов
В основе управления силовой части применяется управляющая схема включающая реле при определённом сопротивлении термодатчика
Таких схем три на разные температуры срабатывания, от трёх разных датчиков. Первая запускает мотор открытия жалюзи перед радиатором, вторая первый вентилятор охлаждения и третья второй.
Собственно в разработке такой управляющей схемы мне и нужна помощь

Что уже есть
1. стабильное питание схемы полученное со стабилизатора напряжения 12В,
2. реле с током обмотки 0,2-0,5А,
3. три термодатчика ТМ-100 его зависимость сопротивления от температуры 20гр. 645 - 1065 Ом 40гр. 380 - 510 Ом 60гр. 210 - 260 Ом 80гр. 129 - 156 Ом 100гр 80 - 95 Ом (установка в параллель к датчику резистора в 130 Ом даёт практически линейную характеристику изменения сопротивления 20гр. 120 Ом 40гр. 107 Ом 60гр. 88 Ом 80гр. 71 Ом 100гр. 54 Ом)
4. выход схемы управления защищён диодом от обратного напряжения.

На просторах интернета я нашёл близкую по смыслу схему(её также прикладываю) но есть ряд нюансов:
1. схема рассчитана на 9в, а у меня 12(можно конечно заменить входной стабилизатор на 9В, но реле на 12В от 9В срабатывают не всегда)
2. КТ-315 слабоваты по току, но думаю их можно заменить например КТ683Е
3. Датчик температуры одной ногой подключается к минусу(конструктивная особенность)
4. в схеме включение реле управляется минусом, а мне надо плюсом
5. не станет ли схеме "плохо" из-за того что после появления выходного сигнала температура продолжит расти и соответственно продолжит падать сопротивление термодатчика.

Схему привёл лишь для примера, можно попробовать и что-то другое, главное максимальная простота и дешевизна используемых компонентов, паять умею и разбираюсь в электричестве на уровне электрика, но тема управляемых диодов, транзисторов и микросхем для меня тёмный лес, потому и прошу помощи у вас уважаемые коты!


Вложения:
Термореле.gif [90.12 KiB]
Скачиваний: 761
Общя схема включения.gif [216.75 KiB]
Скачиваний: 635
Вернуться наверх
 
Не в сети
 Заголовок сообщения: Re: Термореле с регулируемой температурой
СообщениеДобавлено: Чт окт 13, 2016 13:55:21 
Друг Кота
Аватар пользователя

Карма: 116
Рейтинг сообщений: 4520
Зарегистрирован: Пт мар 30, 2012 05:17:29
Сообщений: 16206
Откуда: Екатеринбург
Рейтинг сообщения: 0
Это если и будет работать, то только в тепличных условиях. Здесь пороговый элемент - две базы с напряжением на каждой 0.6 V, итого 1.2 V - но только при комнатной температуре, это напряжение имеет сильную зависимость от температуры. Соответственно будет плавать, и довольно сильно, температура включения реле. Рекомендую ознакомиться с компараторами и источниками опорного напряжения - это микросхемы. Типы разные есть.

_________________
И хрюкотали зелюки,
Как мюмзики в мове.


Вернуться наверх
 
Не в сети
 Заголовок сообщения: Re: Термореле с регулируемой температурой
СообщениеДобавлено: Чт окт 13, 2016 16:14:37 
Открыл глаза

Карма: 2
Рейтинг сообщений: -1
Зарегистрирован: Чт окт 13, 2016 11:24:02
Сообщений: 72
Рейтинг сообщения: 0
Я не утверждаю, что приведённая схема полноценно работоспособна, я привёл её лишь для примера...
В этом сообщении привожу схему на основе микросхемы а не транзисторов, она также отражает суть идеи, но не подходит в таком виде...
Вопрос сводится именно к разработке схемы под требуемые параметры, перечисленные в первом сообщении.
Я не настолько владею схемотехникой чтоб придумать схему самому, поэтому и спросил у знающих людей знесь...


Вложения:
termoregulyator-ne555.gif [21.36 KiB]
Скачиваний: 651
Вернуться наверх
 
Не в сети
 Заголовок сообщения: Re: Термореле с регулируемой температурой
СообщениеДобавлено: Пт окт 14, 2016 10:41:43 
Друг Кота
Аватар пользователя

Карма: 116
Рейтинг сообщений: 4520
Зарегистрирован: Пт мар 30, 2012 05:17:29
Сообщений: 16206
Откуда: Екатеринбург
Рейтинг сообщения: 0
Тогда так.
Три канала? Значит, берём микросхемку с четырьмя компараторами на борту - например, LM2901. Также потребуется какой-нибудь стабилизатор на фиксированное напряжение, хоть банальный 78L05 (с типовой обвязкой) - тоже одна штука, стабилитрон - скажем, BZX85C вольт на 2.7, к примеру. К выходу компаратора подключается реле - например, автомобильное, через транзисторный ключ. Там же светодиод для индикации. Транзисторов (например, BC817-40), реле и их обвязки - по числу каналов, в данном случае три. Переменных резисторов для подстройки - тоже по числу каналов. Схема вот (только один канал нарисован):
Изображение
Если такое не пугает, могу прикинуть номиналы элементов.

_________________
И хрюкотали зелюки,
Как мюмзики в мове.


Вернуться наверх
 
Эиком - электронные компоненты и радиодетали
Не в сети
 Заголовок сообщения: Re: Термореле с регулируемой температурой
СообщениеДобавлено: Пт окт 14, 2016 12:38:16 
Открыл глаза
Аватар пользователя

Карма: 3
Рейтинг сообщений: 8
Зарегистрирован: Ср сен 28, 2016 10:20:20
Сообщений: 41
Рейтинг сообщения: 0
я не большой специалист....НО почему бы ТС не взять за основу классическую схему от ВАЗа начиная от 6 -й модели... там всё просто... датчик + реле без всякой электроники..просто и надёжно...

http://fastmb.ru/uploads/posts/2014-05/ ... atelya.jpg
ИМХО...

_________________
Ковчег построил любитель ...ТИТАНИК строили профессионалы


Вернуться наверх
 
Не в сети
 Заголовок сообщения: Re: Термореле с регулируемой температурой
СообщениеДобавлено: Пт окт 14, 2016 13:09:18 
Модератор
Аватар пользователя

Карма: 159
Рейтинг сообщений: 4079
Зарегистрирован: Пт янв 23, 2009 19:20:05
Сообщений: 45596
Рейтинг сообщения: 0
Медали: 1
Получил миской по аватаре (1)
Датчики, кстати, есть на различную температуру... :roll: :)


Вернуться наверх
 
Не в сети
 Заголовок сообщения: Re: Термореле с регулируемой температурой
СообщениеДобавлено: Пт окт 14, 2016 13:36:41 
Открыл глаза
Аватар пользователя

Карма: 3
Рейтинг сообщений: 8
Зарегистрирован: Ср сен 28, 2016 10:20:20
Сообщений: 41
Рейтинг сообщения: 0
As писал(а):
Датчики, кстати, есть на различную температуру... :roll: :)

щас навскидку припоминаю
82-87
87-92
92-97
94-99.....

_________________
Ковчег построил любитель ...ТИТАНИК строили профессионалы


Вернуться наверх
 
Не в сети
 Заголовок сообщения: Re: Термореле с регулируемой температурой
СообщениеДобавлено: Пт окт 14, 2016 14:28:32 
Друг Кота
Аватар пользователя

Карма: 97
Рейтинг сообщений: 1589
Зарегистрирован: Чт янв 26, 2012 14:44:34
Сообщений: 3742
Рейтинг сообщения: 0
Медали: 1
Мявтор 3-й степени (1)
Вау! Да тут целый конкурс. Ну что же, добавлю и свой вариант (один канал). :)
СпойлерИзображение
Вложение:
Cir.png [10.79 KiB]
Скачиваний: 726

_________________
Like the eyes of a cat in the black and blue...


Последний раз редактировалось El-Eng Пт окт 14, 2016 18:08:17, всего редактировалось 1 раз.

Вернуться наверх
 
Не в сети
 Заголовок сообщения: Re: Термореле с регулируемой температурой
СообщениеДобавлено: Пт окт 14, 2016 15:20:19 
Потрогал лапой паяльник

Карма: 3
Рейтинг сообщений: 75
Зарегистрирован: Чт июл 24, 2014 00:25:25
Сообщений: 353
Рейтинг сообщения: 0
Раз пошла такая пьянка :) - DS1821 (в режиме термостата) + транзюк с реле – для примера -http://www.rtcs.ru/article_detail.asp?id=73


Вернуться наверх
 
Не в сети
 Заголовок сообщения: Re: Термореле с регулируемой температурой
СообщениеДобавлено: Сб окт 15, 2016 10:03:22 
Открыл глаза

Карма: 2
Рейтинг сообщений: -1
Зарегистрирован: Чт окт 13, 2016 11:24:02
Сообщений: 72
Рейтинг сообщения: 0
mickbell писал(а):
Тогда так.
Три канала? Значит, берём микросхемку с четырьмя компараторами на борту - например, LM2901. Также потребуется какой-нибудь стабилизатор на фиксированное напряжение, хоть банальный 78L05 (с типовой обвязкой) - тоже одна штука, стабилитрон - скажем, BZX85C вольт на 2.7, к примеру. К выходу компаратора подключается реле - например, автомобильное, через транзисторный ключ. Там же светодиод для индикации. Транзисторов (например, BC817-40), реле и их обвязки - по числу каналов, в данном случае три. Переменных резисторов для подстройки - тоже по числу каналов. Схема вот (только один канал нарисован):
Изображение
Если такое не пугает, могу прикинуть номиналы элементов.


Да, каналов 3... хотя изначально предполагалось, что это будет 3 аналогичных схемы, не проблема слегка поправить и использовать 1 трёхканальную, т.к. это потребует установки всего одного датчика...
Внизу привожу полную схему устройства, ещё не поправленую для 3-х канального режима...
Такая схема не просто не пугает а является именно тем, как я это представлял... дешёвые детали, датчик с ногой на земле, только управление реле должно быть плюсом... вся силовая часть уже собрана, и переделывать не очень хочется...
Индикация в этой схеме не требуется, т.к. предусмотренна в общей схеме, и транзистор BC817-40 на 0,5А, а хотелось бы иметь резерв по току и отталкиваться от значения 1,5-2,5А... в остальном вроде идеально подходит...

http://img.radiokot.ru/files/118879/med ... liasfc.gif

Добавлено after 1 hour 50 seconds:
Анатолий Петрович писал(а):
я не большой специалист....НО почему бы ТС не взять за основу классическую схему от ВАЗа начиная от 6 -й модели... там всё просто... датчик + реле без всякой электроники..просто и надёжно...

http://fastmb.ru/uploads/posts/2014-05/ ... atelya.jpg
ИМХО...


Увы, по тому, что Вы "не большой специалист..."
в приведённых Вами вариантах вентилятор включается датчиком термостатом, замыкающим контакты по заявленой температуре... это никак не вписывается в тех. задание... одним из основных критериев возможность отрегулировать температуру...
теперь касательно просто... температура срабатывания датчиков на разных автомобилях разная и расчитывается из конкретного положения датчика в радиаторе... у меня датчик стоит сразу после радиатора, и приблизительные температуры срабатывания схем 65, 75 и 85, с возможностью регулировки +-10 градусов...
теперь касательно надёжно... качество исполнения датчиков оставляет желать лучшего, они постоянно летят, и замена на новый не всегда даёт продолжительный результат...
Но за участие спасибо

Добавлено after 5 minutes 37 seconds:
El-Eng писал(а):
Вау! Да тут целый конкурс. Ну что же, добавлю и свой вариант (один канал). :)
СпойлерИзображение
Вложение:
Cir.png


Тоже не плохой вариант, и датчик на массе, и управление плюсом, всё хорошо...
Но в отличии от схемы mickbell деталей больше, + микросхема...
Боюсь эта схема уступает по отказоустойчивости и стоимости изготовления...
Но за участие спасибо!

Добавлено after 41 minute 30 seconds:
Добавлю немного теории о разработке схемы...
В ВАЗах, как и во могих других авто схема управления охлаждением радиатора является максимально упрощённной, т.к. в основном радиатор охлаждается набегающим потоком воздуха во время движения...
УАЗ же ездит обычно медленно и набегающего потока недостаточно, а при движении по трудно проходимой местности скорость вообще составляет 10-15км/ч, тут поможет лишб принудительное охлаждение...
В УАЗах стоят огромные относительно стандартных автомобилей радиаторы, и система обдува радиатора механическая работающая всегда, или почти всегда(вискомуфта) эта схема также является компромиссной, т.к. радиатор почти всегда переохлаждён... в зимнее время это вообще напрягает т.к. температура двигателя постоянно гуляет на 10-15 градусов...
Схема которую делаю я призвана собрать достоинства серийных решений избежав их недостатков...
Во первых т.к. УАЗ имеет жалюзи перекрывающие набегающий поток, грех ими не воспользоваться, но управлять ими вручную не удобно поэтому собран электро привод... управление приводом осуществляется по цепочке обратной связи в виде датчика в выходном патрубке, что позволит открывать жалюзи только когда пассивного охлаждения радиатора недостаточно...
Во вторых если пассивного охлаждения и охлаждения набегающим потоком недостаточно и температура в выходном патрубке продолжает расти, то срабатывает вторая схема включающая два мотора последовательно... кстати вентиляторы расположены между жалюзи и радиатором, т.е. перед радиатором по ходу движения автомобиля, а не за радиатором, как в большинстве автомобилей... благодаря этому поток воздуха в некоторой степени суммируется с набегающим потоком, а не противостоит ему...
И в третьих, если температура в выходном патрубке продолжает расти, моторы включаются параллельно обеспечивая максимальный поток воздуха...


Вернуться наверх
 
Не в сети
 Заголовок сообщения: Re: Термореле с регулируемой температурой
СообщениеДобавлено: Сб окт 15, 2016 10:28:45 
Друг Кота
Аватар пользователя

Карма: 97
Рейтинг сообщений: 1589
Зарегистрирован: Чт янв 26, 2012 14:44:34
Сообщений: 3742
Рейтинг сообщения: 0
Медали: 1
Мявтор 3-й степени (1)
Varzinstas писал(а):
Тоже не плохой вариант, и датчик на массе, и управление плюсом, всё хорошо...
Я старался выполнить все ваши пожелания. :)
Varzinstas писал(а):
Но в отличии от схемы mickbell деталей больше...
В схеме mickbell реле подключено к плюсу, а не к земле (как вы просили). Если в моей схеме тоже подключить реле к плюсу, количество деталей заметно уменьшится.
СпойлерИзображение
Вложение:
Cir.png [9.19 KiB]
Скачиваний: 630

Varzinstas писал(а):
... + микросхема... Боюсь эта схема уступает по отказоустойчивости...
No comments. :)))

_________________
Like the eyes of a cat in the black and blue...


Вернуться наверх
 
Не в сети
 Заголовок сообщения: Re: Термореле с регулируемой температурой
СообщениеДобавлено: Сб окт 15, 2016 11:10:48 
Открыл глаза

Карма: 2
Рейтинг сообщений: -1
Зарегистрирован: Чт окт 13, 2016 11:24:02
Сообщений: 72
Рейтинг сообщения: 0
Реле нужно подключенное именно к земле, как Вы правильно заметили... а микросхем я боюсь т.к. работу транзисторов я ещё, както могу понять, а с микросхемами труба(((


Вернуться наверх
 
Не в сети
 Заголовок сообщения: Re: Термореле с регулируемой температурой
СообщениеДобавлено: Сб окт 15, 2016 11:18:27 
Друг Кота
Аватар пользователя

Карма: 116
Рейтинг сообщений: 4520
Зарегистрирован: Пт мар 30, 2012 05:17:29
Сообщений: 16206
Откуда: Екатеринбург
Рейтинг сообщения: 0
1. Если критично, чтобы релюшки одним выводом были на общем, ключ делаем на pnp транзисторе, ток - по вкусу.
2. Если возможно обойтись одним термодатчиком на три канала, то я под это дело схему подправлю. В том виде, как я нарисовал, с одним датчиком работать не будет. Кстати, схему автора вопроса я открыть почему-то не могу.

_________________
И хрюкотали зелюки,
Как мюмзики в мове.


Вернуться наверх
 
Не в сети
 Заголовок сообщения: Re: Термореле с регулируемой температурой
СообщениеДобавлено: Сб окт 15, 2016 14:10:59 
Друг Кота
Аватар пользователя

Карма: 97
Рейтинг сообщений: 1589
Зарегистрирован: Чт янв 26, 2012 14:44:34
Сообщений: 3742
Рейтинг сообщения: 0
Медали: 1
Мявтор 3-й степени (1)
Varzinstas писал(а):
... а микросхем я боюсь т.к. работу транзисторов я ещё, както могу понять, а с микросхемами труба
Разобраться в работе многих микросхем (н-р NE555) проще, чем в работе транзисторов. Но здесь вам и этого не надо. Достаточно не ошибиться в сборке схемы и задать вопросы, если что непонятно.

_________________
Like the eyes of a cat in the black and blue...


Вернуться наверх
 
Не в сети
 Заголовок сообщения: Re: Термореле с регулируемой температурой
СообщениеДобавлено: Вс окт 16, 2016 00:52:31 
Открыл глаза

Карма: 2
Рейтинг сообщений: -1
Зарегистрирован: Чт окт 13, 2016 11:24:02
Сообщений: 72
Рейтинг сообщения: 0
http://hkar.ru/Lx9l
Изображение схемы на стороннем хостинге

Добавлено after 55 minutes 33 seconds:
Пояснение работы:
Основные исполнительные элементы схемы 1-Моторредуктор жалюзи (МЖ) 2,3 Моторы Вентиляторы (МВ)
МЖ подлючен через силовые реле РС1, РС2, управляющие обмотки реле подключены через 3- х контактные концевики А(открыто) и Б(Закрыто), останавливающие МЖ в нужных положениях... На концевики сигнал приходит через РК являющееся коммтационным, нормально замкнутый контакт закрывает жалюзи, нормально разомкнутый открывает... Сигнал на управляющие контакты РК приходит либо с управляющей схемы 1 (УС1) либо через тумблер принудительного включения Т1...
МВ Подключены через реле РС3, РС4, РС5, подача питания на управляющие контакты РС3 включает МВ последовательно, питание подаётся либо с УС2 либо тумблер через принудительного включения Т2, подача питания на управляющие контакты РС4, РС5 включает МВ паралельно, питание подаётся либо с УС3 либо также через тумблер принудительного включения Т2...
Также предусмотрен выход на приборную доску имеющую 8 светодиодов отображающих работу схемы...
За исключением УС1, УС2, УС3 и индикационных диодов схема уже собрана и работает без нареканий...
Все реле одиним из управляющих выводов подключены к массе, соответственно управления всеми реле осуществляется плюсом...
Запас по току управления в 2А считаю вполне достаточным...
Датчик температуры пока приобретён один для тестов, его конструктивная особенность одна нога на массе...
Если возможно собрать схему с возможностью раздельной регулировки каждым из трёх каналов на одном датчике это приветствуется... если нет могу докупить ещё 2 датчика...
Также приветствуется (опционально) установка дополнительного терморезистора установленного в цепь всех трёх переменных резисторов для корректировки срабатывания в зависимости от температуры окружающей среды(если не понадобится заменю обычным резистором)...
Выходы управляющих схем передполагалось защитить диодом от обратного напряжения, в ситуации принудительного включения(возможно не нужно)...
Т.к. это автомобильная проводка напряжение питания может колебаться от 12 до 15 вольт, к тому же автомобиль имеет контактную систему зажигания создающюю значительные помехи(не знаю на сколько они действительно значительные и может ли это оказывать влияние на данную схему)...
Т.к. схема будет расположена под капотом передполагается сделать грязе-влаго-стойкий корпус, следовательно желательно минимизировать размер и количество элементов схемы, но не в укор надёжности...
Вроде всё... если чё вспомню допишу...

Добавлено after 4 minutes 51 second:
mickbell писал(а):
1. Если критично, чтобы релюшки одним выводом были на общем, ключ делаем на pnp транзисторе, ток - по вкусу.
2. Если возможно обойтись одним термодатчиком на три канала, то я под это дело схему подправлю. В том виде, как я нарисовал, с одним датчиком работать не будет. Кстати, схему автора вопроса я открыть почему-то не могу.

Буду благодарен, если не составит труда набросаете приблизительно принцип работы схемы, на случай сомнений в понимании работы...

Добавлено after 17 minutes 46 seconds:
El-Eng писал(а):
Varzinstas писал(а):
... а микросхем я боюсь т.к. работу транзисторов я ещё, както могу понять, а с микросхемами труба
Разобраться в работе многих микросхем (н-р NE555) проще, чем в работе транзисторов. Но здесь вам и этого не надо. Достаточно не ошибиться в сборке схемы и задать вопросы, если что непонятно.

Уважаемый El-Eng, в целом, в общем случае, я с Вами полностью согласен, но проектирую почти всю проводку с нуля и хочу разбираться во всех нуансах её работы... Я с транзисторами я периодически сталкиваюсь на работе, и вынужден был разобраться в принципах работы... вероятно по результатам разработки данной схемы я углублю свои знания... С микросхемами сложнее стабилизатора напряжения я не сталкивался, да и его принцип работы мне не до конца ясен... про NE555 я почитал, но как она работает в Вашей схеме - не понял... Ни в коей мере не пытаюсь намекать на то, что Ваша схема не работоспособна, или уступает в чём либо схеме приведённой mickbell, просто для меня это уже следующий уровень... опыта для которого у меня пока не хватает... В обозримом будущем возможна подобная переделка системы охлаждения в Фоксваген Гольф жены, возможно к этому времени я буду достаточно образован чтоб решиться на применение Вашей схемы на базе микросхемы...
В любом случае я благодарен Вам за участие в решении моей задачи...

Добавлено after 31 minute 4 seconds:
http://hkar.ru/LxcX

Общая схема, поправленная для одного датчика используемого в трёхканальной управляющей схеме


Вернуться наверх
 
Не в сети
 Заголовок сообщения: Re: Термореле с регулируемой температурой
СообщениеДобавлено: Вс окт 16, 2016 03:59:09 
Друг Кота
Аватар пользователя

Карма: 59
Рейтинг сообщений: 2237
Зарегистрирован: Чт янв 26, 2012 16:44:29
Сообщений: 19839
Откуда: Таксимо
Рейтинг сообщения: 0
не мучайся, поставь китайский электронный термостат прямо в кабину на панель. они от 12 вольт и реле в них есть слабомощное. бывают с одним индикатором, бывают с тремя. красиво все светится, циферки разные показывает. ну зачем тебе в машину транзисторы всякие

_________________
Мои поставщики запчастей с отличной репутацией
texnomag.ru
radioremont.com
pl-1.org
4ip.info
elitan.ru


Вернуться наверх
 
Не в сети
 Заголовок сообщения: Re: Термореле с регулируемой температурой
СообщениеДобавлено: Вс окт 16, 2016 09:29:32 
Открыл глаза

Карма: 2
Рейтинг сообщений: -1
Зарегистрирован: Чт окт 13, 2016 11:24:02
Сообщений: 72
Рейтинг сообщения: 0
vlasovzloy писал(а):
не мучайся, поставь китайский электронный термостат прямо в кабину на панель. они от 12 вольт и реле в них есть слабомощное. бывают с одним индикатором, бывают с тремя. красиво все светится, циферки разные показывает. ну зачем тебе в машину транзисторы всякие

А как по Вашему устроены эти термостаты, там те же транзисторы с компараторами или микросхемы опять же имеющие в себе компаратор и транзистор)))
Отказоустойчивость таких устройств ниже, чем у штатной системы охлаждения ВАЗов...
В общем совершенно не подходит под заявленное ТЗ... Прежде чем писать в тему имеет смысл её читать)))


Вернуться наверх
 
Не в сети
 Заголовок сообщения: Re: Термореле с регулируемой температурой
СообщениеДобавлено: Вс окт 16, 2016 10:50:35 
Друг Кота
Аватар пользователя

Карма: 97
Рейтинг сообщений: 1589
Зарегистрирован: Чт янв 26, 2012 14:44:34
Сообщений: 3742
Рейтинг сообщения: 0
Медали: 1
Мявтор 3-й степени (1)
Varzinstas писал(а):
... как она работает в Вашей схеме - не понял...
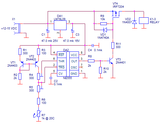
NE555 здесь работает так. Если напряжение на входе TRG ниже 1/3 питания (условие 1), выход OUT переключается в 1 (высокий уровень), если напряжение на входе THR выше 2/3 питания (условие 2), выход OUT переключается в 0 (низкий уровень). Если оба условия не выполняются (THR ниже 2/3*Еп а TRG выше 1/3*Еп), то выход остается в предыдущем установленном состоянии, если же оба условия выполняются, то выход устанавливается в 1 (условие 1 сильнее условия 2).
Как работает схема: Зеркало тока VT1-VT2 задает стабильный ток через цепочку резисторов R4-R7. Это обеспечивает максимальную чувствительность датчика температуры и избавляет от зависимости установки порога отпускания термореле от установки порога срабатывания. Как только датчик нагреется так, что выполнится условие 1, триггер сработает и реле включится (температура срабатывания). Оно останется включенным до тех пор, пока датчик не остынет настолько, что выполнится условие 2 (температура отпускания). Если условие 2 будет выполняться всегда, то температура срабатывания будет равна температуре отпускания.
Схема настраивается просто. Сначала резистор R4 устанавливается в нижнее положение, а R5 - в верхнее, датчик нагревают до температуры срабатывания и поворачивают резистор R5 до момента срабатывания. После этого охлаждают датчик до температуры отпускания и вращают резистор R4 до момента отпускания. Можно просто измерить величину сопротивления датчика в нужных точках и рассчитать величины R4 и R5 (в этом случае у R4 нужно соединить ползунок с коллектором VT2), установив нужные значения при помощи омметра или вообще постоянные резисторы.

P.S. Совет: не цитируйте предыдущий пост целиком, здесь за это банят.

_________________
Like the eyes of a cat in the black and blue...


Вернуться наверх
 
Не в сети
 Заголовок сообщения: Re: Термореле с регулируемой температурой
СообщениеДобавлено: Вс окт 16, 2016 11:56:16 
Друг Кота
Аватар пользователя

Карма: 123
Рейтинг сообщений: 7958
Зарегистрирован: Сб сен 13, 2014 16:27:32
Сообщений: 39197
Откуда: СпиртоГонск созвездия Омега
Рейтинг сообщения: -1
делать на таймерах ...ну бред какойто
счетвереный LM опору на 431 ну и общий измерителный мост ключики для реле ...все
а лучше мк на все дела заодно и индикатор приделать...
или у китаюс купить готовый супер пупер мега блок

_________________
ZМудрость(Опыт и выдержка) приходит с годами.
Все Ваши беды и проблемы, от недостатка знаний.
Умный и у дурака научится, а дураку и ..
Алберт Ейнштейн не поможет и ВВП не спасет.и МЧС опаздает


Вернуться наверх
 
Не в сети
 Заголовок сообщения: Re: Термореле с регулируемой температурой
СообщениеДобавлено: Вс окт 16, 2016 12:45:40 
Друг Кота
Аватар пользователя

Карма: 127
Рейтинг сообщений: 6124
Зарегистрирован: Вс дек 25, 2011 18:43:00
Сообщений: 24323
Откуда: г.Москва
Рейтинг сообщения: -1
..вопрос вам всем - а датчик хде размещать будете..?


Вернуться наверх
 
Показать сообщения за:  Сортировать по:  Вернуться наверх
Начать новую тему Ответить на тему  [ Сообщений: 93 ]  1, , , ,  

Часовой пояс: UTC + 3 часа


Кто сейчас на форуме

Сейчас этот форум просматривают: нет зарегистрированных пользователей и гости: 15


Вы не можете начинать темы
Вы не можете отвечать на сообщения
Вы не можете редактировать свои сообщения
Вы не можете удалять свои сообщения
Вы не можете добавлять вложения

Найти:
Перейти:  


Powered by phpBB © 2000, 2002, 2005, 2007 phpBB Group
Русская поддержка phpBB
Extended by Karma MOD © 2007—2012 m157y
Extended by Topic Tags MOD © 2012 m157y