Например TDA7294

Форум РадиоКот • Просмотр темы - Простой акустический выключатель
Форум РадиоКот
Здесь можно немножко помяукать :)

Текущее время: Чт янв 08, 2026 19:58:19

Часовой пояс: UTC + 3 часа


ПРЯМО СЕЙЧАС:



Начать новую тему Ответить на тему  [ Сообщений: 338 ]     ... , , , , 17
Автор Сообщение
Не в сети
 Заголовок сообщения: Re: Простой акустический выключатель
СообщениеДобавлено: Сб мар 01, 2014 16:28:41 
Вымогатель припоя
Аватар пользователя

Зарегистрирован: Пт янв 18, 2013 15:11:02
Сообщений: 516
Рейтинг сообщения: 0
Подскажите пожалуйста правильно ли я понимая работу операционного усилителя в данной схеме http://radiokot.ru/forum/download/file.php?id=174373. Напряжения в 5 вольт поступает на неиневертирующий пин 3 DA1, с пин 6 снимаеться разность напряжение между пин 6 и 2 что определяет коэффициент усиления сигнала. На пин 6 всегда есть постояное напряжения усиления которое не пропускает конденсатор C4. Как только с микрофона пойдет переменный сигнал он поступит на пин 3, так как сигнал уже не постоянный а переменный то на выходе пин 6 появиться переменный сигнал усилиный постоянным напряжением который уже пропустит С4 но только переменный усиленный сигнал, постоянное напряжение он задержит. Это сигнал и пойдет на пи 3 микросхемы dd1. В чем я ошибаюсь поправте пожалуйста.


Вернуться наверх
 
Не в сети
 Заголовок сообщения: Re: Простой акустический выключатель
СообщениеДобавлено: Пн мар 03, 2014 20:30:06 
Это не хвост, это антенна
Аватар пользователя

Карма: 9
Рейтинг сообщений: 66
Зарегистрирован: Чт фев 03, 2011 17:36:53
Сообщений: 1433
Откуда: Новосибирск
Рейтинг сообщения: 0
Приблизительно правильно. Хотя я бы несколько иначе объяснил. На выводе 3 присутствует постоянное напряжение 5 В, на которое может накладываться переменное напряжение, которое возникает при подаче звукового сигнала. Постоянная составляющая напряжения на выводе 2 (оно равно напряжению на выводе 3) оказывается приложенной к конденсатору C2 (он не пропускает постоянное напряжение), а переменная составляющая входного напряжения усиливается посредством обратной на резисторах R3R2 (в незначительной степени влияют и конденсаторы C2, C3). Теперь что касается выхода ОУ (вывода 6). Постоянная составляющая на нём такая же, как на входах (около 5 В), всё это напряжение оказывается приложенным к конденсатору C4. Когда на выходе ОУ возникают колебания с достаточной амплитудой, происходит следующее. В моменты спада напряжения конденсатор C4 разряжается выходным втекающим током ОУ и входным вытекающим током вывода 3 DD1 (этот ток проходит через внутренний защитный диод между минусом питания и выводом 3). Разрядный ток сравнительно велик, и можно приблизительно считать, что при поступлении звука конденсатор C4 сразу разряжается. Затем в моменты подъёма напряжения на выводе 6 конденсатор медленно заряжается через резистор R4. Можно считать, что конденсатор C4 всё время, пока идёт звук, остаётся разряженным, и когда напряжение на выводе 6 DA1 поднимается выше порогового (около 5 В), импульс напряжения через разряженный конденсатор C4 поступает на вывод 3 DD1 и переключает триггер.


Вернуться наверх
 
Не в сети
 Заголовок сообщения: Re:
СообщениеДобавлено: Вт фев 03, 2015 14:07:59 
Поставщик валерьянки для Кота
Аватар пользователя

Карма: 28
Рейтинг сообщений: 209
Зарегистрирован: Ср май 01, 2013 13:53:56
Сообщений: 2168
Откуда: с пальмы в Рио-Инженейро
Рейтинг сообщения: 0
тим писал(а):
вот такая и есть чувствительность-стучать по нему надо. :)) не прикольно

Тож озаботился чтобы с чуйкой хорошей было. Взял микрофонный усилитель такой
Примотал к нему микроконтроллер самый простой. Может ловить цоканье из другой комнаты. Вдруг кому будет интересно. Регулируется уровень срабатывания. Схема простая, в протеусе можно потыкать. Сделал с питанием от китайского адаптера. Кнопка прилеплена чтобы в процессе настройки уровня срабатывания сбрасывать в исходное состояние (иначе ждать около минуты). Выключение автоматическое через минуту примерно, кому надо принудительно можете поправить исходник. Включение при определенном уровне освещения, но если не нужно уберите из кода проверку напряжения на фоторезисторе.


Вложения:
звуколампа.rar [57.8 KiB]
Скачиваний: 379

_________________
электропримат паяю даже лёжа...
Вернуться наверх
 
Не в сети
 Заголовок сообщения: Re: Простой акустический выключатель
СообщениеДобавлено: Пт фев 27, 2015 15:26:52 
Поставщик валерьянки для Кота
Аватар пользователя

Карма: 28
Рейтинг сообщений: 209
Зарегистрирован: Ср май 01, 2013 13:53:56
Сообщений: 2168
Откуда: с пальмы в Рио-Инженейро
Рейтинг сообщения: 0
Изменил алгоритм в прошивке. Теперь если превышен уровень звука делается пауза для того чтобы определить не был ли шум щелчком выключателя поблизости. Если после паузы по-прежнему темно, то тогда включится свет. Кроме того при повторении звука при включенной нагрузке счетчик времени сбрасывается и отсчет начинается снова. Время уменьшено раза в 2.


Вложения:
bas, bin, hex.rar [1.93 KiB]
Скачиваний: 316

_________________
электропримат паяю даже лёжа...
Вернуться наверх
 
Эиком - электронные компоненты и радиодетали
Не в сети
 Заголовок сообщения: Re: Простой акустический выключатель
СообщениеДобавлено: Ср мар 18, 2015 08:28:32 
Родился

Зарегистрирован: Ср мар 18, 2015 08:26:47
Сообщений: 1
Рейтинг сообщения: 0
Извиняюсь, я не читал все 17стр обсуждений...

Кто-то собрал данную схему, она рабочая?
если да, то можете кинуть печатку, если не трудно...


Вернуться наверх
 
Не в сети
 Заголовок сообщения: Re: Простой акустический выключатель
СообщениеДобавлено: Чт май 07, 2015 21:13:07 
Родился

Зарегистрирован: Чт май 07, 2015 20:58:29
Сообщений: 2
Рейтинг сообщения: 0
ребят подскажите пожалуйста собрал сей девайс по этой схеме
Вложение:
01.jpg [76.25 KiB]
Скачиваний: 913
микросхема К561ТМ2, не работает ))) на стабилетроне 1,3 вольта, подскажите пожалуйсто в чем может быть ошибка???
p.s не судите строго я начинающий )))


Вернуться наверх
 
Не в сети
 Заголовок сообщения: Re: Простой акустический выключатель
СообщениеДобавлено: Пт май 08, 2015 06:24:01 
Модератор
Аватар пользователя

Карма: 162
Рейтинг сообщений: 2441
Зарегистрирован: Пн июл 07, 2008 10:46:09
Сообщений: 10736
Откуда: Россия
Рейтинг сообщения: 0
Для начала отключите питание схемы (разорвите провод между VD1 и VD3.
На стабилитроне должно быть напряжение около 5 В. Если это не так, проверяйте стабилитрон и правильность его подключения.
Если напряжение в норме, проверяйте остальной монтаж, например, правильность подключения диодов VD1, VD2...

_________________
Если хотите, чтобы жизнь улыбалась вам, подарите ей своё хорошее настроение


Вернуться наверх
 
Не в сети
 Заголовок сообщения: Re: Простой акустический выключатель
СообщениеДобавлено: Пт май 08, 2015 14:40:29 
Родился

Зарегистрирован: Чт май 07, 2015 20:58:29
Сообщений: 2
Рейтинг сообщения: 0
отключил питание, 1,3 вольта на стабилетроне, поменял VD4 НА 1N4007, стало 3,2 вольта, стабилетрон жив стоит правильно
в чем ещеможет быть причина ??


Вернуться наверх
 
Не в сети
 Заголовок сообщения: Re: Простой акустический выключатель
СообщениеДобавлено: Пт авг 07, 2015 21:17:28 
Поставщик валерьянки для Кота
Аватар пользователя

Карма: 28
Рейтинг сообщений: 209
Зарегистрирован: Ср май 01, 2013 13:53:56
Сообщений: 2168
Откуда: с пальмы в Рио-Инженейро
Рейтинг сообщения: 0
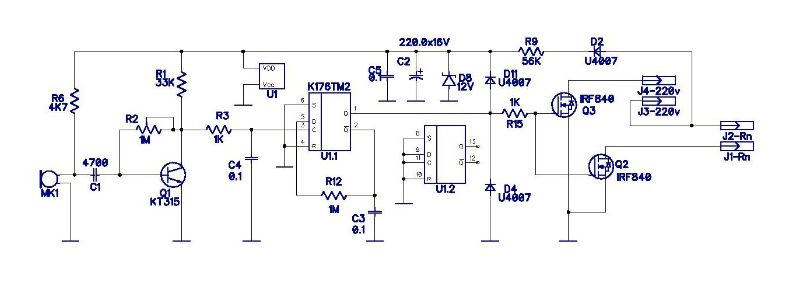
Ещё вариант на логике. Сайт автора не открывается, поэтому прилеплю саму схемку сюда.
Накалякал в протеусе этот вариант. В теории всё работает. Чтобы не ждать импульса с микрофонного усилителя нажимаем кнопочку. Как понадобится акустический выключатель буду делать такой.

Изображение


Вложения:
на логике.rar [20 KiB]
Скачиваний: 330
акустический выключатель.jpg [46.8 KiB]
Скачиваний: 3486

_________________
электропримат паяю даже лёжа...
Вернуться наверх
 
Не в сети
 Заголовок сообщения: Re: Простой акустический выключатель
СообщениеДобавлено: Вт фев 09, 2016 22:50:25 
Поставщик валерьянки для Кота
Аватар пользователя

Карма: 28
Рейтинг сообщений: 209
Зарегистрирован: Ср май 01, 2013 13:53:56
Сообщений: 2168
Откуда: с пальмы в Рио-Инженейро
Рейтинг сообщения: 0
Сделал такой выключатель. На ЛА7 идет возбуд одновибратора (победить не смог) - заменил на ТЛ1 (то же самое по логике, но с триггерами шмидта на входах) и заработало. Микрофонную часть сделал другую, эта недостаточно чувствительна. Вылижу до блеска и выложу.

_________________
электропримат паяю даже лёжа...


Вернуться наверх
 
Не в сети
 Заголовок сообщения: Re: Простой акустический выключатель
СообщениеДобавлено: Сб фев 13, 2016 15:23:05 
Первый раз сказал Мяу!

Карма: 4
Рейтинг сообщений: 18
Зарегистрирован: Вс ноя 10, 2013 02:41:50
Сообщений: 25
Рейтинг сообщения: 0
Всем привет, собрал сегодня акустический выключатель по схеме во вложении
Вложение:
59.jpg [66.11 KiB]
Скачиваний: 588

очень понравилась работа устройства, чувствительности у схемы хоть отбавляй. :))
Снял небольшое видео работы прибора.


Вернуться наверх
 
Не в сети
 Заголовок сообщения: Re: Простой акустический выключатель
СообщениеДобавлено: Сб фев 13, 2016 17:28:56 
Поставщик валерьянки для Кота
Аватар пользователя

Карма: 28
Рейтинг сообщений: 209
Зарегистрирован: Ср май 01, 2013 13:53:56
Сообщений: 2168
Откуда: с пальмы в Рио-Инженейро
Рейтинг сообщения: 0
На щелчок пальца с расстояния 3м и далее реагирует?

_________________
электропримат паяю даже лёжа...


Вернуться наверх
 
Не в сети
 Заголовок сообщения: Re: Простой акустический выключатель
СообщениеДобавлено: Пн янв 23, 2017 19:38:32 
Друг Кота
Аватар пользователя

Карма: 25
Рейтинг сообщений: 601
Зарегистрирован: Чт окт 24, 2013 13:57:53
Сообщений: 3760
Откуда: Пермский край
Рейтинг сообщения: 0
fedyasolder писал(а):
Ещё вариант на логике.
СпойлерСайт автора не открывается, поэтому прилеплю саму схемку сюда.
Накалякал в протеусе этот вариант. В теории всё работает. Чтобы не ждать импульса с микрофонного усилителя нажимаем кнопочку. Как понадобится акустический выключатель буду делать такой.

Изображение

Собрал уже 2 шт основываясь на этой схеме. Работой выключателя доволен. Срабатывает на приличном расстоянии. В 2-3 метрах от шагов вообще не выключается.
Пришлось переделать часть схемы. Применил что было в наличие.
Сначала хотел запитать от трансформатора, потом передумал. Параллельно прикрутил дополнительную лампочку малой мощности. Как-то было не комфортно оказаться в полной темноте при отключении света.
Изображение

_________________
Большинство задач решаются удивительно просто - надо взять и сделать


Вернуться наверх
 
Не в сети
 Заголовок сообщения: Re: Простой акустический выключатель
СообщениеДобавлено: Сб янв 28, 2017 18:38:07 
Друг Кота
Аватар пользователя

Карма: 25
Рейтинг сообщений: 601
Зарегистрирован: Чт окт 24, 2013 13:57:53
Сообщений: 3760
Откуда: Пермский край
Рейтинг сообщения: 0
Вопрос появился. Чего можно добавить в эту схему простенького, чтобы лампа не полностью гасла,
а переходила в режим четверть накала или меньше. Скажем ватт 15. Может что-то на 555?

_________________
Большинство задач решаются удивительно просто - надо взять и сделать


Вернуться наверх
 
Не в сети
 Заголовок сообщения: Re: Простой акустический выключатель
СообщениеДобавлено: Пт фев 10, 2017 17:33:35 
Друг Кота
Аватар пользователя

Карма: 25
Рейтинг сообщений: 601
Зарегистрирован: Чт окт 24, 2013 13:57:53
Сообщений: 3760
Откуда: Пермский край
Рейтинг сообщения: 0
Мозг кипит. Нет логика есть, а понимания нет.
Собрал третий выключатель. Первые два работают. Этот...
В тепле ни каких проблем. При -15грС. Либо не выключает. Либо не включает. Заменил ЛА7 и К1408УД1. не помогло. Может микрофон замерзает?

_________________
Большинство задач решаются удивительно просто - надо взять и сделать


Вернуться наверх
 
Не в сети
 Заголовок сообщения: Re: Простой акустический выключатель
СообщениеДобавлено: Ср фев 15, 2017 20:23:15 
Друг Кота
Аватар пользователя

Карма: 25
Рейтинг сообщений: 601
Зарегистрирован: Чт окт 24, 2013 13:57:53
Сообщений: 3760
Откуда: Пермский край
Рейтинг сообщения: 0
Всё было собранно в корпусе от реле обрыва фаз Е-511. Перекинул всё в пластмассовый корпус от эл.счётчика и всё заработало.
Теперь думаю почему в металлическом корпусе на морозе не работало? В тепле же работало.
Реле обрыва фаз Е-511
Изображение

_________________
Большинство задач решаются удивительно просто - надо взять и сделать


Вернуться наверх
 
Не в сети
 Заголовок сообщения: Re: Простой акустический выключатель. Что за микросхема?
СообщениеДобавлено: Вс мар 12, 2017 10:17:17 
Родился

Зарегистрирован: Вс мар 12, 2017 09:27:52
Сообщений: 1
Рейтинг сообщения: 0
Изображение Изображение

Здравствуйте. Получил по почте с Али-Экспресс включатель освещения. Срабатывает от хлопка, щёлканья замка и т.п. звуков, имеет встроенные датчик освещенности (не включает лампу днём) и задержку времени (около 50 сек.). Работает нормально. Схема очень простая, только на микросхеме нет никакой маркировки. Поискал по справочникам, - нет ничего похожего. И цоколёвка какая-то нестандартная.
Транзистор S8050, тиристор X0605. Номиналы остальных деталей не проверял.
Помогите идентифицировать микросхему.


Вернуться наверх
 
Не в сети
 Заголовок сообщения: Re: Простой акустический выключатель
СообщениеДобавлено: Пн дек 11, 2017 09:31:09 
Родился

Зарегистрирован: Пн дек 11, 2017 09:09:57
Сообщений: 1
Рейтинг сообщения: 0
добрый день.
Схему пришлось немного доработать, чтобы не включалась самостоятельно от холодильника и других реактивных нагрузок. Как выяснилось, каскад с электретным микрофоном крайне чувствителен (была добавлена интегрирующая цепь R3C4). Номиналы подбираются самостоятельно я подбирал С4.


Вложения:
sm.jpg [29.8 KiB]
Скачиваний: 402
Вернуться наверх
 
Показать сообщения за:  Сортировать по:  Вернуться наверх
Начать новую тему Ответить на тему  [ Сообщений: 338 ]     ... , , , , 17

Часовой пояс: UTC + 3 часа


Кто сейчас на форуме

Сейчас этот форум просматривают: mig11 и гости: 24


Вы не можете начинать темы
Вы не можете отвечать на сообщения
Вы не можете редактировать свои сообщения
Вы не можете удалять свои сообщения
Вы не можете добавлять вложения

Найти:
Перейти:  


Powered by phpBB © 2000, 2002, 2005, 2007 phpBB Group
Русская поддержка phpBB
Extended by Karma MOD © 2007—2012 m157y
Extended by Topic Tags MOD © 2012 m157y