Например TDA7294

Форум РадиоКот • Просмотр темы - Проблемы с БП на UC3842
Форум РадиоКот
Здесь можно немножко помяукать :)

Текущее время: Вт дек 09, 2025 19:19:38

Часовой пояс: UTC + 3 часа


ПРЯМО СЕЙЧАС:



Начать новую тему Ответить на тему  [ Сообщений: 537 ]     ... , , , 19, , , ...  
Автор Сообщение
Не в сети
 Заголовок сообщения: Re: Проблемы с БП на UC3842
СообщениеДобавлено: Пн июл 17, 2017 17:04:23 
Потрогал лапой паяльник
Аватар пользователя

Карма: 3
Рейтинг сообщений: 65
Зарегистрирован: Чт сен 08, 2011 11:23:46
Сообщений: 338
Рейтинг сообщения: 0
Всем доброго времени суток. Понадобился блок питания 5v-2a. Была выбрана схема на uc3842, расчитан и намотан трансформатор , все собрано на приведенной ниже печатной плате.Появился дин вопрос : выходное напряжение плавает от 4,8 вольт до 5,2 вольта на холостом ходу , если подгрузить блок питания током от 100мА напряжение стабильно 5,2вольта.С обмотки самопитания на холостом ходу напряжение тоже гуляет в пределах 11-14 вольт , под нагрузкой 12,5 вольт.Помогите разобраться , что у меня не так ,не хватает напряжения самопитания или проблема с трансформатором ?Трансформатор намотан на сердечнике EE19 , первичка разделена на две части между первичкой намотана вторичная обмотка , поверх второго слоя первички обмотка самопитания. Изображение Изображение Изображение


Вложения:
Расчет RCD клампера.png [36.63 KiB]
Скачиваний: 1538
Расчет трансформатора.png [78.12 KiB]
Скачиваний: 1133
Обратноход простой.GIF [18.27 KiB]
Скачиваний: 1682
UC3842 smd1.lay6 [87.22 KiB]
Скачиваний: 1337
Вернуться наверх
 
Не в сети
 Заголовок сообщения: Re: Проблемы с БП на UC3842
СообщениеДобавлено: Пн июл 17, 2017 17:59:56 
Модератор
Аватар пользователя

Карма: 153
Рейтинг сообщений: 2926
Зарегистрирован: Сб авг 14, 2010 15:05:51
Сообщений: 18885
Откуда: г. Озерск, Челябинская обл.
Рейтинг сообщения: 0
Медали: 1
Лучший человек Форума 2017 (1)
похоже, у тебя на хх сильный старт-стопный режим. попробуй увеличивать емкость С10, до 220 нФ или более.

_________________
Мудрость приходит вместе с импотенцией...
Когда на русском форуме переходят на Вы, в реальной жизни начинают бить морду.


Вернуться наверх
 
Не в сети
 Заголовок сообщения: Re: Проблемы с БП на UC3842
СообщениеДобавлено: Пн июл 17, 2017 18:13:09 
Потрогал лапой паяльник
Аватар пользователя

Карма: 3
Рейтинг сообщений: 65
Зарегистрирован: Чт сен 08, 2011 11:23:46
Сообщений: 338
Рейтинг сообщения: 0
Starichok51, большое спасибо за помощ.Конденсатор 470нФ решил проблему :beer:


Вернуться наверх
 
Не в сети
 Заголовок сообщения: Re: Проблемы с БП на UC3842
СообщениеДобавлено: Пн июл 17, 2017 20:06:01 
Друг Кота
Аватар пользователя

Карма: 123
Рейтинг сообщений: 7959
Зарегистрирован: Сб сен 13, 2014 16:27:32
Сообщений: 39199
Откуда: СпиртоГонск созвездия Омега
Рейтинг сообщения: 0
по уму там ставят впослед 1uF +1...4kom

_________________
ZМудрость(Опыт и выдержка) приходит с годами.
Все Ваши беды и проблемы, от недостатка знаний.
Умный и у дурака научится, а дураку и ..
Алберт Ейнштейн не поможет и ВВП не спасет.и МЧС опаздает


Вернуться наверх
 
Эиком - электронные компоненты и радиодетали
Не в сети
 Заголовок сообщения: Re: Проблемы с БП на UC3842
СообщениеДобавлено: Чт июл 20, 2017 21:11:17 
Встал на лапы

Карма: 4
Рейтинг сообщений: 4
Зарегистрирован: Чт июл 30, 2009 14:33:42
Сообщений: 112
Рейтинг сообщения: 0
Доброго вечера! У знакомого возникла проблема с универсальным БП для ноутбуков.
Фото из интернета.
Изображение

Сгорел. Он заменил сгоревший силовой транзистор, резистор затвора, токовый резистор, микросхему, и кажется резистор и диод клампера (по следах на плате елементы клампера сильно нагревались).
БП запустился, но при работе на нагрузку начинает сильно греться резистор RC цепочки паралельно выходному диоду.
В чем может быть проблема и как ее можно победить? Может недоглядели какие то поврежденные элементы или БП просто напросто китайское го....но?


Вернуться наверх
 
Не в сети
 Заголовок сообщения: Re: Проблемы с БП на UC3842
СообщениеДобавлено: Чт июл 20, 2017 21:44:52 
Друг Кота
Аватар пользователя

Карма: 123
Рейтинг сообщений: 7959
Зарегистрирован: Сб сен 13, 2014 16:27:32
Сообщений: 39199
Откуда: СпиртоГонск созвездия Омега
Рейтинг сообщения: 0
ну снабера греться и должны они для того и стоят а менять резистор и диод клампера зря не стоило -греются они всегда а если поставили не те типпы онеи могут сгореть

_________________
ZМудрость(Опыт и выдержка) приходит с годами.
Все Ваши беды и проблемы, от недостатка знаний.
Умный и у дурака научится, а дураку и ..
Алберт Ейнштейн не поможет и ВВП не спасет.и МЧС опаздает


Вернуться наверх
 
Не в сети
 Заголовок сообщения: Re: Проблемы с БП на UC3842
СообщениеДобавлено: Пт июл 21, 2017 10:15:27 
Друг Кота
Аватар пользователя

Карма: 146
Рейтинг сообщений: 6065
Зарегистрирован: Чт июн 04, 2009 21:06:49
Сообщений: 36292
Откуда: г.Мариинск
Рейтинг сообщения: 0
Медали: 1
Лучший человек Форума 2017 (1)
Непонятно почему все вдаются в панику когда резистор греется? Резистор для того и предназначен что бы преобразовывать электрическую энергию в тепловую.

_________________
Тем кого не устаревает наличия ошибок в моем тексте, оставляю права не пользоваться моими советами или просто не читать мои сообщения.


Вернуться наверх
 
Не в сети
 Заголовок сообщения: Re: Проблемы с БП на UC3842
СообщениеДобавлено: Пт июл 21, 2017 12:10:58 
Друг Кота
Аватар пользователя

Карма: 127
Рейтинг сообщений: 11154
Зарегистрирован: Ср янв 08, 2014 04:21:09
Сообщений: 32325
Откуда: Москва
Рейтинг сообщения: 0
Vet-RX писал(а):
резистор RC цепочки паралельно выходному диоду.
На фотке стрелки кажут на входную часть, рядом с сетевым разъемом, фотка невнятная, мелкая. Так что все таки греется?


Вернуться наверх
 
Не в сети
 Заголовок сообщения: Re: Проблемы с БП на UC3842
СообщениеДобавлено: Пт июл 21, 2017 12:46:55 
Друг Кота
Аватар пользователя

Карма: 182
Рейтинг сообщений: 8322
Зарегистрирован: Пт фев 04, 2011 17:57:51
Сообщений: 19995
Откуда: Рыбинск
Рейтинг сообщения: 0
Медали: 1
Лучший человек Форума 2017 (1)
Vet-RX писал(а):
возникла проблема с универсальным БП для ноутбуков
Что то размеры сетевого конденсатора для "блока питания для ноутбуков" уж слишком маленькие, да и цифра 2 виднеется, 22мкф что ли? Может и этому конденсатору уже поплохело от запредельного тока пульсации, отсюда и вылетевший ключ с ШИМкой.


Вернуться наверх
 
Не в сети
 Заголовок сообщения: Re: Проблемы с БП на UC3842
СообщениеДобавлено: Пт июл 21, 2017 14:50:51 
Друг Кота
Аватар пользователя

Карма: 127
Рейтинг сообщений: 11154
Зарегистрирован: Ср янв 08, 2014 04:21:09
Сообщений: 32325
Откуда: Москва
Рейтинг сообщения: 0
Да это же явно не ноутбучный БП а универсальная китальянская приблуда с переключением на аж 7 напряжений! :))) По виду мощности в ней 20-30Вт. Потому и бабахнула, ОХ хоть и не восприимчивы к КЗ, но длительную работу в перегрузе не любят, тем более что трансформатор (дроссель) там большой относительно остального и ограничение наступает возможно при вполне приличном токе.


Вернуться наверх
 
Не в сети
 Заголовок сообщения: Re: Проблемы с БП на UC3842
СообщениеДобавлено: Пт июл 21, 2017 17:35:20 
Встал на лапы

Карма: 4
Рейтинг сообщений: 4
Зарегистрирован: Чт июл 30, 2009 14:33:42
Сообщений: 112
Рейтинг сообщения: 0
Я ж писал что фото с интернета, просто чтобы кто с таким сталкивался поняли о чем речь.
Входной конденсатор заменен на 47мкф.
По поводу нагрева - то резистор не просто теплый, а начинает дымить. Это где то при 2А при 14-16 В.
В клампере ничего критично не нагревается.

По поводу максимальной мощности, то это понятно, что китай экономит.


Вернуться наверх
 
Не в сети
 Заголовок сообщения: Re: Проблемы с БП на UC3842
СообщениеДобавлено: Пт июл 21, 2017 20:15:46 
Друг Кота
Аватар пользователя

Карма: 127
Рейтинг сообщений: 11154
Зарегистрирован: Ср янв 08, 2014 04:21:09
Сообщений: 32325
Откуда: Москва
Рейтинг сообщения: 0
Если ключ при этом не греется, поставить резистор помощнее и наплевать на это.

Добавлено after 3 minutes 45 seconds:
Кстати с увеличением емкости без фанатизма, там дохленький мостик и терморезистор, при большой емкости кто нибудь из них сделает БАХ при включении.


Вернуться наверх
 
Не в сети
 Заголовок сообщения: Re: Проблемы с БП на UC3842
СообщениеДобавлено: Пт июл 21, 2017 20:24:58 
Друг Кота
Аватар пользователя

Карма: 123
Рейтинг сообщений: 7959
Зарегистрирован: Сб сен 13, 2014 16:27:32
Сообщений: 39199
Откуда: СпиртоГонск созвездия Омега
Рейтинг сообщения: 0
да там максимум что влезет низкопрофилные 68мк400в... так что за мост можно не парится а вот ключик дело другое

_________________
ZМудрость(Опыт и выдержка) приходит с годами.
Все Ваши беды и проблемы, от недостатка знаний.
Умный и у дурака научится, а дураку и ..
Алберт Ейнштейн не поможет и ВВП не спасет.и МЧС опаздает


Вернуться наверх
 
Не в сети
 Заголовок сообщения: Re: Проблемы с БП на UC3842
СообщениеДобавлено: Пн апр 02, 2018 09:26:25 
Встал на лапы

Карма: -1
Рейтинг сообщений: -2
Зарегистрирован: Чт июл 24, 2008 12:35:30
Сообщений: 88
Рейтинг сообщения: 0
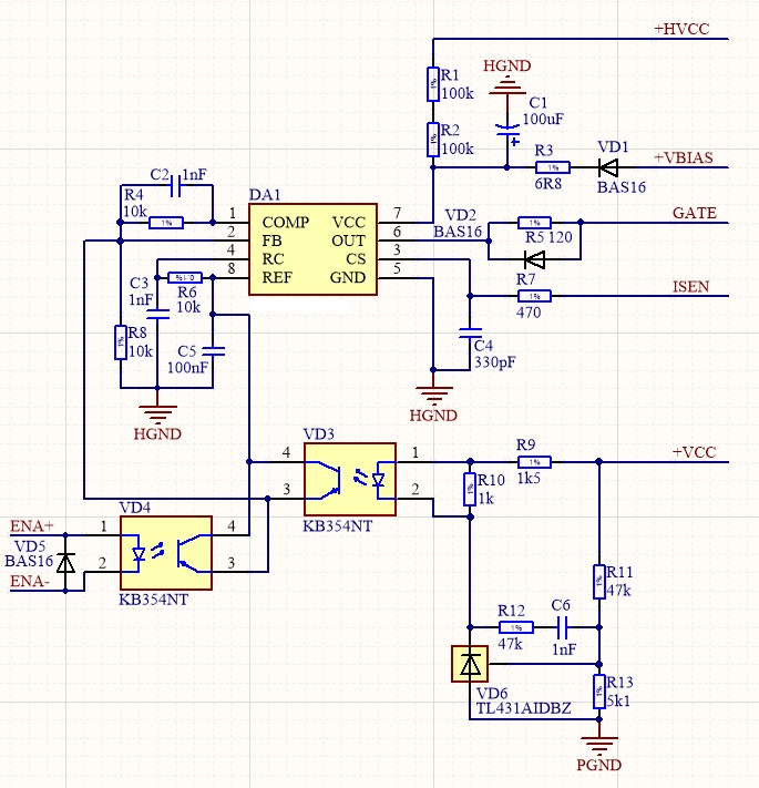
Добрый день! Есть проблемы с блоком на UC3843 - щелчки. Такое впечатление, что ШИМка постоянно перезапускается. Y конденсатор между холодной и горячей землёй стоит на 1nF. Выходное напряжение присутствует (24В) но колеблется в пределах 22-24В. На конденсаторе самопитания С1 (7.9 - 8 В) Первичка транса имеет на входе 450 мкГн. Во вторичке 7 витков на 24 В и 5 витков на самопитание. Резистор-датчик тока 0.33 Ом, мосфет точно жив, снаббер FR107, 1nF, 22кОм


Вложения:
uc3843.jpg [152.55 KiB]
Скачиваний: 1236
Вернуться наверх
 
Не в сети
 Заголовок сообщения: Re: Проблемы с БП на UC3842
СообщениеДобавлено: Пн апр 02, 2018 09:37:30 
Друг Кота
Аватар пользователя

Карма: 127
Рейтинг сообщений: 11154
Зарегистрирован: Ср янв 08, 2014 04:21:09
Сообщений: 32325
Откуда: Москва
Рейтинг сообщения: 0
Банки подохшие менять, включая мелкую в самопитании.

yakuzaa писал(а):
Y конденсатор между холодной и горячей землёй стоит на 1nF
Уважительно протереть его мягкой салфеточкой и оставить стоять как стоял. :))


Вернуться наверх
 
Не в сети
 Заголовок сообщения: Re: Проблемы с БП на UC3842
СообщениеДобавлено: Пн апр 02, 2018 09:50:35 
Друг Кота
Аватар пользователя

Карма: 146
Рейтинг сообщений: 6065
Зарегистрирован: Чт июн 04, 2009 21:06:49
Сообщений: 36292
Откуда: г.Мариинск
Рейтинг сообщения: 0
Медали: 1
Лучший человек Форума 2017 (1)
yakuzaa писал(а):
На конденсаторе самопитания С1 (7.9 - 8 В)

Если схема раньше работала надо смотреть конденсаторы, если это первый запуск то напряжение питание микросхемы мало, надо добавить 1 виток.

_________________
Тем кого не устаревает наличия ошибок в моем тексте, оставляю права не пользоваться моими советами или просто не читать мои сообщения.


Вернуться наверх
 
Не в сети
 Заголовок сообщения: Re: Проблемы с БП на UC3842
СообщениеДобавлено: Пн апр 02, 2018 10:24:35 
Модератор
Аватар пользователя

Карма: 153
Рейтинг сообщений: 2926
Зарегистрирован: Сб авг 14, 2010 15:05:51
Сообщений: 18885
Откуда: г. Озерск, Челябинская обл.
Рейтинг сообщения: 0
Медали: 1
Лучший человек Форума 2017 (1)
ты бы сначала посчитал по отношению витков, что там должно быть. тогда бы не гнал про добавление витка...

_________________
Мудрость приходит вместе с импотенцией...
Когда на русском форуме переходят на Вы, в реальной жизни начинают бить морду.


Вернуться наверх
 
Не в сети
 Заголовок сообщения: Re: Проблемы с БП на UC3842
СообщениеДобавлено: Пн апр 02, 2018 10:38:43 
Друг Кота
Аватар пользователя

Карма: 146
Рейтинг сообщений: 6065
Зарегистрирован: Чт июн 04, 2009 21:06:49
Сообщений: 36292
Откуда: г.Мариинск
Рейтинг сообщения: 0
Медали: 1
Лучший человек Форума 2017 (1)
Немного не внимательно прочитал.
Тогда смотреть конденсатор и резистор в цепи самопитания.

_________________
Тем кого не устаревает наличия ошибок в моем тексте, оставляю права не пользоваться моими советами или просто не читать мои сообщения.


Вернуться наверх
 
Не в сети
 Заголовок сообщения: Re: Проблемы с БП на UC3842
СообщениеДобавлено: Пн апр 02, 2018 11:13:52 
Встал на лапы

Карма: -1
Рейтинг сообщений: -2
Зарегистрирован: Чт июл 24, 2008 12:35:30
Сообщений: 88
Рейтинг сообщения: 0
Блок питания - собран с нуля. Витки обмотке самопитания пробовал добавлять. Конденсатор в цепи самопитания точно не высохший, пробовал менять его. Все равно блок щелкает.
Трансформатор намотан след. образом:
1) 1/2 Первички
2) Вторичка (24В)
3) 1/2 Первички
4) Самопитание (13В)

Самопитание я специально намотал последним, чтобы удобно было добавлять витки.


Вернуться наверх
 
Не в сети
 Заголовок сообщения: Re: Проблемы с БП на UC3842
СообщениеДобавлено: Пн апр 02, 2018 11:19:48 
Друг Кота
Аватар пользователя

Карма: 127
Рейтинг сообщений: 11154
Зарегистрирован: Ср янв 08, 2014 04:21:09
Сообщений: 32325
Откуда: Москва
Рейтинг сообщения: 0
yakuzaa писал(а):
Блок питания - собран с нуля.
Ну тогда полную схему в студию.


Вернуться наверх
 
Показать сообщения за:  Сортировать по:  Вернуться наверх
Начать новую тему Ответить на тему  [ Сообщений: 537 ]     ... , , , 19, , , ...  

Часовой пояс: UTC + 3 часа


Кто сейчас на форуме

Сейчас этот форум просматривают: Sun525, Walknet и гости: 60


Вы не можете начинать темы
Вы не можете отвечать на сообщения
Вы не можете редактировать свои сообщения
Вы не можете удалять свои сообщения
Вы не можете добавлять вложения

Найти:
Перейти:  


Powered by phpBB © 2000, 2002, 2005, 2007 phpBB Group
Русская поддержка phpBB
Extended by Karma MOD © 2007—2012 m157y
Extended by Topic Tags MOD © 2012 m157y