CB радиостанция с АМ и минимумом катушек.
На форуме есть тема по простым радиостанциям на 27 МГц. В основном там возникают вопросы:
1.Как намотать катушки?
2.Где взять кварцы с нужным разносом?
3.Как настроить радиостанцию?
Решил попробовать сделать схему с минимумом катушек в приемнике и передатчике, а также решить остальные два вопроса. Понятно, что полностью от катушек в приемнике избавиться невозможно, но решил попробовать заменить по возможности катушки готовыми дросселями и применить вместо их активные фильтры на ОУ. В итоге в приемнике получилась только одна самодельная катушка с небольшим количеством витков.
Теперь решаем второй вопрос.
Решил проверить схему с низкой промежуточной частотой, а в приемнике и передатчике применить одинаковые кварцы. В моем случае это кварцы на основную гармонику 27 МГц. Промежуточную частоту выбрал порядка 40 кГц. Подобные приемники не имеют избирательности по зеркальному каналу, но это плата за простоту. Кстати приемники с промежуточной частотой 455 кГц, тоже имеют очень низкую избирательность по зеркальному каналу.
В качестве элементной базы я выбрал транзисторы и ОУ, хотя можно было применить специализированные микросхемы, как это сделал в этой статье.
http://radiokot.ru/start/analog/practice/10/Там сделал приемник на основе TDA7000, но сейчас их не так просто и найти.
Моя же задача была сделать так, что бы отсутствовали дефицитные детали.
Теперь решил на практике проверить, можно ли в приемнике и передатчике применить одинаковые кварцы. Как говорил кварцы у меня на основную гармонику 27 МГц. Потом я попробую достать кварцы на частоту 27,1 или 27,17 МГц, что бы можно было попробовать еще сделать приемник с АМ на частоту дальнобойщиков. Для проверки частоту генерации в приемнике последовательно с кварцем поставил конденсатор, что увеличило частоту генерации.

В передатчике поставил катушку, что снижает частоту генерации.

Разница в 40 кГц в принципе получилась без особых хлопот. Эту схему я оставил, что бы использовать её в качестве маяка при настройке приемника. Сигнал можно даже модулировать, что я и сделал. НЧ сигнал можно брать или с выхода наушников телевизора. Просто ТВ у меня рядом стоит, или модулировать с генератора импульсов.

С генератором импульсов удобно, когда маяк нужно подальше отнести.
Теперь выберем схему ВЧ части приемника. Наш критерий, это минимум катушек, которые нужно изготавливать самому. Я много схем перепробовал и собрал несколько разных приемников. Вот например ВЧ часть на биполярных транзисторах.

VT1 это УВЧ. VT2 смеситель. VT3 гетеродин. В схеме всего одна катушка. Кстати, если здесь добавить еще одну катушку на входе УВЧ, что работает намного лучше. Но про эти приемники в другой статье.
Впоследствии я схему немного упростил без ухудшения параметров. Просто по другому подал сигнал гетеродина на смеситель.

В данном же случае ВЧ часть сделана на основе двухзатворного транзистора КП327. Это позволило обойтись вообще без УВЧ и получить такие же параметры, как и у схемы, что выше.

Катушка, которую придется делать самостоятельно только L1. Намотана на каркасе диаметром 6 мм. Имеет резьбовой сердечник из карбонильного железа. Число витков 15. Провод 0,45 мм.
Если количество витков сделать 17, то сердечник можно взять латунный.
Остальные катушки, это готовые покупные дроссели. Др.1 имеет индуктивность 1 миллигенри. Др.2 2,2 мкГн. Собственная частота колебательного контура Др.1, С2 составляет 35 кГц. Это наша промежуточная частота. Конденсатором С9 в гетеродине можно в небольших пределах менять частоту генерации.
Сразу эти схемы можно настроить и посмотреть их работу. Сначала настроим гетеродин. Непосредственно к коллектору гетеродина подключаем такой диодный пробник. Диод можно и кремниевый, например КД522. Только учитывать, что показания будут занижаться где то на 0,5 вольта.

Крутим С26 по максимуму. У меня получилось 3 вольта. Если не получается, то напряжение можно увеличить уменьшив R3. Есть смысл еще подобрать С10.
Теперь настроим маяк – передатчик. Главное в нем, это установить нужную частоту генерации. Для этого нужно в маяке подобрать индуктивность дросселя Др.1
Всех проще это сделать, если намотать его самому. Он представляет из себя катушку намотанную тонким проводом. Количество витков 20. Мотать четыре секции по 5 витков. Катушка должна иметь резьбовой сердечник, которым и устанавливается нужная частота генерации. Вот я подобную делал. Только на ней витков больше. Эту катушку нужно зашунтировать резистором 10 кОм, что бы не возникла паразитная генерация, т.к. её добротность получается выше, чем у миниатюрного китайского дросселя. Про это можно здесь почитать.
http://radiokot.ru/start/analog/practice/08/ 
Второй путь плавной настройки, это поставить подстроечный конденсатор.

В принципе можно попробовать данный конденсатор просто постоянный подобрать.
Если выбрали схему с плавной настройкой, то установить нужную частоту можно без частотомера. Просто включаем маячек и ВЧ часть нашего приемника. Антенны делаем по 10 см. Ставим их рядом. Осциллограф подключаем на выход смесителя. Должны увитеть сигнал с частотой близкой к 30 кГц.

Подбираем частоту передатчика по максимуму показаний. Частоту в небольших пределах можно также подстроить конденсатором С9 в гетеродине приемника, но это как бы точная настройка. Дальше будем делать УПЧ.
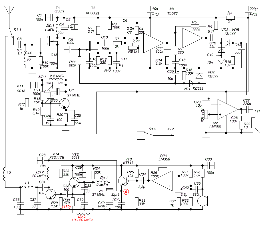
Это полная схема приемника.

ВЧ часть уже рассматривали. После смесителя идет каскад с большим входным сопротивлением, что бы не нагружать контур Др.1, С4. В этом же каскаде происходит АРУ. АРУ не очень эффективная и предназначена только, что бы не перегружать приемник, когда передатчик расположен совсем близко. Сигнал управления идет с детектора на диодах VD1, VD2. В принципе в этом каскаде можно поставить транзистор КП327 и менять усиление по второму затвору, но я просто пожалел ставить сюда такой транзистор.
После этого каскада идет полосовой фильтр на ОУ.
Про подобный фильтр можно почитать в книжке Картер Б., Манчини Р. «Операционные усилители для всех»
https://sunduk.radiokot.ru/loadfile/?load_id=1309921609
Его среднюю частоту можно менять в небольших пределах резистором R8. Нам нужно, что бы частоты этого фильтра совпадали с частотой фильтра на Др.1, С4. Эту настройку можно произвести или с помощью маяка-передатчика или с помощью генератора с частотой изменяемой в пределах 30 – 40 кГц. Генератор на эти частоты можно сделать на основе генератора импульсов и ФНЧ, что сделано у меня.

Для того, что бы настроить эти фильтры, отключаем гетеродин в приемнике, резистор R11 сажаем на общий провод, а сигнал с генератора НЧ подаем на второй затвор смесителя. Осциллограф или мультиметр через диодный пробник подключаем к стоку Т2. Крутим генератор и ищем максимум показаний. После этого подключаемся на выход полосового фильтра на ОУ и резистором R8 опять находим максимум показаний.
В случае использования диодного пробника, можно взять уже тот, что делали выше, но заменить а нем конденсаторы.

Дальше по схеме у нас идет каскад усиления на ОУ и детектор сигнала на диодах VD3 – VD5 . Если есть в наличии германиевые диоды, например Д9, то можно объединить детектор сигнала и детектор АРУ. Вот так например сделано в приемнике для прослушивания дальнобойщиков, про который напишу в другой статье.

Можно еще добавить, что этот приемник можно сделать также с ЧМ модуляцией. Для этого убрать детектор АМ, убрать АРУ и подключить детектор ЧМ, например по этой схеме импульсного частотного детектора.

Но про ЧМ радиостанцию, это тоже в другой статье.
В принципе про приемник все. Теперь переходим к передатчику.

Передатчик особенностей не имеет. VT2 задающий генератор. Дроссель Др.3 можно не ставить. Он нужен только, если нужна мощность больше 100 мВт. Тогда ставим этот дроссель, а резистор R8 уменьшаем до 180 Ом. Этим резистором можно подобрать нужную мощность. VT1, усилитель мощности. Нужно учитывать, что при мощности больше 100 мВт Этот транзистор может сильно нагреваться и держать радиостанцию длительное время в режиме «передачи» тогда нельзя. Питание на выходной каскад поступает с выхода эмиттерного повторителя на транзисторе VT3. Резистором R3 устанавливаем на эмиттере напряжение 5 - 5,5 вольт. На ОУ LM358 сделан микрофонный усилитель. Усиление подбирается с помощью резистора R4. Микрофонный усилитель можно сделать на транзисторах. Будет даже лучше, т.к. данный ОУ с большим трудом выдает нужное нам выходное напряжение. Начинает ограничивать сигнал. Главное же, что бы он давал размах напряжения НЧ порядка 7 – 8 вольт от пика до пика, поэтому сюда хорошо бы было поставить ОУ rail-to-rail по выходу. На транзисторах подобный усилитель можно например сделать по схеме из этой статьи.
http://radiokot.ru/circuit/analog/games/24/
Понятно, что модулятор лучше построить по принципу усилитель-ограничитель-ФНЧ, но в данном случае делаем как можно проще.
L2, это удлиняющая катушка. Её индуктивность зависит от длины антенны. У меня антенна длиной 50 см, поэтому катушка получилась 30 витков провода диаметром 0,15 мм. Намотана на сердечнике диаметром 6 мм. Намотка рядовая. Имеет резьбовой сердечник из карбонильного железа. Как её настраивать, напишу потом.
Настройка передатчика.
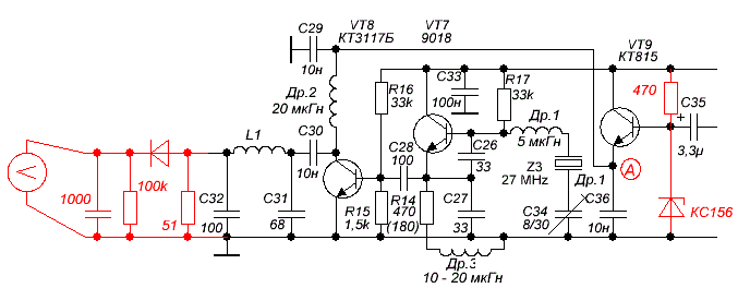
Собираем такую «измерительную» схему.

Красным нарисовал то, что потребуется для измерения параметров схемы. В точке «А» должно быть напряжение порядка 5 вольт. В принципе добиться этого можно и без стабилитрона. У нас получилось, что передатчик нагружен на резистор 51 Ом и мы измеряем напряжение на нем. Крутим L1 и добиваемся максимума показаний. Без дросселя Др.1 желательно добиться порядка 3 вольта. Это значит мощность будет где то порядка 100 мВт. С дросселем Др.3 и резистором R8 величиной 180 Ом у меня получилось 4,5 вольта, что соответсткует мощности больше 200 мВт, но транзистор VT1 греется и держать передатчик включенным больше одной минуты не нужно. Можно поставить более мощный транзистор. Например КТ603 с буквами Б, Г, Е . Можно также поставить два КТ3117Б в параллель.
После этого восстанавливаем схему.
Теперь настроим модулятор. Для этого потребуется генератор НЧ на частоту порядка 0,5 – 1 кГц. Можно сделать из статьи по ссылке, что давал выше.

Я же просто взял сигнал 1 кГц с калибратора осциллографа и подал его на вход модулятора через интегрирующую цепочку. Установил в точке «А» такую картинку.

На выходе передатчика вижу такое.

При настройке нужно следить за постоянным напряжением в точке «А», что бы оно было в пределах 5 вольт в отсутствии сигнала с модулятора. Иногда приходится корректировать величину резисторов R1и R3. Дело в том, что напряжение в точен «А» зависит от того, как нагружен эмиттерный повторитель и при сильной нагрузке напряжение на его выходе может упасть. В общем как и обычно нужно добиваться максимума и отсутствия больших искажений сигнала.
Дальше настройка удлиняющей катушки L2. У меня антенна длиной 50 см. L2 при этом получилась 30 витков. Восстанавливаем схему передатчика и подключаем антенну.
Делаем простейший волномер.

Катушка L1 такая же, как и в приемнике на входе. Индикатор поля ставим рядом. Подкручиваем катушку на индикаторе поля по максимуму показаний и отодвигаем его подальше. Я на расстояние 0,5 м ставил. Теперь крутим удлиняющую катушку L2 и добиваемся максимум показаний индикатора поля. У меня получается почти 2 вольта, но это с германиевым ВЧ диодом в волномере. С кремниевым показания получаются меньше. Имеет смысл чуть подстроить и катушку L1 в передатчике. Все эти настройки желательно проводить держа радиостанцию в руке, т.е. так же, как она будет при работе. Но это можно потом подстроить.
Теперь осталось настроить частоту передачика на частоту приемника. Как говорил, это делается подстроечным конденсатором С13 в передатчике грубо и подстроечным конденсатором С22 в приемнике точно. Для этого передатчик лучше нагрузить на резистор 51 Ом, что бы не перегружать приемник. У приемника антенну вообще убрать. Входной контур зашунтировать резистором. В общем все «загрубить», что бы не было перегрузки приемника. Соответственно смотреть сигнал на выходе фильтра на ОУ в приемнике и настраивать частоту передатчика по максимуму.
Насчет настройки катушки L1 в приемнике. Её данные есть на схеме Настраивать эту катушку нужно с той антенной, что будет в радиостанции или потом подстроить эту катушку в полностью собранной радиостанции. Делается тоже также, Там бывает такая особенность, что крутим сердечник в катушке. Показания увеличиваются, но в каком то положении сердечника возникает самовозбуждение. Нужно найти положение сердечника, где и амплитуда максимальна и самовозбуждения нет. Удобно это делать модулируя маяк-генератор импульсами и наблюдать картинку подключив осциллограф к выходу УПЧ. Маяк нужно относить как можно дальше, что бы сигнал просматривался с шумами.

Чем больше отношение амплитуд радиоимпульсов и пауз определяющей шумы, тем лучше.
Как бы все про АМ радиостанцию. Осталось нарисовать только полную схему.

Многим кажется, что радиостанция с АМ проще, чем с ЧМ, но это не так. По схеме АМ меньше, а вот в настройке труднее, особенно получение АМ модуляции в передатчике. Хотя если в передатчике применить модулирующий трансформатор, то все упрощается, но возникают трудности в изготовлении такого трансформатора. Как говорил выше, по принципу по которому построена данная радиостанция, её можно сделать и с ЧМ. Схема приемника и передатчика получается немного больше, но настройка радиостанции упрощается, при этом параметры радиостанции получаются выше, но про это в другой статье.