Например TDA7294

Форум РадиоКот • Просмотр темы - Аргоно-дуговая сварка Selma УДГУ 251AC/DC Помогите ПЛИЗ!
Форум РадиоКот
Здесь можно немножко помяукать :)

Текущее время: Пт янв 09, 2026 00:33:09

Часовой пояс: UTC + 3 часа


ПРЯМО СЕЙЧАС:



Начать новую тему Ответить на тему  [ Сообщений: 18 ] 
Автор Сообщение
Не в сети
 Заголовок сообщения: Аргоно-дуговая сварка Selma УДГУ 251AC/DC Помогите ПЛИЗ!
СообщениеДобавлено: Вт май 15, 2018 06:27:52 
Родился

Зарегистрирован: Пн май 14, 2018 22:16:59
Сообщений: 7
Рейтинг сообщения: 0
Всем доброго времени суток!
Прошу помочь.
Возникла необходимость приобрести аргонно-дуговуюсварку. Купил б/у аппарат Selma УДГУ 251 AC/DC серия 05 исп. 01.
Привёз, попробовал на постоянном токе - дуга минимальная, с трудом прожигает канцелярский нож. Регулировка тока не помогает - дуга не меняется(((
----------
Схемы на сварку:
1. Блок управления
Вложение:
Схема БУ УДГУ251ACDC серия 05.pdf [137.99 KiB]
Скачиваний: 1165

2. Общая схема
Вложение:
Схема УДГУ251ACDC серия 05 исп00-01.pdf [93.49 KiB]
Скачиваний: 915

----------
Описываю хронологию моих попыток ремонта:
----------
1. Разобрал и проверил силовой блок с диодным мостом и тиристорами - всё рабочее.
На плате управления замерил напряжения: 14,5; -12; 24 -все в присутствуют и в норме (кроме 24 - они по факту 26).
----------
2. Проверил все переменные резисторы управления, в том числе на плате управления - все исправны.
Прозвонил выходной транзистор управления VT3 - вроде рабочий.
Прозванивал цепи от резисторов регулировки до платы, с платы на Т3 - обрывов нет.
Попробовал варить ММА - так же, небольшая дуга, ток не регулируется.
Не ясны - роль обратной связи от ТА1 и работа кнопки горелки, завязанной на Т1 и другие места - если возможно, проясните.
----------
3. Замерил некоторые сигналы осциллографом. Вообще не увидел наличие управляющего сигнала - скорее всего проблема сидит в плате
Замеры сделал в разных комбинациях - включена горелка (есть дуга) или отключена, за исключением замера трансформатора тока - он вроде присылает сигнал при появлении дуги.
Так же не увидел влияние регулировочного резистора тока при замерах.

Ниже привожу скрины сигналов.
(!) Все замеры с установкой на щупе осциллографа х10 . Щуп не откалиброван - не успел - поэтому вероятна погрешность измерений в районе 1,5-2 вольта.

1. Переменка 18 вольт разъёма ХР1 (не понимаю почему в 2 раза больше)
Вложение:
XP1 - 18 вольт.png [80.89 KiB]
Скачиваний: 829

2. Выход Операционного Усилителя DA3
Вложение:
DA3 вывод 6.png [78.33 KiB]
Скачиваний: 994

3. Выход ОУ DA4
Вложение:
DA4 вывод 6.png [75.59 KiB]
Скачиваний: 875

4. Выход ОУ DA6
Вложение:
DA6 вывод 6.png [82.87 KiB]
Скачиваний: 801

Вложение:
DA6 вывод 6 др. разв..png [101.52 KiB]
Скачиваний: 859

5. Выход Управляющего напряжения - замер на плате при снятом разъёме XP2. При замере в штатном состоянии (с одетым разъёмом) - управляющее напряжение отсутствует (при вкл. и выкл. горелке).
Вложение:

6. Трансформатор тока при включенной горелке и наличии дуги
Вложение:
транс. тока.png [77.57 KiB]
Скачиваний: 876

и замер сигнала трансформатора после диодного моста.
Вложение:
транс. тока после диодов.png [80.08 KiB]
Скачиваний: 877

----------
Прошу понимающих людей посмотреть, прокомментировать и направить - куда дальше "тыкать".
Спасибо!


Вернуться наверх
 
Не в сети
 Заголовок сообщения: Re: Аргоно-дуговая сварка Selma УДГУ 251AC/DC Помогите ПЛИЗ!
СообщениеДобавлено: Вт май 15, 2018 14:35:47 
Друг Кота

Карма: 14
Рейтинг сообщений: 372
Зарегистрирован: Вс фев 15, 2009 01:04:58
Сообщений: 5066
Откуда: Kaluga
Рейтинг сообщения: 0
На катоде VD12 имеются короткие импульсы ?

Можно схемы блоков А3 и А4 ?


Вернуться наверх
 
Не в сети
 Заголовок сообщения: Re: Аргоно-дуговая сварка Selma УДГУ 251AC/DC Помогите ПЛИЗ!
СообщениеДобавлено: Вт май 15, 2018 16:34:16 
Родился

Зарегистрирован: Пн май 14, 2018 22:16:59
Сообщений: 7
Рейтинг сообщения: 0
Wladimir_TS Добрый день!
--
Замер катода VD12 (с выкл горелкой и с дугой - аналогично)
Вложение:
Катод VD12.png [94.38 KiB]
Скачиваний: 498

--
Схемы блоков А9 и А4.1
Вложение:

---
Осциллятор А3 работает исправно - это видно при включении дуги. При его отключении дуга не разжигается без касания электродом, и наоборот - дуга розжигается без касания.
Внутреннюю схему A3 (RE 165D) не нашёл, но подробнее можно ознакомиться по ссылке http://www.electrik.org/forum/index.php?showtopic=19720

Схема включения:
Вложение:
Схема_подключения_RE165.png [73.82 KiB]
Скачиваний: 589


----------
Спасибо!
Ребята, помогите пожалуйста! С меня валерьянка)
----------


Вернуться наверх
 
Не в сети
 Заголовок сообщения: Re: Аргоно-дуговая сварка Selma УДГУ 251AC/DC Помогите ПЛИЗ!
СообщениеДобавлено: Ср май 16, 2018 13:43:04 
Родился

Зарегистрирован: Пн май 14, 2018 22:16:59
Сообщений: 7
Рейтинг сообщения: 0
Вот нашёл на просторах интернета, один человек ремонтировал такой же аппарат, немного с другой проблемой, но его слова меня заставили задуматься:

"Проверил изменение напряжения на переменном резисторе, которым регулируется ток сварки - плавное изменение от 1 до 5В.

У меня нет там напряжения вообще, но я на это не обратил внимания (((( Я замерял только изменение сопротивления всей цепи в процессе проверки :dont_know:

Может кто прояснить - где формируется напряжение на регулировочный резистор тока для того, что бы можно было отследить неисправность?

Спасибо!


Вернуться наверх
 
Эиком - электронные компоненты и радиодетали
Не в сети
 Заголовок сообщения: Re: Аргоно-дуговая сварка Selma УДГУ 251AC/DC Помогите ПЛИЗ!
СообщениеДобавлено: Ср май 16, 2018 20:32:30 
Друг Кота
Аватар пользователя

Карма: 83
Рейтинг сообщений: 1077
Зарегистрирован: Ср мар 25, 2015 15:25:51
Сообщений: 5865
Откуда: ст. Новоминская
Рейтинг сообщения: 0
Prav001 писал(а):
где формируется напряжение на регулировочный резистор тока

Провод 33 с разъёма ХР3 (вывод 3) - R71 - VT9.
Так наверное.


Вернуться наверх
 
Не в сети
 Заголовок сообщения: Re: Аргоно-дуговая сварка Selma УДГУ 251AC/DC Помогите ПЛИЗ!
СообщениеДобавлено: Ср май 16, 2018 21:13:10 
Родился

Зарегистрирован: Пн май 14, 2018 22:16:59
Сообщений: 7
Рейтинг сообщения: 0
Провод 33 с разъёма ХР3 (вывод 3) - R71 - VT9.
Так наверное.

Благодарю! Видимо мой разум совсем затуманен, если уже упускаю такие очевидные вещи (почему-то решил, что там резюк не запитывается, а просто меняет сопротивление), похоже эта сварка меня добъёт :)

Теперь не ясен другой момент - я в схемотехнике не силён, поэтому вопрос: если там -12В, то как у другого человека получилось +5В (хотя он не указал полярность.....) И если у меня его нет, то какой элемент в первую очередь погорел - транзистор VT9?

Завтра поеду проверять эту цепь, чувствую ждёт меня удача :beer:


Вернуться наверх
 
Не в сети
 Заголовок сообщения: Re: Аргоно-дуговая сварка Selma УДГУ 251AC/DC Помогите ПЛИЗ!
СообщениеДобавлено: Чт май 17, 2018 08:13:43 
Друг Кота

Карма: 14
Рейтинг сообщений: 372
Зарегистрирован: Вс фев 15, 2009 01:04:58
Сообщений: 5066
Откуда: Kaluga
Рейтинг сообщения: 1
На 6 выводе DA4 при синхронизации осциллографа по сети ? Ну или по сигналу с катода VD12 ?

Добавлено after 4 minutes 4 seconds:
-12 вольт формируется стабилизатором DA2 из -24 вольт с VD8,9 второе стабилизированное напряжение (+14,5В подстраиваемое R8) и положительной полярности формируется с DA1. +5 вольт нигде по схеме не замечено - возможно это какой-то сигнал.


Вернуться наверх
 
Не в сети
 Заголовок сообщения: Re: Аргоно-дуговая сварка Selma УДГУ 251AC/DC Помогите ПЛИЗ!
СообщениеДобавлено: Чт май 17, 2018 12:15:46 
Родился

Зарегистрирован: Пн май 14, 2018 22:16:59
Сообщений: 7
Рейтинг сообщения: 0
Напряжение на резисторе управления током есть(((
Подскажите пожалуйста, пока я на объекте.
Ребята ПОМОГИТЕ

Добавлено after 5 minutes 27 seconds:
на 6-м выводе DA4 постоянное отрицательное напряжение -10,3 вольта

Добавлено after 29 minutes 4 seconds:
Эмиттер VT1(2) - не маловато 0,5 вольта? Хотя это как я понимаю используется при режиме AC
Вложение:
Эмиттер VT1(2).png [93.39 KiB]
Скачиваний: 785


Добавлено after 2 hours 16 minutes 29 seconds:
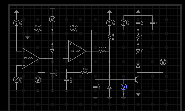
Вот смоделировал схемку выходного каскада, но что-то не очень фунциклирует - на выходе транзистора VT3 колебания в районе 24-25 вольт

Но вот на выходе DA4 похоже однозначно должны быть колебания, а у меня -12 вольт - ОПЕРАЦИОННИК СДОХ?

Схема
Вложение:
111.png [30.1 KiB]
Скачиваний: 858


Сигналы
Вложение:
эпюры.png [35.54 KiB]
Скачиваний: 845


Помогите пожалуйста. Производство встало даже не начавшись :cry: :cry: :cry: Это радиофорум или нет?


Вернуться наверх
 
Не в сети
 Заголовок сообщения: Re: Аргоно-дуговая сварка Selma УДГУ 251AC/DC Помогите ПЛИЗ!
СообщениеДобавлено: Сб май 19, 2018 16:19:15 
Родился

Зарегистрирован: Пн май 14, 2018 22:16:59
Сообщений: 7
Рейтинг сообщения: 0
Господа-коллеги! Работает!
Хочу выразить слова благодарности участнику форума Владимиру под ником ПетроУД2
В течении двух дней он непрерывно консультировал меня по Viber`у, направлял щуп моего осциллографа и руководил моими действиями!
И сегодня была выявлена неисправность конкретного элемента - вышел из строя операционник DA6.
Теперь аппарат исправен! Дальше в профилактических целях поменяю электролиты - но это, так баловство)
В общем - всё ОКЕЙ.
Владимир! Благодарю от всей души!


Вернуться наверх
 
Не в сети
 Заголовок сообщения: Re: Аргоно-дуговая сварка Selma УДГУ 251AC/DC Помогите ПЛИЗ!
СообщениеДобавлено: Пн июл 15, 2019 11:05:52 
Родился

Зарегистрирован: Пн июл 15, 2019 10:25:17
Сообщений: 1
Рейтинг сообщения: 0
Помощь еще нужна? Могу проконсультировать, если актуально, проходил это не один раз. У меня их 3 шт на работе.


Вернуться наверх
 
Не в сети
 Заголовок сообщения: Re: Аргоно-дуговая сварка Selma УДГУ 251AC/DC Помогите ПЛИЗ!
СообщениеДобавлено: Пн июн 29, 2020 21:36:41 
Родился

Зарегистрирован: Пн июн 29, 2020 21:18:19
Сообщений: 2
Рейтинг сообщения: 0
Ребят помогите пожалуйста, замучил меня знакомый дедушка сварщик, точно такой же аппарат,
проблема в следующем: на переменке дуга разжигается нормально сначала 1-2 с. все норм. потом, как говорит дед(сварщик), начинает "срать", св. ванна как бы выдувается, расплескивается.
При переключении на постоянку, вроде как занижен ток по сравнению как было при нормальной работе, хотя и регулируется.
Выпаевал ОУ DА3,4,5,6 все целые, в их обвязке все диоды, стабилитроны норм, выходной тр-ор Т3 норм. Где еще посмотреть, померить напряжения, ткнуть осликом, в каких режимах должны работать эти элементы?


Вернуться наверх
 
Не в сети
 Заголовок сообщения: Re: Аргоно-дуговая сварка Selma УДГУ 251AC/DC Помогите ПЛИЗ!
СообщениеДобавлено: Вт июн 30, 2020 22:13:02 
Друг Кота
Аватар пользователя

Карма: 20
Рейтинг сообщений: 488
Зарегистрирован: Сб ноя 20, 2010 21:54:31
Сообщений: 3954
Рейтинг сообщения: 0
Могло пыли металлической набрать внутрь, да и микрик в горелке - расходный материал.
На двух все проблемы ушли только с заменой плат на новые заводские, с завода-изготовителя высылают.


Вернуться наверх
 
Не в сети
 Заголовок сообщения: Re: Аргоно-дуговая сварка Selma УДГУ 251AC/DC Помогите ПЛИЗ!
СообщениеДобавлено: Чт июл 02, 2020 18:46:41 
Родился

Зарегистрирован: Пн июн 29, 2020 21:18:19
Сообщений: 2
Рейтинг сообщения: 0
Оказалась проблема в одном из двух выходных тиристоров, поэтому на электроде вместо переменки, пульсации, а на постоянке потеря мощности, замена на аналог все решила.


Вернуться наверх
 
Не в сети
 Заголовок сообщения: Re: Аргоно-дуговая сварка Selma УДГУ 251AC/DC Помогите ПЛИЗ!
СообщениеДобавлено: Пн июн 28, 2021 10:11:31 
Родился

Зарегистрирован: Пн июн 28, 2021 00:43:39
Сообщений: 2
Рейтинг сообщения: 0
Помощь еще нужна? Могу проконсультировать, если актуально, проходил это не один раз. У меня их 3 шт на работе.

Здравствуйте,нужна ваша помощь.Купил УдГУ 251 сэлма б/ушный,проверить при покупке небыло возможности,покупал в другом городе.Оказался не рабочий.Пытаюсь починить своими силами.Мастеров толковых не найти,все только современные инверторный аппараты чинят,а за моего старичка(по их мнению)браться никто не хочет.В общем о проблеме:включение есть,вентиляторы включаются,при нажатии кнопки пускатель срабатывает,газ до и газ после работает,нет сварочного тока ни на каком режиме,нет регулировки тока,визуально все целое,ничего не грелось и не подгорало,работал мало судя по всему,на электрод приходит совсем мало тока,похоже постоянка еле загорается и толком не горит,на всех режимах одна напруга, осцилятор тоже не включается.На плате вроде все напряжения имеются,кроме минуса на 23 контакте,который приходит на т4.На резисторе регулировки тока 5 вольт есть.Da6 поменял,ничего не изменилось,на шестой ноге Da6 выходит от 2.5 до 10.5 вольта в зависимости от положения регулятора тока.Уперся в Da3 на шестой ноге минус 8.2 вольта,на второй ноге плюс 7.6 вольта.Соответственно Da4 и Da5 как я понимаю,не работют.Осцика нет,да и не пользовался ни разу.Имеет ли смысл чинить блок управления на этом аппарате,или проще купить.Я бы хотел починить(не ищу лёгких путей). Подскажите где какие напряжения должны быть?Заранее благодарен.

Добавлено after 8 hours 37 minutes 40 seconds:
Осциллятор похоже не включается,хотя питание на него идет.


Вернуться наверх
 
Не в сети
 Заголовок сообщения: Re: Аргоно-дуговая сварка Selma УДГУ 251AC/DC Помогите ПЛИЗ!
СообщениеДобавлено: Пн июн 28, 2021 10:28:04 
Друг Кота
Аватар пользователя

Карма: 50
Рейтинг сообщений: 759
Зарегистрирован: Чт дек 29, 2005 00:18:30
Сообщений: 6581
Откуда: Москва
Рейтинг сообщения: 0
Без радиолюбителя и осциллографа вряд ли почините... Вот тут кто-то выше два дня по виберу с консультациями чинил... при том что опыт по радиоделу был. Сами без опыта искорёжите плату и налепите своих проблем к исходным. Там не особо и сложная схема, но надо хорошо понимать работу тиристорного выпрямителя-стабилизатора и принципы СИФУ.

_________________
Ничто так не укрепляет взаимное доверие, как 100% предоплата! Дмитрий, ex-RK3AOR.


Вернуться наверх
 
Не в сети
 Заголовок сообщения: Re: Аргоно-дуговая сварка Selma УДГУ 251AC/DC Помогите ПЛИЗ!
СообщениеДобавлено: Пн июн 28, 2021 13:54:50 
Родился

Зарегистрирован: Пн июн 28, 2021 00:43:39
Сообщений: 2
Рейтинг сообщения: 0
Без радиолюбителя и осциллографа вряд ли почините... Вот тут кто-то выше два дня по виберу с консультациями чинил... при том что опыт по радиоделу был. Сами без опыта искорёжите плату и налепите своих проблем к исходным. Там не особо и сложная схема, но надо хорошо понимать работу тиристорного выпрямителя-стабилизатора и принципы СИФУ.

Дмитрий спасибо за ответ,и за желание предостеречь меня от неправильных действий в ремонте аппарата.Но я ведь не поектировать собрался,а починить то,что уже придумано в соответствии с принципами СИФУ и достаточно давно эксплуатируется.Я не совсем профан в этом деле,занимаюсь авторемонтом и автоэлектрикой в том числе.В дебри пока не лезу,но результаты есть,и до осциллографа я думаю дело дойдет.Желание научиться есть, почему бы не начать с этой несложной схемы для вас.


Вернуться наверх
 
Не в сети
 Заголовок сообщения: Re: Аргоно-дуговая сварка Selma УДГУ 251AC/DC Помогите ПЛИЗ!
СообщениеДобавлено: Пн июн 28, 2021 18:23:49 
Друг Кота
Аватар пользователя

Карма: 50
Рейтинг сообщений: 759
Зарегистрирован: Чт дек 29, 2005 00:18:30
Сообщений: 6581
Откуда: Москва
Рейтинг сообщения: 0
Ну так всё начинается с импульсов на силовых тиристорах и их привязки с системе СИФУ. Раз вообще ничего не работает то естественно проверить все питания каналы сначала.

_________________
Ничто так не укрепляет взаимное доверие, как 100% предоплата! Дмитрий, ex-RK3AOR.


Вернуться наверх
 
Не в сети
 Заголовок сообщения: Re: Аргоно-дуговая сварка Selma УДГУ 251AC/DC Помогите ПЛИЗ!
СообщениеДобавлено: Пт июл 02, 2021 21:12:04 
Друг Кота
Аватар пользователя

Карма: 20
Рейтинг сообщений: 488
Зарегистрирован: Сб ноя 20, 2010 21:54:31
Сообщений: 3954
Рейтинг сообщения: 0
ЗЫ: своими силами - совет выше. Вышлют плату - и установите её. Там очень хлипкие, скажем так, точки пайки. Чуть что - на столе работало, ставишь внутрь, - ан нет, уже что-то где-то треснуло. Планировал как-то даже эмулятор ваять, со всей обвязкой - быстрее оказалось заказать платы... Починить, это из области накопления критического опыта - если есть более оплачиваемая работа :dont_know: ...


Вернуться наверх
 
Показать сообщения за:  Сортировать по:  Вернуться наверх
Начать новую тему Ответить на тему  [ Сообщений: 18 ] 

Часовой пояс: UTC + 3 часа


Кто сейчас на форуме

Сейчас этот форум просматривают: нет зарегистрированных пользователей и гости: 13


Вы не можете начинать темы
Вы не можете отвечать на сообщения
Вы не можете редактировать свои сообщения
Вы не можете удалять свои сообщения
Вы не можете добавлять вложения

Найти:
Перейти:  


Powered by phpBB © 2000, 2002, 2005, 2007 phpBB Group
Русская поддержка phpBB
Extended by Karma MOD © 2007—2012 m157y
Extended by Topic Tags MOD © 2012 m157y