Например TDA7294

Форум РадиоКот • Просмотр темы - Преобразователь 3-х фазного напряжения.
Форум РадиоКот
Здесь можно немножко помяукать :)

Текущее время: Сб янв 10, 2026 04:55:43

Часовой пояс: UTC + 3 часа


ПРЯМО СЕЙЧАС:



Начать новую тему Ответить на тему  [ Сообщений: 57 ]    , , 3
Автор Сообщение
Не в сети
 Заголовок сообщения: Re: Преобразователь 3-х фазного напряжения.
СообщениеДобавлено: Вс май 10, 2015 18:22:42 
Друг Кота
Аватар пользователя

Карма: 61
Рейтинг сообщений: 320
Зарегистрирован: Сб янв 14, 2012 15:34:13
Сообщений: 13331
Откуда: 26RUS
Рейтинг сообщения: 0
В сентябре будет год как ты пытаешься разгадать сей кросворд. :)) За это время можно эту хренатень разобрать на детальки и забыть про неё или поставить в сарай дверь подпирать. :facepalm:


Вернуться наверх
 
Не в сети
 Заголовок сообщения: Re: Преобразователь 3-х фазного напряжения.
СообщениеДобавлено: Вс май 10, 2015 22:47:19 
Мучитель микросхем

Карма: 13
Рейтинг сообщений: 102
Зарегистрирован: Ср май 02, 2012 09:13:11
Сообщений: 458
Рейтинг сообщения: 0
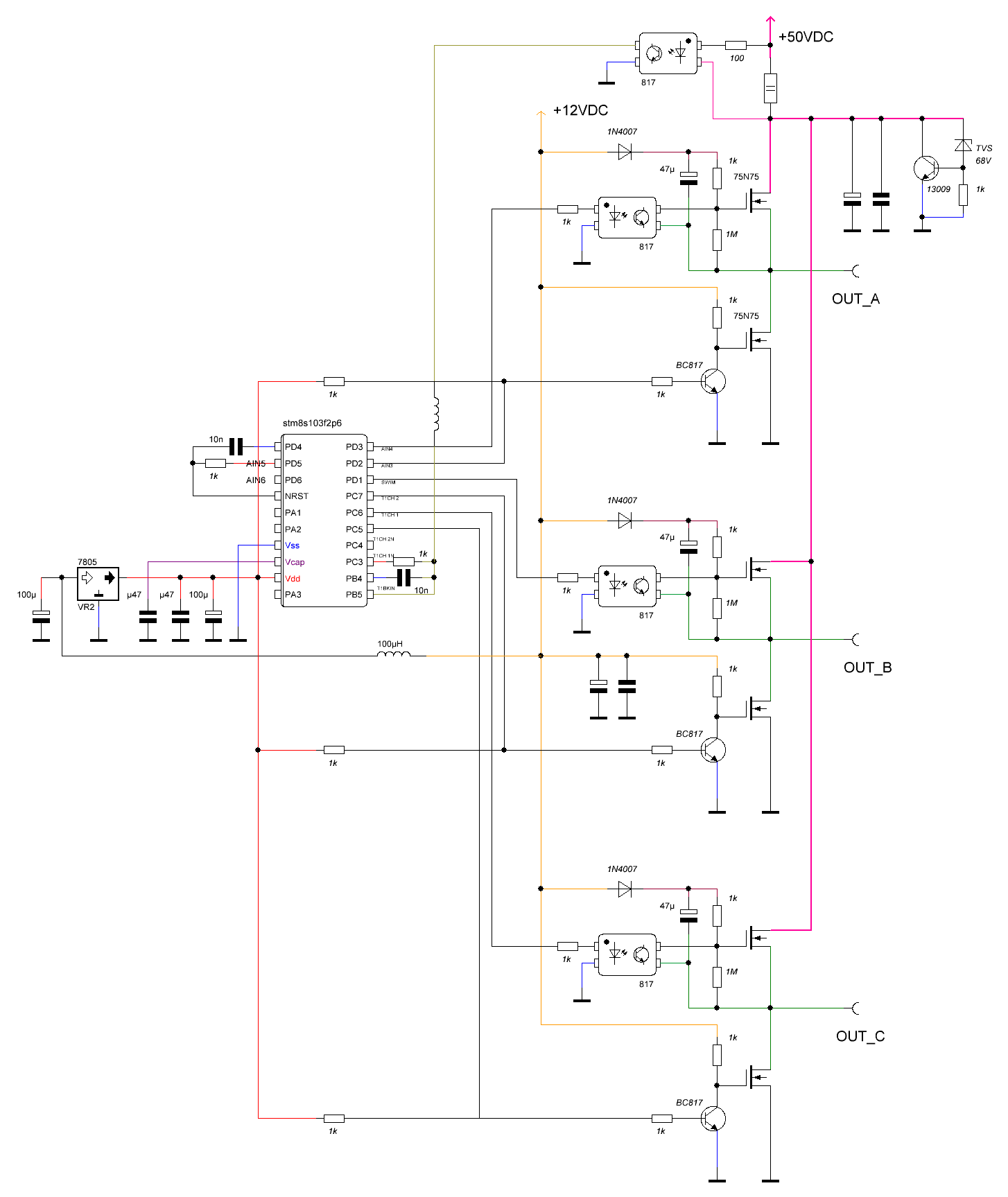
попробовал ещё такой преобразователь, без формирования синуса. по принципу действия cходящийся с ранее помянутым на меге, однако на STM8S103 (вообще можно на чём угодно с достаточным количеством выводов, на той же tiny2313 например). работает, не греется в непродолжительном тесте с двигателем на 127V.


Вложения:
schm.GIF [44.6 KiB]
Скачиваний: 2385
test0.jpg [45.68 KiB]
Скачиваний: 1048
pcb.jpg [47.36 KiB]
Скачиваний: 709
c hex pcb.rar [11.26 KiB]
Скачиваний: 309
Вернуться наверх
 
Не в сети
 Заголовок сообщения: Re: Преобразователь 3-х фазного напряжения.
СообщениеДобавлено: Ср июн 03, 2015 11:23:03 
Родился

Зарегистрирован: Сб янв 03, 2015 18:45:46
Сообщений: 7
Рейтинг сообщения: 0
"ИВАНЫЧ956" Здравствуйте! Нужна помощь. Собрал вашу схему преобразователя. запустил. генератор импульсов заработал сразу. на осцилографе импульсы выходят как нарисовоно на плате. подключил выходные ключи бес полефых транзисторов. праверил осцилографом импульсы приходят. впаял транзисторы подключил двиготель бес стриготельной части. включил. двиготель гудит не крутится. смотрю питание по входу 38 вольт по выходу 7 вольт на трех ключах. проверил все дитали рабочие. подскажите как правильно настроить работу преобразователя?


Вернуться наверх
 
Не в сети
 Заголовок сообщения: Re: Преобразователь 3-х фазного напряжения.
СообщениеДобавлено: Ср июн 03, 2015 11:56:27 
Друг Кота
Аватар пользователя

Карма: 4
Рейтинг сообщений: 341
Зарегистрирован: Ср мар 31, 2010 09:33:22
Сообщений: 4787
Откуда: Владивосток
Рейтинг сообщения: 0
stas666 писал(а):
...............бес полефых.........праверил .................. двиготель бес ................двиготель ........все дитали рабочие. ......

Ото прохвшивку не в те ключи залил , пототу и не стригает :)

_________________
«Когда у общества нет цветовой дифференциации штанов, то нет цели!»

- Позвольте-с вас спросить, почему от вас так отвратительно пахнет?
- Ну, что ж, пахнет... известно. По специальности. Вчера котов душили, душили. (с)


Вернуться наверх
 
Эиком - электронные компоненты и радиодетали
Не в сети
 Заголовок сообщения: Re: Преобразователь 3-х фазного напряжения.
СообщениеДобавлено: Ср июн 03, 2015 17:07:43 
Родился

Зарегистрирован: Сб янв 03, 2015 18:45:46
Сообщений: 7
Рейтинг сообщения: 0
"jonpim"
Ото прохвшивку не в те ключи залил , пототу и не стригает .
а под какие ключи должна быть прошива? вы собирали данную схему?


Вложения:
33333.PDF [42.66 KiB]
Скачиваний: 433
1.PDF [104.51 KiB]
Скачиваний: 354
Вернуться наверх
 
Не в сети
 Заголовок сообщения: Re: Преобразователь 3-х фазного напряжения.
СообщениеДобавлено: Ср июн 03, 2015 17:35:45 
Друг Кота
Аватар пользователя

Карма: 4
Рейтинг сообщений: 341
Зарегистрирован: Ср мар 31, 2010 09:33:22
Сообщений: 4787
Откуда: Владивосток
Рейтинг сообщения: 0
Не понял я вашего диалекта и поэтому перепутал :)
со схемой ув. кота jeelman ( а на CPLD не пробовали ? )
СпойлерИзображение

_________________
«Когда у общества нет цветовой дифференциации штанов, то нет цели!»

- Позвольте-с вас спросить, почему от вас так отвратительно пахнет?
- Ну, что ж, пахнет... известно. По специальности. Вчера котов душили, душили. (с)


Вернуться наверх
 
Не в сети
 Заголовок сообщения: Re: Преобразователь 3-х фазного напряжения.
СообщениеДобавлено: Ср июн 03, 2015 17:50:04 
Родился

Зарегистрирован: Сб янв 03, 2015 18:45:46
Сообщений: 7
Рейтинг сообщения: 0
я к "ИВАНЫЧУ956" обратился. по его схеме. которая на первой странице. Может кто ее собирал? и тоже не пошла?


Вернуться наверх
 
Не в сети
 Заголовок сообщения: Re: Преобразователь 3-х фазного напряжения.
СообщениеДобавлено: Ср июн 03, 2015 17:54:55 
Друг Кота
Аватар пользователя

Карма: 4
Рейтинг сообщений: 341
Зарегистрирован: Ср мар 31, 2010 09:33:22
Сообщений: 4787
Откуда: Владивосток
Рейтинг сообщения: 0
А как может не пойти не сложная схема на дискретной логике ? А почему выходные драйвера и транзисторы не в общей схеме ?

_________________
«Когда у общества нет цветовой дифференциации штанов, то нет цели!»

- Позвольте-с вас спросить, почему от вас так отвратительно пахнет?
- Ну, что ж, пахнет... известно. По специальности. Вчера котов душили, душили. (с)


Вернуться наверх
 
Не в сети
 Заголовок сообщения: Re: Преобразователь 3-х фазного напряжения.
СообщениеДобавлено: Ср июн 03, 2015 18:05:36 
Родился

Зарегистрирован: Сб янв 03, 2015 18:45:46
Сообщений: 7
Рейтинг сообщения: 0
как на схемах так и собрал.я и не думаю что, это повлияет на работу. одно единственное меня смущает выходные транзисторы. в схеме стоят irf3205 а в оригинале irg4bc40u.


Вложения:
p0033.djvu [113.61 KiB]
Скачиваний: 383
Вернуться наверх
 
Не в сети
 Заголовок сообщения: Re: Преобразователь 3-х фазного напряжения.
СообщениеДобавлено: Ср июн 03, 2015 18:24:01 
Друг Кота
Аватар пользователя

Карма: 4
Рейтинг сообщений: 341
Зарегистрирован: Ср мар 31, 2010 09:33:22
Сообщений: 4787
Откуда: Владивосток
Рейтинг сообщения: 0
Так 3205 низковольтные мосфеты а irg4bc40u высоковольтные igbt .
У вас разве не от 220 в питание ?

_________________
«Когда у общества нет цветовой дифференциации штанов, то нет цели!»

- Позвольте-с вас спросить, почему от вас так отвратительно пахнет?
- Ну, что ж, пахнет... известно. По специальности. Вчера котов душили, душили. (с)


Вернуться наверх
 
Не в сети
 Заголовок сообщения: Re: Преобразователь 3-х фазного напряжения.
СообщениеДобавлено: Чт июн 04, 2015 03:38:02 
Родился

Зарегистрирован: Сб янв 03, 2015 18:45:46
Сообщений: 7
Рейтинг сообщения: 0
через трансформатор. пастаянка 40 вольт.


Вернуться наверх
 
Не в сети
 Заголовок сообщения: Re: Преобразователь 3-х фазного напряжения.
СообщениеДобавлено: Вт янв 12, 2016 23:13:15 
Встал на лапы

Зарегистрирован: Сб апр 04, 2009 21:52:14
Сообщений: 94
Рейтинг сообщения: 0
выход с трансформатора 50В переменки, специально мерил на заводском преобразователе, там стоит тор.


Вернуться наверх
 
Не в сети
 Заголовок сообщения: Re: Преобразователь 3-х фазного напряжения.
СообщениеДобавлено: Вс сен 22, 2019 17:06:06 
Родился

Зарегистрирован: Вс сен 22, 2019 17:02:57
Сообщений: 3
Рейтинг сообщения: -2
доброго
собрал девайс по радио 2009 для 36в- мертво.... полевики (irf3205) на выходах не открываются. еще вопрос - без нагрузки работать должно?


Вернуться наверх
 
Не в сети
 Заголовок сообщения: Re: Преобразователь 3-х фазного напряжения.
СообщениеДобавлено: Пн сен 23, 2019 07:50:27 
Друг Кота
Аватар пользователя

Карма: 61
Рейтинг сообщений: 320
Зарегистрирован: Сб янв 14, 2012 15:34:13
Сообщений: 13331
Откуда: 26RUS
Рейтинг сообщения: 0
доброго
собрал девайс по радио 2009 для 36в- мертво.... полевики (irf3205) на выходах не открываются. еще вопрос - без нагрузки работать должно?

Должно без проблем..... если журнал под сей дейвайс подложить.... снизу. Я хренею сваслюся! Щаз все кинулись рыть тырнет в поисках журнала хз за какой месяц и гадать что ты там нахеровертил. :kill:


Вернуться наверх
 
Не в сети
 Заголовок сообщения: Re: Преобразователь 3-х фазного напряжения.
СообщениеДобавлено: Вт сен 24, 2019 07:13:50 
Родился

Зарегистрирован: Вс сен 22, 2019 17:02:57
Сообщений: 3
Рейтинг сообщения: 0
ИВАНЫЧ956, схема из журнала радио это та схема которую выложили ВЫ на первой странице... так которая ПН220_36_200.rar

ps вместо 3205 подкинул первый попавшийся полевик (к сожалению единственный) у которого тоже на открытие +-20В - он открывается без проблем... напряжение на затворе около 11,5В - прямоугольники...

зы2 - а где должно быть такое как на фото? между фазами?


Вложения:
DSC02328.jpg [100.3 KiB]
Скачиваний: 389
Вернуться наверх
 
Не в сети
 Заголовок сообщения: Re: Преобразователь 3-х фазного напряжения.
СообщениеДобавлено: Вт сен 24, 2019 07:53:58 
Друг Кота
Аватар пользователя

Карма: 61
Рейтинг сообщений: 320
Зарегистрирован: Сб янв 14, 2012 15:34:13
Сообщений: 13331
Откуда: 26RUS
Рейтинг сообщения: 0
зы2 - а где должно быть такое как на фото? между фазами?

На нагрузке, три резистора звездой или треугольником.... непомню уже.


Вернуться наверх
 
Не в сети
 Заголовок сообщения: Re: Преобразователь 3-х фазного напряжения.
СообщениеДобавлено: Пт окт 04, 2019 11:17:15 
Родился

Зарегистрирован: Вс сен 22, 2019 17:02:57
Сообщений: 3
Рейтинг сообщения: 0
после всех мытарств с полевиками и спаленных 4 шт 555тых сделал схему на IR21365 http://dkarelov.pp.ua/gen3x200ic.htmlпосле уборки соплей заработала сразу же.... посажу на радиатор испытаю в деле.
зы - плата тоже без нагрузки не работает!


Вернуться наверх
 
Показать сообщения за:  Сортировать по:  Вернуться наверх
Начать новую тему Ответить на тему  [ Сообщений: 57 ]    , , 3

Часовой пояс: UTC + 3 часа


Кто сейчас на форуме

Сейчас этот форум просматривают: нет зарегистрированных пользователей и гости: 40


Вы не можете начинать темы
Вы не можете отвечать на сообщения
Вы не можете редактировать свои сообщения
Вы не можете удалять свои сообщения
Вы не можете добавлять вложения

Найти:
Перейти:  


Powered by phpBB © 2000, 2002, 2005, 2007 phpBB Group
Русская поддержка phpBB
Extended by Karma MOD © 2007—2012 m157y
Extended by Topic Tags MOD © 2012 m157y