Например TDA7294

Форум РадиоКот • Просмотр темы - ATX 350PNR на ШИМ FSP3528
Форум РадиоКот
Здесь можно немножко помяукать :)

Текущее время: Сб ноя 15, 2025 11:35:59

Часовой пояс: UTC + 3 часа


ПРЯМО СЕЙЧАС:



Начать новую тему Ответить на тему  [ Сообщений: 355 ]     ... , , , 14, , , ,  
Автор Сообщение
Не в сети
 Заголовок сообщения: Re: ATX 350PNR на ШИМ FSP3528
СообщениеДобавлено: Вс дек 22, 2019 13:16:48 
Родился

Зарегистрирован: Сб дек 21, 2019 11:28:13
Сообщений: 6
Рейтинг сообщения: 0
Так что мне 2 шт 1N4148 на плате нарисовать и не париться?

Да.


Вернуться наверх
 
Не в сети
 Заголовок сообщения: Re: ATX 350PNR на ШИМ FSP3528
СообщениеДобавлено: Вс дек 22, 2019 19:13:17 
Первый раз сказал Мяу!
Аватар пользователя

Зарегистрирован: Чт июн 18, 2015 22:51:47
Сообщений: 31
Рейтинг сообщения: 0
Да.

Понял спасибо. Сделал.
Теперь бы ещё придумать как светодиодик внедрить в цепочку контроля тока, чтобы он загорался когда БП будет переходить в режим ограничения по току. На плате и место есть. Я даже не против чтобы он как то через TL431 был задействован или ещё как.
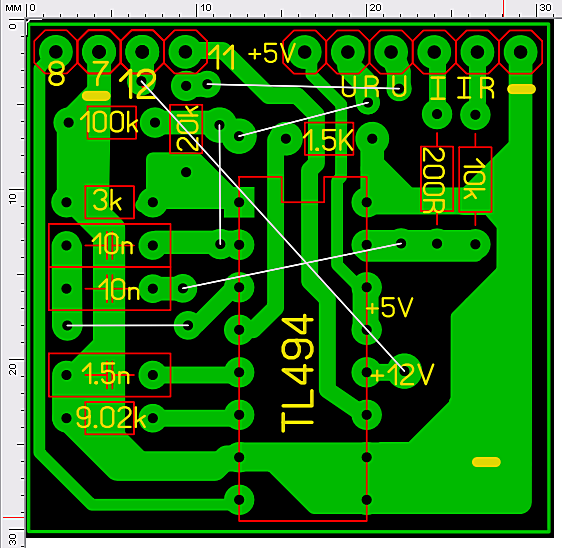
Прикрепляю плату субмодуля для внедрения в ATX 350PNR на ШИМ-контроллере TL494 с драйверами С945 и элементом защита TL431, для проверки, может кто уделит время, а то у меня уже в глазах ребит и голова что пень дубовый.
Уделите пожалуйста внимание цоколёке С945 и TL431, я их цоколёвку смотрел по даташитам, но мало ли мог и ошибиться. За основу взят модуль на TL494 который я выкладывал ранее, схему на него я на всякий случай прикреплю ещё раз, схема драйверов взята из схемы ATX 350PNR с платы субмодуля, TL431 от туда же.
У TL431 обозначение катода попало на отверстие и плохо видно, оно слева - С, справа управляющий электрод - R, посредине и чуть вниз анод - А.
Вид на плату со стороны деталей сверху, дорожки на обратной стороне.
I - ОС по току
I R - на ползунок переменника регулятора тока
U - ОС по напряжению
U R - на ползунок переменника регулятора напряжения.

Вариант где просто TL494 с обвязкой я сделал за 20 минут при чём не спешно, а это как то туго пошло провозился с 10 вечера аж до 5 утра, так что мог где то и лопухнуться.
Изображение

Проверил вдумчиво на свежую голову с повторным заглядывание в даташиты. Мои глаза ошибок не видят.

Добавлено after 4 hours 42 minutes 29 seconds:
Terr, я тут модуль переразвёл, думаю Вам в таком виде будет интересней. Убрал лишнее там.
Возможно кто то воткнёт его прямо в плату субмодуля заместо FSP3528 используя родные драйвера.
Изображение


Вложения:
TL494 финал1.lay6 [38.52 KiB]
Скачиваний: 997
TL494 финал1.pdf [217.91 KiB]
Скачиваний: 815
Безымянный1.png [81.64 KiB]
Скачиваний: 10911
Комментарий к файлу: Под распечатку на лазернике для ЛУТ
СУБМОДУЛЬ TL494 TL431 C945.pdf [226.51 KiB]
Скачиваний: 901
Субмодуль TL494 TL431 C945.jpg [66.51 KiB]
Скачиваний: 9110
СУБМОДУЛЬ TL494 TL431 C945.lay6 [73.42 KiB]
Скачиваний: 829
cxema_4wire.GIF [65.94 KiB]
Скачиваний: 1350
5a5fba53b6c37_ATX-350PNRFSPDM311FSP3528.GIF.c893118c92b927498444d6c014ef35b2.GIF [152.29 KiB]
Скачиваний: 1405

_________________
Спросить не стыдно... Стыдно не знать!
Вернуться наверх
 
Не в сети
 Заголовок сообщения: Re: ATX 350PNR на ШИМ FSP3528
СообщениеДобавлено: Сб янв 04, 2020 01:58:21 
Первый раз сказал Мяу!
Аватар пользователя

Зарегистрирован: Чт июн 18, 2015 22:51:47
Сообщений: 31
Рейтинг сообщения: 0
Всех с наступившим 2020 годом!
Вытравил плату субмодуля под 494 шим с драйверами и управляемым стабилитроном для ATX 350PNR, видимо завтра буду её набивать и пробовать.

Поимел я себе ещё один АТХ только теперь это уже АТХ 450PNF, а вот плата субмодуля, там такая же, как и в ATX 350PNR стоит, надо будет попробовать и туда воткнуть своё творчество.

Ни кто не делал платы, что я выкладывал?
Очень интересно нету ли в них ошибок, да и вообще интересно пригодилось ли оно кому.

Добавлено after 2 hours 26 minutes 55 seconds:
В выложенной ранее мной схеме обнаружился косяк (не мой).
Вот так правильно. Резистор R3 - 200 Ом идёт на минус либо трансформатора, либо диодного моста (это кто как собирать будет) и на шунт, и больше ни куда, а то раньше там ещё связь с плюсом была за каким то хреном. Я когда собирал, делал мост, по этому на эту часть схемы внимание и не обратил, а сейчас увидел и прифигел.
Изображение


Вложения:
cxema_4wire.GIF [66 KiB]
Скачиваний: 16705

_________________
Спросить не стыдно... Стыдно не знать!
Вернуться наверх
 
Не в сети
 Заголовок сообщения: Re: ATX 350PNR на ШИМ FSP3528
СообщениеДобавлено: Вс янв 05, 2020 12:16:46 
Первый раз сказал Мяу!
Аватар пользователя

Зарегистрирован: Чт июн 18, 2015 22:51:47
Сообщений: 31
Рейтинг сообщения: 0
Подскажите, что надо изменить в схеме из поста выше, чтобы осталась только регулировка напряжения? Оно понятно, что надо убрать токозадающие цепи, но как это сделать, чтобы ни чего в воздухе не висело?

_________________
Спросить не стыдно... Стыдно не знать!


Вернуться наверх
 
Эиком - электронные компоненты и радиодетали
Не в сети
 Заголовок сообщения: Re: ATX 350PNR на ШИМ FSP3528
СообщениеДобавлено: Вт фев 04, 2020 08:46:23 
Родился
Аватар пользователя

Зарегистрирован: Вт дек 19, 2017 17:27:19
Сообщений: 8
Рейтинг сообщения: 0
Всех с наступившим 2020 годом!
Вытравил плату субмодуля под 494 шим с драйверами и управляемым стабилитроном для ATX 350PNR, видимо завтра буду её набивать и пробовать.

Как продвигаются дела с платой?


Вернуться наверх
 
Не в сети
 Заголовок сообщения: Re: ATX 350PNR на ШИМ FSP3528
СообщениеДобавлено: Вт фев 04, 2020 09:50:43 
Первый раз сказал Мяу!
Аватар пользователя

Зарегистрирован: Чт июн 18, 2015 22:51:47
Сообщений: 31
Рейтинг сообщения: 0
Alligator2017 писал(а):
Как продвигаются дела с платой?

Ни как не продвигаются, т.к. давно продвинулись. Плата и схема рабочие.

_________________
Спросить не стыдно... Стыдно не знать!


Вернуться наверх
 
Не в сети
 Заголовок сообщения: Re: ATX 350PNR на ШИМ FSP3528
СообщениеДобавлено: Пн апр 13, 2020 18:08:03 
Родился

Зарегистрирован: Пн апр 13, 2020 18:00:12
Сообщений: 4
Рейтинг сообщения: 0
Плата и схема рабочие.


Занялся я переделкой 400PNF по вашей схеме, но 494 у меня отказывается стартовать от 5 вольт дежурки. Попробовал ее отдельно на макетной плате - от 12 вольт нормально работает.

На схеме у вас 12 вольт на модуль приходит. А откуда взяты 12 вольт? Дежурка накручена?


Вернуться наверх
 
Не в сети
 Заголовок сообщения: Re: ATX 350PNR на ШИМ FSP3528
СообщениеДобавлено: Пн апр 13, 2020 20:42:37 
Первый раз сказал Мяу!
Аватар пользователя

Зарегистрирован: Чт июн 18, 2015 22:51:47
Сообщений: 31
Рейтинг сообщения: 0
Занялся я переделкой 400PNF по вашей схеме, но 494 у меня отказывается стартовать от 5 вольт дежурки. Попробовал ее отдельно на макетной плате - от 12 вольт нормально работает.

На схеме у вас 12 вольт на модуль приходит. А откуда взяты 12 вольт? Дежурка накручена?


Всё правильно 494-ю лучше запитывать напряжением повыше нежели 5 вольт.
Обычно у дежурки 2 выхода 5 и 16 вольт (12-18 вольт по разному бывает), вот со второго выхода и запитывайте, если нет второго выхода, то надо или повышающий DC-DC кытайскый модуль ставить, или переделанную на 16 вольт телефонную зарядку ставить, можно и не переделанную попробовать, какую нить от Нокий, есть которые 6,3 вольта выдают. 494 тоже разные бывают, от производителя зависит, есть, что и от 5 вольт нормально работают.
Если выложите схему своего БП, то я Вам отмечу на ней куда цепляться, если там есть второй выход у дежурки. Визуально, там диод более мелкий стоит, чем на линии 5 вольт, желательно диод поставить туда ампера на 2-3, а можно и не ставить - оставить как есть, и электролит на второй линии тоже стоит помельче, обычно на 470 мкф, желательно поставить туда 1000 мкф, но надо смотреть, чтобы вся дежурка из-за более ёмкого электролита работать не перестала, прецеденты у меня бывали трижды аж, в чём там дело я не понял, может электролиты попадались плохие так как я брал б/у из старых запасов, м может и ещё чего, типа ток на старте они больший потребляют. В одном случае блок не заработал вообще, в другом случае помеха на трансивер пошла, что было в третьем случае за несчастье я не помню, но тоже что то мне не понравилось, в общим при замене электролита будьте готовы к камланиям с бубном.

----------

Что у Вас за шунт используется?

_________________
Спросить не стыдно... Стыдно не знать!


Вернуться наверх
 
Не в сети
 Заголовок сообщения: Re: ATX 350PNR на ШИМ FSP3528
СообщениеДобавлено: Вт апр 14, 2020 07:06:51 
Родился

Зарегистрирован: Пн апр 13, 2020 18:00:12
Сообщений: 4
Рейтинг сообщения: 0
Если выложите схему своего БП
Да схема такая же как 350PNR Единственное отличие которое нашел - это то, что была установлена плата OCP control board, которая у всех не распаяна вообще.
Визуально, там диод более мелкий стоит, чем на линии 5 вольт, желательно диод поставить туда ампера на 2-3
Т.е. заменить тот диод или сделать ответвление от второй обмотки трансформатора вторички со своим диодом и конденсатором?
Что у Вас за шунт используется?
Шунт пока выковырял из старого китайского мультиметра, пока из Китая идет ампервольтметр с внешним шунтом.


Вернуться наверх
 
Не в сети
 Заголовок сообщения: Re: ATX 350PNR на ШИМ FSP3528
СообщениеДобавлено: Вт апр 14, 2020 08:50:36 
Первый раз сказал Мяу!
Аватар пользователя

Зарегистрирован: Чт июн 18, 2015 22:51:47
Сообщений: 31
Рейтинг сообщения: 0
заменить тот диод или сделать ответвление от второй обмотки трансформатора вторички со своим диодом и конденсатором?

Не надо ответвление дополнительное делать, просто заменить диод на более мощный и подцепиться к точке где диод с электролитом соединены.
Шунт пока выковырял из старого китайского мультиметра, пока из Китая идет ампервольтметр с внешним шунтом.

Если шунт от мелкого черного китайского мультика то он на 10 А и если планируете использовать иго на больших токах то можно поставить маленький кулерок на евоный обдув. Из здоровых жёлтых китайских лаптей добывается шунт на 20 А он предпочтительней. Но работать будет и тот и тот. Как приедет ампервольтметр и Китая то придётся переделывать.

Куда цепляться я кружочком и стрелочкой отметил на схеме.
Изображение


Вложения:
5a5fba53b6c37_ATX-350PNRFSPDM311FSP3528.GIF.c893118c92b927498444d6c014ef35b2.GIF [99.76 KiB]
Скачиваний: 7301

_________________
Спросить не стыдно... Стыдно не знать!
Вернуться наверх
 
Не в сети
 Заголовок сообщения: Re: ATX 350PNR на ШИМ FSP3528
СообщениеДобавлено: Вт апр 14, 2020 11:16:56 
Родился

Зарегистрирован: Пн апр 13, 2020 18:00:12
Сообщений: 4
Рейтинг сообщения: 0
Не надо ответвление дополнительное делать, просто заменить диод на более мощный и подцепиться к точке где диод с электролитом соединены.
Ok, сегодня попробую.
Только становится непонятен смысл 5В дежурки, на ней получается вообще ничего висеть не будет.

И кстати: частотозадающие резистор и конденсатор уже правильные на схеме, или их пересчитывать надо?


Вернуться наверх
 
Не в сети
 Заголовок сообщения: Re: ATX 350PNR на ШИМ FSP3528
СообщениеДобавлено: Вт апр 14, 2020 13:04:24 
Первый раз сказал Мяу!
Аватар пользователя

Зарегистрирован: Чт июн 18, 2015 22:51:47
Сообщений: 31
Рейтинг сообщения: 0
Только становится непонятен смысл 5В дежурки, на ней получается вообще ничего висеть не будет.

Питание ампервольтметра.
И кстати: частотозадающие резистор и конденсатор уже правильные на схеме, или их пересчитывать надо?

Вам известна частота Вашего ШИМа? Если известна, то ни что Вам не помешает проверить в онлайн калькуляторе подходят ли указанные номиналы конкретно в Вашему БП.
Я ставил, то что указано, заработало сразу, не пищала под разными нагрузками я погонять не успел, выдернул случайно плату своего субмодуля из разьёма и всё сгорело нах. Проработало оно у меня пару часов всего в нагрузку на лампочку дальнего света, кротковременно включал последовательно спирали дальнего и ближнего и поднимал напряжение до 26 вольт, блок тянул нормально, ампер там было 11-12 при этом, просадка была 0,3 вольта, не успел с ней разобраться. Частоту ШИМа я осликом цифровым мерил, но вот сколько там было я не уверен, вроде 47 кГц, то ли это до внедрения платы, то ли уже после.

_________________
Спросить не стыдно... Стыдно не знать!


Вернуться наверх
 
Не в сети
 Заголовок сообщения: Re: ATX 350PNR на ШИМ FSP3528
СообщениеДобавлено: Ср апр 15, 2020 07:29:38 
Родился

Зарегистрирован: Пн апр 13, 2020 18:00:12
Сообщений: 4
Рейтинг сообщения: 0
Вам известна частота Вашего ШИМа?

Померить когда блок был в сборе не догадался. А сейчас, когда плата ШИМ-модуля лежит отдельно, на ней не работает генератор. Подаю на платку 5 вольт, на частото-задающем резисторе появляется 1.25 вольта как в даташите, а на конденсаторе пилы нет. Взял второй такой модуль - та же самая картина, не хочет 3528 заводится просто от пяти вольт.

Прочитал в этой теме, что у людей блок работал на частоте 38 КГц, подобрал резистор, все вроде запустилось, но в некоторых режимах блок начинает трещать или пищать, надо дальше разбираться.


Вернуться наверх
 
Не в сети
 Заголовок сообщения: Re: ATX 350PNR на ШИМ FSP3528
СообщениеДобавлено: Ср июн 03, 2020 21:52:16 
Встал на лапы

Зарегистрирован: Вс окт 23, 2016 17:37:09
Сообщений: 149
Рейтинг сообщения: 0
Здравствуйте. Подскажите пожалуйста, можно ли в схеме регулировки тока из первых постов, вместо 1 кОм поставить 25 кОм?


Вложения:
IMG_0768.JPG [115.15 KiB]
Скачиваний: 790
Вернуться наверх
 
Не в сети
 Заголовок сообщения: Re: ATX 350PNR на ШИМ FSP3528
СообщениеДобавлено: Ср июн 03, 2020 22:53:11 
Первый раз сказал Мяу!
Аватар пользователя

Зарегистрирован: Чт июн 18, 2015 22:51:47
Сообщений: 31
Рейтинг сообщения: 0
Здравствуйте. Подскажите пожалуйста, можно ли в схеме регулировки тока из первых постов, вместо 1 кОм поставить 25 кОм?

Честно скажу я вот лично хз... НО я бы просто попробовал, сгореть в теории ни чего не должно, просто регулировка будет либо не от нуля, либо не до максимума, либо она будет очень не удобной - придётся буквально по микрону резистор крутить при регулировке. Ну и через лампочку включайте блок обязательно при испытаниях.
Ещё в теории там делитель собран и если вы изменяете параметры переменного резистора надо бы и изменить номинал второго резистора - постоянного, чтобы пропорция сохранилась, то есть там рядом резистор тоже надо в 25 раз увеличить... наверное... ага схему я посмотрел, там ещё 2,2кОма стоит последовательно за резистором в сторону микросхемы, его думаю надо бы убрать. Параллельно переменнику наверное можно поставить постоянный, так чтобы общее сопративление упало до 2-3 кОм и попробовать что получится, это если вообще голяк и воткнуть не чего. Там вообще хорошо многооборотный резистор поставить нужного номинала.

_________________
Спросить не стыдно... Стыдно не знать!


Вернуться наверх
 
Не в сети
 Заголовок сообщения: Re: ATX 350PNR на ШИМ FSP3528
СообщениеДобавлено: Ср дек 30, 2020 13:14:58 
Родился

Зарегистрирован: Чт окт 22, 2015 19:34:28
Сообщений: 13
Рейтинг сообщения: 0
pavasilich, добрый день и с наступающим Новым годом. Я начинающий, или любитель, или...-в общем давно на пенсии. Мне понравились Ваши схемы по переделке БП FSP на щим 3528, у меня такой же, с отдельным субмодулем. Решил попробовать сделать из него ЗУ, требования как у многих- регулировка напряжения до 18в, регулировка тока до 12-14А, с защитой от к.з. У вас много разных ссылок на схемы, стаьи- и я вконец запутался, но успел убрать на выходе с платы все, кроме выходного+12В. Есть вопросы- для чего нужны еще пара диодов шотки по 100в, такого же тока, включенных встречно- защита от импульсных перенапряжений самих шоток на +12в- там у меня два в параллель? дежурка +12в- она не нужна? Ее цепи не видно, у Вас только +5в оставлена дежурка. выход 3528- 19-20 ножки идут на контакты также К1-К2 субмодуля (коллекторы транзисторов)? не вижу 4-8 ног LM358-? И убрана цепочка транзисторов Q4-Q5- ?, какую роль они играют в схеме? И лазить паяльником и удалять с субмодуля смд детали любителю вроде меня почти невозможно, думаю легче выдернуть ножки 3528- 4, 13, 14 и 15 и припаиваться к ним? Конечно делитель на 15 ножку я поставил исходя из своих хотелок- R39=22k, R64=6,8k-? Ток регулируется от 1А у Вас, желательно с 0, т.е. Rд7 могу не убирать, а уменьшить до 10ом-? На Вашей схеме D14- это D0 схемы-? Тогда между этим диодом и R46-?=11к точка К4-? Я думаю еще убрать максимум с субмодуля VR1? согнуть и не припаивать ноги платы субмодуля к основной плате-5, 6, 7, 8, 9, 10, 13, 14--??? Ну и дополнительно схему на LM358. Спасибо, если ответите или может кто мне подскажет все это. Был бы рад!


Вернуться наверх
 
Не в сети
 Заголовок сообщения: Re: ATX 350PNR на ШИМ FSP3528
СообщениеДобавлено: Чт дек 31, 2020 11:01:59 
Родился

Зарегистрирован: Чт окт 22, 2015 19:34:28
Сообщений: 13
Рейтинг сообщения: 0
Rpetrovich, Добрый день и с Наступающим Вас? У Вас не сохранились схемы переделки БП FSP 3528 в ЗУ. У меня блок FSP-400N. ШИМ 3528 стоит отдельным субмодулем. Мне бы получить 18 вольт и до 14А, конечно с защитой от к.з. и регулировкой тока и напряжения. Понравилась схема pavasilich Мучитель микросхем, Вы с ним общались здесь, но он сам не отвечает, прошло много лет....В его схеме кое что мне, как начинающему......, но уже пенсионеру, не понятно- дополнительное подключение двух шоток к массе встречно основным на выходе +12вольт, отсутствуют вывода питания LM358 в цепи регулировок, +12вольт дежурки не применяется вообще, отсутствует цепочка на транзисторах Q4-Q5 на основной плате в линии +12в с дежурки. Спасибо если ответите, конечно лучще увидеть схемы переделки более точной для новичка...


Вернуться наверх
 
Не в сети
 Заголовок сообщения: Re: ATX 350PNR на ШИМ FSP3528
СообщениеДобавлено: Чт фев 11, 2021 07:51:46 
Встал на лапы
Аватар пользователя

Зарегистрирован: Вт окт 10, 2017 11:29:15
Сообщений: 114
Откуда: рсо-а
Рейтинг сообщения: 0
Райхан. Посмотрите видео Чернобривко А.В. о переделке На fsp 3528.Я по этой схеме переделываю под зарядные.


Вернуться наверх
 
Не в сети
 Заголовок сообщения: Re: ATX 350PNR на ШИМ FSP3528
СообщениеДобавлено: Вс май 16, 2021 18:48:02 
Родился

Зарегистрирован: Чт мар 25, 2021 15:42:52
Сообщений: 1
Рейтинг сообщения: 0
Уже как месяц мучаю блок FSP-350.
Решил вернуться к регулированию по выводу 4 и тут пришла мысль, что может загнать усилитель ошибки в режим усиления = 1 не только по переменке, но и по постоянке. Коротить выводы 2-3 поостерегся - воткнул резистор 10к и вот оно ... долгожданное.

С резистором 10к появилась некая линейность регулировки напряжения, но стало проседать напряжение под нагрузкой и повысился нижний предел регулировки до 3В.


Вернуться наверх
 
Не в сети
 Заголовок сообщения: Re: ATX 350PNR на ШИМ FSP3528
СообщениеДобавлено: Пн авг 16, 2021 05:36:46 
Первый раз сказал Мяу!

Зарегистрирован: Ср окт 17, 2012 09:15:47
Сообщений: 22
Рейтинг сообщения: 0
Извините, что чуть не в тему. А какое настоящее сопротивление R29 на плате у этого блока питания установленно?
( в дежурке, к нему одной лапой с15 и R28 прицепленны, точка к12) По схемме он почему-то везде не подписан.
По схеме везде 3.94к указанно, а по цветам самого резистора на плате вроде как на 4.99к похож. Или ещё какой...
Есть такой же бп, хочу просто восстановить, там этот резистор повредили:( Нужно заменить. У него у меня плохо видны полосы по краям, но по центру как две белые. Уже выходит не 3.94к вроде как.
И что у него регулируется сопротивлением vr2?


Вернуться наверх
 
Показать сообщения за:  Сортировать по:  Вернуться наверх
Начать новую тему Ответить на тему  [ Сообщений: 355 ]     ... , , , 14, , , ,  

Часовой пояс: UTC + 3 часа


Кто сейчас на форуме

Сейчас этот форум просматривают: Jack_A и гости: 75


Вы не можете начинать темы
Вы не можете отвечать на сообщения
Вы не можете редактировать свои сообщения
Вы не можете удалять свои сообщения
Вы не можете добавлять вложения

Найти:
Перейти:  


Powered by phpBB © 2000, 2002, 2005, 2007 phpBB Group
Русская поддержка phpBB
Extended by Karma MOD © 2007—2012 m157y
Extended by Topic Tags MOD © 2012 m157y