Например TDA7294

Форум РадиоКот • Просмотр темы - Фонарик светодиодный "Makita" не работает.
Форум РадиоКот
Здесь можно немножко помяукать :)

Текущее время: Вс янв 25, 2026 14:38:04

Часовой пояс: UTC + 3 часа


ПРЯМО СЕЙЧАС:



Начать новую тему Ответить на тему  [ Сообщений: 39 ]    , 2
Автор Сообщение
Не в сети
 Заголовок сообщения: Re: Фонарик светодиодный "Makita" не работает.
СообщениеДобавлено: Вт окт 28, 2014 13:44:06 
Грызет канифоль
Аватар пользователя

Зарегистрирован: Сб окт 15, 2011 00:42:42
Сообщений: 289
Откуда: Польша
Рейтинг сообщения: 0
Сначала нужно опираться на схему. Но схемы в наличии нет. Ладно... Сделайте хотя бы фото платы.
Вы удлинили провода на выходе мощного импульсного преобразователя. По вашей версии, индуктивность на его выходе могла бы пробить переход выходного транзистора, несмотря на её незначительность. Если это так, то предотвратить неисправность можно было установкой в выходной цепи последовательно по одному мощному выпрямительному диоду.


Вернуться наверх
 
Не в сети
 Заголовок сообщения: Re: Фонарик светодиодный "Makita" не работает.
СообщениеДобавлено: Вт окт 28, 2014 16:33:55 
Первый раз сказал Мяу!

Зарегистрирован: Вс окт 26, 2014 02:16:16
Сообщений: 23
Рейтинг сообщения: 0
вот фотки платы:

я удлинил провода на входе: между аккумулятором и драйвером (вот фото:)


Вложения:
2014-10-28-163253.jpg [130.11 KiB]
Скачиваний: 833
2014-10-28-162417.jpg [104.45 KiB]
Скачиваний: 568
2014-10-28-162445.jpg [108.41 KiB]
Скачиваний: 393
2014-10-28-161924.jpg [86.56 KiB]
Скачиваний: 470
2014-10-28-161835.jpg [74.21 KiB]
Скачиваний: 726
Вернуться наверх
 
Не в сети
 Заголовок сообщения: Re: Фонарик светодиодный "Makita" не работает.
СообщениеДобавлено: Вт окт 28, 2014 16:40:11 
Модератор
Аватар пользователя

Карма: 23
Рейтинг сообщений: 331
Зарегистрирован: Пт янв 11, 2013 19:19:26
Сообщений: 2117
Откуда: Санкт-Петербург
Рейтинг сообщения: 0
Медали: 1
Получил миской по аватаре (1)
Фото замечательные, резкость на высоте, фокус настроен идеально, прям распечатывать и на стенку. Можно рассмотреть все вмельчайших деталях.

Не удержался.

_________________
=========
Правила Форума ЗДЕСЬ _____ Правила раздела БАЗАР ЗДЕСЬ _____ Если вы продаете, прочтите ЗДЕСЬ

Редко появляюсь. Если вопрос не личного характера пользуйтесь кнопкой "!".


Вернуться наверх
 
Не в сети
 Заголовок сообщения: Re: Фонарик светодиодный "Makita" не работает.
СообщениеДобавлено: Ср окт 29, 2014 00:18:20 
Первый раз сказал Мяу!

Зарегистрирован: Вс окт 26, 2014 02:16:16
Сообщений: 23
Рейтинг сообщения: 0
Это вебкамерой снимал, лучшей резкости не выдает, кстати может кто знает как снимать вебкамерой с близкого расстояния и чтобы резкость была хорошая?
Там по схеме 1-микросхема и 7 транзисторов.


Вернуться наверх
 
Эиком - электронные компоненты и радиодетали
Не в сети
 Заголовок сообщения: Re: Фонарик светодиодный "Makita" не работает.
СообщениеДобавлено: Ср окт 29, 2014 08:14:32 
Грызет канифоль
Аватар пользователя

Зарегистрирован: Сб окт 15, 2011 00:42:42
Сообщений: 289
Откуда: Польша
Рейтинг сообщения: 0
Резкость достигается правильной установкой освещения предмета и ручной или авто фокусировкой линз, удержанием камеры в неподвижном положении достаточное время для совершения снимка. Чем больше выставлена выдержка, тем больше длится совершение снимка, при минимальной выдержке дрожь руки меньше сказывается.

В вашем случае фокусировка на плате возможна только с использованием линзы от увеличительного стекла (с 5-ти кратным, а лучше с 10-ти кратным увеличением). Опытным путём нужно подбирать фокусное расстояние, можно выставить на камере максимальный зум, и уже по изображению в зуме, с приложенным к камере увеличительным стеклом, настраиваться по максиму чёткости контуров изображения.

По сделанным вами фото я увидел очертания платы, но впервые стало понятно, что вы удлинили питающие провода, идущие от аккумулятора. И если ваша версия справедлива, то преобразователь фонарика вышел из строя от индуктивности проводов, которая вызвала скачкообразное повышение питающего напряжения. В таком случае блокировочные конденсаторы требовалось ставить на аккумуляторе и на плате, для шунтирования длинной цепи.


Вернуться наверх
 
Не в сети
 Заголовок сообщения: Re: Фонарик светодиодный "Makita" не работает.
СообщениеДобавлено: Ср окт 29, 2014 08:35:27 
Первый раз сказал Мяу!

Зарегистрирован: Вс окт 26, 2014 02:16:16
Сообщений: 23
Рейтинг сообщения: 0
Большое спасибо за подсказку про вэб-камеру, закрепил на штатив и прикрутил к ней увеличительное стекло - вот фотки...

я так понимаю что чинить эту плату нет смысла, или что-то можно еще сделать?


Вложения:
2014-10-29-083005.jpg [197.87 KiB]
Скачиваний: 909
2014-10-29-083047.jpg [162.39 KiB]
Скачиваний: 728
Вернуться наверх
 
Не в сети
 Заголовок сообщения: Re: Фонарик светодиодный "Makita" не работает.
СообщениеДобавлено: Ср окт 29, 2014 09:02:28 
Грызет канифоль
Аватар пользователя

Зарегистрирован: Сб окт 15, 2011 00:42:42
Сообщений: 289
Откуда: Польша
Рейтинг сообщения: 0
Сначала нужно найти неисправный элемент схемы. По всей видимости, пробита микросхема или транзистор (-ы). Скорее всего - микросхема. Её нужно выпаять и проверить, скачайте на неё даташит - это два D-тригера. Если неисправна - заменить на такую же новую или на аналог. Если исправна, выпаивайте транзисторы и позванивайте их. Если и микросхема и транзисторы исправны, поищите неисправность резисторов или конденсаторов, диодов, или же - неисправна цепь проводников на печатной плате.


Вернуться наверх
 
Не в сети
 Заголовок сообщения: Re: Фонарик светодиодный "Makita" не работает.
СообщениеДобавлено: Ср окт 29, 2014 21:39:11 
Модератор
Аватар пользователя

Карма: 23
Рейтинг сообщений: 331
Зарегистрирован: Пт янв 11, 2013 19:19:26
Сообщений: 2117
Откуда: Санкт-Петербург
Рейтинг сообщения: 0
Медали: 1
Получил миской по аватаре (1)
Фото прямо неба и земля. Приятно посмотреть.

_________________
=========
Правила Форума ЗДЕСЬ _____ Правила раздела БАЗАР ЗДЕСЬ _____ Если вы продаете, прочтите ЗДЕСЬ

Редко появляюсь. Если вопрос не личного характера пользуйтесь кнопкой "!".


Вернуться наверх
 
Не в сети
 Заголовок сообщения: Re: Фонарик светодиодный "Makita" не работает.
СообщениеДобавлено: Чт окт 30, 2014 09:33:25 
Первый раз сказал Мяу!

Зарегистрирован: Вс окт 26, 2014 02:16:16
Сообщений: 23
Рейтинг сообщения: 0
Это к вэб-камере прикрутил увеличительное стекло 10-х, как подсказали....


Вернуться наверх
 
Не в сети
 Заголовок сообщения: Re: Фонарик светодиодный "Makita" не работает.
СообщениеДобавлено: Чт ноя 06, 2014 13:55:36 
Первый раз сказал Мяу!
Аватар пользователя

Зарегистрирован: Пт окт 24, 2008 10:17:31
Сообщений: 22
Откуда: г. Ярослпвль
Рейтинг сообщения: 0
В схеме 3 микросхемы ! CD4013 это U2. Есть еще U1 и U3 !


Вернуться наверх
 
Не в сети
 Заголовок сообщения: Re: Фонарик светодиодный "Makita" не работает.
СообщениеДобавлено: Чт ноя 06, 2014 18:19:33 
Грызет канифоль
Аватар пользователя

Зарегистрирован: Сб окт 15, 2011 00:42:42
Сообщений: 289
Откуда: Польша
Рейтинг сообщения: 0
Спасибо за подсказку, RMM! Их проверить как транзисторы не удастся. Только непонятно их назначение с 3-мя и 5-ю выводами. Без срисовки с платы схемы не обойтись.


Вернуться наверх
 
Не в сети
 Заголовок сообщения: Re: Фонарик светодиодный "Makita" не работает.
СообщениеДобавлено: Вс ноя 09, 2014 23:04:59 
Поставщик валерьянки для Кота
Аватар пользователя

Карма: 42
Рейтинг сообщений: 161
Зарегистрирован: Вт июл 27, 2010 11:31:59
Сообщений: 2209
Откуда: Кххх
Рейтинг сообщения: 0
Если ремонтировать - нужно опознать все микросхемы. Прогнать через SMD codebook.
Драйвер на 317 - затея не очень хорошая. На нем упадет вольт 6 да на 350 мА (для ваттного диода).... Зачем это в батарейном устройстве?
Вот на вскидку понижающий импульсный драйвер http://cxem.net/pitanie/5-231.php
Или любой другой, который сможет выдержать напряжение 12.6В из ближайшей конторы, готовый.
Делал недавно на NCP3065. Печатка похожая на эту...
Изображение


Вложения:
driver.jpg [91.96 KiB]
Скачиваний: 3164
Вернуться наверх
 
Не в сети
 Заголовок сообщения: Re: Фонарик светодиодный "Makita" не работает.
СообщениеДобавлено: Сб фев 01, 2025 20:09:48 
Родился

Зарегистрирован: Сб фев 01, 2025 18:23:59
Сообщений: 5
Рейтинг сообщения: 0
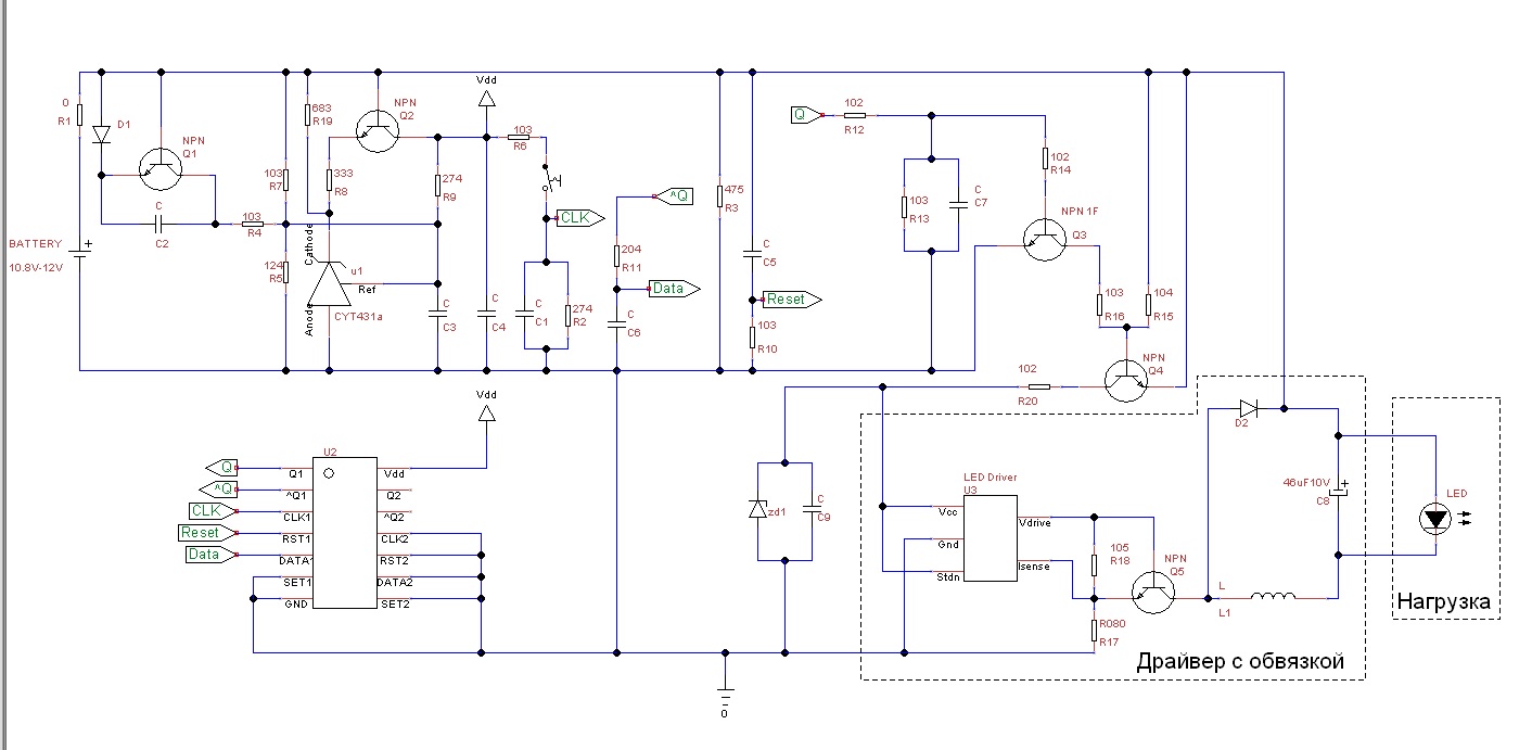
Здравствуйте, перестал работать фонарь Makita ml100. такой же как в теме. начертил схему, номиналы резисторов в смд кодировке.
нашел разрыв на эмиттере Q4, устранил, сгорела нулевая перемычка, возможно сжег паяльником при подпайки оторвавшегося плюсового провода, устранил. Q1,q2 и q4 на моей плате имеют одинаковую маркировку BEC 27, на фото другой из инета - BEC 1h, q3 - 1F, q5 -n2, U1- CYT431a регулируемый стабилизатор с опорным напряжением 2.5в (Аналоги tl431a), u2 - 4013bcm два триггера, u3 с маркировкой c310 - zxsc310 драйвер для светодиодов.
из инструмента - паяльник и мультиметр. u аккума - 11.68 В.
триггер при подключении к аккумулятору устанавлся как надо Q - LV(порядка 0.3В), Vdd в 9.18в, на регуляторе u1 управляющее напряжение (Uref) чуть больше 2.5в (2.501-2.502В)
при нажатии кнопки Uref падает до 2.248В при отпускании 2.308В. что по сути уже срабатывает насколько я понимаю, защита от разряда аккумулятора.
но триггер переключается Q становится 7.49В, Vdd 7.61В Uref=2.323В, фонарь не включается (и не должен из-за защиты разряда).
при нажатии кнопки становится Uref=2.501В Vdd повышается до 8.53В
при отпускании триггер не переключается (хотя очень очень редко начинает работать по кнопке как надо, меняет значения на Q(но напряжения Uref так и не успевал снять :D от радости), чип рабочий - выпаивал) и становятся параметры опять Vdd 7.61В Uref=2.323В, что, как я понял, срабатывает защита от разряда аккумулятора и закрывает транзистор Q2
по моим грубым подсчетам q2 должен закрываться при ~ 10В на аккумуляторе.
светодиод живой - проверял, диод d1 выпаивал проверял.
мои выводы могут быть неправильными, схему проверял много раз, вроде все ошибки убрал.
подскажите куда копать дальше?
еще не разобрался в схеме, зачем нужен транзистор q1 и диод d1, объясните пожалуйста
p.s.
Фонарь выкинуть и купить новый не предлагать :D
по поводу новой схемы- думаю, но все таки хочется эту победить
если еще что надо, вышлю


Вложения:
схема.jpg [150.18 KiB]
Скачиваний: 79
Вернуться наверх
 
Не в сети
 Заголовок сообщения: Re: Фонарик светодиодный "Makita" не работает.
СообщениеДобавлено: Пн фев 03, 2025 14:10:18 
Родился

Зарегистрирован: Сб фев 01, 2025 18:23:59
Сообщений: 5
Рейтинг сообщения: 0
нашел две ошибки в схеме, новую прикрепляю.
запустил в эмуляторе, напряжение Vdd совпало. но такой просадки после кнопки нету. не совпадает Uref как начальное так и последующее значение.
q1, q2 и q4 подключены в инверсном режиме. что за транзисторы?
здесь другие впаяны https://forum.fonarevka.ru/attachment.p ... 1434833102
FMMTA05 они?
https://tinyurl.com/289s3hqy ссылка на на симулятор со схемой (хотя мне кажется, что он врет :D)
так же заметил, что напряжение на 431 на Ref и катоде плавает, на катоде очень сильно от 2 с хвостиком до 8 с хвостиком(в начальном состоянии, когда кнопку не трогаю). причем показания могут стабилизироваться на непродолжительное время, потом опять поплыть. если на катоде напряжение повышается, то на управлении уменьшается, но в пропорции.


Вложения:
IMG_20250203_143254.jpg [111.76 KiB]
Скачиваний: 62
схема.jpg [150.87 KiB]
Скачиваний: 70
Вернуться наверх
 
Не в сети
 Заголовок сообщения: Re: Фонарик светодиодный "Makita" не работает.
СообщениеДобавлено: Чт фев 06, 2025 20:18:53 
Родился

Зарегистрирован: Сб фев 01, 2025 18:23:59
Сообщений: 5
Рейтинг сообщения: 0
Продолжу свой монолог :D
итак, триггер все таки оказался паленым (жду поставки из китая аж 5 штук :D у нас 1 штука дороже и поставка дольше). перепаял cyt431a. нашел tl431a с такой же цоколевкой, хотя было сложно(нужна была как у стандартной tl432a, а с наличием такого проблема). плавать напряжение на ножках стабилизатора перестало.


Вернуться наверх
 
Не в сети
 Заголовок сообщения: Re: Фонарик светодиодный "Makita" не работает.
СообщениеДобавлено: Пт фев 07, 2025 05:15:45 
Друг Кота
Аватар пользователя

Карма: 197
Рейтинг сообщений: 8617
Зарегистрирован: Пн ноя 30, 2009 03:00:01
Сообщений: 43319
Откуда: Нерезиновая
Рейтинг сообщения: 0
Провода медные, сопротивление 0.4ом.

Этого не может быть, потому, что, этого не может быть никогда.
У вас обычный сетевой провод ШВВП, его сечение- 0,5 мм², согласно этим данным:
https://e-veterok.ru/soprotivlenie-mednogo-provoda.php
один метр медного провода 0,5 мм² имеет сопротивление 0,035 Ома.
Хорошо, допустим, вы где-то нашли провод 0,25 мм², и всё равно- это 0,07 Ома.
При токе 1 ампер, на этом проводе упадёт 0,07 вольта.

Добавлено after 6 minutes 49 seconds:
про вэб-камеру, закрепил на штатив и прикрутил к ней увеличительное стекло - вот фотки...

:dont_know:
Вот фотки вот такой:
СпойлерИзображение
https://static.abc.ru/unsafe/0x480/abc. ... xggtao.jpg


древней веб-камерой, без всяких увеличилок:
СпойлерИзображение
Вложение:
WIN_20250206_21_01_48_Pro.jpg [86.2 KiB]
Скачиваний: 393

:dont_know:


Вернуться наверх
 
Не в сети
 Заголовок сообщения: Re: Фонарик светодиодный "Makita" не работает.
СообщениеДобавлено: Ср фев 19, 2025 21:37:44 
Друг Кота

Карма: -8
Рейтинг сообщений: 15
Зарегистрирован: Вс июл 24, 2011 11:38:09
Сообщений: 7628
Рейтинг сообщения: 0
Типичный ответ на некро вместо продолжения темы.
СпойлерНу раз дело дошло до болтов до камеры, тоже ищу где взять, вроде бы 3/8 хотя не мерил, просто в китае продают в разным шагом, и фиг знает как выбрать и чё придёт
Помню вебка тоже очень хорошо видела по яркости, но со временем помутнела, а как в макро не проверял. Вероятно проблема как и у кнопочных телефонов.
Современный смартфон за 10-15к надо и всё.


Вернуться наверх
 
Не в сети
 Заголовок сообщения: Re: Фонарик светодиодный "Makita" не работает.
СообщениеДобавлено: Вт фев 25, 2025 22:13:38 
Родился

Зарегистрирован: Сб фев 01, 2025 18:23:59
Сообщений: 5
Рейтинг сообщения: 0
Итак. продолжаю отчет.
пришел триггер, перепаял. триггер работает, щелкает как надо. т.к. транзистор q3 перещелкивался вместе с триггером (видел изменение напряжения на коллекторе), а с q4 как-то особых изменений не увидел, начал грешить на q4. выпаял и оказалось, что транзистор не нпн, а пнп, и вроде живой (пробоев нет). а значит транзисторы Q1, Q2 и Q4 пнп (до этого вызывало удивление, т.к. получалось инверсное подключение, но т.к. у меня начальные знания в схемотехнике, и нашел что есть инверсное подключение транзисторов успокоил себя, и решил что так надо :D). перечертил схему в симуляторе https://tinyurl.com/2dpvsaop . и о чудо, напряжение Uref в симуляторе приблизилось к измеренным значениям на плате.
вопросы:
1. для чего транзистор Q1?
2. по симулятору. может кто сможет впихнуть туда драйвер c310? (для меня это очень долго разбираться)
3. куда копать дальше? вроде остаются драйвер u3 c310 и транзистор Q5
но т.к. BEC27 - это оказался нпн транзистор, уже боюсь искать аналоги u3 и q5
p.s.
Напряжение на Драйвере Vcc и Stdn 4.74В вне зависимости от состояния триггера, что для меня тоже странно.
p.p.s.
схему обновил и прекрепил
обновление:
отпаял я транзистор q5 - пробит.
смотрю я на схему, и я так понимаю, там тоже должен стоять пнп транзистор? т.к. потенциал на базе будет меньше потенциала на коллекторе?
так ли это?
и что за транзистор, фотку скинул. на нем 7N2
может это вообще полевой транзистор?


Вложения:
Комментарий к файлу: Что за транзистор? Это q5 на схеме
IMG_20250226_151344.jpg [155.14 KiB]
Скачиваний: 66
схема.jpg [147.49 KiB]
Скачиваний: 75
Вернуться наверх
 
Не в сети
 Заголовок сообщения: Re: Фонарик светодиодный "Makita" не работает.
СообщениеДобавлено: Вт мар 11, 2025 05:26:07 
Родился

Зарегистрирован: Сб фев 01, 2025 18:23:59
Сообщений: 5
Рейтинг сообщения: 0
изменил схему(еще нашел 1 ошибку на схеме в симуляторе) + нарисовал светодиодный драйвер на 555 таймере. https://tinyurl.com/2y7hnnlx
был пробит q3. после замены стало изменяться питание на драйвере вместе с триггером при нажатии на кнопку 0 и 4.74В (не прошло без приключений, но дело было в нем)
сейчас осталась проблема с q5. это моп и судя по всему что-то из этого ZXMN2A01F https://alltransistors.com/ru/search.ph ... =ZXMN2A01F
скорее всего, после замены q5 должно заработать


Вернуться наверх
 
Показать сообщения за:  Сортировать по:  Вернуться наверх
Начать новую тему Ответить на тему  [ Сообщений: 39 ]    , 2

Часовой пояс: UTC + 3 часа


Кто сейчас на форуме

Сейчас этот форум просматривают: нет зарегистрированных пользователей и гости: 18


Вы не можете начинать темы
Вы не можете отвечать на сообщения
Вы не можете редактировать свои сообщения
Вы не можете удалять свои сообщения
Вы не можете добавлять вложения

Найти:
Перейти:  


Powered by phpBB © 2000, 2002, 2005, 2007 phpBB Group
Русская поддержка phpBB
Extended by Karma MOD © 2007—2012 m157y
Extended by Topic Tags MOD © 2012 m157y