Например TDA7294

Форум РадиоКот • Просмотр темы - Мощный Догчейзер (отпугиватель собак)
Форум РадиоКот
Здесь можно немножко помяукать :)

Текущее время: Чт янв 22, 2026 06:37:57

Часовой пояс: UTC + 3 часа


ПРЯМО СЕЙЧАС:



Начать новую тему Ответить на тему  [ Сообщений: 1634 ]     ... , , , 80, ,  
Автор Сообщение
Не в сети
 Заголовок сообщения: Re: Мощный Догчейзер (отпугиватель собак)
СообщениеДобавлено: Вт апр 01, 2025 18:10:09 
Друг Кота
Аватар пользователя

Карма: 174
Рейтинг сообщений: 1910
Зарегистрирован: Пт дек 12, 2014 09:36:15
Сообщений: 23273
Откуда: Минск
Рейтинг сообщения: 0
Медали: 2
Получил миской по аватаре (1) Мявтор 3-й степени (1)
karin44 писал(а):
Напряжение можно поубавить, результат будет другой.


После 20 В, акустическое давление практически не меняется.

Нет смысла перегружать излучатели.

Изображение


Вернуться наверх
 
Не в сети
 Заголовок сообщения: Re: Мощный Догчейзер (отпугиватель собак)
СообщениеДобавлено: Вт апр 01, 2025 18:34:32 
Нашел транзистор. Понюхал.

Карма: -3
Рейтинг сообщений: -15
Зарегистрирован: Пн ноя 06, 2023 09:56:59
Сообщений: 155
Рейтинг сообщения: 0
Всё понятно, а это, что такое?

https://img.radiokot.ru/files/154726/me ... avzob0.png

Как понимать?


Вернуться наверх
 
Не в сети
 Заголовок сообщения: Re: Мощный Догчейзер (отпугиватель собак)
СообщениеДобавлено: Вт апр 01, 2025 18:53:15 
Друг Кота
Аватар пользователя

Карма: 174
Рейтинг сообщений: 1910
Зарегистрирован: Пт дек 12, 2014 09:36:15
Сообщений: 23273
Откуда: Минск
Рейтинг сообщения: 0
Медали: 2
Получил миской по аватаре (1) Мявтор 3-й степени (1)
Зачем притянул то, что не понятно... :dont_know:

Кристалл разрушается высоким напряжением, растёт и ток, начинает греться и разрушается.

Предельные значения для нашего прибора я указал ранее.


Вернуться наверх
 
Не в сети
 Заголовок сообщения: Re: Мощный Догчейзер (отпугиватель собак)
СообщениеДобавлено: Вт апр 01, 2025 19:11:13 
Нашел транзистор. Понюхал.

Карма: -3
Рейтинг сообщений: -15
Зарегистрирован: Пн ноя 06, 2023 09:56:59
Сообщений: 155
Рейтинг сообщения: 0
Дело в том, пробуя опуститься по частоте ниже, стал подниматься ток, напряжение мало увеличивается,
а пламя свечи тушит лучше, показательней, можно сказать, но начинают греться излучатели. Вот, я и
подумал, что может дело в этом? Ведь ток 120 мА и ток 570 мА- есть разница?


Последний раз редактировалось karin44 Вт апр 01, 2025 19:16:01, всего редактировалось 1 раз.

Вернуться наверх
 
Эиком - электронные компоненты и радиодетали
Не в сети
 Заголовок сообщения: Re: Мощный Догчейзер (отпугиватель собак)
СообщениеДобавлено: Вт апр 01, 2025 19:12:47 
Друг Кота
Аватар пользователя

Карма: 174
Рейтинг сообщений: 1910
Зарегистрирован: Пт дек 12, 2014 09:36:15
Сообщений: 23273
Откуда: Минск
Рейтинг сообщения: 0
Медали: 2
Получил миской по аватаре (1) Мявтор 3-й степени (1)
Нагрев излучателей - это плохо, акустическое давление не прибавит.

См. график.


Вернуться наверх
 
Не в сети
 Заголовок сообщения: Re: Мощный Догчейзер (отпугиватель собак)
СообщениеДобавлено: Вт апр 01, 2025 19:18:08 
Нашел транзистор. Понюхал.

Карма: -3
Рейтинг сообщений: -15
Зарегистрирован: Пн ноя 06, 2023 09:56:59
Сообщений: 155
Рейтинг сообщения: 0
Извини, но пламя свечи тушит с расстояния 5-6см.
Тут, как быть и ток можно по уменьшить?


Вернуться наверх
 
Не в сети
 Заголовок сообщения: Re: Мощный Догчейзер (отпугиватель собак)
СообщениеДобавлено: Вт апр 01, 2025 20:17:18 
Друг Кота
Аватар пользователя

Карма: 174
Рейтинг сообщений: 1910
Зарегистрирован: Пт дек 12, 2014 09:36:15
Сообщений: 23273
Откуда: Минск
Рейтинг сообщения: 0
Медали: 2
Получил миской по аватаре (1) Мявтор 3-й степени (1)
karin44 писал(а):
но пламя свечи тушит с расстояния 5-6см.


Это хорошо, вот видишь, настроил же. :beer:

Если излучатели греются, то надо уменьшить ток, рисковать не нужно, хотя и включают не надолго.


Вернуться наверх
 
Не в сети
 Заголовок сообщения: Re: Мощный Догчейзер (отпугиватель собак)
СообщениеДобавлено: Ср апр 02, 2025 05:17:43 
Нашел транзистор. Понюхал.

Карма: -3
Рейтинг сообщений: -15
Зарегистрирован: Пн ноя 06, 2023 09:56:59
Сообщений: 155
Рейтинг сообщения: 0
Да, нет-же;
Цитата:
Извини, но пламя свечи тушит с расстояния 5-6см.
Тут, как быть и ток можно по уменьшить?

Это, я, как раз имел в виду про этот график
Цитата:
Всё понятно, а это, что такое?

https://img.radiokot.ru/files/154726/me ... avzob0.png

Как понимать?


Цитата:
Зачем притянул то, что не понятно... :dont_know:

Кристалл разрушается высоким напряжением, растёт и ток, начинает греться и разрушается.

Предельные значения для нашего прибора я указал ранее.

Это непонятное;
Вот,что меня волнует.
Это, как раз, на частоте 24,04 кгц при 570 мА и тушит пламя свечи с 5-6 см.
Надеюсь, Вы, меня поняли?


Вернуться наверх
 
Не в сети
 Заголовок сообщения: Re: Мощный Догчейзер (отпугиватель собак)
СообщениеДобавлено: Ср апр 02, 2025 09:59:17 
Друг Кота
Аватар пользователя

Карма: 174
Рейтинг сообщений: 1910
Зарегистрирован: Пт дек 12, 2014 09:36:15
Сообщений: 23273
Откуда: Минск
Рейтинг сообщения: 0
Медали: 2
Получил миской по аватаре (1) Мявтор 3-й степени (1)
karin44 писал(а):
Это, как раз, на частоте 24,04 кгц при 570 мА и тушит пламя свечи с 5-6 см.
Надеюсь, Вы, меня поняли?


Не очень понимаю...

Главное, это получить максимум акуст давления уз и не перегрузить излучатели. ( максимальное отклонение пламени свечи).

Ток потребления - это уже не так важно, ваша задача, получить эффективный прибор.


Вернуться наверх
 
Не в сети
 Заголовок сообщения: Re: Мощный Догчейзер (отпугиватель собак)
СообщениеДобавлено: Ср апр 02, 2025 10:08:52 
Нашел транзистор. Понюхал.

Карма: -3
Рейтинг сообщений: -15
Зарегистрирован: Пн ноя 06, 2023 09:56:59
Сообщений: 155
Рейтинг сообщения: 0
Как быть с этим; https://img.radiokot.ru/files/154726/me ... avzob0.png

На 24,04 кгц отдача больше, но и ток 570 мА (конечно используется другая схема, типа, как у Tiparaz, только генератор от твоей схемы) и греются излучатели, я бы, не сказал, что резко, думаю на 10 секунд выдержат-начинают нагреваться, до конца не проверял, вот и выясняю у Вас, есть-ли какая информация?

Информации не нашёл, до Вас еле достучался, чтобы прояснить возникший вопрос.


Вернуться наверх
 
Не в сети
 Заголовок сообщения: Re: Мощный Догчейзер (отпугиватель собак)
СообщениеДобавлено: Ср апр 02, 2025 12:24:32 
Друг Кота
Аватар пользователя

Карма: 174
Рейтинг сообщений: 1910
Зарегистрирован: Пт дек 12, 2014 09:36:15
Сообщений: 23273
Откуда: Минск
Рейтинг сообщения: 0
Медали: 2
Получил миской по аватаре (1) Мявтор 3-й степени (1)
karin44 писал(а):
Как быть с этим; https://img.radiokot.ru/files/154726/me ... avzob0.png


А зачем нужно это? :dont_know:

Я уже ответил на этот вопрос, излучатели НЕ должны греться, VRMS не более - 25 и амплитуда не более - 100В-110D и всё это при максимального отклонения пламени свечи. И это при любой схеме.

Всё, ибо деградируют ваши излучатели и не получите мощности.

Потом скажете, что схема плохая. :dont_know: :)))
----------

Уже писал... viewtopic.php?p=4700586#p4700586


Вернуться наверх
 
Не в сети
 Заголовок сообщения: Re: Мощный Догчейзер (отпугиватель собак)
СообщениеДобавлено: Ср апр 02, 2025 12:53:59 
Нашел транзистор. Понюхал.

Карма: -3
Рейтинг сообщений: -15
Зарегистрирован: Пн ноя 06, 2023 09:56:59
Сообщений: 155
Рейтинг сообщения: 0
С этим вопросом всё ясно, вопрос закрыт.
Спасибо за общение!


Вернуться наверх
 
Не в сети
 Заголовок сообщения: Re: Мощный Догчейзер (отпугиватель собак)
СообщениеДобавлено: Пн май 12, 2025 23:40:25 
Прорезались зубы

Карма: 5
Рейтинг сообщений: 10
Зарегистрирован: Вс окт 19, 2014 14:15:57
Сообщений: 219
Рейтинг сообщения: 0
Давно тут не был.
На трансформаторной схеме я лучший результат получил, чем на дроссельной. Но я не об этом сейчас.
Недавно обнаружил, что в некоторых случаях собаки действительно шарахаются от девайса (а иногда и кошки). Эти некоторые случаи хорошо ложатся в возраст собаки. Чем моложе, тем очевиднее реакция. Я вот тоже высокие частоты слышу гораздо хуже - с возрастом это обычное явление. Версия: 25кГц просто не все собаки слышат, или не все слышат достаточно громко. Тут народ поделился излучателями на 21 и 23кГц, заказал. Попробую на возрастных собаках частоту пониже.


Вернуться наверх
 
Не в сети
 Заголовок сообщения: Re: Мощный Догчейзер (отпугиватель собак)
СообщениеДобавлено: Вт май 13, 2025 09:45:19 
Друг Кота
Аватар пользователя

Карма: 174
Рейтинг сообщений: 1910
Зарегистрирован: Пт дек 12, 2014 09:36:15
Сообщений: 23273
Откуда: Минск
Рейтинг сообщения: 0
Медали: 2
Получил миской по аватаре (1) Мявтор 3-й степени (1)
SergAG писал(а):
На трансформаторной схеме я лучший результат получил, чем на дроссельной. Но я не об этом сейчас.


RMS если одинаково, то разницы не должно быть, а ещё от типа излучателей зависит и от правильной настройки.

Да, частоты 21-23 Кгц предпочтительны.


Вернуться наверх
 
Не в сети
 Заголовок сообщения: Re: Мощный Догчейзер (отпугиватель собак)
СообщениеДобавлено: Вт май 13, 2025 12:01:05 
Родился

Зарегистрирован: Вс апр 18, 2021 23:16:18
Сообщений: 10
Рейтинг сообщения: 0
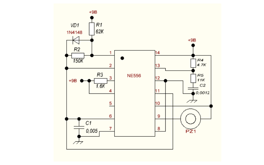
Знающие люди подскажите пожалуйста, приобрел отпугиватель построенный на NE556, усиленный четырьмя транзисторами, методом подбора конденсаторов с1, вывел работу прибора в двух диапазонах, с помощью выключателя, добавляя дополнительный конденсатор.
На скринах схемы от подобных.
Получил работу прибора с плавающими частотами,
1 режим от 20 до 30 кГц - на кошек
2 режим от 35 до 50 кГц - насекомые
Прибор работает, коты шугаются за 1 - 1.5 метр, собаки 3-5 м. но эффект не такой, как на приборах с четкой синусоидой. Проверял на других приборах в цепи чистый синус + дроссель.
На 1 скрине синус с прибора который на собак наводит жуткую панику!
На 2 скрине мной полученная синусоида, без дросселя, эффект слабый.
Заметил что в схемы для чистого синуса ставят дроссель или трансформатор.
Собственно вопрос, нужен ли дроссель в цепи ( то есть чистая синусоида) при работе в частоте в 2 режиме от 35 до 50 кГц - насекомые.
Так как заметил что в схемах, где частоты выше 25 кГц, дросселя не ставят: или просто экономят, или это не важно, или чистый синус все равно лучше?
Просто для меня понятно что, чтобы эффект был лучше для 1 режима, нужен дроссель и хороший синус, а вот для второго режима, не понятно!
Просьба не пинать, только учусь)


Вложения:
005.png [225.05 KiB]
Скачиваний: 94
001.png [225.05 KiB]
Скачиваний: 81
Opera Снимок_2025-05-13_111655_www.otpugiwateli.ru.png [29.73 KiB]
Скачиваний: 76
Opera Снимок_2025-05-13_111441_rcl-radio.ru.png [38.82 KiB]
Скачиваний: 83
Вернуться наверх
 
Не в сети
 Заголовок сообщения: Re: Мощный Догчейзер (отпугиватель собак)
СообщениеДобавлено: Вт май 13, 2025 12:58:41 
Вымогатель припоя
Аватар пользователя

Карма: 1
Рейтинг сообщений: 0
Зарегистрирован: Пт июн 05, 2015 14:20:56
Сообщений: 603
Откуда: Попасная
Рейтинг сообщения: 0
:solder:


Вернуться наверх
 
Не в сети
 Заголовок сообщения: Re: Мощный Догчейзер (отпугиватель собак)
СообщениеДобавлено: Вт май 13, 2025 13:37:52 
Друг Кота
Аватар пользователя

Карма: 174
Рейтинг сообщений: 1910
Зарегистрирован: Пт дек 12, 2014 09:36:15
Сообщений: 23273
Откуда: Минск
Рейтинг сообщения: 0
Медали: 2
Получил миской по аватаре (1) Мявтор 3-й степени (1)
Mag25su писал(а):
Просьба не пинать, только учусь)


Важна те форма сигнала на излучателе, а средне квадратичное напряжение - VRMS и оно должно быть не менее - 22-23В, а амплитудное значение не должно превышать 100В.

Как я понял, ваша схема не может выдать такие параметры.

Где схема с транзисторами... :dont_know:


Вернуться наверх
 
Не в сети
 Заголовок сообщения: Re: Мощный Догчейзер (отпугиватель собак)
СообщениеДобавлено: Вт май 13, 2025 14:35:08 
Родился

Зарегистрирован: Вс апр 18, 2021 23:16:18
Сообщений: 10
Рейтинг сообщения: 0
Mag25su писал(а):
Просьба не пинать, только учусь)


Важна те форма сигнала на излучателе, а средне квадратичное напряжение - VRMS и оно должно быть не менее - 22-23В, а амплитудное значение не должно превышать 100В.

Как я понял, ваша схема не может выдать такие параметры.

Где схема с транзисторами... :dont_know:
Полной схемы с транзисторами на NE556 не нашел, третий скрин, примерно так построен усилитель на транзисторах


Вернуться наверх
 
Не в сети
 Заголовок сообщения: Re: Мощный Догчейзер (отпугиватель собак)
СообщениеДобавлено: Вт май 13, 2025 16:57:01 
Друг Кота
Аватар пользователя

Карма: 174
Рейтинг сообщений: 1910
Зарегистрирован: Пт дек 12, 2014 09:36:15
Сообщений: 23273
Откуда: Минск
Рейтинг сообщения: 0
Медали: 2
Получил миской по аватаре (1) Мявтор 3-й степени (1)
Mag25su писал(а):
третий скрин, примерно так построен усилитель на транзисторах


Мостовая схема на транзисторах при питании - 12В не может обеспечить нужное значение VRMS.


Вернуться наверх
 
Не в сети
 Заголовок сообщения: Re: Мощный Догчейзер (отпугиватель собак)
СообщениеДобавлено: Вт май 13, 2025 18:14:00 
Родился

Зарегистрирован: Вс апр 18, 2021 23:16:18
Сообщений: 10
Рейтинг сообщения: 0
Mag25su писал(а):
третий скрин, примерно так построен усилитель на транзисторах


Мостовая схема на транзисторах при питании - 12В не может обеспечить нужное значение VRMS.

А вы не сможете подсказать хотя бы примерную с которой возможно получить желаемый результат?


Вернуться наверх
 
Показать сообщения за:  Сортировать по:  Вернуться наверх
Начать новую тему Ответить на тему  [ Сообщений: 1634 ]     ... , , , 80, ,  

Часовой пояс: UTC + 3 часа


Кто сейчас на форуме

Сейчас этот форум просматривают: нет зарегистрированных пользователей и гости: 36


Вы не можете начинать темы
Вы не можете отвечать на сообщения
Вы не можете редактировать свои сообщения
Вы не можете удалять свои сообщения
Вы не можете добавлять вложения

Найти:
Перейти:  


Powered by phpBB © 2000, 2002, 2005, 2007 phpBB Group
Русская поддержка phpBB
Extended by Karma MOD © 2007—2012 m157y
Extended by Topic Tags MOD © 2012 m157y