Например TDA7294

Форум РадиоКот • Просмотр темы - Усилитель на германиевых транзисторах. Для начинающих.
Форум РадиоКот
Здесь можно немножко помяукать :)

Текущее время: Сб фев 28, 2026 04:41:13

Часовой пояс: UTC + 3 часа


ПРЯМО СЕЙЧАС:



Начать новую тему Ответить на тему  [ Сообщений: 3119 ]     ... , , , 147, , , ...  
Автор Сообщение
 Заголовок сообщения: Re: Усилитель на германиевых транзисторах. Для начинающих.
СообщениеДобавлено: Чт май 01, 2025 19:54:42 
Модератор
Аватар пользователя

Карма: 159
Рейтинг сообщений: 4081
Зарегистрирован: Пт янв 23, 2009 19:20:05
Сообщений: 45701
Рейтинг сообщения: 0
Медали: 1
Получил миской по аватаре (1)
Полноценная симуляция для единственного экземпляра устройства смысла не имеет - я и так подгоню номиналы до нужного мне результата. Учитесь читать схемы - меньше нужно будет тратить время на симулянтов... :))


Вернуться наверх
 
 Заголовок сообщения: Re: Усилитель на германиевых транзисторах. Для начинающих.
СообщениеДобавлено: Пт май 02, 2025 15:09:29 
Друг Кота
Аватар пользователя

Карма: 11
Рейтинг сообщений: 43
Зарегистрирован: Чт июл 03, 2014 21:06:30
Сообщений: 3425
Рейтинг сообщения: 0
так можно и частоту среза RC цепочки не рассчитывать по F=2piRC, а подбирать/подгонять тыком, пока не станет нужная частота среза, но это же неудобно страшно...

_________________
умная подпись такая с умным изречением, как у умных умников, на умном языке


Вернуться наверх
 
 Заголовок сообщения: Re: Усилитель на германиевых транзисторах. Для начинающих.
СообщениеДобавлено: Пт май 02, 2025 15:57:16 
Модератор
Аватар пользователя

Карма: 159
Рейтинг сообщений: 4081
Зарегистрирован: Пт янв 23, 2009 19:20:05
Сообщений: 45701
Рейтинг сообщения: 0
Медали: 1
Получил миской по аватаре (1)
Здесь большинство "филов" именно так и поступают... :))


Вернуться наверх
 
 Заголовок сообщения: Re: Усилитель на германиевых транзисторах. Для начинающих.
СообщениеДобавлено: Вт май 06, 2025 20:10:31 
Это не хвост, это антенна

Карма: 8
Рейтинг сообщений: 30
Зарегистрирован: Ср мар 01, 2023 12:56:48
Сообщений: 1346
Рейтинг сообщения: 0
https://vprl.ru/publ/usiliteli/na_tranz ... ah53728647
пора вернуться к моей теме германиевого усилителя А класса, по схеме из этой статьи
https://tinyurl.com/298rj33q
- это последняя конфигурация которую я собирал пару мес назад
и сразу вопрос- правильно ли я заменил в симуляторе два тр-ра на один гт705 ? как советует автор
----------
просьба не зафлуживать серьезную тему. особенно касается АВК

Добавлено after 1 hour 45 minutes 7 seconds:
https://tinyurl.com/2dzy6nyy
- или так.
не понимаю я эти схэм с плюсовой землей ?

Добавлено after 45 minutes 12 seconds:
Просто этот инженер Трошин старовер-схемотехник и он так привык.


Вложения:
замена_на_гт705.PNG [8.23 KiB]
Скачиваний: 70
00164287.gif [25.49 KiB]
Скачиваний: 63
Вернуться наверх
 
Эиком - электронные компоненты и радиодетали
 Заголовок сообщения: Re: Усилитель на германиевых транзисторах. Для начинающих.
СообщениеДобавлено: Ср май 07, 2025 14:22:29 
Это не хвост, это антенна

Карма: 8
Рейтинг сообщений: 30
Зарегистрирован: Ср мар 01, 2023 12:56:48
Сообщений: 1346
Рейтинг сообщения: 0
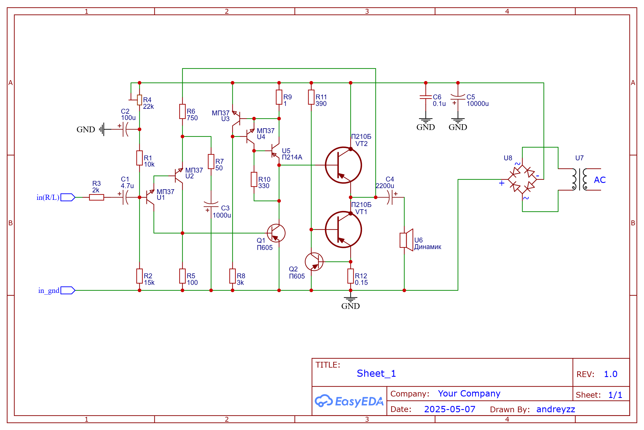
https://tinyurl.com/28djpmtb
- это я себе

Добавлено after 2 hours 12 minutes 38 seconds:
правильно ли я понял как подкл БП и источник ? есть специалисты ?


Вложения:
Schematic_A_klass_1_2025-05-07 (2).png [242.87 KiB]
Скачиваний: 117
Вернуться наверх
 
 Заголовок сообщения: Re: Усилитель на германиевых транзисторах. Для начинающих.
СообщениеДобавлено: Пт май 09, 2025 23:44:07 
Это не хвост, это антенна

Карма: 8
Рейтинг сообщений: 30
Зарегистрирован: Ср мар 01, 2023 12:56:48
Сообщений: 1346
Рейтинг сообщения: 0
прокинул


Вложения:
А_090525.pdf [17.25 KiB]
Скачиваний: 109
Вернуться наверх
 
 Заголовок сообщения: Re: Усилитель на германиевых транзисторах. Для начинающих.
СообщениеДобавлено: Вс май 11, 2025 21:57:21 
Это не хвост, это антенна

Карма: 8
Рейтинг сообщений: 30
Зарегистрирован: Ср мар 01, 2023 12:56:48
Сообщений: 1346
Рейтинг сообщения: 0
подготовил лэйку для ЛУТа , на пробу.
"симметричная" трассировка тоже отл получается с мин переделками, развернуть тр-ры и дорожки подтянуть. с прицелом на компоновку


Вложения:
А_110525.pdf [33.85 KiB]
Скачиваний: 86
Вернуться наверх
 
 Заголовок сообщения: Re: Усилитель на германиевых транзисторах. Для начинающих.
СообщениеДобавлено: Вт май 13, 2025 22:34:20 
Это не хвост, это антенна

Карма: 8
Рейтинг сообщений: 30
Зарегистрирован: Ср мар 01, 2023 12:56:48
Сообщений: 1346
Рейтинг сообщения: 0
Файл можно получить по ссылке:
aklamp.jpg
https://disk.yandex.ru/i/jAvzV5Px_j9j_Q
Поотбирал тр ры для а класса. Может в след выхи удастся протестить один канал

Добавлено after 2 hours 36 minutes 16 seconds:
Никто не спрашивает как я буду отводить тепло от п210тых ?
Оч просто. Заказал пару медных пластин на пробу 4х50х100. Потом посмотрим, может удастся приколхозить.


Вернуться наверх
 
 Заголовок сообщения: Re: Усилитель на германиевых транзисторах. Для начинающих.
СообщениеДобавлено: Ср май 14, 2025 18:29:01 
Друг Кота
Аватар пользователя

Карма: 11
Рейтинг сообщений: 43
Зарегистрирован: Чт июл 03, 2014 21:06:30
Сообщений: 3425
Рейтинг сообщения: 0
https://eandc.ru/pdf/tranzistor/p210a.pdf
тепловое сопротивление переход-корпус: 1 градус на ватт
температура перехода макс: 85 градусов Цельсия

тогда при температуре корпуса 50 предельная рассеиваемая мощность 35 Вт

это вообще ну такое себе на самом деле, радиаторы будут огроменные, даже если в помещении не жарко

диаграммы зависимости площади радиатора от мощностьи для каждой разности Т можно найти в инете

Добавлено after 2 minutes 33 seconds:
лучше в обычном АБшнике ток покоя крутить, подбирать оптимальный, в котором минимум искажений

_________________
умная подпись такая с умным изречением, как у умных умников, на умном языке


Вернуться наверх
 
 Заголовок сообщения: Re: Усилитель на германиевых транзисторах. Для начинающих.
СообщениеДобавлено: Ср май 14, 2025 20:25:35 
Это не хвост, это антенна

Карма: 8
Рейтинг сообщений: 30
Зарегистрирован: Ср мар 01, 2023 12:56:48
Сообщений: 1346
Рейтинг сообщения: 0
as265 писал(а):
диаграммы зависимости

Это мне сложно. Я знаю что много. Начну с 1.5 А потом по возрастающей


Вернуться наверх
 
 Заголовок сообщения: Re: Усилитель на германиевых транзисторах. Для начинающих.
СообщениеДобавлено: Ср май 14, 2025 23:17:22 
Модератор
Аватар пользователя

Карма: 159
Рейтинг сообщений: 4081
Зарегистрирован: Пт янв 23, 2009 19:20:05
Сообщений: 45701
Рейтинг сообщения: 0
Медали: 1
Получил миской по аватаре (1)
Про радиаторы: без обдува радиатор от процессора позволяет рассеять 6-10 ватт... Это - про стандартный, для 775 сокета или более позднего. Для "класса А" на германии радиаторы будут довольно монструозные, весом более килограмма для каждого транзистора... Пластинка 50х100 позволит рассеять пару ватт, не больше... :))


Вернуться наверх
 
 Заголовок сообщения: Re: Усилитель на германиевых транзисторах. Для начинающих.
СообщениеДобавлено: Чт май 15, 2025 07:57:31 
Друг Кота
Аватар пользователя

Карма: 107
Рейтинг сообщений: 3836
Зарегистрирован: Пн фев 09, 2009 22:19:49
Сообщений: 25157
Откуда: Когда-то был прекрасный город для людей
Рейтинг сообщения: 0
Причем медную промежуточную шайбу/пластину надо ставить между транзистором и радиатором. И толстые ! все они должны быть в местах тепло перехода от транзистора к телу радиатору.


Вернуться наверх
 
 Заголовок сообщения: Re: Усилитель на германиевых транзисторах. Для начинающих.
СообщениеДобавлено: Чт май 15, 2025 08:42:39 
Друг Кота
Аватар пользователя

Карма: 20
Рейтинг сообщений: 488
Зарегистрирован: Сб ноя 20, 2010 21:54:31
Сообщений: 3953
Рейтинг сообщения: 0
Попадалось на профильном форуме - медь очень плохо тепло отводит. А в качестве радиаторов ставили компьютерные от ОЕМ процессоров, с родными вентиляторами, и отполированной поверхностью для нормального теплового контакта.

И не из меди пластина должна быть, а из бериллиевой керамики, в случае предыдущего поста.
Легче изолировать сам процессорный радиатор от корпуса, чем этажерку городить, заведомо ухудшающую теплопередачу.


Вернуться наверх
 
 Заголовок сообщения: Re: Усилитель на германиевых транзисторах. Для начинающих.
СообщениеДобавлено: Чт май 15, 2025 09:18:49 
Это не хвост, это антенна

Карма: 8
Рейтинг сообщений: 30
Зарегистрирован: Ср мар 01, 2023 12:56:48
Сообщений: 1346
Рейтинг сообщения: 0
Муркиз писал(а):
медную промежуточную шайбу/пластину надо ставить между транзистором и радиатором. И толстые

Так и планируется

Добавлено after 3 minutes 42 seconds:
А вот как пластину к радиатору приклячить есть пара идей, пока думаю.


Вернуться наверх
 
 Заголовок сообщения: Re: Усилитель на германиевых транзисторах. Для начинающих.
СообщениеДобавлено: Чт май 15, 2025 09:23:06 
Друг Кота
Аватар пользователя

Карма: 107
Рейтинг сообщений: 3836
Зарегистрирован: Пн фев 09, 2009 22:19:49
Сообщений: 25157
Откуда: Когда-то был прекрасный город для людей
Рейтинг сообщения: 0
Тут немеряно вариантов. Только не на клей !


Вернуться наверх
 
 Заголовок сообщения: Re: Усилитель на германиевых транзисторах. Для начинающих.
СообщениеДобавлено: Чт май 15, 2025 10:54:14 
Это не хвост, это антенна

Карма: 8
Рейтинг сообщений: 30
Зарегистрирован: Ср мар 01, 2023 12:56:48
Сообщений: 1346
Рейтинг сообщения: 0
AndreyZZ писал(а):
А вот как пластину к радиатору приклячить есть пара идей,

это если забегая вперед обдумывать презентабельный вариант
Для макета нет проблем прицепить к пластинам алюминий по бокам и подставить под кулер для отладки
запустить померить послушать... а уж апосля..


Вернуться наверх
 
 Заголовок сообщения: Re: Усилитель на германиевых транзисторах. Для начинающих.
СообщениеДобавлено: Чт май 15, 2025 11:45:36 
Друг Кота
Аватар пользователя

Карма: 107
Рейтинг сообщений: 3836
Зарегистрирован: Пн фев 09, 2009 22:19:49
Сообщений: 25157
Откуда: Когда-то был прекрасный город для людей
Рейтинг сообщения: 0
По бокам ? Надо чтобы толстым слоем намазано было !

Иначе это не бутерброд !


Вернуться наверх
 
 Заголовок сообщения: Re: Усилитель на германиевых транзисторах. Для начинающих.
СообщениеДобавлено: Чт май 15, 2025 12:52:23 
Это не хвост, это антенна

Карма: 8
Рейтинг сообщений: 30
Зарегистрирован: Ср мар 01, 2023 12:56:48
Сообщений: 1346
Рейтинг сообщения: 0
самый простой вариант типа такого-
комбинируется под любые компоновки.


Вложения:
rad1.jpg [178.69 KiB]
Скачиваний: 87
Вернуться наверх
 
 Заголовок сообщения: Re: Усилитель на германиевых транзисторах. Для начинающих.
СообщениеДобавлено: Чт май 15, 2025 15:39:14 
Друг Кота
Аватар пользователя

Карма: 107
Рейтинг сообщений: 3836
Зарегистрирован: Пн фев 09, 2009 22:19:49
Сообщений: 25157
Откуда: Когда-то был прекрасный город для людей
Рейтинг сообщения: 0
Тонкая средняя часть не в состоянии передать на боковые радиаторы все то тепло, что они могут рассеять. Две трети этого радиатора работают вхолостую просто. Фактически их можно отпилить и выкинуть.


Вернуться наверх
 
 Заголовок сообщения: Re: Усилитель на германиевых транзисторах. Для начинающих.
СообщениеДобавлено: Чт май 15, 2025 21:00:11 
Это не хвост, это антенна

Карма: 8
Рейтинг сообщений: 30
Зарегистрирован: Ср мар 01, 2023 12:56:48
Сообщений: 1346
Рейтинг сообщения: 0
Муркиз писал(а):
Фактически их можно отпилить и выкинуть.

я так и сделаю. спасибо за совет
там 4 мм толщ, у меди теплопроводность будь здоров должно прокатить

Добавлено after 1 hour 49 minutes 33 seconds:
быстрое удаление тепла из зоны контакта это такая задача нетривиальная. и только толщиной отводящей пластины не решается. потом бум думать об этом , сначала запуск на мин токах и отладка. такой план
я проверял п210 на токе 1.5 А примерно минуту .нагрелся но выдержал без радиатора

Добавлено after 25 minutes 57 seconds:
т е мокс эффективна шайба с ребрами в зоне контакта.. где ж такую взять ..

Добавлено after 2 hours 33 minutes 26 seconds:
Отл


Вложения:
IMG-20250515-WA0003.jpg [221.58 KiB]
Скачиваний: 70
Вернуться наверх
 
Показать сообщения за:  Сортировать по:  Вернуться наверх
Начать новую тему Ответить на тему  [ Сообщений: 3119 ]     ... , , , 147, , , ...  

Часовой пояс: UTC + 3 часа


Вы не можете начинать темы
Вы не можете отвечать на сообщения
Вы не можете редактировать свои сообщения
Вы не можете удалять свои сообщения
Вы не можете добавлять вложения

Найти:
Перейти:  


Powered by phpBB © 2000, 2002, 2005, 2007 phpBB Group
Русская поддержка phpBB
Extended by Karma MOD © 2007—2012 m157y
Extended by Topic Tags MOD © 2012 m157y