Например TDA7294

Форум РадиоКот • Просмотр темы - Каскад с общим эмиттером.
Форум РадиоКот
Здесь можно немножко помяукать :)

Текущее время: Чт окт 09, 2025 22:37:52

Часовой пояс: UTC + 3 часа


ПРЯМО СЕЙЧАС:



Начать новую тему Ответить на тему  [ Сообщений: 905 ]     ... , , , 6, , , ...  
Автор Сообщение
Не в сети
 Заголовок сообщения: Re: Каскад с общим эмиттером.
СообщениеДобавлено: Чт май 19, 2011 15:47:08 
Родился
Аватар пользователя

Зарегистрирован: Вт янв 04, 2011 12:47:03
Сообщений: 17
Рейтинг сообщения: 0
вот
СпойлерИзображение


Вложения:
shema2.JPG [29.32 KiB]
Скачиваний: 1649
Вернуться наверх
 
Не в сети
 Заголовок сообщения: Re: Каскад с общим эмиттером.
СообщениеДобавлено: Чт май 19, 2011 15:53:59 
Нашел транзистор. Понюхал.
Аватар пользователя

Карма: 1
Рейтинг сообщений: 4
Зарегистрирован: Вт ноя 11, 2008 13:19:52
Сообщений: 157
Откуда: Крым
Рейтинг сообщения: 0
3.14159 писал(а):
с питанием ясно. спасибо. (то-есть от R2 можно смело избавиться?)

Если предположить, что для стабилизации раб. точки мы добавим Rx (вариант схемы который предложил Вася), какими надо брать номиналы R3 и Rx? Как понимаю, чтоб изменить коэфф усиления надо играть с R3 (в какую сторону)?

Или, если не сложно, набросайте пожалуйста похожую схемку, но хорошую (с номиалами элементов).


О термостабилизации каскада с ОЭ и его расчете (с примером) можешь прочитать здесь:

http://radiocon-net.narod.ru/page16.htm


Вернуться наверх
 
Не в сети
 Заголовок сообщения: Re: Каскад с общим эмиттером.
СообщениеДобавлено: Чт май 19, 2011 16:42:44 
Родился
Аватар пользователя

Зарегистрирован: Вт янв 04, 2011 12:47:03
Сообщений: 17
Рейтинг сообщения: 0
чем больше читаю, тем больше вопросов возникает...
к примеру в моей схемке R3 180 Ом, а там они берут его 1кОм, транзисторы разные, расчёт по постоянному и переменному токам, радио частота (в моём случае минималка 10Hz) и т.д...
я в теории не силён, по этому всё там описанное кажется сложным для меня. Не получается их теорию связать с моими цифрами...


Вернуться наверх
 
Не в сети
 Заголовок сообщения: Re: Каскад с общим эмиттером.
СообщениеДобавлено: Чт май 19, 2011 16:52:49 
Родился
Аватар пользователя

Зарегистрирован: Вт янв 04, 2011 12:47:03
Сообщений: 17
Рейтинг сообщения: 0
пришёл к Вам знающим, а вы меня теоретически выкладками закидали :)
а вопрос то был простой (обясните как для чайника, без сильно глубоких расчётов схем и узлов по законам Киргофа и подобным) - какие именно элементы и на какие заменить или добавить в схеме, чтоб реализовать 2 условия понизить напряжение и увеличить коефф. усиления (так чтоб схемка была хорошей и рабочей)?..

_________________
здравствуй Внеземной Разум!


Вернуться наверх
 
Не в сети
 Заголовок сообщения: Re: Каскад с общим эмиттером.
СообщениеДобавлено: Чт май 19, 2011 17:02:53 
Мудрый кот
Аватар пользователя

Карма: 1
Рейтинг сообщений: 29
Зарегистрирован: Вт июн 30, 2009 18:34:39
Сообщений: 1732
Откуда: Томск
Рейтинг сообщения: 0
3.14159 писал(а):
я в теории не силён, по этому всё там описанное кажется сложным для меня. Не получается их теорию связать с моими цифрами...

Но Вы же радиолюбитель? Или так, погулять вышли? :)))
Так что, придётся разобраться. Номиналы разные потому, что токи коллектора разные. Какой ток в Вашей схеме? Большой. Вот и резистор малого сопротивления. Конечно, объяснения по ссылке не очень хорошие, лучше читать Хоровица и Хилла. Там всё понятнее, проще и правильнее. Частотные характеристики к термостабильности отношения не имеют. И начинать всё надо с формулировки задачи. Какой коэффициент усиления нужен? Какой размах напряжения на выходе? Какое напряжение питания? Вот, исходя из этого, и надо считать схему.

_________________
Изображение


Вернуться наверх
 
Не в сети
 Заголовок сообщения: Re: Каскад с общим эмиттером.
СообщениеДобавлено: Чт май 19, 2011 17:06:18 
Мудрый кот
Аватар пользователя

Карма: 1
Рейтинг сообщений: 29
Зарегистрирован: Вт июн 30, 2009 18:34:39
Сообщений: 1732
Откуда: Томск
Рейтинг сообщения: 0
3.14159 писал(а):
пришёл к Вам знающим, а вы меня теоретически выкладками закидали :)
а вопрос то был простой (обясните как для чайника, без сильно глубоких расчётов схем и узлов по законам Киргофа и подобным) - какие именно элементы и на какие заменить или добавить в схеме, чтоб реализовать 2 условия понизить напряжение и увеличить коефф. усиления (так чтоб схемка была хорошей и рабочей)?..

То есть, Вы бы хотели, чтобы знающие люди за Вас всё рассчитали, и Вам всё на тарелочке с голубой каёмочкой? А потом потребуется немного другое напряжение питания и снова пусть кто-то пересчитывает? Удобная позиция, ничего не скажешь! :)))

_________________
Изображение


Вернуться наверх
 
Не в сети
 Заголовок сообщения: Re: Каскад с общим эмиттером.
СообщениеДобавлено: Чт май 19, 2011 17:28:50 
Родился
Аватар пользователя

Зарегистрирован: Вт янв 04, 2011 12:47:03
Сообщений: 17
Рейтинг сообщения: 0
vgg60 писал(а):
... Но Вы же радиолюбитель? Или так, погулять вышли? :)))...

скоре второе.
какой конкретно коэфф усиления нужен не знаю т.к. не знаю какой есть сейчас, но он должен быть раза в два больше нынешнего (по этому все номиналы и выложил), диапазон частот где-то от 20 Гц до 20 кГц, токи на нагрузке около 100мА, разброс напряжения на выходе сейчас где-то от 1 до 8 V (в планах снизить максимальное значение до 4.5 - 6V). Питание в идеале 6V (на крайняк пойдёт и 9V)

vgg60 писал(а):
То есть, Вы бы хотели, чтобы знающие люди за Вас всё рассчитали, и Вам всё на тарелочке с голубой каёмочкой?...

:) в идеале да, только с одним Но - покажите расчёт для моих данных, чтоб потом сам если "потребуется немного другое напряжение питания" смог расчёт сделать...


Вернуться наверх
 
Не в сети
 Заголовок сообщения: Re: Каскад с общим эмиттером.
СообщениеДобавлено: Чт май 19, 2011 18:34:01 
Вымогатель припоя
Аватар пользователя

Карма: 12
Рейтинг сообщений: 174
Зарегистрирован: Ср мар 31, 2010 05:59:14
Сообщений: 680
Рейтинг сообщения: 0
В Вашей схеме R5 нереальный. Зачем такой маленький? Ваш первый каскад работает на этот резистор и все его усиление идет насмарку.
Ток делителя достаточно взять раз в пять больше тока базы транзистора
А дальше читайте тему с первой страницы. Там все это написано.

Расчет начинайте с оконечного каскада. Можно также этой ссылкой воспользоваться.
http://irls.narod.ru/azb/rtk01.htm


Вернуться наверх
 
Не в сети
 Заголовок сообщения: Re: Каскад с общим эмиттером.
СообщениеДобавлено: Чт май 19, 2011 19:32:55 
Родился
Аватар пользователя

Зарегистрирован: Вт янв 04, 2011 12:47:03
Сообщений: 17
Рейтинг сообщения: 0
Цитата:
Схема на практике неработоспособна
...
На практике так безграмотно никогда не делают
...
Поэтому схема эта очень плохая.
...
В схеме R5 нереальный. Зачем такой маленький?

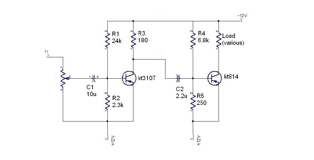
сама схема и её части взяты отсюда (клик)
Изображение.

устройство собранно, отрегулированно генератором ЗЧ и ведёт себя на 5 с плюсом!

У вас просто спрашивал что необходимо изменить (если необходимо), для того чтоб безнаказанно и не теряя работоспособность снизить U питания и увеличить коэфф усиления первого каскада (схему которого все дружно раскритиковали)...

... теоретики :-(

_________________
здравствуй Внеземной Разум!


Вернуться наверх
 
Не в сети
 Заголовок сообщения: Re: Каскад с общим эмиттером.
СообщениеДобавлено: Чт май 19, 2011 19:43:56 
Друг Кота

Карма: 27
Рейтинг сообщений: 206
Зарегистрирован: Чт ноя 26, 2009 11:16:50
Сообщений: 6015
Откуда: Москва
Рейтинг сообщения: 0
Усиление первого каскада в этой схеме не увеличить. У него очень низкоомная нагрузка (три стоомных резистора в параллель!), на них все теряется.
Напрашивается поставить эмиттерный повторитель, на выходе первого каскада. Это означает добавить один транзистор и один резистор, без необходимости настройки. Наверно это уже увеличит усиление в несколько раз, но дополнительно можно будет пробовать увеличивать усиление увеличением номинала резистора R4.

Напряжение питания тут вроде без проблем можно снижать, но разве моторчики не перестанут работать?


Вернуться наверх
 
Не в сети
 Заголовок сообщения: Re: Каскад с общим эмиттером.
СообщениеДобавлено: Чт май 19, 2011 19:55:52 
Вымогатель припоя
Аватар пользователя

Карма: 12
Рейтинг сообщений: 174
Зарегистрирован: Ср мар 31, 2010 05:59:14
Сообщений: 680
Рейтинг сообщения: 0
Пока я рисовал, меня опередили. :)
В этой схеме конечно можно обойтись без стабилизации режимов. Ваша скрытность отняла только время.
Нужно было сразу приводить эту статью.
Увеличить усиление можно только как выше уже сказали.
Добавить эмиттерный повторитель, при этом довольно мощный.
С2 лучше ставить неполярный, т.к. на нем при разных уровнях сигнала полярность может меняться.

Изображение


Вернуться наверх
 
Не в сети
 Заголовок сообщения: Re: Каскад с общим эмиттером.
СообщениеДобавлено: Чт май 19, 2011 20:01:01 
Родился
Аватар пользователя

Зарегистрирован: Вт янв 04, 2011 12:47:03
Сообщений: 17
Рейтинг сообщения: 0
SmarTrunk писал(а):
...Напряжение питания тут вроде без проблем можно снижать, но разве моторчики не перестанут работать?

моторы будут стоять более низковольтные (это не проблема).
Основная сложность в усилении входного сигнала.
Сам первоисточник данной схемы идёт отсюда (ТЫРК). Там есть такие слова: "Подбором резистора R2 (если это понадобится) устанавливают напряжение на коллекторе транзистора VT1 относительно его эмиттера равным примерно 7 В" - это и наталкивает на мысль о том, что будет если снизить входное наряжение? В какую сторону танцевать если 7 В по логике там быть не может?..


Вернуться наверх
 
Не в сети
 Заголовок сообщения: Re: Каскад с общим эмиттером.
СообщениеДобавлено: Чт май 19, 2011 20:08:15 
Родился
Аватар пользователя

Зарегистрирован: Вт янв 04, 2011 12:47:03
Сообщений: 17
Рейтинг сообщения: 0
Вася. писал(а):
... Ваша скрытность отняла только время...

возможно... моя вина. просто не люблю полностью расказывать о планах пока они до конца не реализованны... да и тема об общих эмитерах здесь...

кажется с усилением ситуация начинает проясняться... а что там со злосчастными 7 В "на коллекторе транзистора VT1 относительно его эмиттера" при более низком питании


Вернуться наверх
 
Не в сети
 Заголовок сообщения: Re: Каскад с общим эмиттером.
СообщениеДобавлено: Чт май 19, 2011 20:32:03 
Друг Кота

Карма: 27
Рейтинг сообщений: 206
Зарегистрирован: Чт ноя 26, 2009 11:16:50
Сообщений: 6015
Откуда: Москва
Рейтинг сообщения: 0
В таких схемах оптимально, чтобы напряжение на коллекторе VT1 было примерно равно половине напряжения питания. Учитывая ущербную схему смещения, нужно с запасом - примено 2/3 напряжения питания (т.е. примерно 7В для 12В питания). Это верно и при уменьшениии напр.питания, (например 3В при 5В питания), при необходимости заново подобрать сопротивление R2, которое собственно и задает это напряжение. Можно улучшить схему смещения, подключив верхний вывод R2 не на +питания, а на коллектор VT1


Вернуться наверх
 
Не в сети
 Заголовок сообщения: Re: Каскад с общим эмиттером.
СообщениеДобавлено: Чт май 19, 2011 20:38:07 
Родился
Аватар пользователя

Зарегистрирован: Вт янв 04, 2011 12:47:03
Сообщений: 17
Рейтинг сообщения: 0
похоже на зерно истины :)
просто доходчиво и без заумных ссылок на формулы в три страницы.
Спасибо. Будем пытаться...
если есть ещё идеи, пишите - буду проверять практикой (благо деталей - как в греции {до кризиса}) :twisted:

_________________
здравствуй Внеземной Разум!


Вернуться наверх
 
Не в сети
 Заголовок сообщения: Re: Каскад с общим эмиттером.
СообщениеДобавлено: Ср июн 08, 2011 16:31:50 
Вымогатель припоя
Аватар пользователя

Карма: 3
Рейтинг сообщений: 17
Зарегистрирован: Ср июн 08, 2011 15:37:56
Сообщений: 619
Откуда: ДВ
Рейтинг сообщения: 0
Помогите пожалуйста , при расчёте усилителя возникла проблема. Пытаюсь собрать усилитель на биполярном транзисторе,
по 2 З. Кирхгофа E=Uкэ+Iк(Rн||Rк)
E=12 В
Uкэ=4 В
Iк=10^-2 А
Rн=6,5 Ом (колонка)
Rк=?
Не получается выбрать резистор коллектора.Помогите пожалуйста.


Вложения:
каскад.jpg [160.24 KiB]
Скачиваний: 467

_________________
"Ленивый человек в бесчестном покое сходен с неподвижною болотною водою, которая, кроме смраду и презренных гадин, ничего не производит". М.В. Ломоносов
Вернуться наверх
 
Не в сети
 Заголовок сообщения: Re: Каскад с общим эмиттером.
СообщениеДобавлено: Ср июн 08, 2011 16:53:54 
Мудрый кот
Аватар пользователя

Карма: 1
Рейтинг сообщений: 29
Зарегистрирован: Вт июн 30, 2009 18:34:39
Сообщений: 1732
Откуда: Томск
Рейтинг сообщения: 0
Не надо путать свою шерсть с государственной. :)) То есть, не надо путать режим по постоянному току и переменному. Если задан ток 10 мА и напряжение на коллекторе 4 В, то никакой нагрузочный резистор, отделённый конденсатором от цепи коллектора, на номинал коллекторного резистора повлиять не может. То есть, падение напряжения на коллекторном резисторе будет 12-4=8 вольт. Ток 10 мА, значит, номинал резистора 8/0,01=800 Ом. Ну и нагружать такой каскад динамиком на 6,5 Ома - это несусветная глупость. Сопротивление нагрузки должно быть в несколько раз больше, чем сопротивление коллекторного резистора. То есть, если в коллекторе стоит резистор 800 Ом, то сопротивление нагрузки должно быть не менее единиц килоом. А если Вы собралисть транзистором раскачивать нагрузку в 6,5 Ом, то нужно иметь ток покоя транзистора не менее нескольких ампер. Какие, к чёрту, 10 миллиампер?

_________________
Изображение


Вернуться наверх
 
Не в сети
 Заголовок сообщения: Re: Каскад с общим эмиттером.
СообщениеДобавлено: Ср июн 08, 2011 17:21:05 
Вымогатель припоя
Аватар пользователя

Карма: 3
Рейтинг сообщений: 17
Зарегистрирован: Ср июн 08, 2011 15:37:56
Сообщений: 619
Откуда: ДВ
Рейтинг сообщения: 0
Поймите меня правильно , я только учусь и хочу собрать простенький усилитель и вот столкнулся с такой как вы говорите глупой проблемой , так с ваших слов я понял для такой маленькой нагрузки ничего сделать нельзя или ....????

_________________
"Ленивый человек в бесчестном покое сходен с неподвижною болотною водою, которая, кроме смраду и презренных гадин, ничего не производит". М.В. Ломоносов


Вернуться наверх
 
Не в сети
 Заголовок сообщения: Re: Каскад с общим эмиттером.
СообщениеДобавлено: Ср июн 08, 2011 17:26:52 
Это не хвост, это антенна

Карма: 2
Рейтинг сообщений: 21
Зарегистрирован: Чт янв 27, 2011 21:57:53
Сообщений: 1318
Рейтинг сообщения: 0
dimitriy91 писал(а):
для такой маленькой нагрузки ничего сделать нельзя или ....????
Можно если вместо коллекторного сопротивления поставить понижающий выходной трансформатор или делать усилитель по другой схеме.
Здесь про это говорили.
Начинайте читать с 4 страницы.

viewtopic.php?f=21&t=36751&start=60


Вернуться наверх
 
Не в сети
 Заголовок сообщения: Re: Каскад с общим эмиттером.
СообщениеДобавлено: Ср июн 08, 2011 17:31:42 
Мудрый кот
Аватар пользователя

Карма: 1
Рейтинг сообщений: 29
Зарегистрирован: Вт июн 30, 2009 18:34:39
Сообщений: 1732
Откуда: Томск
Рейтинг сообщения: 0
dimitriy91 писал(а):
Поймите меня правильно , я только учусь и хочу собрать простенький усилитель и вот столкнулся с такой как вы говорите глупой проблемой , так с ваших слов я понял для такой маленькой нагрузки ничего сделать нельзя или ....????

Разве я написал "нельзя"? Прочитайте внимательно то, что я написал. Нужно использовать мощный каскад с током покоя больше тока нагрузки. Максимально возможное значение тока нагрузки примерно половина напряжения питания, делённая на 6,5 Ом, то есть, не менее одного ампера. Скажем, 1,2 Ампера. Напряжение покоя на коллекторе - примерно половина напряжения питания. То есть, сопротивление коллекторного резистора должно быть 6 Вольт /1,2 Ампера = 5 Ом. Надеюсь, мощность, рассеиваемая на транзисторе и резисторе, подсчитать сможете? 8)

_________________
Изображение


Вернуться наверх
 
Показать сообщения за:  Сортировать по:  Вернуться наверх
Начать новую тему Ответить на тему  [ Сообщений: 905 ]     ... , , , 6, , , ...  

Часовой пояс: UTC + 3 часа


Кто сейчас на форуме

Сейчас этот форум просматривают: нет зарегистрированных пользователей и гости: 21


Вы не можете начинать темы
Вы не можете отвечать на сообщения
Вы не можете редактировать свои сообщения
Вы не можете удалять свои сообщения
Вы не можете добавлять вложения

Найти:
Перейти:  


Powered by phpBB © 2000, 2002, 2005, 2007 phpBB Group
Русская поддержка phpBB
Extended by Karma MOD © 2007—2012 m157y
Extended by Topic Tags MOD © 2012 m157y