Например TDA7294

Форум РадиоКот • Просмотр темы - Микрофонный усилитель
Форум РадиоКот
Здесь можно немножко помяукать :)

Текущее время: Чт ноя 13, 2025 23:10:20

Часовой пояс: UTC + 3 часа


ПРЯМО СЕЙЧАС:



Начать новую тему Ответить на тему  [ Сообщений: 435 ]    , , 3, , , ...  
Автор Сообщение
Не в сети
 Заголовок сообщения: Re: Усилитель для Электретного Микрофона
СообщениеДобавлено: Чт авг 04, 2011 16:47:50 
Модератор
Аватар пользователя

Карма: 158
Рейтинг сообщений: 1600
Зарегистрирован: Пт апр 28, 2006 15:26:07
Сообщений: 11940
Откуда: Россия.
Рейтинг сообщения: 0
Медали: 2
Мявтор 3-й степени (1) Лучший человек Форума 2017 (1)
Но нам и мыслей таких никогда не приходило измерять там сопротивление.
Вам то это зачем?


Вернуться наверх
 
Не в сети
 Заголовок сообщения: настройка микрофонного усилителя.
СообщениеДобавлено: Вт авг 09, 2011 19:34:31 
Первый раз сказал Мяу!
Аватар пользователя

Зарегистрирован: Ср июл 06, 2011 19:53:13
Сообщений: 24
Рейтинг сообщения: 0
Народ помогите с настройкой когда дуешь в микрофон в наушнике появляется звук, но когда говоришь в него идет звук похожий на стрельбу из автомата использовал транзисторы BC547C, место резисторов 330к использовал 470 пожалуйста помогите.


Вложения:
untitled.GIF [4.64 KiB]
Скачиваний: 948
Вернуться наверх
 
Не в сети
 Заголовок сообщения: Re: настройка микрофонного усилителя.
СообщениеДобавлено: Вт авг 09, 2011 20:06:00 
Собутыльник Кота
Аватар пользователя

Карма: 40
Рейтинг сообщений: 372
Зарегистрирован: Вс июл 17, 2011 11:51:52
Сообщений: 2623
Рейтинг сообщения: 0
Микрофон какой? Если электретный, то на него нужно ещё питание через резистор подать


Вернуться наверх
 
Не в сети
 Заголовок сообщения: Re: настройка микрофонного усилителя.
СообщениеДобавлено: Вт авг 09, 2011 20:10:20 
Собутыльник Кота
Аватар пользователя

Карма: 25
Рейтинг сообщений: 141
Зарегистрирован: Ср дек 15, 2010 23:24:02
Сообщений: 2864
Откуда: Петербург
Рейтинг сообщения: 0
Хоть половина питания на коллекторах получилась? А, так- какой микрофон? И,деталей,так мало в схеме,что в настройке...может оказаться сложнее,чем которая более серьёзная.Без ОС схема, может перегружается..?Проста - до нельзя :))


Вернуться наверх
 
Эиком - электронные компоненты и радиодетали
Не в сети
 Заголовок сообщения: Re: настройка микрофонного усилителя.
СообщениеДобавлено: Вт авг 09, 2011 20:25:27 
Первый раз сказал Мяу!
Аватар пользователя

Зарегистрирован: Ср июл 06, 2011 19:53:13
Сообщений: 24
Рейтинг сообщения: 0
nikola1971 писал(а):
Хоть половина питания на коллекторах получилась? А, так- какой микрофон? И,деталей,так мало в схеме,что в настройке...может оказаться сложнее,чем которая более серьёзная.Без ОС схема, может перегружается..?Проста - до нельзя :))

Да про это забыл завтра проверю и скажу а так спасибо за совет.Микрофон динамический из старого телефона


Вернуться наверх
 
Не в сети
 Заголовок сообщения: Re: настройка микрофонного усилителя.
СообщениеДобавлено: Вт авг 09, 2011 20:35:14 
Первый раз сказал Мяу!
Аватар пользователя

Зарегистрирован: Ср июл 06, 2011 19:53:13
Сообщений: 24
Рейтинг сообщения: 0
Кстати Алёша. Спасибо за схему


Вернуться наверх
 
Не в сети
 Заголовок сообщения: Re: настройка микрофонного усилителя.
СообщениеДобавлено: Вт авг 09, 2011 20:38:11 
Модератор
Аватар пользователя

Карма: 158
Рейтинг сообщений: 1600
Зарегистрирован: Пт апр 28, 2006 15:26:07
Сообщений: 11940
Откуда: Россия.
Рейтинг сообщения: 1
Медали: 2
Мявтор 3-й степени (1) Лучший человек Форума 2017 (1)
znatok писал(а):
Микрофон динамический из старого телефона
В старом телефоне микрофон не динамический, а угольный.
Для него тоже питание нужно.
Уже Вам говорил, что лучше делать эту схему.
aen писал(а):
А лучше воспользоваться этой ссылкой и делать эту схему.
http://www.radiomaster.ru/stati/radio/4_28.php

Изображение


Вернуться наверх
 
Не в сети
 Заголовок сообщения: Re: настройка микрофонного усилителя.
СообщениеДобавлено: Вт авг 09, 2011 22:56:09 
Нашел транзистор. Понюхал.
Аватар пользователя

Зарегистрирован: Вс авг 08, 2010 15:44:26
Сообщений: 154
Откуда: Киев
Рейтинг сообщения: 0
а как вам эта схема? вреде тоже самое что и в последнем посту

Изображение

_________________
Юпитер 106 С1, Юпитер 106 С2, Нота МТ 220 С, 10МАС-1М, Электроника 25АС-128, Вега 10У-120С
Одиссей 010, Лорта 50у202С
heavy metal never die


Вернуться наверх
 
Не в сети
 Заголовок сообщения: Re: настройка микрофонного усилителя.
СообщениеДобавлено: Ср авг 10, 2011 00:35:50 
Мучитель микросхем
Аватар пользователя

Карма: 1
Рейтинг сообщений: 2
Зарегистрирован: Ср дек 22, 2010 14:02:10
Сообщений: 403
Откуда: Харьков
Рейтинг сообщения: 0
А по моему лучше собрать на двух операционниках (одном сдвоенном), я собирал на макете, мне оч понравилось и параметы хорошие и усиление регулируется.

_________________
Все хорошо в меру.


Вернуться наверх
 
Не в сети
 Заголовок сообщения: Re: настройка микрофонного усилителя.
СообщениеДобавлено: Ср авг 10, 2011 15:44:51 
Первый раз сказал Мяу!
Аватар пользователя

Зарегистрирован: Ср июл 06, 2011 19:53:13
Сообщений: 24
Рейтинг сообщения: 0
Ух замучился с настройкой :( Микрофон нужно подносить очень близко чтобы слышались слова напряжение 6v после резисторов cо звездочкой 4v


Вернуться наверх
 
Не в сети
 Заголовок сообщения: Re: настройка микрофонного усилителя.
СообщениеДобавлено: Ср авг 10, 2011 16:38:50 
Собутыльник Кота
Аватар пользователя

Карма: 25
Рейтинг сообщений: 141
Зарегистрирован: Ср дек 15, 2010 23:24:02
Сообщений: 2864
Откуда: Петербург
Рейтинг сообщения: 0
Ещё можно на К157УП1.Где-то здесь обсуждали или вот:
http://radiosound.h12.ru/radio/audio/predusil01.shtml
С настройкой меньше возиться придётся и качество приличное.


Вернуться наверх
 
Не в сети
 Заголовок сообщения: Re: настройка микрофонного усилителя.
СообщениеДобавлено: Ср авг 10, 2011 17:19:57 
Первый раз сказал Мяу!
Аватар пользователя

Зарегистрирован: Ср июл 06, 2011 19:53:13
Сообщений: 24
Рейтинг сообщения: 0
спасибо,но покупать микросхему не охота :)


Вернуться наверх
 
Не в сети
 Заголовок сообщения: Re: настройка микрофонного усилителя.
СообщениеДобавлено: Чт авг 11, 2011 09:14:51 
Первый раз сказал Мяу!
Аватар пользователя

Зарегистрирован: Ср июл 06, 2011 19:53:13
Сообщений: 24
Рейтинг сообщения: 0
Вчера довел напряжение после резисторов со звездочкой до 4v,(Напряжение цепи 6v) но приходится сувать микрофон в рот чтобы слышались звуки похожие на те что издаешь..С чем это может быть связано? может быть связано с наушником он 40 ом?Или микрофон плохой?Пожалуйста помогите.


Вернуться наверх
 
Не в сети
 Заголовок сообщения: Re: настройка микрофонного усилителя.
СообщениеДобавлено: Чт авг 11, 2011 09:53:45 
Модератор
Аватар пользователя

Карма: 158
Рейтинг сообщений: 1600
Зарегистрирован: Пт апр 28, 2006 15:26:07
Сообщений: 11940
Откуда: Россия.
Рейтинг сообщения: 0
Медали: 2
Мявтор 3-й степени (1) Лучший человек Форума 2017 (1)
Мы так и не поняли, что у Вас за микрофон.
aen писал(а):
znatok писал(а):
Микрофон динамический из старого телефона
В старом телефоне микрофон не динамический, а угольный.
Для него тоже питание нужно.


Вернуться наверх
 
Не в сети
 Заголовок сообщения: Re: настройка микрофонного усилителя.
СообщениеДобавлено: Чт авг 11, 2011 10:36:19 
Первый раз сказал Мяу!
Аватар пользователя

Зарегистрирован: Ср июл 06, 2011 19:53:13
Сообщений: 24
Рейтинг сообщения: 0
Не не микрфон динамический говорю точно


Вернуться наверх
 
Не в сети
 Заголовок сообщения: Re: настройка микрофонного усилителя.
СообщениеДобавлено: Чт авг 11, 2011 11:30:42 
Первый раз сказал Мяу!
Аватар пользователя

Зарегистрирован: Ср июл 06, 2011 19:53:13
Сообщений: 24
Рейтинг сообщения: 0
Довел до 3 вольт работает ужасно приходится сувать в рот чтобы слышались слова, слишком сильное возбуждение,очень шумно и так очень много проблем.


Вернуться наверх
 
Не в сети
 Заголовок сообщения: Re: настройка микрофонного усилителя.
СообщениеДобавлено: Пт авг 12, 2011 19:55:03 
Мучитель микросхем
Аватар пользователя

Карма: 1
Рейтинг сообщений: 2
Зарегистрирован: Ср дек 22, 2010 14:02:10
Сообщений: 403
Откуда: Харьков
Рейтинг сообщения: 1
что за люди пошли нынче? ты им самые прогстые и самые эффективные варианты предлагаешь, а они к тебе задницей поворачиваются.
Ну дрочитесь со своей схемой пока не надоесть и не разобетре ее об стенку. :kill:

_________________
Все хорошо в меру.


Вернуться наверх
 
Не в сети
 Заголовок сообщения: Собрать микрофонный усилитель
СообщениеДобавлено: Вт авг 07, 2012 15:12:33 
Родился

Зарегистрирован: Пт дек 04, 2009 21:51:04
Сообщений: 14
Рейтинг сообщения: 0
Приветствую всех радиолюбителей! Просьба помочь советом по данной теме. В общем имеется ЦМУ "Шоола" и микрофон МКЭ-3. Идея в следующем - собрать микрофонный усилитель с питанием от самой ЦМУ, собрать его в виде отдельного модуля с жестко закрепленным штеккером и просто вставлять в гнездо ЦМУ.
Вот схема входного усилителя ЦМУ:
Изображение
Гнездо "Вход" трехконтактное, на 2-й выведен +питания, а на свободный 1-й можно вывести минус, например с 1С2, судя по схеме, должно получиться 10В. Правда тут схема с общим плюсом.
Задача состоит в выборе схемы микрофонного усилителя для МКЭ-3 и сопряжения с входным усилителем. Мне так кажется, что достаточно будет усилителя на 1-2х транзисторах, хотя может я не прав.
В нете попались такие схемки:
1.
Изображение
2.
Изображение
3.
Изображение
4.
Изображение
Какую Вы бы посоветовали взять? Мне так кажется, что придется поменять полярность схемы (ну там проводимость транзисторов, полярность электролитов, микрофона), я прав? И как подключить усилитель к ЦМУ, через кондер или напрямую?
В общем посоветуйте пожалуйста!


Сюда перенес.
aen


Вернуться наверх
 
Не в сети
 Заголовок сообщения: Re: ЦМУ "Шоола" + микрофон. Как прицепить?
СообщениеДобавлено: Вт авг 07, 2012 16:27:16 
Нашел транзистор. Понюхал.

Карма: 1
Рейтинг сообщений: 10
Зарегистрирован: Сб янв 29, 2011 15:00:44
Сообщений: 161
Откуда: Polesye
Рейтинг сообщения: 0
Sanytch писал(а):
Гнездо "Вход" трехконтактное, на 2-й выведен +питания, а на свободный 1-й можно вывести минус, например с 1С2, судя по схеме, должно получиться 10В. Правда тут схема с общим плюсом.
Задача состоит в выборе схемы микрофонного усилителя для МКЭ-3 и сопряжения с входным усилителем. Мне так кажется, что достаточно будет усилителя на 1-2х транзисторах, хотя может я не прав.
Мне тоже так кажется, но лучше бы знать входной уровень сигнала ЦМУ.

Sanytch писал(а):
Мне так кажется, что придется поменять полярность схемы (ну там проводимость транзисторов, полярность электролитов, микрофона), я прав? И как подключить усилитель к ЦМУ, через кондер или напрямую?
Да, полярность нужно поменять. А кондер уже есть в ЦМУ, но если поставите, ничего страшного.


Вернуться наверх
 
Не в сети
 Заголовок сообщения: Re: ЦМУ "Шоола" + микрофон. Как прицепить?
СообщениеДобавлено: Вт авг 07, 2012 16:47:09 
Модератор
Аватар пользователя

Карма: 158
Рейтинг сообщений: 1600
Зарегистрирован: Пт апр 28, 2006 15:26:07
Сообщений: 11940
Откуда: Россия.
Рейтинг сообщения: 0
Медали: 2
Мявтор 3-й степени (1) Лучший человек Форума 2017 (1)
Но все же просто.
Как подключать этот микрофон написано здесь.
viewtopic.php?p=1350327#p1350327
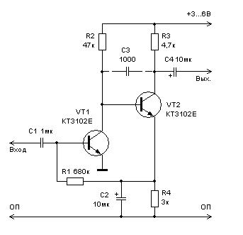
aen писал(а):
Изображение
Насчет плюса на общем проводе, то просто берите любую схему и меняйте там структуру транзисторов и переворачивайте электролиты.
Вот здесь например вместо КТ3102 ставите транзисторы КТ3107 и переворачиваете электролит.

Изображение
Изображение


Вложения:
33.JPG [12.91 KiB]
Скачиваний: 34466
44.JPG [12.73 KiB]
Скачиваний: 18943
Вернуться наверх
 
Показать сообщения за:  Сортировать по:  Вернуться наверх
Начать новую тему Ответить на тему  [ Сообщений: 435 ]    , , 3, , , ...  

Часовой пояс: UTC + 3 часа


Кто сейчас на форуме

Сейчас этот форум просматривают: нет зарегистрированных пользователей и гости: 55


Вы не можете начинать темы
Вы не можете отвечать на сообщения
Вы не можете редактировать свои сообщения
Вы не можете удалять свои сообщения
Вы не можете добавлять вложения

Найти:
Перейти:  


Powered by phpBB © 2000, 2002, 2005, 2007 phpBB Group
Русская поддержка phpBB
Extended by Karma MOD © 2007—2012 m157y
Extended by Topic Tags MOD © 2012 m157y