Например TDA7294

Форум РадиоКот • Просмотр темы - Не работает жучок.
Форум РадиоКот
Здесь можно немножко помяукать :)

Текущее время: Пт апр 10, 2026 05:15:19

Часовой пояс: UTC + 3 часа


ПРЯМО СЕЙЧАС:



Начать новую тему Ответить на тему  [ Сообщений: 1239 ]     ... , , , 23, , , ...  
Автор Сообщение
 Заголовок сообщения: Re: Передатчик на двух транзисторах
СообщениеДобавлено: Пт сен 09, 2011 18:38:37 
Сверлит текстолит когтями

Карма: 1
Рейтинг сообщений: -1
Зарегистрирован: Ср июн 22, 2011 21:14:17
Сообщений: 1158
Рейтинг сообщения: 0
Коты ну помогите , КТ315А сойдут ?


Вернуться наверх
 
 Заголовок сообщения: Re: Передатчик на двух транзисторах
СообщениеДобавлено: Пт сен 09, 2011 18:47:25 
Это не хвост, это антенна

Карма: 2
Рейтинг сообщений: 21
Зарегистрирован: Чт янв 27, 2011 21:57:53
Сообщений: 1318
Рейтинг сообщения: 0
viewtopic.php?p=627274#p627274


Вернуться наверх
 
 Заголовок сообщения: Re: Как сделать жучок ?
СообщениеДобавлено: Сб сен 10, 2011 12:25:44 
Родился
Аватар пользователя

Зарегистрирован: Сб сен 10, 2011 10:37:50
Сообщений: 5
Откуда: Нижний Новгород
Рейтинг сообщения: 0
Зравствуйте!
Меня зовут Алексей, я обожаю электронику - хоть и мало смыслю в ней.
Читая ваш сайт - мне очень захотелось сделать "жучка" - но я не мог всё найти нужных деталей.
Прочёсывая интернет, наткнулся на самую САМУЮ простую схему (вроде её не обсуждали ещё здесь - поправте если не прав).
Изображение
Великолепна схема её простотой ( Нужные конденсаторы я нашел в пульте от радиоуправляемой машинки (желтые кружочки с кодом 104 и 22))
а так же маленькой потребляемостью... работала схема и от 1.5 v ...
вот моя первичная сборка, не судите строго.
Изображение
Данный передатчик поймал на частоте 106.20 - отличная слышимость, НО частата всё время убегает туда сюда . получалось ловить жука только поднося магнитик от наушника.
отсюда вопросы и надежда на помощь:

- на моём фото видно , что витков у меня 12 - которых мне кажется надо уменьшать до 5. Так ли это?
-вроде уже поднимался вопрос, как расчитать сколько витков должно быть, но можно ли поконкретнее.
- правда ли то что многожильный провод лучше использовать как антенну?

P.S. данная схема - реально самая простая на мой взгляд. И буду рад если кто то ещё будет её собирать и обсуждать со мной в данном разделе.
[spoiler] и жаль что на вашем сайте нет спойлеров [/spoiler] - поэтому простите за большие картинки





Перенеc сюда.


zey

_________________
я не маг - я только учусь


Вернуться наверх
 
 Заголовок сообщения: Re: Как сделать жучок ?
СообщениеДобавлено: Сб сен 10, 2011 12:33:06 
Друг Кота
Аватар пользователя

Карма: 72
Рейтинг сообщений: 1165
Зарегистрирован: Чт ноя 20, 2008 04:20:48
Сообщений: 8112
Откуда: КурскЪ
Рейтинг сообщения: 0
У этой схемы несмотря на простоту куча недостатков.Нестоит ждать от неё стабильности и хороших параметров.

_________________
Принимаю вас 595+40db на уровне шумов на кухонный приёмник,антенна наружка-магнитная катушка..работает "Акация",вот такая информация.Роман.73!!!
"50 КСВ 075", UA3112SWL
Изображение


Вернуться наверх
 
Эиком - электронные компоненты и радиодетали
 Заголовок сообщения: Re: Как сделать жучок ?
СообщениеДобавлено: Сб сен 10, 2011 12:36:17 
Друг Кота
Аватар пользователя

Карма: 72
Рейтинг сообщений: 1165
Зарегистрирован: Чт ноя 20, 2008 04:20:48
Сообщений: 8112
Откуда: КурскЪ
Рейтинг сообщения: 0
Вот собери первого жука,эта схема намного лучше и стабильнее.
Многократно проверенная.
Изображение
Вложение:
первый жук.JPG [42.89 KiB]
Скачиваний: 707

И к ней монтажная плата.
Вложение:
монтажка первый жук вар1. JPG.JPG [33.66 KiB]
Скачиваний: 783

_________________
Принимаю вас 595+40db на уровне шумов на кухонный приёмник,антенна наружка-магнитная катушка..работает "Акация",вот такая информация.Роман.73!!!
"50 КСВ 075", UA3112SWL
Изображение


Вернуться наверх
 
 Заголовок сообщения: Re: Как сделать жучок ?
СообщениеДобавлено: Сб сен 10, 2011 12:45:52 
Родился
Аватар пользователя

Зарегистрирован: Сб сен 10, 2011 10:37:50
Сообщений: 5
Откуда: Нижний Новгород
Рейтинг сообщения: 0
Спасибо.
Но я же говорю - мне приглянулась схема тем , что всё у меня было.
А в для той схемы которую вы предлагаете нужны определённые элементы - которых даже на радиорынке неоказалось

_________________
я не маг - я только учусь


Вернуться наверх
 
 Заголовок сообщения: Re: Как сделать жучок ?
СообщениеДобавлено: Сб сен 10, 2011 12:58:39 
Друг Кота
Аватар пользователя

Карма: 72
Рейтинг сообщений: 1165
Зарегистрирован: Чт ноя 20, 2008 04:20:48
Сообщений: 8112
Откуда: КурскЪ
Рейтинг сообщения: 0
Все детали выпаиваются со старых плат от телевизоров магнитофонов радиоприёмников.Этого добра навалом.

_________________
Принимаю вас 595+40db на уровне шумов на кухонный приёмник,антенна наружка-магнитная катушка..работает "Акация",вот такая информация.Роман.73!!!
"50 КСВ 075", UA3112SWL
Изображение


Вернуться наверх
 
 Заголовок сообщения: Re: Как сделать жучок ?
СообщениеДобавлено: Сб сен 10, 2011 13:06:57 
Друг Кота
Аватар пользователя

Карма: 72
Рейтинг сообщений: 1165
Зарегистрирован: Чт ноя 20, 2008 04:20:48
Сообщений: 8112
Откуда: КурскЪ
Рейтинг сообщения: 0
Попробуем немного улучшить твою схему.
Изображение
Антенна-кусок провода длинной 25см .

_________________
Принимаю вас 595+40db на уровне шумов на кухонный приёмник,антенна наружка-магнитная катушка..работает "Акация",вот такая информация.Роман.73!!!
"50 КСВ 075", UA3112SWL
Изображение


Вернуться наверх
 
 Заголовок сообщения: Re: Как сделать жучок ?
СообщениеДобавлено: Сб сен 10, 2011 13:29:10 
Родился
Аватар пользователя

Зарегистрирован: Сб сен 10, 2011 10:37:50
Сообщений: 5
Откуда: Нижний Новгород
Рейтинг сообщения: 0
как раз на радиорынке небыло пикафарат
у меня есть 10пФ есть 20 ... пробую 20

_________________
я не маг - я только учусь


Вернуться наверх
 
 Заголовок сообщения: Re: Как сделать жучок ?
СообщениеДобавлено: Сб сен 10, 2011 13:39:12 
Друг Кота
Аватар пользователя

Карма: 72
Рейтинг сообщений: 1165
Зарегистрирован: Чт ноя 20, 2008 04:20:48
Сообщений: 8112
Откуда: КурскЪ
Рейтинг сообщения: 0
Поставь С2 10пф,и перемотай катушку как написал.

_________________
Принимаю вас 595+40db на уровне шумов на кухонный приёмник,антенна наружка-магнитная катушка..работает "Акация",вот такая информация.Роман.73!!!
"50 КСВ 075", UA3112SWL
Изображение


Вернуться наверх
 
 Заголовок сообщения: Re: Как сделать жучок ?
СообщениеДобавлено: Сб сен 10, 2011 14:07:37 
Родился
Аватар пользователя

Зарегистрирован: Сб сен 10, 2011 10:37:50
Сообщений: 5
Откуда: Нижний Новгород
Рейтинг сообщения: 0
собрал по схеме - молчит. автпоиском на радио должен ловиться?

_________________
я не маг - я только учусь


Вернуться наверх
 
 Заголовок сообщения: Re: Не работает жучок ☺
СообщениеДобавлено: Сб сен 10, 2011 14:54:52 
Друг Кота
Аватар пользователя

Карма: 72
Рейтинг сообщений: 1165
Зарегистрирован: Чт ноя 20, 2008 04:20:48
Сообщений: 8112
Откуда: КурскЪ
Рейтинг сообщения: 0
можно автопоиском только надо приёмник близко к жуку расположить.
Проверь батарейка не села.

_________________
Принимаю вас 595+40db на уровне шумов на кухонный приёмник,антенна наружка-магнитная катушка..работает "Акация",вот такая информация.Роман.73!!!
"50 КСВ 075", UA3112SWL
Изображение


Вернуться наверх
 
 Заголовок сообщения: Re: Не работает жучок ☺
СообщениеДобавлено: Вт сен 27, 2011 22:09:35 
Собутыльник Кота
Аватар пользователя

Карма: 28
Рейтинг сообщений: 757
Зарегистрирован: Сб ноя 13, 2010 12:53:25
Сообщений: 2896
Откуда: приходит весна?
Рейтинг сообщения: 0
Решил вот наконец на практике познакомиться с собственно радиоразделом радиолюбительства. Начал, очевидно, с самого популярного и обкатанного. :))) Микрофона не имею, а батареек у меня в жизни не водилось, поэтому вместо них -- комп и блок питания. Собрал вот такую штуку:
Изображение
Изображение
Антенки -- проволочки длиной сантиметров 15. Количество витков катушки контура равно 5, диаметр провода где-то 0,6-0,8 мм, намотана на стержне от гельки. Чудесным образом попал в FM диапазон, частота передатчика в зависимости от различных условий 93-98 МГц. В качестве приёмника (за одно и частотомера) использовал свою Нокию с гарнитурой.

Долго экспериментировал, в конце-концов наладил стабильный приём по всей комнате. Сам допёр сделать вторую антенку, припаянную к питанию. Частота правда при этом изменилась мегагерца на 2, но приём стал гораздо лучше. Схема довольно простая, наверное поэтому имеет кучу недостатков. Частота весьма нестабильна, зависит начиная от длины и ориентации антеннок, заканчивая положением передатчика на столе. На приёме очень сильный, нет, ОЧЕНЬ СИЛЬНЫЙ фон 50 Гц, и это не смотря на то, что я припаял на питание дополнительный шунт из конденсаторов, а ток, потребляемый устройством, не более 5-8 мА. Так же ну очень маленькая мощность, мобильник конечно ловит без помех, если вручную установить частоту, но в автоматическом поиске мою станцию "не видно".

В связи с этим у меня имеются несколько вопросов:
1) Откуда же берётся этот с(т)ранный фон 50 Гц, если не из питания? Я в панике, так как ума не приложу, как объяснить его наличие.
2) Хотелось бы увеличить мощность, понятно, что надо добавить ещё один каскад. Пробовал припаять обычный усилитель 100к в базе, катушка 10 витков в коллекторе, подключеный через ёмкость 4700 пик -- ничего не вышло, не было ничего во всём FM диапазоне. Ткните, пожалуйста носом, в простеникую схему. Возможно ли вообще к данному передатчику что-либо подключить, или же надо использовать другой задающий генератор. Беспокоюсь по этому поводу, потому что данный передатчик обладает простой и удобность модулируемостью несущей.

В общем жду советов.


Вложения:
radio.gif [3.53 KiB]
Скачиваний: 2597
Вернуться наверх
 
 Заголовок сообщения: Re: Не работает жучок ☺
СообщениеДобавлено: Вт сен 27, 2011 22:17:39 
Это не хвост, это антенна

Карма: 2
Рейтинг сообщений: 21
Зарегистрирован: Чт янв 27, 2011 21:57:53
Сообщений: 1318
Рейтинг сообщения: 0
Почитай эту тему. В ней как раз экспериментировали с разными жуками.
viewtopic.php?p=701434#p701434
А здесь начинали с жука на одном транзисторе и постепенно добавляли к нему каскады.
http://radiokot.ru/konkurs/22/

А фон 50 гц, это мультипликативная помеха вероятно через сеть.
Про это на форуме тоже много говорили.

viewtopic.php?p=117802#p117802

В поиске по форуму набери мультипликативная


Вложения:
МУЛЬТИПЛИКАТИВНЫЕ ПОМЕХИ ОТ ИСТОЧНИКОВ ВТОРИЧНОГО ЭЛЕКТРОПИТАНИЯ.doc [77.5 KiB]
Скачиваний: 1443
Вернуться наверх
 
 Заголовок сообщения: Re: Не работает жучок ☺
СообщениеДобавлено: Ср сен 28, 2011 10:37:05 
Собутыльник Кота
Аватар пользователя

Карма: 28
Рейтинг сообщений: 757
Зарегистрирован: Сб ноя 13, 2010 12:53:25
Сообщений: 2896
Откуда: приходит весна?
Рейтинг сообщения: 0
Алёша, большое спасибо за ссылки. Ща на свежую голову поизучаю.


Вернуться наверх
 
 Заголовок сообщения: Re: Не работает жучок ☺
СообщениеДобавлено: Ср сен 28, 2011 12:39:55 
Собутыльник Кота
Аватар пользователя

Карма: 28
Рейтинг сообщений: 757
Зарегистрирован: Сб ноя 13, 2010 12:53:25
Сообщений: 2896
Откуда: приходит весна?
Рейтинг сообщения: 0
На сколько я понял из описания мультипликативной помехи, способа избавления от неё только 2: убрать антенну как можно дальше от всех полупроводиниковых приборов и сделать антенну магнитной. Первое для меня сейчас невозможно, поэтому пошёл по второму пути. Собрал вот такой апгрейд:
Изображение
Соотношение сигнал/фон значительно увеличилось, что радует. Однако фон полностью не исчез и довольно силён. Так же, несмотря на усилительный каскад, мощноть передатчика стала меньше, теперь по комнате мобильник ловит (это 2-3 метра), но кой-где с помехами, а в соседних вообще ничего из эфира не выуживается. Что можно сделать по этому поводу?
Вот как это всё выглядит:
Изображение


Вложения:
radio2.gif [1.88 KiB]
Скачиваний: 2348
Вернуться наверх
 
 Заголовок сообщения: Re: Не работает жучок ☺
СообщениеДобавлено: Ср сен 28, 2011 13:31:17 
Друг Кота
Аватар пользователя

Карма: 72
Рейтинг сообщений: 1165
Зарегистрирован: Чт ноя 20, 2008 04:20:48
Сообщений: 8112
Откуда: КурскЪ
Рейтинг сообщения: 0
Так нельзя делать.
Вот сделай УМ к своему передатчику.
Вложение:
ум к жуку.JPG [21.29 KiB]
Скачиваний: 480

_________________
Принимаю вас 595+40db на уровне шумов на кухонный приёмник,антенна наружка-магнитная катушка..работает "Акация",вот такая информация.Роман.73!!!
"50 КСВ 075", UA3112SWL
Изображение


Вернуться наверх
 
 Заголовок сообщения: Re: Не работает жучок ☺
СообщениеДобавлено: Ср сен 28, 2011 21:55:24 
Собутыльник Кота
Аватар пользователя

Карма: 28
Рейтинг сообщений: 757
Зарегистрирован: Сб ноя 13, 2010 12:53:25
Сообщений: 2896
Откуда: приходит весна?
Рейтинг сообщения: 0
Решил полностью перелопатить задающий генератор: контур включить в цепь базы, обратную связь завести через индуктивность в цепи эмиттера. Кое-как заставил его работать, убил можно считать целый день. Вот что получилось:
Изображение
Схема:
Изображение
Катушка L1 -- 5 витков на стержне от гельки провода 0,6-0,7 диаметра; катушка связи L2 - один виток диаметра около сантиметра, расположен центрально-симметрично вокруг L1, катушка L3 -- 11 витков провода 0,8-0,9 намотанная всё на том стержне от гельки. Работоспособность контролировал по наличию ненулевых показаний вольтметра. При максимальной частоте генератора вольтметр показывает 1,5 вольта, при минимальной 0,4, и меняется плавно вместе с движком подстроечного конденсатора. Интересная, надо сказать, особенность. Я правильно понимаю, что на L3 в зависимости от частоты наводится разная ЭДС? Или тут другая механика? Пробовал ставить вместо L3 резистор 1 килоом, в показаниях вольтметра получил круглый ноль! :shock: Это нормально? Неужели переменная составляющая тока транзистора на столько мала? Или без L3 он вообще ничего не генерит?


Вложения:
radio3.gif [4.12 KiB]
Скачиваний: 2493
Вернуться наверх
 
 Заголовок сообщения: Re: Не работает жучок ☺
СообщениеДобавлено: Ср сен 28, 2011 23:43:34 
Сверлит текстолит когтями
Аватар пользователя

Карма: 16
Рейтинг сообщений: 62
Зарегистрирован: Сб апр 21, 2007 10:40:53
Сообщений: 1292
Рейтинг сообщения: 0
B@R5uk писал(а):
Пробовал ставить вместо L3 резистор 1 килоом, в показаниях вольтметра получил круглый ноль!
Транзистор КТ315 с резистивной нагрузкой на частоте 100 мгц не будет работать. Слишком низкая для этого у него Fт


Вернуться наверх
 
 Заголовок сообщения: Re: Не работает жучок ☺
СообщениеДобавлено: Чт сен 29, 2011 07:44:34 
Друг Кота
Аватар пользователя

Карма: 72
Рейтинг сообщений: 1165
Зарегистрирован: Чт ноя 20, 2008 04:20:48
Сообщений: 8112
Откуда: КурскЪ
Рейтинг сообщения: 0
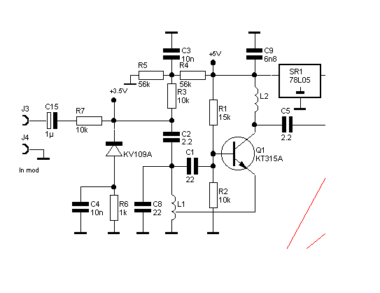
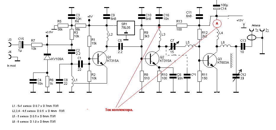
А чем индуктивная трёхточка плоха??
Вложение:
ЗГ.GIF [5.53 KiB]
Скачиваний: 561

Вложение:
FM передатчик.GIF [12.52 KiB]
Скачиваний: 12093

_________________
Принимаю вас 595+40db на уровне шумов на кухонный приёмник,антенна наружка-магнитная катушка..работает "Акация",вот такая информация.Роман.73!!!
"50 КСВ 075", UA3112SWL
Изображение


Вернуться наверх
 
Показать сообщения за:  Сортировать по:  Вернуться наверх
Начать новую тему Ответить на тему  [ Сообщений: 1239 ]     ... , , , 23, , , ...  

Часовой пояс: UTC + 3 часа


Вы не можете начинать темы
Вы не можете отвечать на сообщения
Вы не можете редактировать свои сообщения
Вы не можете удалять свои сообщения
Вы не можете добавлять вложения

Найти:
Перейти:  


Powered by phpBB © 2000, 2002, 2005, 2007 phpBB Group
Русская поддержка phpBB
Extended by Karma MOD © 2007—2012 m157y
Extended by Topic Tags MOD © 2012 m157y