Например TDA7294

Форум РадиоКот • Просмотр темы - RVS-71 Миллиомметр-ИОН
Форум РадиоКот
Здесь можно немножко помяукать :)

Текущее время: Чт фев 12, 2026 01:18:40

Часовой пояс: UTC + 3 часа


ПРЯМО СЕЙЧАС:



Начать новую тему Ответить на тему  [ Сообщений: 150 ]    , , , 4, , , ,  
Автор Сообщение
Не в сети
 Заголовок сообщения: Re: RVS-71 Миллиомметр-ИОН
СообщениеДобавлено: Пн сен 29, 2025 22:38:47 
Электрический кот
Аватар пользователя

Карма: 14
Рейтинг сообщений: 403
Зарегистрирован: Пт апр 09, 2010 16:06:38
Сообщений: 1079
Откуда: Тула
Рейтинг сообщения: 0
Итак приехал RPS-65-24. Размеры те же, что и у EPP-120S-24. Классический флайбэк без каких-либо особенностей. Входной фильтр с двумя двухобмоточными дросселями, синфазным и противофазным. Цепочка конденсаторов между первичной и вторичной цепями не одна, а две, суммарной ёмкостью, даже большей, чем у EPP-120S-24. В трансформаторе изоляция между обмотками погуще, но вторичка всё равно размещена между двух обмоток первичной цепи. Нет контакта заземления на крепёжном отверстии, видимо "медицинское" применение обязывает иметь полноценное заземление вторичной цепи.

Измерил ток между первичной и вторичной цепями в обоих ИП, он одинаковый - 50-60мкА скв.

Остановился в итоге на EPP-120S-24. Резонансный преобразователь (на ucc256402) в теории даёт меньше помех, т.к. переключение происходит в момент перехода тока/напряжения через ноль. Активный корректор мощности улучшает фильтрацию низкочастотных составляющих помех и аномалий (провалы, всплески) сети, не привнося при этом собственной помехи, т.к. работает синхронно с основным преобразователем. ИП имеет выходной синхронный выпрямитель, в котором меньше помеха, вызываемая обратным восстановление диодов.

Изображение

Есть ещё такие соображения: не известно, какие будут источники питания у приборов, которые будут подключать к источнику опорного напряжения. У них может вообще не быть какой-либо внятной связи с землёй или сетью, т.е. вторичная цепь будет "подвешена в воздухе". Или наоборот, они могут иметь паразитный ток утечки произвольного частотного свойства. В этом случае конденсатор между первичной и вторичной цепями формально увеличивает проходную емкость, а значит может сильно навредить. Поэтому считаю главной задачей снизить до минимума проходную ёмкость источника питания.

Думаю самый действенный и предсказуемый вариант для этого - экран из тонкой медной фольги между обмотками. Если экран соединить с общим проводом первичной цепи, то паразитная ёмкость вторички будет не с первичной обмоткой (на которой размах переменки 300В), а с землёй (где можно ожидать только ослабленную входным фильтром помеху). Экран по сути - замена проходного конденсатора, обеспечивающего путь для помехи, которая идёт через проходную ёмкость трансформатора. Теперь синфазная помеха из первичной сети проходя через проходную емкость трансформатора, встретит на своем пути экран, создающий для неё на много более низкоомный путь, в обход конечной нагрузки.

Изображение

Не уверен, что смогу выпаять, разобрать, добавить экран и собрать обратно штатный трансформатор, по этому буду пробовать ставить второй дополнительный. Это по простому возможно только с EPP-120S-24, т.к. в нём полумост, симметричный сигнал, не будет проблем с намагничиванием сердечника, в отличии от флайбека в RPS-65-24. Дополнительный трансформатор легко можно подключить, т.к. вторичка основного запаяна не через ноги каркаса, а гибкими выводами напрямую в плату. Эффективная проходная ёмкость всей системы значительно уменьшится и станет равной последовательному соединению проходной ёмкости основного трансформатора и ёмкости экран - вторичная обмотка дополнительного трансформатора.

Трансформатор кстати можно будет сделать даже с двумя экранами. Второй экран вывести на клемму заземления прибора, которую подключать будет не обязательно.

Изображение

ass20, алюминий конечно лучше сможет обеспечить минимальный градиент температуры, большую тепловую инерцию, но думаю тут это лишнее. ПИ-регулятор на МК с аналоговым выходом, цепочка резисторов, размазанная прямо по всей плате и термодатчик в середине, должны обеспечить стабильный температурный режим. Главное хорошо теплоизолировать плату: барьеры-вырезы, вспененный полиэтилен потолще, отсутствие дырок для воздуха.

ALEXANDR.T, характеристик по названию не нашёл. Да и где купить такие трансы тоже не ясно.


Вернуться наверх
 
Не в сети
 Заголовок сообщения: Re: RVS-71 Миллиомметр-ИОН
СообщениеДобавлено: Пн сен 29, 2025 22:56:57 
Поставщик валерьянки для Кота

Карма: 77
Рейтинг сообщений: 3492
Зарегистрирован: Чт сен 09, 2010 07:32:24
Сообщений: 2331
Откуда: г. Рыбинск
Рейтинг сообщения: 3
Больше трансформаторов для бога трансформаторов! :)

Изображение


Вернуться наверх
 
Не в сети
 Заголовок сообщения: Re: RVS-71 Миллиомметр-ИОН
СообщениеДобавлено: Вт сен 30, 2025 00:50:24 
Сверлит текстолит когтями

Карма: 5
Рейтинг сообщений: 178
Зарегистрирован: Пн май 01, 2017 20:01:45
Сообщений: 1106
Рейтинг сообщения: 0
LLC PSU никогда не работает на частоте резонанса, это запрещенный для него режим ас_матчасть. И, в LLC преобразователях нет коммутации ни при 0 тока, ни при 0 напряжения.


Вернуться наверх
 
Не в сети
 Заголовок сообщения: Re: RVS-71 Миллиомметр-ИОН
СообщениеДобавлено: Вт сен 30, 2025 11:05:45 
Электрический кот
Аватар пользователя

Карма: 14
Рейтинг сообщений: 403
Зарегистрирован: Пт апр 09, 2010 16:06:38
Сообщений: 1079
Откуда: Тула
Рейтинг сообщения: 0
Mickle, спасибо за уникальную информацию. Изображение
Пока это единственное реальное подтверждение, что такой подход хоть где-то применялся.

u37, отсутствие фиксированной несущей частоты ШИМ в резонансных преобразователях известно, хотя в даташите на EPP-120S-24 указана 85кГц. Скорее всего имеют в виду не частоту резонанса, а то что помехи от преобразователя будут лежать выше этой частоты на спектре.

Что касается переходов через ноль, так пишут в мурзилках, вот первая попавшаяся, прям первый абзац:
"Работа резонансного преобразователя постоянного напряжения (ППН) в режиме прерывистого тока (РПТ) обеспечивает включение и выключение силовых транзисторов инвертора и диодов выходного выпрямителя при переходе тока через нуль. Благодаря этому существенно снижаются потери при включении и выключении транзисторов и диодов, ППН имеет высокий КПД при сравнительно больших частотах переключений, что способствует уменьшению массы и габаритов трансформатора и сглаживающего выходного фильтра."
Изображение
С этой темой знаком поверхностно, возникнет необходимость, буду изучать глубже.


Вернуться наверх
 
Эиком - электронные компоненты и радиодетали
Не в сети
 Заголовок сообщения: Re: RVS-71 Миллиомметр-ИОН
СообщениеДобавлено: Вт сен 30, 2025 13:11:26 
Сверлит текстолит когтями

Карма: 5
Рейтинг сообщений: 178
Зарегистрирован: Пн май 01, 2017 20:01:45
Сообщений: 1106
Рейтинг сообщения: 0
))
Вы привели описание "резонансного" преобразователя, работающего ниже частоты резонанса. Заковыка в том, что LLC преобразователь работает строго выше частоты резонанса. Причем, если частота LLC опустится "до" частоты резонанса, то ОС схлопнется и БП мгновенно выключится. Работа LLC на частоте резонанса, точнее чуть-чуть ниже (-1 Гц), приводит к изменению принципа коммутации - его выключение будет будто-бы на 0 тока, но в действительности это приведет к дикому возрастанию импульсных потерь, т.к. в нормальном режиме включение ключа LLC происходит без_коллизий при 0 напряжении, а снижение до ниже_резонанса приведет к включению транзистора на максимальном напряжении. Потому, для LLC опускаться до частоты резонанса (и чуть ниже) крайне вредно. Буквально чуть-чуть по частоте, переход резонансной и сразу, хлопком - и увеличение помех в_несколько_раз и падение КПД. Как-бы, всё это хорошо видно на осциллографе. Специально встраивал в L6599 узел, который отслеживает фазу и толкает ОС для исключения наезда на резонанс. В более современные IC типа L6699 это уже встроено, зовется "Anti-capacitive-mode protection". К сожалению, не поддельную L6699 на али не купить. ((


Вернуться наверх
 
Не в сети
 Заголовок сообщения: Re: RVS-71 Миллиомметр-ИОН
СообщениеДобавлено: Вт сен 30, 2025 16:13:04 
Друг Кота
Аватар пользователя

Карма: 4
Рейтинг сообщений: 341
Зарегистрирован: Ср мар 31, 2010 09:33:22
Сообщений: 4845
Откуда: Владивосток
Рейтинг сообщения: 0
Andrey_B писал(а):
Думаю самый действенный и предсказуемый вариант для этого - экран из тонкой медной фольги между обмотками. Если экран соединить с общим проводом первичной цепи, то паразитная ёмкость вторички будет не с первичной обмоткой (на которой размах переменки 300В), а с землёй (где можно ожидать только ослабленную входным фильтром помеху). Экран по сути - замена проходного конденсатора


Нет никаких экранов у реальных трансформаторов LLC бп . В них работает индуктивность рассеяния и поэтому вторичка и первичка разнесены на каркасе .

На фото все трансформаторы резонансных бп .
Изображение

Особенно удивляет силовой трансформатор от тв Sony 90-х годов резонансного бп питания . В нем 4 сердечника и две перпендикулярных катушек .
Тв были аналоговыми кинескопными , чуствительными к эм помехам эфира .
Изображение


Вложения:
Трансформатор ТВ Sony.jpg [67.88 KiB]
Скачиваний: 770
IMG_9310_1.JPG [124.68 KiB]
Скачиваний: 784

_________________
«Когда у общества нет цветовой дифференциации штанов, то нет цели!»

- Позвольте-с вас спросить, почему от вас так отвратительно пахнет?
- Ну, что ж, пахнет... известно. По специальности. Вчера котов душили, душили. (с)
Вернуться наверх
 
Не в сети
 Заголовок сообщения: Re: RVS-71 Миллиомметр-ИОН
СообщениеДобавлено: Пн окт 06, 2025 22:52:31 
Электрический кот
Аватар пользователя

Карма: 14
Рейтинг сообщений: 403
Зарегистрирован: Пт апр 09, 2010 16:06:38
Сообщений: 1079
Откуда: Тула
Рейтинг сообщения: 4
Идею с добавочным трансформатором реализовал. После долгих экспериментов остановился на варианте без экрана с максимальным разносом обмоток. Они расположены на каркасе так, чтобы точки их наибольшего сближения оказались под потенциалами земель первичной и вторичной цепей (виртуальной и реальной). Экран улучшает ситуацию в случае применения единственного трансформатора, а в этом варианте экран не уменьшает ток между первичной и вторичной цепями, немного увеличивая проходную ёмкость.

Изображение

Сердечник EFD-30, феррит N97, без зазора. Каркас желательно с двумя секциями.

Обмотка I - 18 витков 4 проводами D=0.4мм. L=780uH. Два слоя, начало (и конец) обмотки с края каркаса, середина обмотки (виртуальная средняя точка) ровно посередине каркаса (или в конце секции).

Обмотка II - 9+9 витков 4 проводами D=0.4мм. Lобщ=630uH, Lчасти=160uH. Вывод средней точки должен располагаться в середине каркаса (или с края секции, который находится рядом с I обмоткой.

Каждый слой - это виток к витку парой проводов, затем ещё раз виток к витку второй парой проводов. Если каркас без секций, то после намотки обмотки I, рядом с ней положить диэлектрическую "распорку" (кембрик D=1.5мм), которая не даст обмоткам "съехаться" близко друг к другу.

Проходная ёмкость трансформатора 9пФ.

Изображение

Максимальная мощность уменьшилась в 3 раза, но мне столько и не нужно. Ток между первичной и вторичной цепями упал с 60мкА до 2.7мкА скв без нагрузки (9мкА при нагрузке более 1А), при том, что Y-конденсаторов, которые этот ток замыкали через себя, сейчас нет совсем. Соответственно проходная ёмкость питальника упала с нескольких нФ до 17пФ. Синфазный дроссель на выходе срежет всё синфазное, что пролезет через эту ёмкость до ничего не значащих величин. То, что надо, для "подвешенного" питания.

Нет никаких экранов у реальных трансформаторов LLC бп . В них работает индуктивность рассеяния и поэтому вторичка и первичка разнесены на каркасе .

В 50Гц трансформаторах тоже обычно нет экранов, однако их применяют, когда это требуется. И в моём EPP-120S-24 первичка и вторичка разнесены, но проблема в том, что третья обмотка первичной цепи намотана именно поверх вторички. Тем самым сводя на нет преимущества этого разнесения.


Вернуться наверх
 
Не в сети
 Заголовок сообщения: Re: RVS-71 Миллиомметр-ИОН
СообщениеДобавлено: Вт окт 07, 2025 09:07:29 
Опытный кот
Аватар пользователя

Карма: 10
Рейтинг сообщений: 387
Зарегистрирован: Пт май 01, 2015 14:33:13
Сообщений: 855
Рейтинг сообщения: 0
Удалил


Последний раз редактировалось Yuriy_King Вт окт 07, 2025 15:45:28, всего редактировалось 2 раз(а).

Вернуться наверх
 
Не в сети
 Заголовок сообщения: Re: RVS-71 Миллиомметр-ИОН
СообщениеДобавлено: Вт окт 07, 2025 18:16:30 
Электрический кот
Аватар пользователя

Карма: 14
Рейтинг сообщений: 403
Зарегистрирован: Пт апр 09, 2010 16:06:38
Сообщений: 1079
Откуда: Тула
Рейтинг сообщения: 0
Yuriy_King, а в чём несоответствие? В вашем импульсном трансформаторе к 20пФ ёмкости между силовыми обмотками первичной и вторичной цепями нужно ещё добавить ёмкости остальных обмоток. Получиться чуть больше. Но основной момент не в этом, а в отсутствии Y-конденсаторов (С4 на схеме), которые соединяют первичную и вторичную цепи. Они и составляют основную долю проходной ёмкости всего источника питания.

Изображение
Просто выкинуть их нельзя, т.к. в первичной обмотке присутствует ВЧ переменка размахом 300В, а это одна из обкладок межобмоточной ёмкости (20-30пФ). Эта переменка неизбежно будет проходить во вторичную цепь. Для слива этой переменки и ставят эти Y-конденсаторы. Почти всегда это не составляет проблем, но есть случаи, типа моего, когда надо свести к минимуму проходную ёмкость источника. Вот и приходится городить экраны или дополнительные трансформаторы, чтобы таки выкинуть эти конденсаторы.

Добавлено after 8 hours 4 minutes 43 seconds:
Yuriy_King, зря удалили замеры. На самом деле межобмоточная ёмкость трансформаторов редко когда важна, поэтому информации по ней с сети мало. Соответственно в случае надобности, трудно найти что-то, заслуживающее доверия. А тут всё наглядно и в сравнении.


Вернуться наверх
 
Не в сети
 Заголовок сообщения: Re: RVS-71 Миллиомметр-ИОН
СообщениеДобавлено: Ср окт 22, 2025 15:14:16 
Электрический кот
Аватар пользователя

Карма: 14
Рейтинг сообщений: 403
Зарегистрирован: Пт апр 09, 2010 16:06:38
Сообщений: 1079
Откуда: Тула
Рейтинг сообщения: 4
Потихоньку дело идёт. Аналоговую часть нарисовал в САПР.

Изображение

ADS1263 имеет собственную опору с характеристиками, соизмеримыми с MAX6341, вот думаю для чего это можно использовать.

МК планирую stm32l151c8, так как у меня их мешок, ресурсов должно хватить.
Из управления - энкодер с нажатием, и может ещё отдельную кнопку "Относительные измерения".

Предполагаемые режимы работы:
- измерение сопротивления 1R (индикация тока и напряжения).
- измерение сопротивления 100R (индикация тока и напряжения).
- измерение 400V и 1A (индикация мощности, накопление энергии).
- измерение 400V и 40mA (индикация мощности, накопление энергии).
- измерение 4V1 и 1A (индикация мощности, накопление энергии).
- измерение 4V1 и 40mA (индикация мощности, накопление энергии).
- измерение 4V1 и 400V (индикация суммы, разности, отношения).
- измерение 4V1 и 4V2 (индикация суммы, разности, отношения).
- установка выходного опорного напряжения (поддержание не требует АЦП).

В некоторых режимах за счёт PGA АЦП можно будет попробовать сделать поддиапазоны.
Уровни максимальных измеряемых напряжений и токов при разных полярностях будут не равны. Т.е. полный диапазон например для входа 4V1 будет такой:
-150mV...+4.1V (при PGA=1) или -128mV...+128mV (при PGA=32).

Предполагаемое меню:
- установка нуля текущего режима измерения.
- установка выходного опорного напряжения (прямо на основном экране).
- калибровка внутреннего опорного напряжения (установка измеряемого напряжения).
- калибровка диапазона 1R (установка сопротивление образцового сопротивления).
- калибровка диапазона 100R (установка сопротивление образцового сопротивления).
- фильтрация измеряемых значений (Калмана, медианный).

Дисплей глазастый: 3.5d TFT LCD 480x320 на ILI9488, SPI. Тач задействовать не планирую.

Изображение


Вернуться наверх
 
Не в сети
 Заголовок сообщения: Re: RVS-71 Миллиомметр-ИОН
СообщениеДобавлено: Ср окт 22, 2025 20:32:45 
Встал на лапы
Аватар пользователя

Карма: 3
Рейтинг сообщений: 101
Зарегистрирован: Ср фев 09, 2022 08:10:34
Сообщений: 134
Рейтинг сообщения: 0
Но вы можете запитать аналоговую часть от минуса, разве нет? она позволяет +/-2,5В запитать, и опору в 2,5В можно сделать.

_________________
uwu


Вернуться наверх
 
Не в сети
 Заголовок сообщения: Re: RVS-71 Миллиомметр-ИОН
СообщениеДобавлено: Чт окт 23, 2025 10:48:23 
Нашел транзистор. Понюхал.

Зарегистрирован: Пн янв 13, 2025 15:24:02
Сообщений: 174
Рейтинг сообщения: 0
А что если сначала сделать ADC хороший, с мультиплексором на входе, в закрытой коробочке, а потом к нему уже вешать прибамбасы в виде всяких: миллиомметры, амперметры, вольтметры и прочего чего только можно пожелать. Выручит в индикации результата измерения "калибровка", он может быть выражен в килограммах, омах, вольтах, и во всём другом в чём можно мерить. Тех деталей что в первоначальной схеме для начала достаточно, конечно надо применить какой нибудь малошумящий источник питания, например M5230L


Вернуться наверх
 
Не в сети
 Заголовок сообщения: Re: RVS-71 Миллиомметр-ИОН
СообщениеДобавлено: Чт окт 23, 2025 11:21:41 
Электрический кот
Аватар пользователя

Карма: 14
Рейтинг сообщений: 403
Зарегистрирован: Пт апр 09, 2010 16:06:38
Сообщений: 1079
Откуда: Тула
Рейтинг сообщения: 0
Dӧppelganger_857, вся затея строится на имеющихся паре экземпляров MAX6341, из партии микросхем, на которых были собраны несколько образцов источников опорного напряжения. Эти опорники уже несколько лет в работе под контролем. Поведение и параметры их известны и более чем хороши. Значит и от этих двух можно ожидать того же. Но их выходное напряжение 4.096В, т.е. если использовать их (без делителей, ухудшающих стабильность) с ADS1263, то он должен иметь положительное питание не менее +4.2В. А при полном разрешенном диапазоне питания в 5В, на отрицательную часть остается только 0.8В. Я выбрал питание АЦП +4.5В и -0.5В.

Покупать MAX6325 с выходным напряжением 2.5В не хочу. Не известно что приедет и что от неё вообще ждать. Предсказуемая, аналогичная по классу LM399 требует совсем другой схемотехники. Про LTZ1000 или ADR1399 уж и не говорю. Кстати была даже мысль сделать опорник на паре 2С108С, как в В1-18.

Вячеслав М., вы даже не представляете, на сколько глубока нора, когда речь заходит о погрешностях меньше сотни ppm. :-)


Вернуться наверх
 
Не в сети
 Заголовок сообщения: Re: RVS-71 Миллиомметр-ИОН
СообщениеДобавлено: Чт окт 23, 2025 15:14:38 
Поставщик валерьянки для Кота

Карма: 77
Рейтинг сообщений: 3492
Зарегистрирован: Чт сен 09, 2010 07:32:24
Сообщений: 2331
Откуда: г. Рыбинск
Рейтинг сообщения: 5
В GDM-9061 используется ADS1262:

Изображение


Вернуться наверх
 
Не в сети
 Заголовок сообщения: Re: RVS-71 Миллиомметр-ИОН
СообщениеДобавлено: Чт окт 23, 2025 18:40:30 
Встал на лапы
Аватар пользователя

Карма: 3
Рейтинг сообщений: 101
Зарегистрирован: Ср фев 09, 2022 08:10:34
Сообщений: 134
Рейтинг сообщения: 0
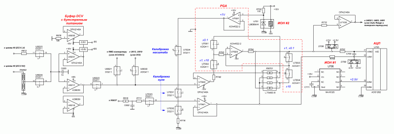
Я эту картинку вижу не первый раз, и у меня такой вопрос возник. Почему калибровка нуля делается после U621/1?
И куда идёт R616, к 4W LO?

_________________
uwu


Вернуться наверх
 
Не в сети
 Заголовок сообщения: Re: RVS-71 Миллиомметр-ИОН
СообщениеДобавлено: Чт окт 23, 2025 19:29:33 
Поставщик валерьянки для Кота

Карма: 77
Рейтинг сообщений: 3492
Зарегистрирован: Чт сен 09, 2010 07:32:24
Сообщений: 2331
Откуда: г. Рыбинск
Рейтинг сообщения: 0
Потому, что буфер U621 - это (в терминах и категориях Datron) есть изолятор. Он обеспечивает высокое входное сопротивление, малый дрейф нуля и гарантию отсутствия влияния на источник входного сигнала всех цепей, что находятся за изолятором. Именно поэтому U621 имеет следящее питание, а вся динамическая коммутация, включая самокалибровку, выполняется строго после него.
Куда идёт R616 - я к сожалению не успел разрисовать, т.к. прибор в Прист дали на время. Логично предположить, что к цепи 4W LO.


Вернуться наверх
 
Не в сети
 Заголовок сообщения: Re: RVS-71 Миллиомметр-ИОН
СообщениеДобавлено: Чт окт 23, 2025 20:06:46 
Встал на лапы
Аватар пользователя

Карма: 3
Рейтинг сообщений: 101
Зарегистрирован: Ср фев 09, 2022 08:10:34
Сообщений: 134
Рейтинг сообщения: 0
Понятно, в принципе логичное решение, особенно учитывая какие параметры у чопперов сейчас.

_________________
uwu


Вернуться наверх
 
Не в сети
 Заголовок сообщения: Re: RVS-71 Миллиомметр-ИОН
СообщениеДобавлено: Чт окт 23, 2025 23:07:34 
Электрический кот
Аватар пользователя

Карма: 14
Рейтинг сообщений: 403
Зарегистрирован: Пт апр 09, 2010 16:06:38
Сообщений: 1079
Откуда: Тула
Рейтинг сообщения: 0
Он обеспечивает высокое входное сопротивление, малый дрейф нуля и гарантию отсутствия влияния на источник входного сигнала всех цепей, что находятся за изолятором. Именно поэтому U621 имеет следящее питание,

Может я не прав, но мне представляется, что следящее питание тут организованно только потому, что с таким маленьким (9 мкВ) смещением не нашли ОУ с питанием ±18В, а имелись у них только низковольтные на ±8В.

Решение с опорниками наводит на несколько мыслей, первая - LM399 посчитали более стабильным, чем MAX6325, но более шумным, т.к. используют его только для калибровки, но не для измерения. Вторая мысль - встроенный в ADS1262 опорник посчитали на столько хуже MAX6325, что даже как временный, с калибровкой от LM399, не задействовали.


Вернуться наверх
 
Не в сети
 Заголовок сообщения: Re: RVS-71 Миллиомметр-ИОН
СообщениеДобавлено: Пт окт 24, 2025 07:52:14 
Поставщик валерьянки для Кота

Карма: 77
Рейтинг сообщений: 3492
Зарегистрирован: Чт сен 09, 2010 07:32:24
Сообщений: 2331
Откуда: г. Рыбинск
Рейтинг сообщения: 0
Andrey_B писал(а):
Может я не прав, но мне представляется, что следящее питание тут организованно только потому, что с таким маленьким (9 мкВ) смещением не нашли ОУ с питанием ±18В, а имелись у них только низковольтные на ±8В

Начальное смещение нуля входного буфера не имеет значения, т.к. корректируется при цифровой регулировке (калибровке) прибора. Более важен температурный дрейф, но он у autozero ОУ ничтожен. Высоковольтных autozero ОУ тоже предостаточно. Там же правее по схеме стоит AD4522 с допускаемым размахом по питанию 55 В и смещением <7 мкВ. Почему его не поставили и на вход? Потому, что все высоковольтные autozero ОУ имеют большой ток смещения, что для мультиметра с высокоимпедансным режимом противопоказано. AD4522 - до 500 пА (-40...+85°С), в то же время, как низковольтный AD8639 в тех же условиях <40 пА.
Вторая причина - неинвертирующее включение ОУ. Следящее питание обеспечивает отсутствие синфазной составляющей на входах ОУ и, следовательно, минимизацию нелинейности Ку (хотя следует отметить, что при CMRR>=120 дБ ошибка нелинейности становится сопоставима с ценой е.м.р. 6-разрядного прибора), а так же стабильность тока смещения. К примеру буферный каскад на AD4522 без следящего питания по моим измерениям давал такой ток смещения: +12 В : 160 пА; +5 В : 50 пА; +2 В : 240 пА.


Вернуться наверх
 
Не в сети
 Заголовок сообщения: Re: RVS-71 Миллиомметр-ИОН
СообщениеДобавлено: Пт окт 24, 2025 11:15:11 
Электрический кот
Аватар пользователя

Карма: 14
Рейтинг сообщений: 403
Зарегистрирован: Пт апр 09, 2010 16:06:38
Сообщений: 1079
Откуда: Тула
Рейтинг сообщения: 0
Начальное смещение нуля входного буфера не имеет значения, т.к. корректируется при цифровой регулировке (калибровке) прибора.

На схеме ключ, замыкающий вход, расположен уже после буфера, как это смещение измеряется прибором? Во время процедуры установки нуля прибор просит замкнуть входные клеммы?


Вернуться наверх
 
Показать сообщения за:  Сортировать по:  Вернуться наверх
Начать новую тему Ответить на тему  [ Сообщений: 150 ]    , , , 4, , , ,  

Часовой пояс: UTC + 3 часа


Кто сейчас на форуме

Сейчас этот форум просматривают: нет зарегистрированных пользователей и гости: 18


Вы не можете начинать темы
Вы не можете отвечать на сообщения
Вы не можете редактировать свои сообщения
Вы не можете удалять свои сообщения
Вы не можете добавлять вложения

Найти:
Перейти:  


Powered by phpBB © 2000, 2002, 2005, 2007 phpBB Group
Русская поддержка phpBB
Extended by Karma MOD © 2007—2012 m157y
Extended by Topic Tags MOD © 2012 m157y