Например TDA7294

Форум РадиоКот • Просмотр темы - Мощный усилитель НЧ
Форум РадиоКот
Здесь можно немножко помяукать :)

Текущее время: Чт окт 02, 2025 23:35:27

Часовой пояс: UTC + 3 часа


ПРЯМО СЕЙЧАС:



Начать новую тему Ответить на тему  [ Сообщений: 29 ]  1,  
Автор Сообщение
Не в сети
 Заголовок сообщения: Мощный усилитель НЧ
СообщениеДобавлено: Чт июл 10, 2008 21:58:20 
Первый раз сказал Мяу!
Аватар пользователя

Зарегистрирован: Ср янв 23, 2008 14:37:34
Сообщений: 25
Откуда: Киров
Рейтинг сообщения: 0
Здраствуйте товарисчи коты! Вот часто задавался вопросом когда ходил на диско :))) а сколько же ватт выдаёт?! :? Стою в конце зала и джинсы на четыре лапы :))) ходуном ходят.Но так и никто мне не ответил... дак вот подскажите мне примерную мощность! И какой же мне усь собрать? Ну а еслиж вы мне скажете собрать Холтона то будте добры выложите ПП РАБОЧУЮ!!!!! :oops:

_________________
Не люблю TDA....


Вернуться наверх
 
Не в сети
 Заголовок сообщения:
СообщениеДобавлено: Пт июл 11, 2008 02:56:31 
Сверлит текстолит когтями
Аватар пользователя

Карма: 11
Рейтинг сообщений: 157
Зарегистрирован: Вт окт 23, 2007 10:01:42
Сообщений: 1274
Откуда: Волгоград
Рейтинг сообщения: 0
http://www.irbislab.ru/modules.php?name ... 1&start=60
Выбирай, последнее мной собранное - Quasi NMos 200 - 200 ватт, есть на биполярах, есть на N -канальных до 450 ватт - найдешь сам или выложить печать?
ы. Прост как три копейки и как раз для дискотеки..... :)

_________________
Паялка. БП паялки 1. БП 2.
Бесперебойник.


Вернуться наверх
 
Не в сети
 Заголовок сообщения:
СообщениеДобавлено: Пт июл 11, 2008 06:11:36 
Первый раз сказал Мяу!
Аватар пользователя

Зарегистрирован: Ср янв 23, 2008 14:37:34
Сообщений: 25
Откуда: Киров
Рейтинг сообщения: 0
Хороши бы печатку,был бы очень благодарен! А по цене во сколько он вышел у тебя? А на 450 я что то так и ненашёл,видел фото как ты сделал на 200Вт :shock: молодчина.

_________________
Не люблю TDA....


Вернуться наверх
 
Не в сети
 Заголовок сообщения:
СообщениеДобавлено: Пт июл 11, 2008 07:03:33 
Админ
Аватар пользователя

Карма: 109
Рейтинг сообщений: 458
Зарегистрирован: Вт авг 23, 2005 15:23:25
Сообщений: 10815
Откуда: Москва
Рейтинг сообщения: 0
Медали: 1
Получил миской по аватаре (1)
Поищите по Форуму - усилитель Холтона - он тут обсуждался и схема тоже выкладывалась.

_________________
А вот футболки кому? Кружки, значки!
Мысли Пачкают Мозги


Вернуться наверх
 
Не в сети
 Заголовок сообщения:
СообщениеДобавлено: Пт июл 11, 2008 07:04:45 
Вымогатель припоя
Аватар пользователя

Карма: 2
Рейтинг сообщений: 48
Зарегистрирован: Сб фев 02, 2008 10:51:52
Сообщений: 596
Откуда: Khabarovsk
Рейтинг сообщения: 0
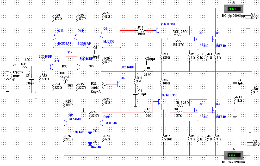
Quasi NMos 200 - 200 ватт
Проверил работу в Multisim
Uвх-1в Uвых-26,7в на Rн-4 ом
АЧХ 2гц-300 кгц P=180вт Uпит-2х50в
коэффициент гармоник на 180 вт -0,28%
ток покоя-46ма Imax-3a на 180 вт


Вложения:
Комментарий к файлу: Quasi NMos 200
УНЧ.GIF [28.2 KiB]
Скачиваний: 1579


Последний раз редактировалось timer32 Пт июл 11, 2008 07:24:33, всего редактировалось 1 раз.
Вернуться наверх
 
Не в сети
 Заголовок сообщения:
СообщениеДобавлено: Пт июл 11, 2008 07:23:18 
Вымогатель припоя
Аватар пользователя

Карма: 2
Рейтинг сообщений: 48
Зарегистрирован: Сб фев 02, 2008 10:51:52
Сообщений: 596
Откуда: Khabarovsk
Рейтинг сообщения: 0
Тут графики


Вложения:
Комментарий к файлу: Quasi NMos 200
УНЧ.GIF [40.24 KiB]
Скачиваний: 1234
Вернуться наверх
 
Не в сети
 Заголовок сообщения:
СообщениеДобавлено: Пт июл 11, 2008 09:50:33 
Сверлит текстолит когтями
Аватар пользователя

Карма: 11
Рейтинг сообщений: 157
Зарегистрирован: Вт окт 23, 2007 10:01:42
Сообщений: 1274
Откуда: Волгоград
Рейтинг сообщения: 0
timer32 писал(а):
Quasi NMos 200 - 200 ватт
Проверил работу в Multisim

Так, а что не-понравилось? Нормальные характеристики при таких мощностях, такой простоте и размерах. Схема-то классическая, добавь повторитель после дифа, Кг упадет резко :)
и на биполярах тоже качество получше будет.
А тут плюсов - дешево, сильно, опять-таки печать есть...
Проект квази тут
Quasi Diy http://www.adam.com.au/cgpap/QuasiWeb/index.htm
там же печати на его усилители с различными мощностями.
ы.
timer32 писал(а):
коэффициент гармоник на 180 вт -0,28%

Замерь по-человечески, как все в рекламных ходах меряют - не на максимальной мощности а ваттах на 5, 50, и не общий Кг... :)
печати на 350, 500 ватт с защитой от постоянки на выходе.
и еще тут же было http://www.radiokot.ru/forum/viewtopic.php?t=7982
так что-то никто повторять не стал, схема почти эта же, а Кг стремится к нулю....

_________________
Паялка. БП паялки 1. БП 2.
Бесперебойник.


Вернуться наверх
 
Не в сети
 Заголовок сообщения:
СообщениеДобавлено: Вс июл 13, 2008 11:08:47 
Первый раз сказал Мяу!
Аватар пользователя

Зарегистрирован: Ср янв 23, 2008 14:37:34
Сообщений: 25
Откуда: Киров
Рейтинг сообщения: 0
Всётаки я определился собрать на 350Вт,завтра поеду за детальками,собирать буду стереовариант.Имееться транс(тор) на 400Вт.

Может кто выложит мне перечень деталей на усь 350Вт?? Очень надо.

В схеме что за катушка? В ней ещё резистор 5ватный стоит? Как мотать?Какой каркас? Как настраивать усь?

_________________
Не люблю TDA....


Вернуться наверх
 
Не в сети
 Заголовок сообщения:
СообщениеДобавлено: Вс июл 13, 2008 13:05:02 
Сверлит текстолит когтями
Аватар пользователя

Карма: 11
Рейтинг сообщений: 157
Зарегистрирован: Вт окт 23, 2007 10:01:42
Сообщений: 1274
Откуда: Волгоград
Рейтинг сообщения: 0
Я не знаю зачем квази такую катушку мотал, обчно резистор 2-х ваттный и витков 10-12 вокруг него..
Плата на 350 с защитой от постоянки, т. е. усь собираешь проверяешь (сначала с одной парой выхлопа), затем защиту, или лучше наоборот..
С перечнем ты погорячился, схема ж есть, на листочек вывпиши сам, не поленись, замены возможные спрашивай....

_________________
Паялка. БП паялки 1. БП 2.
Бесперебойник.


Вернуться наверх
 
Не в сети
 Заголовок сообщения:
СообщениеДобавлено: Вс июл 13, 2008 14:13:55 
Первый раз сказал Мяу!
Аватар пользователя

Зарегистрирован: Ср янв 23, 2008 14:37:34
Сообщений: 25
Откуда: Киров
Рейтинг сообщения: 0
Просто постоянно как не выписываю из схемы,так обязательно какую нить деталь пропущу а в магазине начинаю мурлыкать :)) Что за реле не подскажешь в прайсе я чёт такого не увидел?!

_________________
Не люблю TDA....


Вернуться наверх
 
Не в сети
 Заголовок сообщения:
СообщениеДобавлено: Пн июл 14, 2008 18:24:40 
Первый раз сказал Мяу!
Аватар пользователя

Зарегистрирован: Ср янв 23, 2008 14:37:34
Сообщений: 25
Откуда: Киров
Рейтинг сообщения: 0
А как на счёт микросхемы LME49810? Онаж вроде выдаёт 500Вт на 4Ом? Её не проще будет сворганить? 8)

_________________
Не люблю TDA....


Вернуться наверх
 
Не в сети
 Заголовок сообщения:
СообщениеДобавлено: Чт июл 17, 2008 17:35:47 
Вымогатель припоя
Аватар пользователя

Карма: 2
Рейтинг сообщений: 48
Зарегистрирован: Сб фев 02, 2008 10:51:52
Сообщений: 596
Откуда: Khabarovsk
Рейтинг сообщения: 0
Усилитель на 220вт MOSFET


Вложения:
Комментарий к файлу: AMP MOSFET 220W
AMP 240вт.GIF [26.16 KiB]
Скачиваний: 1166


Последний раз редактировалось timer32 Чт июл 17, 2008 17:52:20, всего редактировалось 1 раз.
Вернуться наверх
 
Не в сети
 Заголовок сообщения:
СообщениеДобавлено: Чт июл 17, 2008 17:50:01 
Вымогатель припоя
Аватар пользователя

Карма: 2
Рейтинг сообщений: 48
Зарегистрирован: Сб фев 02, 2008 10:51:52
Сообщений: 596
Откуда: Khabarovsk
Рейтинг сообщения: 0
Здесь сняты его характеристики на полной моще.


Вложения:
Комментарий к файлу: AMP220w
AMP MOSFET-240W.rar [71.05 KiB]
Скачиваний: 641
Вернуться наверх
 
Не в сети
 Заголовок сообщения:
СообщениеДобавлено: Чт июл 17, 2008 23:07:23 
Сверлит текстолит когтями
Аватар пользователя

Карма: 11
Рейтинг сообщений: 157
Зарегистрирован: Вт окт 23, 2007 10:01:42
Сообщений: 1274
Откуда: Волгоград
Рейтинг сообщения: 0
Timer32 - таких схем легион, ты б готовую конструкцию тобой сделанную выложил, пусть не твою, главное чтобы и печать была, и со сборкой все в поряде, и еще как-то мне не хочется на типа комплиментарных мосфетах делать, почему Квази и понравился.... :)

_________________
Паялка. БП паялки 1. БП 2.
Бесперебойник.


Вернуться наверх
 
Не в сети
 Заголовок сообщения:
СообщениеДобавлено: Вт июл 22, 2008 20:25:47 
Первый раз сказал Мяу!
Аватар пользователя

Зарегистрирован: Ср янв 23, 2008 14:37:34
Сообщений: 25
Откуда: Киров
Рейтинг сообщения: 0
Усь подходит к завершению но не хватает деталей,у нас в магазинах нету.IRFP450,MJE350(340)...да и вообще почти транзисторов нету.. :cry: блин неушто другую схему собирать придёться :(

_________________
Не люблю TDA....


Вернуться наверх
 
Не в сети
 Заголовок сообщения:
СообщениеДобавлено: Ср июл 23, 2008 01:54:54 
Сверлит текстолит когтями
Аватар пользователя

Карма: 11
Рейтинг сообщений: 157
Зарегистрирован: Вт окт 23, 2007 10:01:42
Сообщений: 1274
Откуда: Волгоград
Рейтинг сообщения: 0
Leshka писал(а):
Усь подходит к завершению но не хватает деталей,у нас в магазинах нету.IRFP450,MJE350(340)...да и вообще почти транзисторов нету.. :cry: блин неушто другую схему собирать придёться :(

Если пригляделся бы, у меня то же не MJE стоят :) , BD140/139 - отлично подходят, даже наши кт816/817 попробовать можно - цоколевки только доп. посмотреть...
У меня стоят IRFP260, но думаю подойдут очень многие, просто выбери N- канальные мосфеты в корпусе TO247, IRFP460 - это слишком они аж 500 вольт, тебе 200 вольт за глаза, просто надо постораться конечно в усилительных схемах использовать транзисторы предназначенные для усилителей... но у меня отлично работают IRFP260....
IRFP240, IRFP260, IRFP264, IRFP450, IRFP460 эти все подходят в принципе....

_________________
Паялка. БП паялки 1. БП 2.
Бесперебойник.


Вернуться наверх
 
Не в сети
 Заголовок сообщения:
СообщениеДобавлено: Ср июл 23, 2008 10:53:48 
Первый раз сказал Мяу!
Аватар пользователя

Зарегистрирован: Ср янв 23, 2008 14:37:34
Сообщений: 25
Откуда: Киров
Рейтинг сообщения: 0
newzenon спасибо за подсказку что то я и не подумал про замены даже.Совсем бошку скидывает чё то :))) Когда в магазин ездил за деталями то список детаей спер с официальной страницы Квази,там конденсаторы керамические не подписаны на сколько вольт(ну раз не подписаны взял на 50v) а потом то и подумал что усь питаеться от 75 :shock: прально я сделал или нет?

_________________
Не люблю TDA....


Вернуться наверх
 
Не в сети
 Заголовок сообщения:
СообщениеДобавлено: Ср июл 23, 2008 11:01:31 
Первый раз сказал Мяу!
Аватар пользователя

Зарегистрирован: Ср янв 23, 2008 14:37:34
Сообщений: 25
Откуда: Киров
Рейтинг сообщения: 0
Zenon кстать ты как вообще даволен ли этим усилком? Скажи все плюсы и минусы его! Громко ли арёт? :lol: Как качество звучания?

_________________
Не люблю TDA....


Вернуться наверх
 
Не в сети
 Заголовок сообщения:
СообщениеДобавлено: Ср июл 23, 2008 12:01:22 
Сверлит текстолит когтями
Аватар пользователя

Карма: 11
Рейтинг сообщений: 157
Зарегистрирован: Вт окт 23, 2007 10:01:42
Сообщений: 1274
Откуда: Волгоград
Рейтинг сообщения: 0
Про конденЦаторы - тут уже все уши пржуЖЖали - так что смотри в каких цепях стоят, такие и бери, у меня стоит на входе наша пленка (синий такой) 1uFx63, и остальные неполярные - керамика, единственное сранным мне показалось, что у Квази в ОС стоит не полярный кондер на схеме(C8 ), на печатке, на постой оказался - полярный.... но работает же и номрмально.
Насчет орет - за "оралку" отвечает коэффициент услиления он равен R18/R19.
Мощность я думаю на 2 транзисторах irfp260 все таки будет 180 ватт, соответственно думай о питании/нагрузке..
Резисторы R12/R15 я увеличил до 180 Ом, дабы T6 и T7 меньше грелись... эт как больше нравится, может увеличится Кг - надо бы в симуляторе глянуть...
У себя заменил VD1-VD2 на один светодиод, нравится мне когда все светится... :)
http://www.irbislab.ru/modules.php?name ... oad&id=217

Питает это дело у меня пока вот эта штука
http://forum.radiospec.ru/index.php?showtopic=5879
http://www.irbislab.ru/modules.php?name ... opic&t=171

_________________
Паялка. БП паялки 1. БП 2.
Бесперебойник.


Вернуться наверх
 
Не в сети
 Заголовок сообщения:
СообщениеДобавлено: Ср июл 23, 2008 18:05:37 
Первый раз сказал Мяу!
Аватар пользователя

Зарегистрирован: Ср янв 23, 2008 14:37:34
Сообщений: 25
Откуда: Киров
Рейтинг сообщения: 0
zenon если на чистую то я в ИБП полный лошара :oops: но если хочешь очень очень сильно посмеяться.... мозги у меня точно отключились когда плату утюжил. :)) Расспечатал я две листовки с палатми 350 и 500 а проутюжил 500сотую хотя хотел то 350.Но что поделать пришлось доделывать на 500.Если считать КПД этого усилка то ИБП мне надо будет порядка 1200Вт на канал а делать я их неумею помоги если не внапряг тебе :oops:

_________________
Не люблю TDA....


Вернуться наверх
 
Показать сообщения за:  Сортировать по:  Вернуться наверх
Начать новую тему Ответить на тему  [ Сообщений: 29 ]  1,  

Часовой пояс: UTC + 3 часа


Кто сейчас на форуме

Сейчас этот форум просматривают: Igor84 и гости: 216


Вы не можете начинать темы
Вы не можете отвечать на сообщения
Вы не можете редактировать свои сообщения
Вы не можете удалять свои сообщения
Вы не можете добавлять вложения

Найти:
Перейти:  


Powered by phpBB © 2000, 2002, 2005, 2007 phpBB Group
Русская поддержка phpBB
Extended by Karma MOD © 2007—2012 m157y
Extended by Topic Tags MOD © 2012 m157y