USB-LCD
Re: USB-LCD
есть специальная програмка написана на Си для проверки,какой знакогенератор имеется в конкретном ЖКИ,необходимо скомпилировать код и прошить контроллер и подключить по схеме дисплей
- Вложения
-
- test_lcd.rar
- test_lcd
- (277.33 КБ) 577 скачиваний
Включай! Лишнее отгорит!
Re: USB-LCD
Собрал еще один дисплейчик, плату нарисовал под навесной монтаж некоторых компонентов, хотел попрактиковаться в пайке. оказывается совсем не нужно бояться smd ))
- Вложения
-
- DSC04066 copy.jpg
- (154.65 КБ) 1356 скачиваний
-
- USB.lay
- (20.45 КБ) 580 скачиваний
-
- DSC04051 copy.jpg
- (104.56 КБ) 924 скачивания
-
- DSC04072.JPG
- (145.87 КБ) 1137 скачиваний
-
- DSC04071 copy.jpg
- (54.63 КБ) 1193 скачивания
Последний раз редактировалось Kondor775 Вс май 01, 2011 17:54:46, всего редактировалось 1 раз.
Re: USB-LCD
Вобще я так прикинул, кто хочет распространенные большие и дешевые TFT панели при допотопных микроконтроллерах, можно сделать контроллер панели 'cpu интерфейс" -> RGB H/V-sync. Готовые чипы типа SSD1xxx у нас возят только на заказ и бешенные деньги (от 700р), но можно аналог смастерить на cpld и sram'ке где то рублев за 150.
Re: USB-LCD
А как все это реализовать в железе и драйверах?
Re: USB-LCD
Я тоже повторил LCD2USB. Все заработало под WIN 7 64bit. Спасибо за дрова qazaq. Использовал также USB_LCD.dll для Smartie, там уже присутствует кирилица. Прилагаю фотку и все необходимое для изготовления и подключения. Детали запаивать согласно схемы. На фотке не видно где запаяно по 2 резистора в параллель.
- Вложения
-
- LCD2USB.zip
- (524.27 КБ) 767 скачиваний
-
- img1.jpg
- (183.92 КБ) 1249 скачиваний
Учиться, учиться, ...
Re: USB-LCD
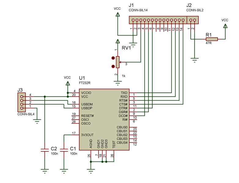
А вот так кто то пробовал подключать? Понятно что та же FT232RL будет стоить дроже но все таки, по-моему, так проще.
- Вложения
-
- Untitled-1555.jpg
- (78.52 КБ) 1022 скачивания
Re: USB-LCD
А кто для вашей схемы напишет программу? Мы пользуемся готовыми... 
Учиться, учиться, ...
Re: USB-LCD
А разве FT-шка не эмулирует COM порт? как будто работаем с ЛСД напрямую через порт, или тут какие то грабли?
Re: USB-LCD
Да, эмулирует. Вот только на входе LCD не COM порт.taxi911 писал(а):А разве FT-шка не эмулирует COM порт? как будто работаем с ЛСД напрямую через порт, или тут какие то грабли?
Заставить работать вашу схему, вероятно, можно. Но ds1307 вам правильно ответил - программу для компа кто писать будет?
Когда уже ничего не помогает - прочтите, наконец, инструкцию.
Лучший оптимизатор находится у вас между ушей. (Майкл Абраш, программист Quake и QuakeII)
Избыток информации ведёт к оскудению души - Леонтьев А. (сказано в 1965 г.)
Лучший оптимизатор находится у вас между ушей. (Майкл Абраш, программист Quake и QuakeII)
Избыток информации ведёт к оскудению души - Леонтьев А. (сказано в 1965 г.)
Re: USB-LCD
А зачем нужны кнопки? Чет нигде не нашел инфу по их функционалу.
-
leon010203
- Родился
- Сообщения: 10
- Зарегистрирован: Вт май 27, 2014 22:33:16
-
leon010203
- Родился
- Сообщения: 10
- Зарегистрирован: Вт май 27, 2014 22:33:16
-
TechMike
- Прорезались зубы
- Сообщения: 247
- Зарегистрирован: Сб дек 15, 2007 23:00:54
- Откуда: Moscow
- Контактная информация:
Re: USB-LCD
Апну тему.
Собрал схемку один в один как тут https://github.com/harbaum/LCD2USB, только кварц на 16мгц и экран 2х16.
В win 8.1 появилось неизвестное устройство "LCD2USB Interface", драйвера автоматом не подтянулись. Пробовал драйвера из lcd_smartie_v5.4 и этой темы.
Все что установилось с отключение цифровой подписи, появлялось как "Устройства USB" -> "LCD2USB interface" и утилита smartie его не видит под всеми что в ней есть библиотеками и с этой ветки тоже.
Какой драйвер поставить, чтобы заработало под win8,1, где его взять?
Какую библиотеку для smartie использовать чтобы работало и где её взять?
Само устройство имеет ИД: USB\VID_0403&PID_C630&REV_0109
Собрал схемку один в один как тут https://github.com/harbaum/LCD2USB, только кварц на 16мгц и экран 2х16.
В win 8.1 появилось неизвестное устройство "LCD2USB Interface", драйвера автоматом не подтянулись. Пробовал драйвера из lcd_smartie_v5.4 и этой темы.
Все что установилось с отключение цифровой подписи, появлялось как "Устройства USB" -> "LCD2USB interface" и утилита smartie его не видит под всеми что в ней есть библиотеками и с этой ветки тоже.
Какой драйвер поставить, чтобы заработало под win8,1, где его взять?
Какую библиотеку для smartie использовать чтобы работало и где её взять?
Само устройство имеет ИД: USB\VID_0403&PID_C630&REV_0109
- АлександрЛ
- Друг Кота
- Сообщения: 43800
- Зарегистрирован: Пн ноя 30, 2009 03:00:01
- Откуда: Нерезиновая
Re: USB-LCD
[uquote="TechMike",url="/forum/viewtopic.php?p=3272392#p3272392"]Апну тему.
Собрал схемку один в один как тут https://github.com/harbaum/LCD2USB, только кварц на 16мгц [/uquote]Вот сначала поставьте кварц на 12 мегагерц, а потом дальше спрашивайте..
зы.. Если бы ваше устройство было бы АВТОНОМНЫМ, то оно, скорее всего, заработало бы, ну, только быстрее или медленнее, чем нужно, а, если оно работает с компьютером- то тактовая частота тут важна.
Собрал схемку один в один как тут https://github.com/harbaum/LCD2USB, только кварц на 16мгц [/uquote]Вот сначала поставьте кварц на 12 мегагерц, а потом дальше спрашивайте..
зы.. Если бы ваше устройство было бы АВТОНОМНЫМ, то оно, скорее всего, заработало бы, ну, только быстрее или медленнее, чем нужно, а, если оно работает с компьютером- то тактовая частота тут важна.
-
TechMike
- Прорезались зубы
- Сообщения: 247
- Зарегистрирован: Сб дек 15, 2007 23:00:54
- Откуда: Moscow
- Контактная информация:
Re: USB-LCD
Поставил кварц на 12мгц, перекомпилил прошивку, залил. Снес прежнее устройство, включил с новой прошивкой - ничего не поменялось.
- АлександрЛ
- Друг Кота
- Сообщения: 43800
- Зарегистрирован: Пн ноя 30, 2009 03:00:01
- Откуда: Нерезиновая
Re: USB-LCD
А в системе какое- нибудь "лишнее" устройство появляется?
Или вот это: USB\VID_0403&PID_C630&REV_0109
у вас компьютер определил?
Если ДА, то нужны подходящие дрова, если нет, то у вас что- то с устройством, если вы подсовываете нужные дрова, а устройство не работает, то в вашей ОС чего- то не хватает, или дровишки "не той системы"..
Или вот это: USB\VID_0403&PID_C630&REV_0109
у вас компьютер определил?
Если ДА, то нужны подходящие дрова, если нет, то у вас что- то с устройством, если вы подсовываете нужные дрова, а устройство не работает, то в вашей ОС чего- то не хватает, или дровишки "не той системы"..
- АлександрЛ
- Друг Кота
- Сообщения: 43800
- Зарегистрирован: Пн ноя 30, 2009 03:00:01
- Откуда: Нерезиновая
Re: USB-LCD
А на другой компьютер (с другой ОС) ставить не пробовали?-
TechMike
- Прорезались зубы
- Сообщения: 247
- Зарегистрирован: Сб дек 15, 2007 23:00:54
- Откуда: Moscow
- Контактная информация:
Re: USB-LCD
Пробовал на W10, аналогичная ситуация по драйверам, но lcd_smartie_v5.4 не выдает ошибок при выборе LCD2USB.dll но на сам LCD не выводит ничего, там всегда "LCD2USB V1.09"
-
TechMike
- Прорезались зубы
- Сообщения: 247
- Зарегистрирован: Сб дек 15, 2007 23:00:54
- Откуда: Moscow
- Контактная информация:
Re: USB-LCD
Какие будет предложения?
Как проверить корректную работу железа?
Как проверить корректную работу железа?