Например TDA7294

Форум РадиоКот • Просмотр темы - Силовой блок 30А для зарядного устройства
Форум РадиоКот
Здесь можно немножко помяукать :)

Текущее время: Вс ноя 23, 2025 11:28:13

Часовой пояс: UTC + 3 часа


ПРЯМО СЕЙЧАС:



Начать новую тему Ответить на тему  [ Сообщений: 515 ]     ... , , , 18, , , ...  
Автор Сообщение
Не в сети
 Заголовок сообщения: Re: Силовой блок 30А для зарядного устройства
СообщениеДобавлено: Вт мар 27, 2012 13:55:35 
Мучитель микросхем

Карма: 8
Рейтинг сообщений: 21
Зарегистрирован: Ср янв 06, 2010 20:57:49
Сообщений: 451
Рейтинг сообщения: 0
Вот такое расположение будет нормально?
Изображение

_________________
Опыт- сын ошибок трудных....


Вернуться наверх
 
Не в сети
 Заголовок сообщения: Re: Силовой блок 30А для зарядного устройства
СообщениеДобавлено: Вт мар 27, 2012 14:03:58 
Электрический кот

Карма: 5
Рейтинг сообщений: 58
Зарегистрирован: Пт фев 24, 2012 18:11:44
Сообщений: 1063
Рейтинг сообщения: 0
сейчас ближе к истине,вам думаю необходимо ключики с радиатором опустить ниже по плате.а управление на ТЛке можно выполнить в качестве отдельного модуля и установить модуль вертикально рядом с ТГР. и еще разверните
радиатор с ключиками к ТГР,не надо будет длинных дорожек вести от ТГРа.
чтобы удобно было форумчанам вам помочь,выкладывайте файл в редакторе, вроде LAY вы составляли печать, по месту можно и скорректировать.Нет необходимости вам производить конвертацию файла.


Последний раз редактировалось Starichok51 Вт мар 27, 2012 16:10:32, всего редактировалось 1 раз.
оверквотинг


Вернуться наверх
 
Не в сети
 Заголовок сообщения: Re: Силовой блок 30А для зарядного устройства
СообщениеДобавлено: Вт мар 27, 2012 14:39:33 
Мучитель микросхем

Карма: 8
Рейтинг сообщений: 21
Зарегистрирован: Ср янв 06, 2010 20:57:49
Сообщений: 451
Рейтинг сообщения: 0
Jorg63 писал(а):
и еще разверните
радиатор с ключиками к ТГР,не надо будет длинных дорожек вести от ТГРа.

Тогда получатся длинные силовые дорожки ( к коллектору и эмиттеру).

_________________
Опыт- сын ошибок трудных....


Вернуться наверх
 
Не в сети
 Заголовок сообщения: Re: Силовой блок 30А для зарядного устройства
СообщениеДобавлено: Вт мар 27, 2012 14:55:33 
Электрический кот

Карма: 5
Рейтинг сообщений: 58
Зарегистрирован: Пт фев 24, 2012 18:11:44
Сообщений: 1063
Рейтинг сообщения: 0
Если имеете ввиду коллектор и эмиттер куда подается питание +300 вольт,то длина этих дорожек погоды не делает,главное чтобы на данных ногах или как можно ближе,стоял блокировочный конденсатор на 0,5-1 микрофарад *630 вольт


Последний раз редактировалось Starichok51 Вт мар 27, 2012 16:11:50, всего редактировалось 1 раз.
оверквотинг


Вернуться наверх
 
Эиком - электронные компоненты и радиодетали
Не в сети
 Заголовок сообщения: Re: Силовой блок 30А для зарядного устройства
СообщениеДобавлено: Вт мар 27, 2012 15:03:01 
Это не хвост, это антенна
Аватар пользователя

Зарегистрирован: Ср июн 09, 2010 16:44:54
Сообщений: 1335
Откуда: Пермь
Рейтинг сообщения: 0
Jorg63 писал(а):
главное чтобы на данных ногах или как можно ближе,стоял блокировочный конденсатор на 0,5-1 микрофарад *630 вольт

А вот китайцы про это дело не в курсе и шлёпают их на растоянии 5-6 см
при этом у них всё работает с заданной нагрузкой, а у нас нет :)))

_________________
Фото постройки прототипов


Вернуться наверх
 
Не в сети
 Заголовок сообщения: Re: Силовой блок 30А для зарядного устройства
СообщениеДобавлено: Вт мар 27, 2012 15:04:12 
Мучитель микросхем

Карма: 8
Рейтинг сообщений: 21
Зарегистрирован: Ср янв 06, 2010 20:57:49
Сообщений: 451
Рейтинг сообщения: 0
Я думал, что именно силовые дорожки надо делать как можно короче.
Ведь там же протекают большие токи.

_________________
Опыт- сын ошибок трудных....


Вернуться наверх
 
Не в сети
 Заголовок сообщения: Re: Силовой блок 30А для зарядного устройства
СообщениеДобавлено: Вт мар 27, 2012 15:13:18 
Это не хвост, это антенна
Аватар пользователя

Зарегистрирован: Ср июн 09, 2010 16:44:54
Сообщений: 1335
Откуда: Пермь
Рейтинг сообщения: 0
посмотри ещё раз мои фотообзоры SP-750-15, NES-350-15, S-350-15
там везде сигнально-согласующие близко и плотно, а силовые далеко по 5-6-7 см

Кстате, завтра приходит 1,5 киловатник SPV-1500-24 на 63 А 8)

_________________
Фото постройки прототипов


Последний раз редактировалось RomanT Вт мар 27, 2012 15:17:15, всего редактировалось 1 раз.

Вернуться наверх
 
Не в сети
 Заголовок сообщения: Re: Силовой блок 30А для зарядного устройства
СообщениеДобавлено: Вт мар 27, 2012 15:16:15 
Электрический кот

Карма: 5
Рейтинг сообщений: 58
Зарегистрирован: Пт фев 24, 2012 18:11:44
Сообщений: 1063
Рейтинг сообщения: 0
Слон писал(а):
Я думал, что именно силовые дорожки надо делать как можно короче.
Ведь там же протекают большие токи.

а что проблема их продублировать проводом на печати или припоя больше наложить.хотя я из опыта сваркостроения первый вариант предлагаю.кстати токи большие и протекают также на участке эмиттер верхнего транзюка и коллектор нижнего,эти тоже дорожки надо усиливать,если узкую печать предусмотрели. да и дорожка между этими ногами стараться по короче делать.Эти рекомендации из сваркостроения но они и уместны и здесь. как говориться силовая электроника ошибок не прощает. А уже со средней точки где вывод на первичку транса можно эмалированным проводом диаметром примерно 1,5 миллиметра вести на транс ,если невозможно предусмотреть печать по каким либо причинам. кстати и ферритовая бусинка,колечко на этом проводе будет кстати.


Вернуться наверх
 
Не в сети
 Заголовок сообщения: Re: Силовой блок 30А для зарядного устройства
СообщениеДобавлено: Вт мар 27, 2012 15:19:43 
Это не хвост, это антенна
Аватар пользователя

Зарегистрирован: Ср июн 09, 2010 16:44:54
Сообщений: 1335
Откуда: Пермь
Рейтинг сообщения: 0
Jorg63 писал(а):
а что проблема их продублировать проводом на печати или припоя больше наложить.

Это уже предлагалось ...

ИМХО взять за основу часть печатки S-350-15, блок 494-я, транзисторно-согласующую часть.
А дальше как нужные габариты говорят (рамки корпуса) ...

_________________
Фото постройки прототипов


Вернуться наверх
 
Не в сети
 Заголовок сообщения: Re: Силовой блок 30А для зарядного устройства
СообщениеДобавлено: Вт мар 27, 2012 15:31:39 
Электрический кот

Карма: 5
Рейтинг сообщений: 58
Зарегистрирован: Пт фев 24, 2012 18:11:44
Сообщений: 1063
Рейтинг сообщения: 0
можно взять за основу,но если скорректируете свою печать то тоже будет нормаль.вылаживайте в редакторе печатку без конвертации,можно коррекцию оперативно провести при необходимости.


Последний раз редактировалось Starichok51 Вт мар 27, 2012 16:14:06, всего редактировалось 1 раз.
оверквотинг


Вернуться наверх
 
Не в сети
 Заголовок сообщения: Re: Силовой блок 30А для зарядного устройства
СообщениеДобавлено: Вт мар 27, 2012 15:36:47 
Это не хвост, это антенна
Аватар пользователя

Зарегистрирован: Ср июн 09, 2010 16:44:54
Сообщений: 1335
Откуда: Пермь
Рейтинг сообщения: 0
Jorg63 писал(а):
вылаживайте в

:))) это от какого слова ? "лажа" или "ладить" ?

Кстате, действительно Слон, выкладывай свою лажу - отладим :)))

_________________
Фото постройки прототипов


Вернуться наверх
 
Не в сети
 Заголовок сообщения: Re: Силовой блок 30А для зарядного устройства
СообщениеДобавлено: Вт мар 27, 2012 15:53:20 
Электрический кот

Карма: 5
Рейтинг сообщений: 58
Зарегистрирован: Пт фев 24, 2012 18:11:44
Сообщений: 1063
Рейтинг сообщения: 0
как говориться каждый :)) судит по мере своей распущенности.ну если термин не устроил-звиняйте!


Последний раз редактировалось Starichok51 Вт мар 27, 2012 16:14:56, всего редактировалось 1 раз.
оверквотинг


Вернуться наверх
 
Не в сети
 Заголовок сообщения: Re: Силовой блок 30А для зарядного устройства
СообщениеДобавлено: Вт мар 27, 2012 16:16:59 
Модератор
Аватар пользователя

Карма: 153
Рейтинг сообщений: 2926
Зарегистрирован: Сб авг 14, 2010 15:05:51
Сообщений: 18875
Откуда: г. Озерск, Челябинская обл.
Рейтинг сообщения: 0
Медали: 1
Лучший человек Форума 2017 (1)
Jorg63, прекращай при ответе делать полное цитирование.
для этого есть кнопка "Ответить".
не надо засорять форум.
я по-удалял в твоих ответах полные цитаты.

_________________
Мудрость приходит вместе с импотенцией...
Когда на русском форуме переходят на Вы, в реальной жизни начинают бить морду.


Вернуться наверх
 
Не в сети
 Заголовок сообщения: Re: Силовой блок 30А для зарядного устройства
СообщениеДобавлено: Вт мар 27, 2012 16:18:01 
Электрический кот

Карма: 5
Рейтинг сообщений: 58
Зарегистрирован: Пт фев 24, 2012 18:11:44
Сообщений: 1063
Рейтинг сообщения: 0
принимаем к сведению!

еще раз убрал цитату. ты что, невменяемый, что ли?


Последний раз редактировалось Starichok51 Вт мар 27, 2012 16:33:45, всего редактировалось 1 раз.
оверквотинг


Вернуться наверх
 
Не в сети
 Заголовок сообщения: Re: Силовой блок 30А для зарядного устройства
СообщениеДобавлено: Вт мар 27, 2012 18:13:24 
Это не хвост, это антенна
Аватар пользователя

Зарегистрирован: Ср июн 09, 2010 16:44:54
Сообщений: 1335
Откуда: Пермь
Рейтинг сообщения: 0
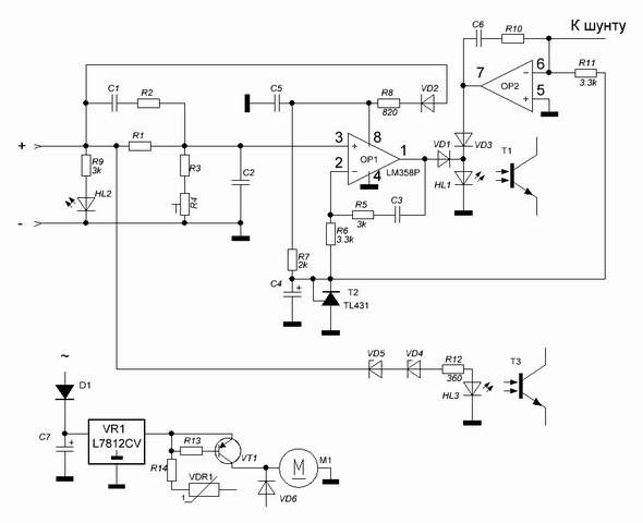
Кстате, мож кому пригодится, выходной фильтрующий дроссель,
для источника 13.5-16.5 В током до 23.5 А

Кольцо кращеное черное (очень низкая проницаемость), Начальная проницаемость = 60,
R34,0*20,5*12,5 мм,
L=43,4 мкГн (измерено, поверенным в госметрологии, LCR-метром, на частоте 1 КГц),
рабочая частота 90 КГц, 9А/мм2
24 Витка тремя жилами диаметром 1.0 мм, (слева и справа сердечника по 12 витков)
по всему внутренниму радиусу - жила-в-нахлёст-жиле, виток-к-витку,
по внешнему - жила-к-жиле, виток-к-витку, сверху и снизу сердечника с пробелом 10 мм:

Изображение

Изображение

Схема подключения к тр-ру (однотактный прямоход, вторичка однофазная):

Изображение


Схема для обратной связи с ШИМ, девайс серии NES-350

Изображение


Вложения:
P3180417s.JPG [36.3 KiB]
Скачиваний: 1368
back.JPG [25.01 KiB]
Скачиваний: 1588
020326_200031.jpg [9.45 KiB]
Скачиваний: 1326
P3190005s.JPG [41.34 KiB]
Скачиваний: 1325

_________________
Фото постройки прототипов


Последний раз редактировалось RomanT Ср мар 28, 2012 20:39:21, всего редактировалось 1 раз.
Вернуться наверх
 
Не в сети
 Заголовок сообщения: Re: Силовой блок 30А для зарядного устройства
СообщениеДобавлено: Ср мар 28, 2012 19:31:27 
Вымогатель припоя

Карма: 2
Рейтинг сообщений: 13
Зарегистрирован: Ср окт 05, 2011 18:40:18
Сообщений: 563
Рейтинг сообщения: 0
RomanT писал(а):
Кольцо кращеное черное (очень низкая проницаемость), Начальная проницаемость = 6,
R34,0*20,5*12,5 мм,

Не ,повыше, около 60 http://microsin.ru/content/view/522/1/.


Вернуться наверх
 
Не в сети
 Заголовок сообщения: Re: Силовой блок 30А для зарядного устройства
СообщениеДобавлено: Ср мар 28, 2012 20:39:02 
Это не хвост, это антенна
Аватар пользователя

Зарегистрирован: Ср июн 09, 2010 16:44:54
Сообщений: 1335
Откуда: Пермь
Рейтинг сообщения: 0
Да, верно - 60

_________________
Фото постройки прототипов


Вернуться наверх
 
Не в сети
 Заголовок сообщения: Re: Силовой блок 30А для зарядного устройства
СообщениеДобавлено: Ср мар 28, 2012 21:06:20 
Вымогатель припоя

Карма: 2
Рейтинг сообщений: 13
Зарегистрирован: Ср окт 05, 2011 18:40:18
Сообщений: 563
Рейтинг сообщения: 0
Получается что однотактные прямоходы рулят.Деталей меньше (нет драйверов ,ТГР) значит дешевле ,да и надежность, видимо выше - нет сквозных токов .


Вернуться наверх
 
Не в сети
 Заголовок сообщения: Re: Силовой блок 30А для зарядного устройства
СообщениеДобавлено: Ср мар 28, 2012 23:33:36 
Мучитель микросхем

Карма: 8
Рейтинг сообщений: 21
Зарегистрирован: Ср янв 06, 2010 20:57:49
Сообщений: 451
Рейтинг сообщения: 0
Даешь прямоходы!!! :))

_________________
Опыт- сын ошибок трудных....


Вернуться наверх
 
Не в сети
 Заголовок сообщения: Re: Силовой блок 30А для зарядного устройства
СообщениеДобавлено: Ср мар 28, 2012 23:34:11 
Друг Кота
Аватар пользователя

Карма: 146
Рейтинг сообщений: 6062
Зарегистрирован: Чт июн 04, 2009 21:06:49
Сообщений: 36292
Откуда: г.Мариинск
Рейтинг сообщения: 0
Медали: 1
Лучший человек Форума 2017 (1)
Где скважность импульсов больше 2.
Один недостаток, транзисторы высоковольтные. Ну чуть больше потерь в трансформаторе.

_________________
Тем кого не устаревает наличия ошибок в моем тексте, оставляю права не пользоваться моими советами или просто не читать мои сообщения.


Вернуться наверх
 
Показать сообщения за:  Сортировать по:  Вернуться наверх
Начать новую тему Ответить на тему  [ Сообщений: 515 ]     ... , , , 18, , , ...  

Часовой пояс: UTC + 3 часа


Кто сейчас на форуме

Сейчас этот форум просматривают: нет зарегистрированных пользователей и гости: 60


Вы не можете начинать темы
Вы не можете отвечать на сообщения
Вы не можете редактировать свои сообщения
Вы не можете удалять свои сообщения
Вы не можете добавлять вложения

Найти:
Перейти:  


Powered by phpBB © 2000, 2002, 2005, 2007 phpBB Group
Русская поддержка phpBB
Extended by Karma MOD © 2007—2012 m157y
Extended by Topic Tags MOD © 2012 m157y