Например TDA7294

Форум РадиоКот • Просмотр темы - Импульсный блок питания усилителя на IR2151-IR2153
Форум РадиоКот
Здесь можно немножко помяукать :)

Текущее время: Вс ноя 23, 2025 22:25:44

Часовой пояс: UTC + 3 часа


ПРЯМО СЕЙЧАС:



Начать новую тему Ответить на тему  [ Сообщений: 3606 ]     ... , , , 37, , , ...  
Автор Сообщение
Не в сети
 Заголовок сообщения: Re: Импульсный блок питания усилителя на IR2151-IR2153
СообщениеДобавлено: Пн окт 29, 2012 22:25:07 
Друг Кота
Аватар пользователя

Карма: 93
Рейтинг сообщений: 2154
Зарегистрирован: Сб май 05, 2012 20:19:55
Сообщений: 4961
Откуда: Минск
Рейтинг сообщения: 0
Zifrius писал(а):
Неотразиться ли работа уселителя на работе компьютера, и наооборот.
Или желательнее использовать для компьютера отдельный источник питания?

БП усилка должен быть отдельным, иначе обязательно возникнет токовая петля, и помехи от неё, и возбуды, и прочие "прелести". А вообще у меня в браузере текстовый редактор ошибки подчёркивает, чего и Вам желаю :))

_________________
Прибор, защищённый предохранителем, сгорает первым, защитив предохранитель. Закон Мерфи.


Вернуться наверх
 
Не в сети
 Заголовок сообщения: Re: Импульсный блок питания усилителя на IR2151-IR2153
СообщениеДобавлено: Пн окт 29, 2012 22:47:20 
Первый раз сказал Мяу!

Карма: -1
Рейтинг сообщений: -1
Зарегистрирован: Вс мар 01, 2009 20:00:56
Сообщений: 29
Откуда: г.Киров, Слободской р-н.
Рейтинг сообщения: -1
Спс за совет, вот как любят на форумах к орфографий придираться)))
Ну да ладно, просто я использую ИЕ, вкачестве браузера и некогда не устанавливаю дополнительные плагины (они меня раздражают).


Вернуться наверх
 
Не в сети
 Заголовок сообщения: Re: Импульсный блок питания усилителя на IR2151-IR2153
СообщениеДобавлено: Вт окт 30, 2012 00:57:31 
Друг Кота
Аватар пользователя

Карма: 146
Рейтинг сообщений: 6062
Зарегистрирован: Чт июн 04, 2009 21:06:49
Сообщений: 36292
Откуда: г.Мариинск
Рейтинг сообщения: 0
Медали: 1
Лучший человек Форума 2017 (1)
Netu.tima писал(а):
С питанием с начала 310в на полевеки а потом запуск ир?

А как вы хотели, питание ИРки нарастает медленно, а 310в появляется быстро.

_________________
Тем кого не устаревает наличия ошибок в моем тексте, оставляю права не пользоваться моими советами или просто не читать мои сообщения.


Вернуться наверх
 
Не в сети
 Заголовок сообщения: Re: Импульсный блок питания усилителя на IR2151-IR2153
СообщениеДобавлено: Вт окт 30, 2012 17:19:56 
Сверлит текстолит когтями

Зарегистрирован: Сб май 14, 2011 18:24:14
Сообщений: 1165
Откуда: Пермь
Рейтинг сообщения: 0
Нашел какую-то схему, точнее кусок чего-та.
Кому надо, забирайте.
В архиве кучка схем и печаток.


Вложения:
IR2153.rar [524.08 KiB]
Скачиваний: 3385
Yamaha5000.JPG [63.9 KiB]
Скачиваний: 4180
Вернуться наверх
 
Эиком - электронные компоненты и радиодетали
Не в сети
 Заголовок сообщения: Re: Импульсный блок питания усилителя на IR2151-IR2153
СообщениеДобавлено: Ср окт 31, 2012 17:17:17 
Сверлит текстолит когтями

Зарегистрирован: Сб май 14, 2011 18:24:14
Сообщений: 1165
Откуда: Пермь
Рейтинг сообщения: 0
VD51, VD52 защищают IR от обратного напряжения.
VD49, VD50 защищают полевики от превышения напряжения Исток-Затвор.
R44, R47 закроют полевики в случае обрыва резисторов на 27 ом или выхода из строя IR.
R1 служит для разряда C1 - C2, чтоб от вилки током не хряпнуло...

Это всё защитные цепи.

P.S: А пермяк сказал убрать все, эх...


Вложения:
b4dba5c38c33.jpg [106.81 KiB]
Скачиваний: 3916
Вернуться наверх
 
Не в сети
 Заголовок сообщения: Re: Импульсный блок питания усилителя на IR2151-IR2153
СообщениеДобавлено: Ср окт 31, 2012 18:22:50 
Вымогатель припоя
Аватар пользователя

Карма: 7
Рейтинг сообщений: 58
Зарегистрирован: Чт янв 20, 2011 09:07:08
Сообщений: 677
Откуда: Пермь
Рейтинг сообщения: 0
Делай как хочешь, хоть из железобетона.
Все эти "предохранительные" предосторожности как мёртвому припарка.
Об этом тут уже всё многократно разжёвано и проверено на личном опыте.
Во вложении схема рабочего БП - 6.3В*6А.
Сравни её со своей, ради интереса.


Вложения:
Схема.pdf [17.61 KiB]
Скачиваний: 4914

_________________
Никакая контра не уйдёт от нас
Вернуться наверх
 
Не в сети
 Заголовок сообщения: Re: Импульсный блок питания усилителя на IR2151-IR2153
СообщениеДобавлено: Чт ноя 01, 2012 01:11:41 
Сверлит текстолит когтями

Зарегистрирован: Сб май 14, 2011 18:24:14
Сообщений: 1165
Откуда: Пермь
Рейтинг сообщения: 0
Я глубоко в вас ошибался, вы уж меня простите :oops: . Спасибо за схему, по ней соберу.


Вернуться наверх
 
Не в сети
 Заголовок сообщения: Re: Импульсный блок питания усилителя на IR2151-IR2153
СообщениеДобавлено: Чт ноя 01, 2012 14:56:17 
Электрический кот

Карма: 5
Рейтинг сообщений: 58
Зарегистрирован: Пт фев 24, 2012 18:11:44
Сообщений: 1063
Рейтинг сообщения: 0
Попалась на просторах инета такая схема,микра предназначена для люминисцентных ламп. Использовали ее нагрузив на трансформатор. в данной микре глянул по шиту есть встроенная защита по току. может куда практичней чем 2153 использовать.,может кто ее уже опробовал в блоке питания.


Вложения:
преобразователь.gif [14.68 KiB]
Скачиваний: 3948
Вернуться наверх
 
Не в сети
 Заголовок сообщения: Re: Импульсный блок питания усилителя на IR2151-IR2153
СообщениеДобавлено: Чт ноя 01, 2012 18:31:08 
Сверлит текстолит когтями

Зарегистрирован: Сб май 14, 2011 18:24:14
Сообщений: 1165
Откуда: Пермь
Рейтинг сообщения: 0
Мне нужна печатка с радиоспекта сайта, там все вложения удалены, мне нужна узенькая с комповым трансом EI28, любая узкая, поделитесь платкой?


Вернуться наверх
 
Не в сети
 Заголовок сообщения: Re: Импульсный блок питания усилителя на IR2151-IR2153
СообщениеДобавлено: Пт ноя 02, 2012 00:09:20 
Собутыльник Кота
Аватар пользователя

Карма: 113
Рейтинг сообщений: 1537
Зарегистрирован: Пт мар 18, 2011 14:30:20
Сообщений: 2993
Откуда: Lugansk ЛНР
Рейтинг сообщения: 0
Вот авторская с 33 страницы.
Я собирал, не понравилось как работает защита


Вложения:
ИИП AС.220 -DC12 Ver 2.2.GIF [22.67 KiB]
Скачиваний: 6390
узкая печатка.lay [67.55 KiB]
Скачиваний: 1654
Вернуться наверх
 
Не в сети
 Заголовок сообщения: Re: Импульсный блок питания усилителя на IR2151-IR2153
СообщениеДобавлено: Пт ноя 02, 2012 00:25:35 
Сверлит текстолит когтями

Зарегистрирован: Сб май 14, 2011 18:24:14
Сообщений: 1165
Откуда: Пермь
Рейтинг сообщения: 0
Спасибо, то что надо!
Короче нормально работает от резистора 18к. Но Он греется.
prinv ваш бп работает.
Ни какого бабаха нет, Но не нравится типа щелчка при включении... Тихий, осцилом только будет понятно.
Дроссель на выходе дает плавный заряд кондеров.
А диоды очень быстрые, сразу почти банки заряжаются, и нет задерки, от котороый будут полевеки греться. Если медленные диоды на выходе


Вернуться наверх
 
Не в сети
 Заголовок сообщения: Re: Импульсный блок питания усилителя на IR2151-IR2153
СообщениеДобавлено: Вт ноя 06, 2012 05:34:30 
Первый раз сказал Мяу!

Карма: -1
Рейтинг сообщений: -1
Зарегистрирован: Вс мар 01, 2009 20:00:56
Сообщений: 29
Откуда: г.Киров, Слободской р-н.
Рейтинг сообщения: 0
IRFP23N50L норм транзисторы, можно ли их тут применить? вообще мощность у них нехилая)


Вернуться наверх
 
Не в сети
 Заголовок сообщения: Re: Импульсный блок питания усилителя на IR2151-IR2153
СообщениеДобавлено: Вт ноя 06, 2012 05:45:27 
Вымогатель припоя
Аватар пользователя

Карма: 7
Рейтинг сообщений: 58
Зарегистрирован: Чт янв 20, 2011 09:07:08
Сообщений: 677
Откуда: Пермь
Рейтинг сообщения: 0
Netu.tima писал(а):
Ни какого бабаха нет, Но не нравится типа щелчка при включении... Тихий, осцилом только будет понятно.

Интересно, что может щёлкать при включении? Только трансформатор. А фото БП можно увидеть?

_________________
Никакая контра не уйдёт от нас


Вернуться наверх
 
Не в сети
 Заголовок сообщения: Re: Импульсный блок питания усилителя на IR2151-IR2153
СообщениеДобавлено: Вт ноя 06, 2012 08:37:02 
Друг Кота

Карма: 68
Рейтинг сообщений: 1408
Зарегистрирован: Сб янв 29, 2011 00:28:48
Сообщений: 7774
Рейтинг сообщения: 0
часто щелчок - это от малоограниченного тока зарядки сетевых электролитов.....


Вернуться наверх
 
Не в сети
 Заголовок сообщения: Re: Импульсный блок питания усилителя на IR2151-IR2153
СообщениеДобавлено: Вт ноя 06, 2012 08:39:30 
Вымогатель припоя
Аватар пользователя

Карма: 7
Рейтинг сообщений: 58
Зарегистрирован: Чт янв 20, 2011 09:07:08
Сообщений: 677
Откуда: Пермь
Рейтинг сообщения: 0
А что щёлкает-то? :))

_________________
Никакая контра не уйдёт от нас


Вернуться наверх
 
Не в сети
 Заголовок сообщения: Re: Импульсный блок питания усилителя на IR2151-IR2153
СообщениеДобавлено: Вт ноя 06, 2012 08:45:37 
Друг Кота

Карма: 68
Рейтинг сообщений: 1408
Зарегистрирован: Сб янв 29, 2011 00:28:48
Сообщений: 7774
Рейтинг сообщения: 0
искра в выключателе, большой ток старается "выпрямить" согнутые ножки диодов :)...термоудар по p-n переходам приводит к линейному расширению в звуковой области...)))......может быть...


Вернуться наверх
 
Не в сети
 Заголовок сообщения: Re: Импульсный блок питания усилителя на IR2151-IR2153
СообщениеДобавлено: Вт ноя 06, 2012 17:27:54 
Собутыльник Кота
Аватар пользователя

Карма: 113
Рейтинг сообщений: 1537
Зарегистрирован: Пт мар 18, 2011 14:30:20
Сообщений: 2993
Откуда: Lugansk ЛНР
Рейтинг сообщения: 2
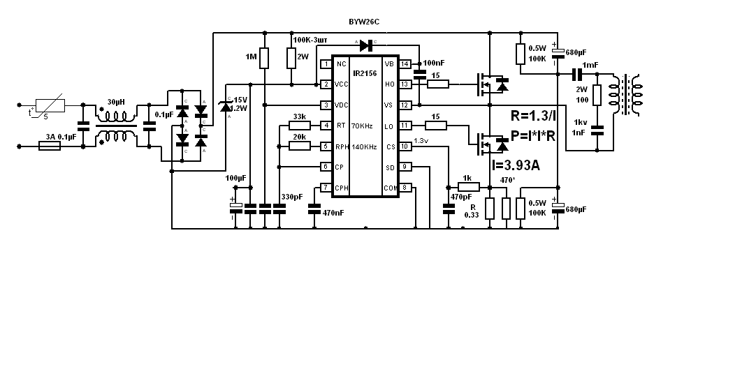
ИМПУЛЬСНЫЙ БП ДЛЯ УСИЛИТЕЛЯ
А так как усилок это не лампочка, то нужна хорошая и надежная защита.
Особенно для любителей ввалить так чтобы шапку сносило, особенно по синьке :))
Перепробовав много схем на IR2153 с разной защитой, нигде не работала нормально защита. Можно было плюнуть и собрать на других микрах, но ввесь эффект в простоте схем на IR2153.
Вот с помощью Seriyvolk, за что ему огромная благодарность, собрал схему защиты на токовом трансформаторе. Это первая схема где я увидел что действительно работает защита. БП собрал на тестовой плате, все испытания и настройки проводил на ней вместе с Seriyvolk. (я у него спросил как проверить что защита сработает, то он сказал: зажмурься и коротни) Вот так я и сделал, и защита сработала как положено. Потом грузил 200ват, транзисторы комнатной температуры, под нагрузкой коротил выход, защита срабатывает четко.
ТТ на кольце 20х12х6 первичка 1 виток провод не тоньше первички силового транса, вторичка 2х50витков провод 0,3мм.
Вот наша 100% рабочая схема:


Вложения:
фото.jpg [214.05 KiB]
Скачиваний: 18813
IR2153.rar [519.18 KiB]
Скачиваний: 8184
Cхема_защита_IR2153..jpg [222.71 KiB]
Скачиваний: 19670
Печатка.JPG [209.55 KiB]
Скачиваний: 9680


Последний раз редактировалось Сергеj Вт ноя 06, 2012 19:26:15, всего редактировалось 1 раз.
Вернуться наверх
 
Не в сети
 Заголовок сообщения: Re: Импульсный блок питания усилителя на IR2151-IR2153
СообщениеДобавлено: Вт ноя 06, 2012 18:14:38 
Вымогатель припоя
Аватар пользователя

Карма: 7
Рейтинг сообщений: 58
Зарегистрирован: Чт янв 20, 2011 09:07:08
Сообщений: 677
Откуда: Пермь
Рейтинг сообщения: 0
Сергеj, шунт на схеме это резистор 10 Ом?
Значения сопротивления шунта указаны для тока во вторичке, да?
Какой ток течет через шунт? 0.5Вт не с запасом ли?

_________________
Никакая контра не уйдёт от нас


Вернуться наверх
 
Не в сети
 Заголовок сообщения: Re: Импульсный блок питания усилителя на IR2151-IR2153
СообщениеДобавлено: Вт ноя 06, 2012 18:20:26 
Собутыльник Кота
Аватар пользователя

Карма: 113
Рейтинг сообщений: 1537
Зарегистрирован: Пт мар 18, 2011 14:30:20
Сообщений: 2993
Откуда: Lugansk ЛНР
Рейтинг сообщения: 0
Да.
0,5Вт с тройным запасом.
6 ампер/ 50 витков = 120 мА во вторичке, при токе первички ТТ 6 А.
Шунт: 1 вольт/ 0.12 Ампер = 8.3 Ом


Вернуться наверх
 
Не в сети
 Заголовок сообщения: Re: Импульсный блок питания усилителя на IR2151-IR2153
СообщениеДобавлено: Вт ноя 06, 2012 18:22:44 
Вымогатель припоя
Аватар пользователя

Карма: 7
Рейтинг сообщений: 58
Зарегистрирован: Чт янв 20, 2011 09:07:08
Сообщений: 677
Откуда: Пермь
Рейтинг сообщения: 0
А что с проседанием напряжения под нагрузкой, измеряли?

_________________
Никакая контра не уйдёт от нас


Вернуться наверх
 
Показать сообщения за:  Сортировать по:  Вернуться наверх
Начать новую тему Ответить на тему  [ Сообщений: 3606 ]     ... , , , 37, , , ...  

Часовой пояс: UTC + 3 часа


Кто сейчас на форуме

Сейчас этот форум просматривают: nobilia7 и гости: 111


Вы не можете начинать темы
Вы не можете отвечать на сообщения
Вы не можете редактировать свои сообщения
Вы не можете удалять свои сообщения
Вы не можете добавлять вложения

Найти:
Перейти:  


Powered by phpBB © 2000, 2002, 2005, 2007 phpBB Group
Русская поддержка phpBB
Extended by Karma MOD © 2007—2012 m157y
Extended by Topic Tags MOD © 2012 m157y