Например TDA7294

Форум РадиоКот • Просмотр темы - Поключение ZX-Spectrum Composite 48 к PAL-кодеру.
Форум РадиоКот
Здесь можно немножко помяукать :)

Текущее время: Чт дек 11, 2025 18:54:44

Часовой пояс: UTC + 3 часа


ПРЯМО СЕЙЧАС:



Начать новую тему Ответить на тему  [ Сообщений: 23 ]  1,  
Автор Сообщение
Не в сети
 Заголовок сообщения: Поключение ZX-Spectrum Composite 48 к PAL-кодеру.
СообщениеДобавлено: Вс ноя 25, 2012 13:59:28 
Говорящий с текстолитом
Аватар пользователя

Карма: 33
Рейтинг сообщений: 148
Зарегистрирован: Вс июн 24, 2012 16:07:00
Сообщений: 1590
Откуда: Лен.Обл.
Рейтинг сообщения: 0
Если вы подключили ZX-Spectrum модели Composite 48 (Композит 48) к PAL-кодеру на mc1377p и на экране возникло прекрасное чёрно-белое изображение, то скорее всего, виновата в этом одна неприятная для mc1377p вещь. Дело в том, что по стандарту PAL "В видеосигнале европейского стандарта разложения 625/50 длительность строчного гасящего импульса составляет 12 микросекунд и занимает почти пятую часть строки длительностью 64 мкс. Длительность синхроимпульса, как видно на рисунке, составляет 5 мкс."

Изображение

Ленинград, Композит и т.д. и т.п. модели не умеют формировать трёхуровневый синхросигнал и выдают один синхросигнал в 12 мкс длительностью. А mc1377p работает с импульсами от 2.5 и до 5.2 мкс.
Для Ленинграда схема коррекции синхроимпульса есть. А вот для Композита её в готовом виде я не нашёл. А Композит немножко отличается по схемотехнике от Ленинграда.

Вот полная схема Композита (с расположением микросхем! На нижеприведённых схемах микросхемы пронумерованы по этой схеме): http://sblive.narod.ru/ZX-Spectrum/Comp ... H-MONT.gif

А вот какие доработки нужно сделать для уменьшения синхроимпульса (у меня вышло 7 мкс с кварцем на 14.31818 МГц - если нужно меньше - ставьте конденсатор в 0.1 мкФ между контактом 4 DD1 нижеприведённой схемы и +5 В - у меня mc1377p съела и 7 мкс, а вот 12 не смогла):

Изображение

Синим цветом нарисованы провода, которые нужно допаять. DD1, DD2, DD3 на плате нет - их надо поставить самим в любом удобном месте (можно даже поверх микросхем). Красным крестиком помечены места, контакт в которых надо перерезать.

Но не надейтесь, что после этого Композит начнёт показывать цвета. :) То есть, конечно, в режиме border 0 начнёт, а вот при всех остальных цветах бордюра - ни за что. :) Всё дело в импульсе гашения луча. Мы-то синхроимпульс уменьшили, но мы и гашение луча тоже уменьшили. Это ведь одно и то же на Композите. :) Ну что ж, исправляем с помощью К555ТМ2:

Изображение

Вот теперь все цвета должны появиться. :)

Надеюсь, эти схемы кому-нибудь пригодятся. :) А то развлекаться три дня с угадыванием в чём дело с цветами мне не понравилось. :)


Вложение:
synchro.png [8.36 KiB]
Скачиваний: 15183


Вложение:
composite48.GIF [12.14 KiB]
Скачиваний: 18013


Вложение:
composite48-1.GIF [13.21 KiB]
Скачиваний: 15478

_________________
И день и ночь в пути...
Мои программки: https://github.com/da-nie
Мои публикации: https://habr.com/ru/users/da-nie/posts/
Мои видео: https://www.youtube.com/channel/UCUroi3 ... 52g/videos


Последний раз редактировалось da-nie Вс ноя 25, 2012 20:25:04, всего редактировалось 1 раз.

Вернуться наверх
 
Не в сети
 Заголовок сообщения: Re: Поключение ZX-Spectrum Composite 48 к PAL-кодеру.
СообщениеДобавлено: Вс ноя 25, 2012 19:51:01 
Собутыльник Кота
Аватар пользователя

Карма: 29
Рейтинг сообщений: 651
Зарегистрирован: Сб май 14, 2011 21:16:04
Сообщений: 2708
Откуда: г. Чайковский
Рейтинг сообщения: 0
Медали: 1
Получил миской по аватаре (1)
ZX прикольная вещь. Именно на нем я изучал асм. Книгу по ассемблеру фотокопировал на военном заводе за блок сигарет Астра или Прима (сигареты тогда были дефицитище). А книгу мне дали на пару дней с тем условием что я сделаю и ему копию, ибо тот кто дал, тоже где-то ее взял. Какая сейчас красотоа с поиском информации и литературой...

Позвольте спросить, с какой целью "развлекались три дня", не проще ли было использовать эмулятор под винду?

_________________
Изображение
Добро всегда побеждает зло. Поэтому кто победил - тот и добрый.


Вернуться наверх
 
Не в сети
 Заголовок сообщения: Re: Поключение ZX-Spectrum Composite 48 к PAL-кодеру.
СообщениеДобавлено: Вс ноя 25, 2012 20:10:49 
Говорящий с текстолитом
Аватар пользователя

Карма: 33
Рейтинг сообщений: 148
Зарегистрирован: Вс июн 24, 2012 16:07:00
Сообщений: 1590
Откуда: Лен.Обл.
Рейтинг сообщения: 0
Цитата:
Позвольте спросить, с какой целью "развлекались три дня", не проще ли было использовать эмулятор под винду?


Проще, но не интересно. :) Просто был Спектрум, который хотелось подключить к телевизору. PAL-кодер у меня был сделан для Amiga, но вот с ZX он работать не стал. А это уже странно. И вот, в процессе исследования я заметил, что синхросигнал не стандартный. Поискал в инете - точно, в этом всё дело. А дальше пришлось искать схемы коррекции. Для Ленинграда они были, а для Композита нет. Теперь есть. :)
Правда, видеокамера с композитным входом отказалась ЭТО считать за PAL даже после коррекции синхроимпульсов. Но телевизор ЭЛТ с таким сигналом работает.

_________________
И день и ночь в пути...
Мои программки: https://github.com/da-nie
Мои публикации: https://habr.com/ru/users/da-nie/posts/
Мои видео: https://www.youtube.com/channel/UCUroi3 ... 52g/videos


Вернуться наверх
 
Не в сети
 Заголовок сообщения: Re: Поключение ZX-Spectrum Composite 48 к PAL-кодеру.
СообщениеДобавлено: Вс ноя 25, 2012 20:21:50 
Модератор
Аватар пользователя

Карма: 68
Рейтинг сообщений: 424
Зарегистрирован: Ср ноя 26, 2008 16:34:25
Сообщений: 13490
Откуда: Тамбовская обл.
Рейтинг сообщения: 0
Медали: 1
Получил миской по аватаре (1)
Цитата:
не проще ли было использовать эмулятор под винду?

Дык это же как с резиновой женщиной :))

Надо свой достать, попробовать запустить. Живой ведь был. Даже кассеты остались.


Вернуться наверх
 
Эиком - электронные компоненты и радиодетали
Не в сети
 Заголовок сообщения: Re: Поключение ZX-Spectrum Composite 48 к PAL-кодеру.
СообщениеДобавлено: Вс ноя 25, 2012 20:39:41 
Говорящий с текстолитом
Аватар пользователя

Карма: 33
Рейтинг сообщений: 148
Зарегистрирован: Вс июн 24, 2012 16:07:00
Сообщений: 1590
Откуда: Лен.Обл.
Рейтинг сообщения: 0
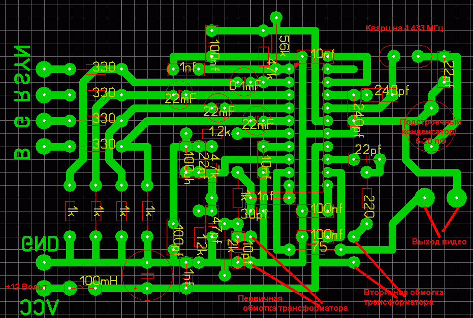
Ах да, можно же ещё схему PAL-кодера привести. :)

Вот она:

Изображение

Микросхема mc1377p.

Ну и оригинальный файл в Layout 4:

Вложение:
pal-mc1377p.rar [19.18 KiB]
Скачиваний: 977


Трансформатор мотается просто. Берёте гелевый стержень 5 мм в диаметре. И мотаете первичку - 100 витков провода (лучше в три слоя - туда-обратно-туда). Потом мотаете поверх неё вторичку - 20-30 витков. Всё. Линии R, G, B от спектрума советуют подключать через диоды. Синхросигнал брать с платы (но не сигнал видео!).

Этот же кодер PAL подходит и для Amiga. Правда, картинка у него немного не резкая (лучше по S-Video подключать). Но зато волны цветные почти не плывут (если будут плыть - отключите конденсатор 30 пФ или подберите конденсатор 22 пФ около ноги 13 микросхемы).

Вложение:
pal.GIF [43.94 KiB]
Скачиваний: 16392

_________________
И день и ночь в пути...
Мои программки: https://github.com/da-nie
Мои публикации: https://habr.com/ru/users/da-nie/posts/
Мои видео: https://www.youtube.com/channel/UCUroi3 ... 52g/videos


Вернуться наверх
 
Не в сети
 Заголовок сообщения: Re: Поключение ZX-Spectrum Composite 48 к PAL-кодеру.
СообщениеДобавлено: Пн фев 11, 2013 05:24:32 
Говорящий с текстолитом
Аватар пользователя

Карма: 33
Рейтинг сообщений: 148
Зарегистрирован: Вс июн 24, 2012 16:07:00
Сообщений: 1590
Откуда: Лен.Обл.
Рейтинг сообщения: 0
Кстати, на схеме PAL-кодера конденсатор 0.1 мкФ на линии SYNC лучше не ставить (просто замкнуть его накоротко). Бывает, с ним не запускается кодер - экран после включения медленно гаснет.

_________________
И день и ночь в пути...
Мои программки: https://github.com/da-nie
Мои публикации: https://habr.com/ru/users/da-nie/posts/
Мои видео: https://www.youtube.com/channel/UCUroi3 ... 52g/videos


Вернуться наверх
 
Не в сети
 Заголовок сообщения: Re: Поключение ZX-Spectrum Composite 48 к PAL-кодеру.
СообщениеДобавлено: Пн фев 11, 2013 08:23:38 
Модератор
Аватар пользователя

Карма: 159
Рейтинг сообщений: 4072
Зарегистрирован: Пт янв 23, 2009 19:20:05
Сообщений: 45155
Рейтинг сообщения: 0
Медали: 1
Получил миской по аватаре (1)
Аналогичную доработку (приведение к стандарту длительности синхроимпульса) пришлось однажды делать на "Вектор-06Ц"... Давно это было... :)))


Вернуться наверх
 
Не в сети
 Заголовок сообщения: Re: Поключение ZX-Spectrum Composite 48 к PAL-кодеру.
СообщениеДобавлено: Ср фев 13, 2013 17:49:15 
Поставщик валерьянки для Кота
Аватар пользователя

Карма: 17
Рейтинг сообщений: 33
Зарегистрирован: Вс апр 20, 2008 23:34:26
Сообщений: 2277
Откуда: Москва
Рейтинг сообщения: 0
А зачем вообще PAL-кодер?
Простая composite out модификация спектрума выдает нормальный сигнал, который можно на тюльпан video-in подавать.
Я, конечно, про фирменные аппараты говорю.

_________________
Долой идиотизм!


Вернуться наверх
 
Не в сети
 Заголовок сообщения: Re: Поключение ZX-Spectrum Composite 48 к PAL-кодеру.
СообщениеДобавлено: Ср фев 13, 2013 18:24:23 
Говорящий с текстолитом
Аватар пользователя

Карма: 33
Рейтинг сообщений: 148
Зарегистрирован: Вс июн 24, 2012 16:07:00
Сообщений: 1590
Откуда: Лен.Обл.
Рейтинг сообщения: 0
Дело в том, что на просторах нашей необъятной фирменный спектрум найти не так просто, как его многочисленные клоны. А у них почти никогда полного цветового сигнала не делалось, максимум синхросигнал и R,G,B выводились отдельно. Есть, конечно, Компаньон с Secam-кодером, но он тоже не очень распространён. Ещё вариант подключать по Scart (если он полный в телевизоре). Но и таких телевизоров с каждым годом всё меньше.

_________________
И день и ночь в пути...
Мои программки: https://github.com/da-nie
Мои публикации: https://habr.com/ru/users/da-nie/posts/
Мои видео: https://www.youtube.com/channel/UCUroi3 ... 52g/videos


Вернуться наверх
 
Не в сети
 Заголовок сообщения: Re: Поключение ZX-Spectrum Composite 48 к PAL-кодеру.
СообщениеДобавлено: Ср фев 13, 2013 18:50:14 
Поставщик валерьянки для Кота
Аватар пользователя

Карма: 17
Рейтинг сообщений: 33
Зарегистрирован: Вс апр 20, 2008 23:34:26
Сообщений: 2277
Откуда: Москва
Рейтинг сообщения: 0
da-nie писал(а):
Дело в том, что на просторах нашей необъятной фирменный спектрум найти не так просто, как его многочисленные клоны. А у них почти никогда полного цветового сигнала не делалось, максимум синхросигнал и R,G,B выводились отдельно. Есть, конечно, Компаньон с Secam-кодером, но он тоже не очень распространён. Ещё вариант подключать по Scart (если он полный в телевизоре). Но и таких телевизоров с каждым годом всё меньше.


Ага, понятно. Недаром после официального спектрума клоны мне кажутся какими то убогими. Правда, после копания в кишках атари xl/xe и спектрум кажется убогим совсем.

Касательно скарта - я пока еще не встретил LCD телека, где скарт не обрабатывает RGB, сам делал скарты на +3 и на AMSTRAD CPC.

_________________
Долой идиотизм!


Вернуться наверх
 
Не в сети
 Заголовок сообщения: Re: Поключение ZX-Spectrum Composite 48 к PAL-кодеру.
СообщениеДобавлено: Ср фев 13, 2013 19:53:14 
Говорящий с текстолитом
Аватар пользователя

Карма: 33
Рейтинг сообщений: 148
Зарегистрирован: Вс июн 24, 2012 16:07:00
Сообщений: 1590
Откуда: Лен.Обл.
Рейтинг сообщения: 0
Цитата:
Недаром после официального спектрума клоны мне кажутся какими то убогими.


Да как сказать... Синклер тоже не конфетку клепал... http://zxnext.narod.ru/

Цитата:
Правда, после копания в кишках атари xl/xe и спектрум кажется убогим совсем.


Зато относительно дешёвым. :) А если в Amig'е покопаться, то можно и атари в убогость записать. :)

Цитата:
Касательно скарта - я пока еще не встретил LCD телека, где скарт не обрабатывает RGB,


Что там за скарты я не проверял, но народ на форумах говорит, что есть довольно много с неполным скартом LCD.

_________________
И день и ночь в пути...
Мои программки: https://github.com/da-nie
Мои публикации: https://habr.com/ru/users/da-nie/posts/
Мои видео: https://www.youtube.com/channel/UCUroi3 ... 52g/videos


Вернуться наверх
 
Не в сети
 Заголовок сообщения: Re: Поключение ZX-Spectrum Composite 48 к PAL-кодеру.
СообщениеДобавлено: Чт фев 14, 2013 13:03:19 
Поставщик валерьянки для Кота
Аватар пользователя

Карма: 17
Рейтинг сообщений: 33
Зарегистрирован: Вс апр 20, 2008 23:34:26
Сообщений: 2277
Откуда: Москва
Рейтинг сообщения: 0
Я имел ввиду, что сам подход к проектированию у атари на голову выше. Это машины одного поколения и одного времени, но у атари проектировщики просто крутыши (это касается и железа и протоколов), в то время как у спектрума ощущение, что сделано на коленках для себя родного в качестве поделки от "делать нечего". Жаден был синклер.

_________________
Долой идиотизм!


Вернуться наверх
 
Не в сети
 Заголовок сообщения: Re: Поключение ZX-Spectrum Composite 48 к PAL-кодеру.
СообщениеДобавлено: Чт фев 14, 2013 21:53:04 
Говорящий с текстолитом
Аватар пользователя

Карма: 33
Рейтинг сообщений: 148
Зарегистрирован: Вс июн 24, 2012 16:07:00
Сообщений: 1590
Откуда: Лен.Обл.
Рейтинг сообщения: 0
Эх, если бы только Синклер... У меня на работе так же примерно сейчас проектирование идёт. Народу не хватает, заказов сложных с завышенными ценами много, но денег с них всё равно не хватает, так как 3/4 - накладные расходы. Результат - я бы нашу продукцию бы не купил бы себе никогда.

Впрочем, я не помню случаев, когда бы заглючил бы бейсик спектрума. При этом как глючил бейсик на БК я помню хорошо. Запускаем "run". Пишет "СТОП в строке 30". А в строке 30 "30 input a ". Бредит. Стираем строку 30. Пишет "Стоп в строке 20". В строке 20 "20 let b=0". Ну офигенно. Я пол-часа свою программу набирал с листка, а оно вот как. :evil:

_________________
И день и ночь в пути...
Мои программки: https://github.com/da-nie
Мои публикации: https://habr.com/ru/users/da-nie/posts/
Мои видео: https://www.youtube.com/channel/UCUroi3 ... 52g/videos


Вернуться наверх
 
Не в сети
 Заголовок сообщения: Re: Поключение ZX-Spectrum Composite 48 к PAL-кодеру.
СообщениеДобавлено: Вс фев 17, 2013 10:27:17 
Говорящий с текстолитом
Аватар пользователя

Карма: 33
Рейтинг сообщений: 148
Зарегистрирован: Вс июн 24, 2012 16:07:00
Сообщений: 1590
Откуда: Лен.Обл.
Рейтинг сообщения: 0
Кстати, может, кто знает. Я вот тут отыскал линию задержки УЛЗ-64-8. Поскольку у меня в кодере PAL используется фильтр в качестве линии задержки, я решил заменить его настоящей линией задержки. Вот типовое включение линии задержки для mc1377p:

Изображение

Вот как подключается для испытаний линия задержки УЛЗ-64-8 из стандарта на линии задержки:

Изображение

Я, соответственно, всю обвязку из схемы испытаний выбросил, на УЛЗ посадил 1 и 3 на землю, а 2 и 4 использовал как вход (подключается к 6 ножке mc1377p через 1.2 к), а 4 как выход (подключается к 8 ножке mc1377 и с неё же резистор 1.2 к на землю). И ни фига ничего не работает. Сигнал через УЛЗ не проходит. Как же её в таком случае подключать-то? :dont_know: В схемах декодеров PAL её подключают так:

Изображение

Неужели вся эта обвязка с индуктивностями и конденсаторами необходима? Но мне казалось, что что просто подстройка времени задержки... Может, кто-нибудь знает специфику подключения ультразвуковых линий задержки такого типа?


Вложения:
ulz.GIF [78.47 KiB]
Скачиваний: 14803
mc1377p.GIF [14.34 KiB]
Скачиваний: 20164

_________________
И день и ночь в пути...
Мои программки: https://github.com/da-nie
Мои публикации: https://habr.com/ru/users/da-nie/posts/
Мои видео: https://www.youtube.com/channel/UCUroi3 ... 52g/videos
Вернуться наверх
 
Не в сети
 Заголовок сообщения: Re: Поключение ZX-Spectrum Composite 48 к PAL-кодеру.
СообщениеДобавлено: Пн фев 18, 2013 05:21:02 
Говорящий с текстолитом
Аватар пользователя

Карма: 33
Рейтинг сообщений: 148
Зарегистрирован: Вс июн 24, 2012 16:07:00
Сообщений: 1590
Откуда: Лен.Обл.
Рейтинг сообщения: 0
Попробовал поставить на входе и выходе индуктивности от PAL-декодера. Результат нулевой. Не проходит сигнал через УЛЗ совершенно. :roll:

_________________
И день и ночь в пути...
Мои программки: https://github.com/da-nie
Мои публикации: https://habr.com/ru/users/da-nie/posts/
Мои видео: https://www.youtube.com/channel/UCUroi3 ... 52g/videos


Вернуться наверх
 
Не в сети
 Заголовок сообщения: Re: Поключение ZX-Spectrum Composite 48 к PAL-кодеру.
СообщениеДобавлено: Пн ноя 04, 2013 10:58:27 
Говорящий с текстолитом
Аватар пользователя

Карма: 33
Рейтинг сообщений: 148
Зарегистрирован: Вс июн 24, 2012 16:07:00
Сообщений: 1590
Откуда: Лен.Обл.
Рейтинг сообщения: 0
Вот ещё какую доработку надо сделать на композите. Надо поверх D42.1 навесить К155ЛП5. При этом соединяются контакты 1,2,7,14 обоих микросхем. От контакта 6 D42.1 отпаивается дорожка и на неё подаётся контакт 3 микросхемы К155ЛП5. То есть, сделать объединение синхросигналов как в "Ленинград". Иначе PAL-кодер часто "не видит" синхроимпульс в 7 мкс. А так получится импульс как раз 5 мкс.

_________________
И день и ночь в пути...
Мои программки: https://github.com/da-nie
Мои публикации: https://habr.com/ru/users/da-nie/posts/
Мои видео: https://www.youtube.com/channel/UCUroi3 ... 52g/videos


Вернуться наверх
 
Не в сети
 Заголовок сообщения: Re: Поключение ZX-Spectrum Composite 48 к PAL-кодеру.
СообщениеДобавлено: Вс ноя 17, 2013 13:48:58 
Говорящий с текстолитом
Аватар пользователя

Карма: 33
Рейтинг сообщений: 148
Зарегистрирован: Вс июн 24, 2012 16:07:00
Сообщений: 1590
Откуда: Лен.Обл.
Рейтинг сообщения: 0
Так.Оказывается, всё не так просто. Через некоторое время схема с вышеприведённой доработкой с ЛП5 сбивает кодер PAL и изображение гаснет. Почему - вопрос.
А вот с какими доработками у меня работает композит сейчас (вроде работает стабильно):

Вот так надо сделать:
Изображение

И ещё вот так (в почти аналогичной схеме в первом сообщении опечатка - H5 брался не с D6, а с D4):

Изображение

Сейчас я беру сигнал с H4 и при этом экран будет немного смещён вправо (как на Ленинграде).

И ещё надо сделать вот так:
Надо поверх D42 навесить К155ЛП5. При этом соединяются контакты 1,2,7,14 обоих микросхем. От контакт 6 D42 отпаивается от дорожки и на дорожку подаётся сигнал с контакта 3 микросхемы К155ЛП5. Этот сигнал не придёт на 15-й контакт мультиплексора D43, поскольку мы этот контакт уже перерезали. Но зато этот сигнал придёт на 11-й контакт D42. :)

Вот теперь всё должно работать стабильно.


Вложения:
composite48-1.GIF [13.27 KiB]
Скачиваний: 13435

_________________
И день и ночь в пути...
Мои программки: https://github.com/da-nie
Мои публикации: https://habr.com/ru/users/da-nie/posts/
Мои видео: https://www.youtube.com/channel/UCUroi3 ... 52g/videos
Вернуться наверх
 
Не в сети
 Заголовок сообщения: Re: Поключение ZX-Spectrum Composite 48 к PAL-кодеру.
СообщениеДобавлено: Вс дек 01, 2013 00:31:52 
Открыл глаза
Аватар пользователя

Карма: 1
Рейтинг сообщений: 1
Зарегистрирован: Пт окт 23, 2009 18:36:18
Сообщений: 46
Откуда: Москва
Рейтинг сообщения: 0
Добрый день Всем! Ох как давно это было - но тем не менее тоже понастольгирую. Для спектрума ленинград было несколько доработок (в композите часть их уже была сделана), что б пал кодер нормально работал- одна из них дополнитнльная ПЗУ 27512 или 556рт4 с прошивкой, я 27512 применял, так как мне она показалась наиболее простой и все сигналы становились близки к стандарту и работали любые пал кодеры. Сам кодер последний собирал на СХА1645, проще помоему уже некуда. Все работало даже через внешний ТВ тюнер к монитору, а они очень-очень капризны к видеосигналу!


Вложения:
Кодер PAL SXA1645.jpg [94.8 KiB]
Скачиваний: 1647
sinc video 556rt4.jpg [191.97 KiB]
Скачиваний: 1269
rom.rar [658 байт]
Скачиваний: 504
dorabotka.jpg [54.39 KiB]
Скачиваний: 1434
Вернуться наверх
 
Не в сети
 Заголовок сообщения: Re: Поключение ZX-Spectrum Composite 48 к PAL-кодеру.
СообщениеДобавлено: Вс дек 01, 2013 10:23:43 
Говорящий с текстолитом
Аватар пользователя

Карма: 33
Рейтинг сообщений: 148
Зарегистрирован: Вс июн 24, 2012 16:07:00
Сообщений: 1590
Откуда: Лен.Обл.
Рейтинг сообщения: 0
Цитата:
а они очень-очень капризны к видеосигналу!


Ещё более капризны видеокамеры mini-DV с аналоговым входом (которые умеют перегонять аналог в цифру). Моя CANON MV-800i ни с одного спектрума не согласилась увидеть сигнал цветным (при этом тюнер и телевизор работал с таким сигналом). А вот с амиги с таким же кодером PAL всё было в цвете. :)

_________________
И день и ночь в пути...
Мои программки: https://github.com/da-nie
Мои публикации: https://habr.com/ru/users/da-nie/posts/
Мои видео: https://www.youtube.com/channel/UCUroi3 ... 52g/videos


Вернуться наверх
 
Не в сети
 Заголовок сообщения: Re: Поключение ZX-Spectrum Composite 48 к PAL-кодеру.
СообщениеДобавлено: Чт июл 03, 2014 20:57:25 
Говорящий с текстолитом
Аватар пользователя

Карма: 33
Рейтинг сообщений: 148
Зарегистрирован: Вс июн 24, 2012 16:07:00
Сообщений: 1590
Откуда: Лен.Обл.
Рейтинг сообщения: 0
Собрал ещё один PAL-кодер на AD725 вот по вот этой вот схеме:

Изображение

Единственное - генератор использовал аналогичный по схеме на 74hc04 как в спектруме "Ленинград", а именно:

Изображение

Микросхемы из самого Китаю пришли...
Собрал и не работает. :dont_know: Генерация идёт - осциллограф видит сигнал 17.73 мГц. Подключил к амиге - у неё сигнал правильный. Картинка есть. Но она чёрно-белая! И на ней (на цветных элементах) отчётливо видна сетка, которую как раз PAL и даёт! Но цвета-то нет! Телевизор ЭЛТ, кодер на mc1377 видел отлично.

Ни хрена не понимаю, чего этой микросхеме ещё нужно... :dont_know:

Собрал внешний генератор, как на оригинальной схеме. Схема стала схватывать цвет! Мерцает цвет иногда. А вот если взять рукой контакт 1 микросхемы НЕ и землю, то цвет появляется! Осталось угадать, какую ёмкость туда надо поставить...


Вложения:
generator.GIF [3.7 KiB]
Скачиваний: 12206
ad725.jpg [68.78 KiB]
Скачиваний: 15605

_________________
И день и ночь в пути...
Мои программки: https://github.com/da-nie
Мои публикации: https://habr.com/ru/users/da-nie/posts/
Мои видео: https://www.youtube.com/channel/UCUroi3 ... 52g/videos
Вернуться наверх
 
Показать сообщения за:  Сортировать по:  Вернуться наверх
Начать новую тему Ответить на тему  [ Сообщений: 23 ]  1,  

Часовой пояс: UTC + 3 часа


Кто сейчас на форуме

Сейчас этот форум просматривают: US8IEY и гости: 28


Вы не можете начинать темы
Вы не можете отвечать на сообщения
Вы не можете редактировать свои сообщения
Вы не можете удалять свои сообщения
Вы не можете добавлять вложения

Найти:
Перейти:  


Powered by phpBB © 2000, 2002, 2005, 2007 phpBB Group
Русская поддержка phpBB
Extended by Karma MOD © 2007—2012 m157y
Extended by Topic Tags MOD © 2012 m157y