Например TDA7294

Форум РадиоКот • Просмотр темы - Контроллер паяльника Hakko FM-2028 с энкодером
Форум РадиоКот
Здесь можно немножко помяукать :)

Текущее время: Вс ноя 02, 2025 12:47:08

Часовой пояс: UTC + 3 часа


ПРЯМО СЕЙЧАС:



Начать новую тему Ответить на тему  [ Сообщений: 2498 ]     ... , , , 12, , , ...  
Автор Сообщение
Не в сети
 Заголовок сообщения: Re: Контроллер паяльника Hakko FM-2028 с энкодером
СообщениеДобавлено: Чт ноя 13, 2014 00:35:52 
Встал на лапы

Зарегистрирован: Ср окт 27, 2010 08:10:49
Сообщений: 145
Откуда: Горячий Ключ - Краснодар
Рейтинг сообщения: 0
newzenon писал(а):
Что за жала VECO?

Можно брать, сейчас ими только и работаю. Отличаються от оригинала только качеством отлива пластика в контактной части (но это все только визуально). Но подозреваю что и внутри они отличаються, возможно метал другой. Штамп накко подозрительно точно сделан. А вот ручку надо искать оригинал, задрала это уг го.но.

_________________
Изображение


Вернуться наверх
 
Не в сети
 Заголовок сообщения: Re: Контроллер паяльника Hakko FM-2028 с энкодером
СообщениеДобавлено: Пт ноя 14, 2014 11:35:06 
Сверлит текстолит когтями
Аватар пользователя

Карма: 11
Рейтинг сообщений: 157
Зарегистрирован: Вт окт 23, 2007 10:01:42
Сообщений: 1274
Откуда: Волгоград
Рейтинг сообщения: 0
Ручки и жала пришли, пытаюсь осмыслить, впечатления не однозначные.
Залил прошивку 1.70, настройки ПИД из первого поста этой темы, без них какой-то бред был, BV-Dial, сейчас настройки, которые в ходу такие же?
Калибровка на T12 я так понимаю условная, желательно жала подписать в +/- сколько-то градусов и иметь ввиду?
Ручка 2508 пришла с одной отломанной защёлкой на желтом съёмнике, с китайцем буду разговаривать на эту тему, посмотрим что скажет.
MCLife писал(а):
А вот ручку надо искать оригинал, задрала это уг го.но.

Ну я подозреваю что почти так оно и есть, кстати оригиналы у продовца BELLA есть, поиск на али "bella hakko soldering handle", цены правда... :_)

_________________
Паялка. БП паялки 1. БП 2.
Бесперебойник.


Вернуться наверх
 
Не в сети
 Заголовок сообщения: Re: Контроллер паяльника Hakko FM-2028 с энкодером
СообщениеДобавлено: Пт ноя 14, 2014 12:05:23 
Опытный кот
Аватар пользователя

Карма: 19
Рейтинг сообщений: 217
Зарегистрирован: Вт дек 09, 2008 13:41:05
Сообщений: 771
Откуда: Череповец.
Рейтинг сообщения: 0
Прошивку 1.70 еще не заливал, стоит 1.70_test. Настройки P-62,I-65,D-0,U-95. Калибровку последний раз не делал, подогнал подстроечником 280 градусов, на краях получилось 190 (при 200 заданных), 415(при 420 заданных).
У меня тоже одна защелка сломалась (при падении), из вывода конденсатора сделал крючек , в пластике просверлил 2 отверстия 1мм даметром - вставил и загнул, работы на 10 минут с перекуром. Фото после выходных если надо выложу.

Ручка 2508 ..........

Опечатка?

_________________
Есть такие решения, после принятия которых, тараканы в голове аплодируют стоя.
.......Отругал своих тараканов, рассадил в голове по полочкам, запретил меняться местами.....
Притихли, не беспокоят, шёпотом обсуждают какой я плохой......


Вернуться наверх
 
Не в сети
 Заголовок сообщения: Re: Контроллер паяльника Hakko FM-2028 с энкодером
СообщениеДобавлено: Пт ноя 14, 2014 12:16:52 
Сверлит текстолит когтями
Аватар пользователя

Карма: 11
Рейтинг сообщений: 157
Зарегистрирован: Вт окт 23, 2007 10:01:42
Сообщений: 1274
Откуда: Волгоград
Рейтинг сообщения: 0
2028 конечно же, очепятка.
BV-Dial писал(а):
Настройки P-62,I-65,D-0,U-95.

Сначала на 280 загорелся зеленый, потом скачки ... и пролёт мимо вверх до 400, вырубил.

_________________
Паялка. БП паялки 1. БП 2.
Бесперебойник.


Вернуться наверх
 
Эиком - электронные компоненты и радиодетали
Не в сети
 Заголовок сообщения: Re: Контроллер паяльника Hakko FM-2028 с энкодером
СообщениеДобавлено: Пт ноя 14, 2014 12:22:26 
Поставщик валерьянки для Кота
Аватар пользователя

Карма: 24
Рейтинг сообщений: 596
Зарегистрирован: Сб окт 10, 2009 10:34:07
Сообщений: 2168
Откуда: Україна, Хорол
Рейтинг сообщения: 0
newzenon, попробуй I на максимум, а P уменьшай на 10, 20, 30 ... и проверяй результат

_________________
Мои паяльные станции: первая, вторая, фен.


Вернуться наверх
 
Не в сети
 Заголовок сообщения: Re: Контроллер паяльника Hakko FM-2028 с энкодером
СообщениеДобавлено: Пт ноя 14, 2014 12:37:21 
Опытный кот
Аватар пользователя

Карма: 19
Рейтинг сообщений: 217
Зарегистрирован: Вт дек 09, 2008 13:41:05
Сообщений: 771
Откуда: Череповец.
Рейтинг сообщения: 0
newzenon на новых жалах так бывает, пока не прогреешь постепенно 240-260-280-300 и т.д.

_________________
Есть такие решения, после принятия которых, тараканы в голове аплодируют стоя.
.......Отругал своих тараканов, рассадил в голове по полочкам, запретил меняться местами.....
Притихли, не беспокоят, шёпотом обсуждают какой я плохой......


Вернуться наверх
 
Не в сети
 Заголовок сообщения: Re: Контроллер паяльника Hakko FM-2028 с энкодером
СообщениеДобавлено: Пт ноя 14, 2014 13:06:29 
Сверлит текстолит когтями
Аватар пользователя

Карма: 11
Рейтинг сообщений: 157
Зарегистрирован: Вт окт 23, 2007 10:01:42
Сообщений: 1274
Откуда: Волгоград
Рейтинг сообщения: 0
Victor_P. начал с P=64, успокоился на 24.
Те: P24-I99-d0-FrH-U95, дождался стандбая (Adl установлен в 50, тычок жалом в канифоль - пробуждает). Так же нормально?
Наверное задам вопрос, который где-нибудь уже обсуждался, - почему бы не поднять частоту работы до десятков килогерц? Тем более драйвер позволяет и быстрее управлять ключом.

_________________
Паялка. БП паялки 1. БП 2.
Бесперебойник.


Вернуться наверх
 
Не в сети
 Заголовок сообщения: Re: Контроллер паяльника Hakko FM-2028 с энкодером
СообщениеДобавлено: Пт ноя 14, 2014 14:22:32 
Поставщик валерьянки для Кота
Аватар пользователя

Карма: 24
Рейтинг сообщений: 596
Зарегистрирован: Сб окт 10, 2009 10:34:07
Сообщений: 2168
Откуда: Україна, Хорол
Рейтинг сообщения: 3
newzenon писал(а):
...Так же нормально?
Хм, станный вопрос. Если эти значения дают нормальную рабту ПИД, то почему они должны быть не нормальными?
newzenon писал(а):
...почему бы не поднять частоту работы до десятков килогерц?
1. а что это даст?
2. замер температуры проводится в промежутках между импульсами ШИМ. На одно преобразование уходит 13 тактов по 8мкс, т.е. 104мкс, с учетом переходных процессов это время можно смело увеличить в 2 раза до 208мкс. Таким образом уже от'едается 3% от длительности импульса (максимального заполнения ШИМ), я прозапас зарезервировал 5%. Теперь возьмем "десятки килогерц". Например 20кГц, период между импульсами (максимальная длительность импульса) будет 50мкс, думаю, дальше обьяснять не нужно. Можно конечно этот ШИМ посылать пачками, например 10-100 пачек в секунду, а температуру мерять между ними, но тогда возвращаемся к первому вопросу,- а зачем нам это все, ради какой выгоды?

_________________
Мои паяльные станции: первая, вторая, фен.


Вернуться наверх
 
Не в сети
 Заголовок сообщения: Re: Контроллер паяльника Hakko FM-2028 с энкодером
СообщениеДобавлено: Пт ноя 14, 2014 17:32:12 
Сверлит текстолит когтями
Аватар пользователя

Карма: 11
Рейтинг сообщений: 157
Зарегистрирован: Вт окт 23, 2007 10:01:42
Сообщений: 1274
Откуда: Волгоград
Рейтинг сообщения: 0
Упс, это я тормознул про частоту шим.
В общем почти настроил (из стэндбая в OFF не уходит), эту методику бы в первый пост по настройке ПИД неплохо бы добавить.

BV-Dial писал(а):
У меня тоже одна защелка сломалась (при падении), из вывода конденсатора сделал крючек , в пластике просверлил 2 отверстия 1мм даметром - вставил и загнул, работы на 10 минут с перекуром. Фото после выходных если надо выложу.

Попробую, другого все равно не будет, можно конечно желтых съемников (или как их правильно) несколько взять, видел такие лоты на али.

_________________
Паялка. БП паялки 1. БП 2.
Бесперебойник.


Вернуться наверх
 
Не в сети
 Заголовок сообщения: Re: Контроллер паяльника Hakko FM-2028 с энкодером
СообщениеДобавлено: Сб ноя 15, 2014 00:32:45 
Друг Кота
Аватар пользователя

Карма: 93
Рейтинг сообщений: 2154
Зарегистрирован: Сб май 05, 2012 20:19:55
Сообщений: 4961
Откуда: Минск
Рейтинг сообщения: 0
Victor_P., а измерение температуры делается определённое кол-во раз в секунду или каждый такт ШИМ?
----------
А тем временем мне уже пришёл корпус! :music: Потихоньку плата питальника (24V 100W) обретает вразумительный вид. :solder:
Изображение Изображение
И примерка в корпус:
Изображение
И хочется уже побыстрее всю эту конструкцию запустить, и готовое есть, только бери... От готового останавливает пока только дикое желание прикошачить к паялке OLED дисплей... :dont_know:
Отговорите меня! :))

_________________
Прибор, защищённый предохранителем, сгорает первым, защитив предохранитель. Закон Мерфи.


Вернуться наверх
 
Не в сети
 Заголовок сообщения: Re: Контроллер паяльника Hakko FM-2028 с энкодером
СообщениеДобавлено: Сб ноя 15, 2014 00:37:18 
Поставщик валерьянки для Кота
Аватар пользователя

Карма: 24
Рейтинг сообщений: 596
Зарегистрирован: Сб окт 10, 2009 10:34:07
Сообщений: 2168
Откуда: Україна, Хорол
Рейтинг сообщения: 0
Seriyvolk, каждый такт.
Seriyvolk писал(а):
Отговорите меня! :))
Зачем? :))

_________________
Мои паяльные станции: первая, вторая, фен.


Вернуться наверх
 
Не в сети
 Заголовок сообщения: Re: Контроллер паяльника Hakko FM-2028 с энкодером
СообщениеДобавлено: Сб ноя 15, 2014 00:53:45 
Друг Кота
Аватар пользователя

Карма: 93
Рейтинг сообщений: 2154
Зарегистрирован: Сб май 05, 2012 20:19:55
Сообщений: 4961
Откуда: Минск
Рейтинг сообщения: 0
Хочется уже побыстрее первый раз в жизни подержаться за нормальный паяльник! :)) (Как-то, правда, пробовал индукционник квик-202, вещь хорошая, но дома на коленке такое склепать проблематично, да и выбор жал довольно таки скудный, и паялка в сборе сильно массивная, и дорогая к тому-же)

_________________
Прибор, защищённый предохранителем, сгорает первым, защитив предохранитель. Закон Мерфи.


Вернуться наверх
 
Не в сети
 Заголовок сообщения: Re: Контроллер паяльника Hakko FM-2028 с энкодером
СообщениеДобавлено: Сб ноя 15, 2014 14:12:10 
Родился

Зарегистрирован: Ср окт 22, 2014 23:03:08
Сообщений: 2
Рейтинг сообщения: 2
Начал делать миникорпус под контроллер. Изначальна задумывалось запихнуть платку в небольшой стандартный пластмассовый корпус. Но затем переработал конструктив. После ремонта остался кусочек алюминиевого уголка 50х50 мм. Вот в нем сейчас и собираю - дешево и сердито!!
Питание - от блока питания ноутбука на 18,5в, работает без проблем. Вот предварительные фотки. Размер можно оценить по самому паяльнику.


Вложения:
Комментарий к файлу: три
3 (640x425).jpg [143.75 KiB]
Скачиваний: 2297
Комментарий к файлу: два
2 (640x425).jpg [148.86 KiB]
Скачиваний: 1875
Комментарий к файлу: Раз
1 (640x425).jpg [159.85 KiB]
Скачиваний: 1884
Вернуться наверх
 
Не в сети
 Заголовок сообщения: Re: Контроллер паяльника Hakko FM-2028 с энкодером
СообщениеДобавлено: Вс ноя 16, 2014 02:37:51 
Нашел транзистор. Понюхал.

Зарегистрирован: Ср дек 16, 2009 06:24:25
Сообщений: 189
Откуда: Хабаровск
Рейтинг сообщения: 0
Коллеги, кто может осциллографом потыкать в паяльник? Интересно, что там творится в режиме разогрева при полной мощности. А также в режиме поддержания температуры, когда паяльник просто лежит.


Вернуться наверх
 
Не в сети
 Заголовок сообщения: Re: Контроллер паяльника Hakko FM-2028 с энкодером
СообщениеДобавлено: Вс ноя 16, 2014 09:45:57 
Поставщик валерьянки для Кота
Аватар пользователя

Карма: 24
Рейтинг сообщений: 596
Зарегистрирован: Сб окт 10, 2009 10:34:07
Сообщений: 2168
Откуда: Україна, Хорол
Рейтинг сообщения: 0
Абсолютно ничего интересного там не происходит.
При нагреве заполнение ШИМ, ограниченное в меню:
Изображение
При удержании заполнение ШИМ, ограниченное ПИДом:
Изображение

_________________
Мои паяльные станции: первая, вторая, фен.


Вернуться наверх
 
Не в сети
 Заголовок сообщения: Re: Контроллер паяльника Hakko FM-2028 с энкодером
СообщениеДобавлено: Пн ноя 17, 2014 13:19:07 
Нашел транзистор. Понюхал.

Зарегистрирован: Ср дек 16, 2009 06:24:25
Сообщений: 189
Откуда: Хабаровск
Рейтинг сообщения: 0
Victor_P., спасибо. Мне в принципе как раз картинка и была интересна. Пока собирается железо под Вашу прошивку - между делом хочу погонять несколько китайских контроллеров. Тоже с осциллом. Просто для сравнения. Если кому надо будет - картинки выложу. (Правда, будут испытания не очень скоро).
P.S.
Немного про вопрос прокручивания жал Т12 в ручках FX-9501 и FM-2028...
Повертел я в руках такую платку (смотрим картинку во вложении).
Так вот, держатели-контакты здесь весьма неплохо жало фиксируют. Провернуть жало вокруг оси удалось, но усилие понадобилось заметное. Кто будет дорабатывать паяльники - попробуйте, цена такой штуки копейки.


Вложения:
27.jpg [73.05 KiB]
Скачиваний: 2289
Вернуться наверх
 
Не в сети
 Заголовок сообщения: Re: Контроллер паяльника Hakko FM-2028 с энкодером
СообщениеДобавлено: Пн ноя 17, 2014 14:23:57 
Поставщик валерьянки для Кота
Аватар пользователя

Карма: 24
Рейтинг сообщений: 596
Зарегистрирован: Сб окт 10, 2009 10:34:07
Сообщений: 2168
Откуда: Україна, Хорол
Рейтинг сообщения: 0
mr_gard писал(а):
...попробуйте, цена такой штуки копейки.
а "земля"?

_________________
Мои паяльные станции: первая, вторая, фен.


Вернуться наверх
 
Не в сети
 Заголовок сообщения: Re: Контроллер паяльника Hakko FM-2028 с энкодером
СообщениеДобавлено: Пн ноя 17, 2014 15:20:25 
Нашел транзистор. Понюхал.

Зарегистрирован: Ср дек 16, 2009 06:24:25
Сообщений: 189
Откуда: Хабаровск
Рейтинг сообщения: 0
Конкретно в том экземпляре, что я пробовал - земля и минус соединялась на одном контакте (на фото он расположен на плате справа). Не уверен в правильности такого решения, хотя это ИМХО.
Я не предлагаю использовать такую плату целиком, а только контакты от нее. Такие контакты отдельно я не нашел. К сожалению, у меня только одна плата пока, то есть только два контакта.
А вот еще вариант есть. С "землей". (Фото во вложении). Но мне он не очень нравится.
Есть еще у меня всякие пружины, можно попробовать из них сделать.


Вложения:
more.jpg [61.52 KiB]
Скачиваний: 1910
Вернуться наверх
 
Не в сети
 Заголовок сообщения: Re: Контроллер паяльника Hakko FM-2028 с энкодером
СообщениеДобавлено: Пн ноя 17, 2014 19:32:35 
Сверлит текстолит когтями
Аватар пользователя

Карма: 11
Рейтинг сообщений: 157
Зарегистрирован: Вт окт 23, 2007 10:01:42
Сообщений: 1274
Откуда: Волгоград
Рейтинг сообщения: 0
mr_gard, не понял что это за плата? Усилитель термопары в ручке?

_________________
Паялка. БП паялки 1. БП 2.
Бесперебойник.


Вернуться наверх
 
Не в сети
 Заголовок сообщения: Re: Контроллер паяльника Hakko FM-2028 с энкодером
СообщениеДобавлено: Вт ноя 18, 2014 00:24:17 
Нашел транзистор. Понюхал.

Зарегистрирован: Ср дек 16, 2009 06:24:25
Сообщений: 189
Откуда: Хабаровск
Рейтинг сообщения: 0
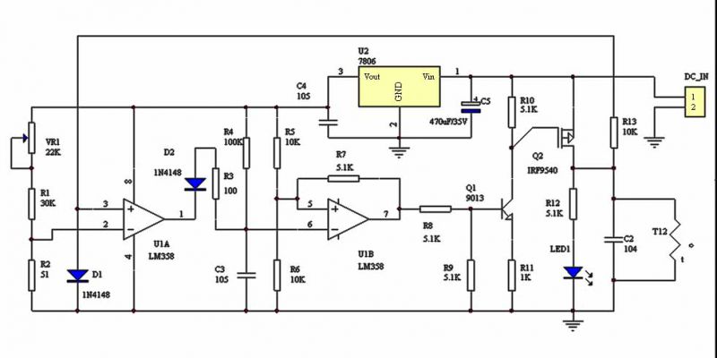
Если верить описанию - то это аналоговый "контроллер". На одной плате. У меня руки еще не дошли его попробовать.
Схема типа той, что во вложении (где-то на форуме кстати пробегАла):


Вложения:
gg3btzyh9.jpg [37.69 KiB]
Скачиваний: 2261
Вернуться наверх
 
Показать сообщения за:  Сортировать по:  Вернуться наверх
Начать новую тему Ответить на тему  [ Сообщений: 2498 ]     ... , , , 12, , , ...  

Часовой пояс: UTC + 3 часа


Кто сейчас на форуме

Сейчас этот форум просматривают: SII и гости: 47


Вы не можете начинать темы
Вы не можете отвечать на сообщения
Вы не можете редактировать свои сообщения
Вы не можете удалять свои сообщения
Вы не можете добавлять вложения

Найти:
Перейти:  


Powered by phpBB © 2000, 2002, 2005, 2007 phpBB Group
Русская поддержка phpBB
Extended by Karma MOD © 2007—2012 m157y
Extended by Topic Tags MOD © 2012 m157y