Например TDA7294

Форум РадиоКот • Просмотр темы - Блокинг-генератор
Форум РадиоКот
Здесь можно немножко помяукать :)

Текущее время: Ср дек 10, 2025 01:05:05

Часовой пояс: UTC + 3 часа


ПРЯМО СЕЙЧАС:



Начать новую тему Ответить на тему  [ Сообщений: 151 ]  1, , , , ...  
Автор Сообщение
Не в сети
 Заголовок сообщения: Блокинг-генератор
СообщениеДобавлено: Пт авг 29, 2008 20:50:34 
Встал на лапы
Аватар пользователя

Зарегистрирован: Пт апр 25, 2008 12:48:53
Сообщений: 108
Откуда: Москва
Рейтинг сообщения: 0
Я непойму как работает блокинг-генератор. Прошу объяснить в такой манере: "там-то напряжение повышается потому-что то-то, и следовательно открывается транзистор и происходит то-то"

И можно наипростейшую схемку на транзисторе МП25 - МП41.


Вернуться наверх
 
Не в сети
 Заголовок сообщения:
СообщениеДобавлено: Сб авг 30, 2008 07:46:15 
Модератор
Аватар пользователя

Карма: 162
Рейтинг сообщений: 2425
Зарегистрирован: Пн июл 07, 2008 10:46:09
Сообщений: 10735
Откуда: Россия
Рейтинг сообщения: 0
http://naf-st.ru/main/generator/?blok

_________________
Если хотите, чтобы жизнь улыбалась вам, подарите ей своё хорошее настроение


Вернуться наверх
 
Не в сети
 Заголовок сообщения:
СообщениеДобавлено: Сб авг 30, 2008 23:31:27 
Поставщик валерьянки для Кота
Аватар пользователя

Карма: 3
Рейтинг сообщений: 9
Зарегистрирован: Пн июл 14, 2008 18:12:37
Сообщений: 2296
Рейтинг сообщения: 0
Света писал(а):
http://naf-st.ru/main/generator/?blok

да уж , сайтик не ахти . мало того что сайт неизвестно по какой тематике , так ещё статья на жутком сленге написана и за правильность материала не ручаюсь .

если будет завтра время , то нарисую на семке циклы колебаний .

_________________
есть вопросы ? чего-то не знаешь ? прежде всего смотри это


Вернуться наверх
 
Не в сети
 Заголовок сообщения:
СообщениеДобавлено: Вс авг 31, 2008 08:08:58 
Модератор
Аватар пользователя

Карма: 162
Рейтинг сообщений: 2425
Зарегистрирован: Пн июл 07, 2008 10:46:09
Сообщений: 10735
Откуда: Россия
Рейтинг сообщения: 0
Описание и расчет блокинг-генераторов можно посмотреть, например, в этих книжках:
Гершунский Б.С. - Справочник по расчёту электронных схем
Бочаров Л.Н. и др. - Расчет электронных устройств на транзисторах

_________________
Если хотите, чтобы жизнь улыбалась вам, подарите ей своё хорошее настроение


Вернуться наверх
 
Эиком - электронные компоненты и радиодетали
Не в сети
 Заголовок сообщения:
СообщениеДобавлено: Вс авг 31, 2008 16:29:38 
Поставщик валерьянки для Кота
Аватар пользователя

Карма: 3
Рейтинг сообщений: 9
Зарегистрирован: Пн июл 14, 2008 18:12:37
Сообщений: 2296
Рейтинг сообщения: 1
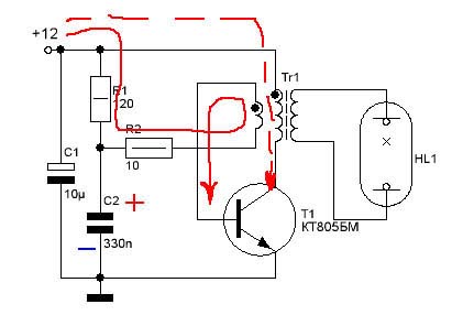
Изображение

сразу после включения конденсатор С2 разряжен , транзистор закрыт , в трансформаторе тока нет . начинается зарядка конденсатора . время зарядки зависит от его ёмкости и сопротивления R1 . при зарядке конденсатора напряжения на его клемах не может установится максимальным ( переходной процесс ) , а ток наоборот ограничен только резистором R1 .

Изображение

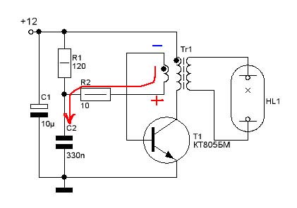
конденсатор С2 зарядился и теперь на его выводах установилось напряжение питания , а ток на зарядку почти исчез . из-за этого напряжение идёт уже на базу транзистора и начинает его открывать .
в трансформаторе начинает возрастать ток ( переходной процесс . напряжение сразу максимальное , а ток возрастает постепенно ) .

Изображение

при возрастании тока в трансформаторе на обмотке базы индуцируется ЭДС , которая совместно с ЭДС конденсатора С2 (стал своего рода допольнительным источником ЭДС на некоторое время ) повышает напряжение на базе транзистора , который в свою очередь открывается всё больше и увеличивает ЭДС на базовой обмотке - получается принцип домино (замкнутый круг) . Но этот процесс будет идти только до насыщения сердечника (когда сердечник не может проводить большее кол-во магнитного поля ) или до насыщения транзистора ( когда транзистор при увеличении тока базы не может больше увеличить ток коллектора ) .

Изображение

дальнейшее насыщение трансформатора идти не может и на базовой обмотке пропадает ЭДС . транзистор начинает закрываться . из-за накопленной энергии в сердечнике трансформатора начинает возникать индуктивный выброс (при отключении любой индуктивности от источника тока на её концах появляется ЭДС противоположная по направлению относительно тока , который протекал в ней до отключения ) , который закрывает быстрее транзистор и начинает заряжать разряженный конденсатор С2 . здесь опять получается замкнутый круг - быстрее закрывается транзистор - больший индуктивный выброс получается , который ещё быстрей закрывает транзистор . этот процесс идёт до полного истощения сердечника . далее конденсатор С2 подзаряжается от источника питания (если выброс его не зарядил , т.к. обратный базовый ток и базовая ёмкость транзистора малы - большая часть выброса попросту исчезает ничего не делая ) и процесс повторяется с начала .


Вложения:
04.jpg [43.5 KiB]
Скачиваний: 4065
03.jpg [44.81 KiB]
Скачиваний: 2006
02.jpg [46.89 KiB]
Скачиваний: 1827
01.jpg [46.8 KiB]
Скачиваний: 2157

_________________
есть вопросы ? чего-то не знаешь ? прежде всего смотри это
Вернуться наверх
 
Не в сети
 Заголовок сообщения:
СообщениеДобавлено: Вт сен 09, 2008 17:42:25 
Встал на лапы
Аватар пользователя

Зарегистрирован: Пт апр 25, 2008 12:48:53
Сообщений: 108
Откуда: Москва
Рейтинг сообщения: 0
спасибо. Всё понятно.
Перейдём к более конкртнму примеру: у меня есть транзистор П214, без радиатора (фото вт1), сетевой тансформатор, дающий 6,3В (фото тр1), ккатушка зажигания (тр2) и конденсаторы, не знаю нужны они будут или нет. Ещё не пойму про выводы у ктушки зажигания - понятно посредине - хв. а 3 по кругу? они промаркированыЖ около одного толстенького написано Вк, около другого толстенького нечиго не написано, а коло тоненького контакта написано ВК-Б. В общем хочю сделать, чтобы было высокое напряжение. (помимо тех деталек, есть конденсаторы другие)


Вложения:
детали.rar [44.88 KiB]
Скачиваний: 2319
Вернуться наверх
 
Не в сети
 Заголовок сообщения:
СообщениеДобавлено: Вт сен 09, 2008 20:56:17 
Встал на лапы
Аватар пользователя

Зарегистрирован: Пт апр 25, 2008 12:48:53
Сообщений: 108
Откуда: Москва
Рейтинг сообщения: 0
что-то не отвечают...


Вернуться наверх
 
Не в сети
 Заголовок сообщения:
СообщениеДобавлено: Ср сен 17, 2008 13:28:15 
Поставщик валерьянки для Кота
Аватар пользователя

Карма: 3
Рейтинг сообщений: 9
Зарегистрирован: Пн июл 14, 2008 18:12:37
Сообщений: 2296
Рейтинг сообщения: 0
сильно не советую играться с таким как у вас трансом сетевым (ооочень красиво сделано подключение сетевого провода ... ) и катушкой зажигания .
если всё же захотите , то обратите внимание на следующие особенности :
1) транс слишком мал по мощности будет для такой катушки
2) для блокинг-генератора вы явно с конденсаторами погорячились :)
3)из этой катушки блокинга не сделать - у неё одна первичка и собрана она скорей всего на трансформаторном железе (т.е. не способна работать на частотах выше 400Гц-1кГц ). у неё четыре вывода - два на корпус ("-") , один "+" первички и один "+" выход высоковольтной . высоковольтный посередине с откручивающимся зажимом . остальные по кругу .
4) я в детстве игрался так - брал транс от 12В 25Вт паяльника и отключал паяльник . на гнёзда подключал первичку катушки . слава богу что , вроде как , ни разу не попробовал напряжение на вторичке катушки .

если вы слабо разбираетесь в электронике , то очень не советую вам играться с подобными вещами ! во-первых 220В на "вкус" очень неприятно и опастно , а во-вторых повышенное напряжение на вторичке катушки частотой 50Гц в лучшем случае приведёт вас к серьёзному шоку . в худшем - вы уже не узнаете чем все эти эксперименты кончатся для вас .

_________________
есть вопросы ? чего-то не знаешь ? прежде всего смотри это


Вернуться наверх
 
Не в сети
 Заголовок сообщения:
СообщениеДобавлено: Чт сен 18, 2008 22:58:28 
Сверлит текстолит когтями
Аватар пользователя

Карма: 6
Рейтинг сообщений: 6
Зарегистрирован: Пн фев 26, 2007 20:23:49
Сообщений: 1239
Откуда: Москва
Рейтинг сообщения: 0
Ну если автор темы хочет сделать что-то типа шокера, то всё просто.
Делаем генератор, можно даже на сетевом трансформаторе(думаю, до 3000Гц выдержит), повыщенное напряжение выпрямляем, и параллельно сглаживающему конденсатору ставим разрядчик и первичную обмотку катушки зажигания. Конденсатор заряжается до напряжения пробоя разрядчика, образуется искра, и конденсатор разряжается на обмотку катушки, цепь размыкается... - это называеться уже релаксационный генератор, активный элемент в нем - разрядчик.

_________________
Друзья мои.... Режте карточки вдоль магнитной полосы!


Вернуться наверх
 
Не в сети
 Заголовок сообщения:
СообщениеДобавлено: Вт июн 30, 2009 11:53:03 
Родился

Зарегистрирован: Вт июн 30, 2009 11:45:14
Сообщений: 2
Рейтинг сообщения: 0
Чтобы не создавать новую тему напишу сюда же. Какую форму имеет выходное напряжение в схеме блокинг-генератора для высокого напряжения отсюда:
http://stalin.flyback.org.ru/single.htm
Не понятно- где то пишут, что оно переменное. Но по-идее оно должно быть импульсным, т.е. "П___П___П" и ниже нуля не опускаться. Так же не ясно, может там и не "П"-образная форма импульса, а какая-то другая? Может кто-то знает об этом или подскажет как узнать? Осциллографа у меня к сожалению нет :(


Вернуться наверх
 
Не в сети
 Заголовок сообщения:
СообщениеДобавлено: Вт июн 30, 2009 14:09:20 
Мудрый кот
Аватар пользователя

Карма: 2
Рейтинг сообщений: 5
Зарегистрирован: Ср янв 23, 2008 22:11:54
Сообщений: 1867
Откуда: Калининград
Рейтинг сообщения: 0
Л. М. Регельсон "Блокинг-генератор" Массовая радиобиблиотека.

Короткие пички находятся в положительной области, а участок, на котором конденсатор экспоненциально заряжается, в отрицательной.
Форма не прямоугольная, посмотрите книгу.


Вернуться наверх
 
Не в сети
 Заголовок сообщения:
СообщениеДобавлено: Вт июн 30, 2009 14:30:29 
Родился

Зарегистрирован: Вт июн 30, 2009 11:45:14
Сообщений: 2
Рейтинг сообщения: 0
Спасибо, большое что подсказали! Жаль что импульсы с + и -, такая схема мне не подойдет.:cry: А выпрямлять высокое напряжение мне нечем. Придется делать из реле как в позапрошлом веке :)
Нигде не смог найти готовую простейшую (с одним, максимум двумя транзисторами) схему высоковольного источника высокочастотных прямоугольных импульсов со строчным трансформатором, везде только сложные, либо теоретические. Я плохо разбираюсь в электронике, что-нибудь сделаю не так в самопальной схеме пока буду настраивать и мой единственный строчник сгорит, а другой и взять будет негде.


Вернуться наверх
 
Не в сети
 Заголовок сообщения:
СообщениеДобавлено: Чт авг 13, 2009 10:40:48 
Родился

Зарегистрирован: Ср июл 15, 2009 06:55:28
Сообщений: 12
Рейтинг сообщения: 0
LINKS_234 писал(а):
Света писал(а):
http://naf-st.ru/main/generator/?blok

да уж , сайтик не ахти . мало того что сайт неизвестно по какой тематике , так ещё статья на жутком сленге написана и за правильность материала не ручаюсь .


Да норм сайт. Мне там всё понятно, в отличии от Вашего изложеия.

LINKS_234 писал(а):
дальнейшее насыщение трансформатора идти не может и на базовой обмотке пропадает ЭДС


"на базовой обмотке пропадает ЭДС" - по какой причине ?

LINKS_234 писал(а):
Изображение
транзистор начинает закрываться . из-за накопленной энергии в сердечнике трансформатора начинает возникать индуктивный выброс (при отключении любой индуктивности от источника тока на её концах появляется ЭДС противоположная по направлению относительно тока , который протекал в ней до отключения ) , который закрывает быстрее транзистор и начинает заряжать разряженный конденсатор С2 .


"в сердечнике трансформатора начинает возникать индуктивный выброс который начинает заряжать разряженный конденсатор С2" - каким это образом он начинает заряжать конденсатор ? Вот Вы одну стрелку нарисовали, а теперь по пробуйте вторую нарисовать.

Я эту схему врятли буду использовать, но опасаюсь как бы этот текст не ввёл в заблуждение последующих читателей.

Кстати, не могли бы пояснить принцип действия схемы выложенной на сайте
http://stalin.flyback.org.ru/single.htm

Изображение


GRAF писал(а):
Л. М. Регельсон "Блокинг-генератор" Массовая радиобиблиотека.

Короткие пички находятся в положительной области, а участок, на котором конденсатор экспоненциально заряжается, в отрицательной.
Форма не прямоугольная, посмотрите книгу.


Да, но ... в книге приведена не эта схема, а вот какая
Изображение
разница очевидна.



Я приблизительно так понимаю принцип его действия. Поправьте меня если не прав.
Подаём напряжение. Транзистор закрыт.
Начинает течь малый ток через резисторы R1 и R2.
(Я так понял, резисторы R1, R2 образуют делитель напряжения. Но вот зачем он здесь ? не будет ли схема работать так же и без резистора R1 ? ... простите за глупые вопросы)
Начинает течь ток через обмотку 1-2 трансформатора Т2 на базу транзистора VT1. Процесс переходный, ток растёт медленно в результате индуктивности(индуктивность сопротивляется изменению тока) обмотки 1-2. Транзистор начинает открываться. Начинает течь ток через обмотку 3-4, т.к. сопротивление обмотки в любом случае ниже чем 240 Ом, то на неё переключается основная часть тока, ну как, имелось ввиду что ток через R2а следовательно и через обмотку 1-2 начинает ослабевать, т.к. теперь возможн путь с более низким сопротивлением - обмотка 3-4.
Вследствии чего ток протекающий через обмотку 1-2 начинает ослабевать. Но т.к. обмотка 1-2, опять таки в силу своей индуктивности(индуктивность сопротивляется изменению тока), проводила ток, то уменьшение тока проходит не резко а медленно. Пока будет проходить достаточный ток для поддержания открытого транзистора, ток будет идти через основную обмотку 3-4. После того как транзистор ввиду уменьшения тока проходящего через обмотку 1-2 закроется, процесс повторится.

Длинна пика прямо пропорционально зависит от индуктивности обмотки 1-2. Длинна паузы, я так понимаю что здесь достаточно мала.

И тем не менее, хотелось бы увидеть формулу по рассчёту частоты колебаний для такой схемы.


Вложения:
Untitled020.jpg [29.69 KiB]
Скачиваний: 1873
Вернуться наверх
 
Не в сети
 Заголовок сообщения: Как работает блокинг-генератор?
СообщениеДобавлено: Чт авг 13, 2009 15:11:36 
Мудрый кот
Аватар пользователя

Карма: 1
Рейтинг сообщений: 29
Зарегистрирован: Вт июн 30, 2009 18:34:39
Сообщений: 1732
Откуда: Томск
Рейтинг сообщения: 0
У меня сложилось несколько другое представление о принципе работы блокинг-генератора. Но, поскольку до конца исследовать его не удалось (нет времени, да и необходимости - свою задачу я уже решил), то на истину в последней инстанции не претендую - возможно, я ошибаюсь кое-где.
Прежде всего, "классическим" блокинг-генератором является схема с конденсатором в цепи базы. А если там только 1-2 резистора, то такую схему называют "релаксационный генератор" - в литературе встречал такое разделение. Процесс начального запуска происходит довольно сложно, встречал такое объяснение, что вначале схема запускается, как обычный LC-генератор и только потом из-за очень жёсткого режима переходит в режим релаксационного генератора. Но это нам не очень важно, мы же не диссертацию пишем? :))
Я представляю работу такого генератора следующим образом: коэффициент деления R2/R1 должен быть выбран таким, чтобы напряжение на базе транзистора было с запасом больше открывающего, то есть заметно больше 0,7 вольта, скажем, вольта полтора. Тогда после включения питания транзистор переходит в режим насыщения (ток базы - хотя бы несколько миллиампер, а сопротивление индуктивности коллекторной обмотки стремится к бесконечности, то есть напряжение на транзисторе будет стремиться к нулю, а всё напряжение питания приложится к обмотке. Это напряжение (с соответствующим коэффициентом) приложится к базе. Полярность обмоток должна быть такой, чтобы это напряжение было открывающим. Тогда ток базы будет составлять сумму тока делителя и тока от базовой обмотки. Ток коллектора будет линейно нарастать. Но до какой величины? Примерно это будет ток базы, умноженный на коэффициент усиления транзистора. Как только индуктивность позволит пропустить больший ток (тока коллектора перестанет хватать, чтобы обеспечить ток по формуле U=LdI/dt), транзистор начнёт выходить из насыщения, то есть, на нём станет падать большее напряжение, а на индуктивности коллекторной обмотки напряжение начнёт уменьшаться. Это вызовет уменьшение напряжения на базовой обмотке, а значит, тока базы. Ток коллектора ещё уменьшится, а падение напряжения на транзисторе ещё вырастет. Процесс пойдёт очень быстро (порядка микросекунды или быстрее) и транзистор закроется. Это вызовет обрыв тока в коллекторной обмотке и вывод запасённой энергии в нагрузку (в том числе, будет выброс обратного напряжения в базовой обмотке - транзистор может быть пробит). Когда закрывающий ток в базе станет меньше открывающего тока делителя - транзистор вновь откроется. Но точно вычислить длительность закрытого состояния мне не удалось. Могу сказать только, что чем больше сопротивление нагрузки - тем короче это время. И чем больше индуктивность обмотки, через которую выводится эта энергия, тем время больше. То есть, время закрытого состояния пропорционально L/R. Но во всех моих экспериментах это время было несколько меньше времени открытого состояния. Так что готовой формулы частоты блокинг-генератора у меня нет. Но, возможно, мои рассуждения помогут желающим её вывести. :)))

_________________
Изображение


Вернуться наверх
 
Не в сети
 Заголовок сообщения:
СообщениеДобавлено: Чт авг 20, 2009 08:59:45 
Поставщик валерьянки для Кота
Аватар пользователя

Карма: 3
Рейтинг сообщений: 9
Зарегистрирован: Пн июл 14, 2008 18:12:37
Сообщений: 2296
Рейтинг сообщения: 0
SDLM , вот у вас точно талант кратко и чётко изъясняться :)))
для начала прикиньте (измерьте) индуктивности первичной и базовой обмотки . это вам не Гн ! переходной процесс будет не долгим , поэтому индуктивность можно не брать в расчёт . принцип тут на возникновении ЭДС и ПОС . транзистор начинает открываться - возникает ЭДС , которая открывает его ещё больше . потом приходит или насыщение сердечника , или насыщение транзистора , вследствие чего магнитное поле не может больше расти . пропадает ЭДС . транзистор призакрывается и в катушке возникает противоЭДС , противодействующая изменению магнитного поля . а мы знаем что противоЭДС (индуктивный выброс) имеет полярность противоположную той , которой создавалось магнитное поле в катушке . т.е. этот индуктивный выброс лавиннообразно закроет транзистор . когда МП совсем исчезнет процесс повторится . в схемах нету принципиальной разницы . все они похожи и имеют одинаковый принцип действия .
vgg60 , всё правильно описали . только я вот не виже разницы между резистивным делителем и RC цепочкой в базе транзистора. принцип и там и там одинаковый , правда есть небольшие особенности.

ЗЫ: SDLM , почитайте про лампы - возможно когда-то пригодится :) на схеме , которую вы привели , изображён триод - второй по простоте электровакуумный прибор , аналог транзистора :)

_________________
есть вопросы ? чего-то не знаешь ? прежде всего смотри это


Вернуться наверх
 
Не в сети
 Заголовок сообщения:
СообщениеДобавлено: Чт авг 20, 2009 09:37:56 
Мудрый кот
Аватар пользователя

Карма: 1
Рейтинг сообщений: 29
Зарегистрирован: Вт июн 30, 2009 18:34:39
Сообщений: 1732
Откуда: Томск
Рейтинг сообщения: 0
Мне, всё же, кажется, что схема с конденсатором работает несколько иначе, чем без конденсатора. В схеме с резисторами нарастание тока коллектора прекращается тогда, когда перестаёт хватать тока базы для обеспечения роста тока через индуктивность. Ток базы же остаётся неизменным всё время, пока транзистор открыт и тока хватает. В схеме с конденсатором происходит уменьшение тока базы по мере зарядки конденсатора. Кроме того, есть чисто практические соображения - не каждый из существующих конденсаторов хорошо работает при изменяющейся полярности на нём. А в данной схеме полярность меняется и, бывает, с частотой десятки килогерц. По крайней мере, у меня довольно неплохие керамические конденсаторы сильно грелись. Нет конденсатора - нет проблемы перегрева. :lol:
Следующий момент: закрывание транзистора происходит вовсе не импульсом противо-ЭДС. Оно происходит исключительно за счёт положительной обратной связи. Вначале открывание происходит лавинообразно за счёт ПОС, а затем, когда напряжение на коллекторе начинает расти (выход транзистора из насыщения) - это вызывает уменьшение тока базы, которого ещё больше перестаёт хватать для обеспечения растущего тока коллектора, напряжение на коллекторе ещё быстрее начинает нарастать - вот и лавинообразное закрывание. Ну и вообще понятие противо-ЭДС здесь можно не привлекать. Можно рассматривать процесс таким образом: мы накопили в индуктивности (в магнитном поле) энергию за счёт растущего тока. Путь этого тока резко прервали (транзистор-то закрылся!). Ему просто некуда идти. Ток в индуктивности мгновенно прекратиться не может - энергия же мгновенно исчезнуть не может? Вот она и начинает переходить в другую форму - форму электрического поля. Вот напряжение и подскакивает - начинает заряжаться ёмкость схемы (часто - паразитная). Что и означает переход энергии из одного вида (энергии магнитного поля) в другой вид (энергию электрического поля). Вот и подскакивает потенциал того конца индуктивности, который был соединён с землёй через насыщенный транзистор.
Ну а если сердечник насыщается, то это вообще совсем другая песня и другой механизм возникновения генерации. И совсем другие формулы для частоты генерации. Правда, у меня нет их вообще. Только некоторые соображения, позволяющие делать грубые прикидки. :cry:

_________________
Изображение


Вернуться наверх
 
Не в сети
 Заголовок сообщения:
СообщениеДобавлено: Пт авг 21, 2009 15:31:56 
Поставщик валерьянки для Кота
Аватар пользователя

Карма: 3
Рейтинг сообщений: 9
Зарегистрирован: Пн июл 14, 2008 18:12:37
Сообщений: 2296
Рейтинг сообщения: 0
так. ещё раз .
процесс выброса электрической энергии при размыкании цепи с катушкой - что это ? не противоЭДС ? или я чего-то путаю ?

транзистор чем открывается ? током ? а во время индуктивного выброса на катушке что появляется ? напряжение ? если у транзистора есть сопротивление перехода БЭ , то по этой цепи не будет разве проходить ток ? и при чём тут в ваших рассуждениях коллектор ? и при увеличении напряжения на коллекторе и одновременном снижении тока базы ток через коллектор может и не расти. вообщем это не прямая зависимость. т.е. ток через коллектор будет гарантированно расти только в случае увеличения тока базы.

с кондёром - а что вам не нравится с кондёром-то ? при переменном токе кондёр будет вести себя как сопротивление , посему я не вижу принципиальной разницы в схемах. единственное что с увеличением частоты "сопротивление кондёра" будет уменьшаться. и это каким-то образом повлияет на частоту. греться кондёр может только на ВЧ и с плохим диэлектриком . для ориентации диполей тратиться энергия , которая уходит на трение. отсюда и нагрев диэлектриков. вроде это ещё говорит о диэлектрической проницаемости , но утверждать не буду, т.к. не знаю. а оценить какой кондёр внешне - не реально . если он заявленной ёмкостью, то это не говорит о качестве диэлектрика.

что касается насыщения - а какая разница что насытиться быстрей ? в любом случае поле перестанет расти и при отсутствии роста МП не будет наводится ЭДС в проводнике . соответственно ЭДС в базовой обмотке исчезнет и вследствие этого транзистор начнёт закрываться. при закрывании в катушке будет наводится ЭДС с противоположным знаком (индуктивный выброс), которая будет помогать закрываться транзистору. где я в этих рассуждениях не прав ?

_________________
есть вопросы ? чего-то не знаешь ? прежде всего смотри это


Вернуться наверх
 
Не в сети
 Заголовок сообщения:
СообщениеДобавлено: Пт авг 21, 2009 19:28:59 
Мудрый кот
Аватар пользователя

Карма: 1
Рейтинг сообщений: 29
Зарегистрирован: Вт июн 30, 2009 18:34:39
Сообщений: 1732
Откуда: Томск
Рейтинг сообщения: 0
А интересно, против чего эта противо-ЭДС? Когда мы прикладываем напряжение (ЭДС) от какого-нибудь источника, то в катушке возникает противо-ЭДС, которая уравновешивает ЭДС источника. Причём здесь выброс? Ладно, это к делу не относится. Если Вам удобно применять в расчётах понятие противо-ЭДС, пожалуйста. Мне удобнее использовать другие понятия. Я не настаиваю. :) Важно другое. Я настаиваю на том, что никакие выбросы напряжения не участвуют в механизме открывания и закрывания транзистора. За это отвечают а) резисторы смещения (для первоначального открывания) б) положительная обратная связь (ПОС) через обмотку связи как при открывании транзистора, так и при его закрытии. Этот механизм я и описывал в своём предыдущем посте. Если я сделал это недостаточно понятно - приношу свои извинения. :shock: . Могу попробовать проделать это ещё раз - более понятно.
С конденсатором мне не нравятся 2 вещи: а) более сложная зависимость длительности открытого состояния транзистора от ёмкости конденсатора по сравнению с резисторами смещения, б) большие потери в не очень качественных конденсаторах при переменном напряжении частотой несколько десятков килогерц. В остальном - ради бога, применяйте, я не возражаю. К сожалению, либо из-за моего плохого зрения, либо по другой причине я не смог рассмотреть ориентацию диполей в диэлектрике. :twisted: Я просто пощупал конденсатор, чувствую - горячо. Вот и подумалось - уберу конденсатор, исчезнет источник нагрева. :))
А разве поле в катушке меняется только при изменении приложенного напряжения? Мне всегда казалось, что всё время, пока к катушке приложено напряжение, какой бы формы оно ни было, поле катушки всё равно будет изменяться. Если приложенное напряжение - постоянное по величине, то напряжённость поля в катушке будет нарастать линейно. Если приложенное напряжение имеет синусоидальную форму, то напряжённость магнитного поля будет изменяться по тому же закону, только с запаздыванием на пи пополам. Ну и так далее. Разве у Вас другая информация? :)))
Просто из Ваших слов можно сделать вывод, что на вторичной обмотке возникает напряжение исключительно при изменяющемся напряжении на первичке. Значит, как только напряжение на первичке перестало меняться - напряжение на вторичке пропадает неизвестно куда? А как же тогда через трансформаторы передают прямоугольные импульсы (с плоской вершиной)? :cry:

_________________
Изображение


Вернуться наверх
 
Не в сети
 Заголовок сообщения:
СообщениеДобавлено: Сб авг 22, 2009 21:31:04 
Поставщик валерьянки для Кота
Аватар пользователя

Карма: 3
Рейтинг сообщений: 9
Зарегистрирован: Пн июл 14, 2008 18:12:37
Сообщений: 2296
Рейтинг сообщения: 0
Цитата:
Важно другое. Я настаиваю на том, что никакие выбросы напряжения не участвуют в механизме открывания и закрывания транзистора. За это отвечают а) резисторы смещения (для первоначального открывания) б) положительная обратная связь (ПОС) через обмотку связи как при открывании транзистора, так и при его закрытии.

один хрен что вы описали , что я описал. процесс тот же - ток базы падает и транзистор лавинообразно закрывается. чем быстрее закрывать транзистор - тем больше будет наблюдаться выброс напряжения на базовой обмотке.
Цитата:
В остальном - ради бога, применяйте, я не возражаю.
если и буду применять , то в достаточно малогабаритных устройствах . иначе фигня получится. для светодиодов , для гибкого неона и т.п. - незаменимая вещь. когда же напряжения питания возрастает - лучше другие импульсники применять.

Цитата:
Мне всегда казалось, что всё время, пока к катушке приложено напряжение, какой бы формы оно ни было, поле катушки всё равно будет изменяться. Если приложенное напряжение - постоянное по величине, то напряжённость поля в катушке будет нарастать линейно.

нарастать линейно ? где вы такое видели ? помниться мне что нарастание тока при постоянном напряжении в катушке происходит по параболе до установившегося значения. переходной процесс оканчивается - оканчивается нарастание тока. после этого будет КЗ.

Цитата:
Просто из Ваших слов можно сделать вывод, что на вторичной обмотке возникает напряжение исключительно при изменяющемся напряжении на первичке. Значит, как только напряжение на первичке перестало меняться - напряжение на вторичке пропадает неизвестно куда? А как же тогда через трансформаторы передают прямоугольные импульсы (с плоской вершиной)?

к сожалению точно описать закон не могу , но суть такая : ЭДС в катушке , находящейся в МП , наводиться лишь тогда , когда меняется напряжённость поля , либо меняется направление поля.
в трансформаторах на 50Гц постоянно меняется напряжённость поля. в имульсных трансах импульсы достаточно короткие и вкупе с индуктивностью обмотки они сглаживаются и напряжённость поля не достигает пикового значения (сердечник не насыщается).
да , кстати , лучше сказать не ЭДС во вторичке наводится при изменении напряжения в первичке , а при изменении тока в первичке.

_________________
есть вопросы ? чего-то не знаешь ? прежде всего смотри это


Вернуться наверх
 
Не в сети
 Заголовок сообщения:
СообщениеДобавлено: Сб авг 22, 2009 22:21:08 
Мудрый кот
Аватар пользователя

Карма: 1
Рейтинг сообщений: 29
Зарегистрирован: Вт июн 30, 2009 18:34:39
Сообщений: 1732
Откуда: Томск
Рейтинг сообщения: 0
Нет, я настаиваю на том, что закрывание транзистора начинается не с уменьшения тока базы, а с того момента, когда ток коллектора прекращает расти. Ток базы остаётся постоянным (в схеме без конденсатора), индуктивность готова пропустить через себя больший ток, а коллектор его выдать не может. Начиная с этого момента транзистор начинает выходить из насыщения - пытается выдать больший ток. Когда транзистор выходит из насыщения, напряжение между коллектором и эмиттером начинает расти. Следовательно, начинает уменьшаться напряжение на первичной обмотке трансформатора. Следовательно, начинает уменьшаться напряжение на базовой обмотке, которая создаёт базовый ток. И только начиная с этого момента, начинает уменьшаться этот базовый ток. Вот именно с этого момента и начинается процесс лавинообразного закрывания транзистора. И всякие там индуктивные выбросы начинаются только потом, когда транзистор уже более-менее закрылся.
По поводу связи скорости закрывания транзистора и амплитуды высоковольтного выброса. Обычно эту скорость никто не измеряет, следовательно и рассуждения об этой связи - чисто теоретические, практического значения в данном случае это не имеет. Гораздо большее значение имеет знание энергии, накопленной в индуктивности - (L*I^2)/2. Если эта энергия велика, то и напряжение будет большим. Если не очень, то и напряжение будет не слишком большим.
Откуда я взял линейное нарастание тока в индуктивности при постоянном приложенном напряжении? Да хотя бы из формулы U=L*(dI/dt). Если решить это дифференциальное уравнение, то для нулевого начального тока в индуктивности получим следующую формулу: I=(U/L)*t .Что это, как не уравнение прямой линии? А увидеть это линейное нарастание тока можно в любой статье по обратноходовым преобразователям, там, где приведены осциллограммы тока коллектора. Могу привести и свою осциллограмму, которая есть под рукой.
Куда уж линеейнее, не правда ли? 8)
Интересно, где это меняется напряжённость поля? И какого поля? :shock: А как же формула для идеального трансформатора: U1/U2=w1/w2? Где здесь рассуждение про какие-либо ограничения на форму, длительность, частоту? Я её понимаю так: Приложили к первичной обмотке ЛЮБОЕ напряжение U1, а на вторичной получили напряжение U2, абсолютно пропорциональное этому первичному напряжению, где коэффициент пропорциональности - это коэффициент трансформации.
В импульсных трансформаторах ничего и не сглаживается - по-крайней мере, в правильно рассчитанных. Приложили к первичной прямоугольный импульс - на вторичной тот же самый прямоугольный. Приложили треугольный - на вторичке тот же треугольный. Если на вторичке творится безобразие какое-нибудь, бросайте все дела и читайте Вдовина до просветления. :)))
Вот Вы и сказали сами, что в первичке ток меняется. Да, именно этот ток намагничивания, который протекает в первичке и обеспечивает работу трансформатора (этот ток во вторичку не трансформируется!!!). А ток этот можно вычислить, решив дифференциальное уравнение U(t)=L*(dI(t)/dt). Если Вы знаете формулу зависимости первичного напряжения от времени, то можете получить формулу зависимости тока намагничивания от времени. Но вторичное напряжение никак по форме не будет зависеть от этого тока, оно будет полностью повторять форму первичного напряжения (если трансформатор рассчитан правильно). Залогом этого нам служит формула U1/U2=w1/w2.
Так что, извините конечно, но это именно у Вас в голове путаница невообразимая по поводу трансформаторов и блокинг-генераторов.


Вложения:
Комментарий к файлу: Вверху - ток коллектора, внизу - напряжение на коллекторе.
TEK00000.jpg [24.28 KiB]
Скачиваний: 2298

_________________
Изображение
Вернуться наверх
 
Показать сообщения за:  Сортировать по:  Вернуться наверх
Начать новую тему Ответить на тему  [ Сообщений: 151 ]  1, , , , ...  

Часовой пояс: UTC + 3 часа


Кто сейчас на форуме

Сейчас этот форум просматривают: нет зарегистрированных пользователей и гости: 23


Вы не можете начинать темы
Вы не можете отвечать на сообщения
Вы не можете редактировать свои сообщения
Вы не можете удалять свои сообщения
Вы не можете добавлять вложения

Найти:
Перейти:  


Powered by phpBB © 2000, 2002, 2005, 2007 phpBB Group
Русская поддержка phpBB
Extended by Karma MOD © 2007—2012 m157y
Extended by Topic Tags MOD © 2012 m157y