Например TDA7294

Форум РадиоКот • Просмотр темы - Методика калибровки мультиметров
Форум РадиоКот
Здесь можно немножко помяукать :)

Текущее время: Вс ноя 02, 2025 12:53:01

Часовой пояс: UTC + 3 часа


ПРЯМО СЕЙЧАС:



Начать новую тему Ответить на тему  [ Сообщений: 4006 ]     ... , , , 109, , , ...  
Автор Сообщение
Не в сети
 Заголовок сообщения: Re: Методика калибровки мультиметров
СообщениеДобавлено: Вс июн 11, 2017 10:41:16 
Вымогатель припоя
Аватар пользователя

Карма: 12
Рейтинг сообщений: 639
Зарегистрирован: Ср янв 12, 2011 07:42:16
Сообщений: 553
Рейтинг сообщения: 0
...вопрос как они это получают...

Коли вы опубликовали схему, стало быть вопроса нет. Или есть? Конкретизируйте, плз.
Кратко работу таких конвертеров излагал в постах по MY64, суть конвертации одна и та же, здесь просто схему наворотили головоломную...
У меня нечто подобное в неспешном (с января) процессе с гораздо меньшим количеством деталей. Шкала Кельвина получается проще, чем Цельсия, заморочек меньше.
Как разживусь новым картриджем для лазерного утюга, будет возможность потестить и выложить.

_________________
VAC for us
HP3456A, HP3457A(+FRAM+STK12C68), HP3458A(+FRAM)
FLUKE 343A(+MAX44246+3xLM399)


Вернуться наверх
 
Не в сети
 Заголовок сообщения: Re: Методика калибровки мультиметров
СообщениеДобавлено: Вс июн 11, 2017 21:02:02 
Первый раз сказал Мяу!

Карма: 2
Рейтинг сообщений: 20
Зарегистрирован: Ср фев 05, 2014 22:14:55
Сообщений: 38
Рейтинг сообщения: 0
TEKTRON
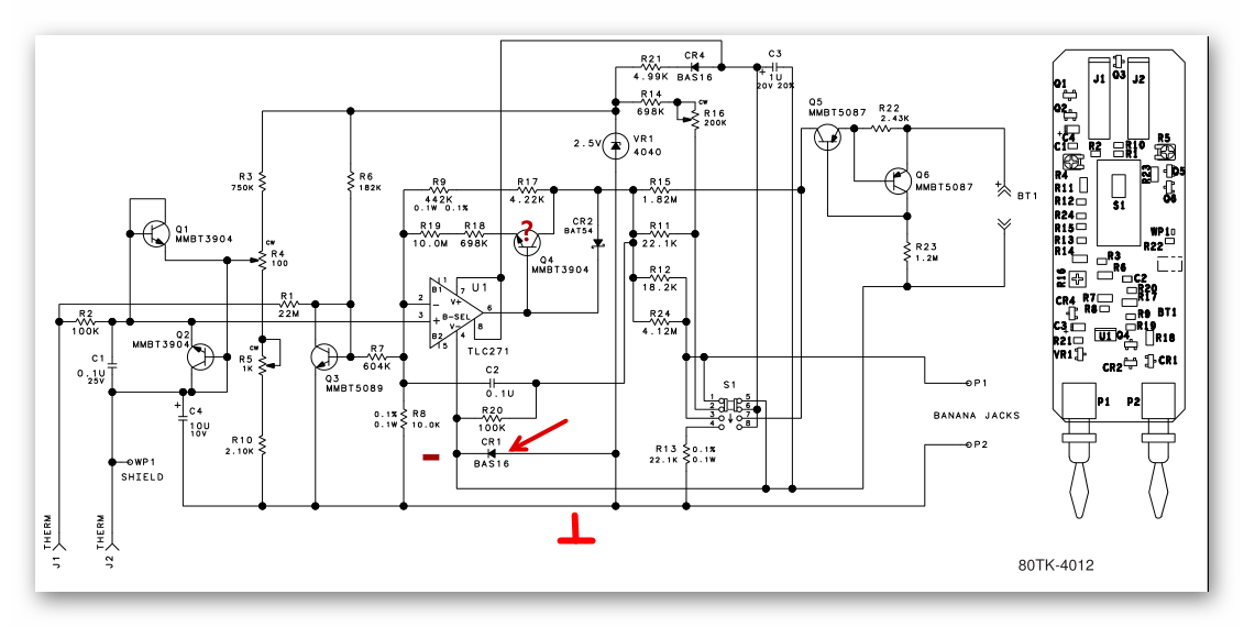
С моей стороны это даже не вопрос вовсе, а способ обратить Ваше внимание на решение, которое применили разработчики этой приставки для организации дополнительного отрицательного питания. В частности, на диод (который на картинки я пометил красной стрелкой), и его включении между минусом батареи и общем проводом всей схемы. В принципе, что предложил и я для усилителя, за исключением количества последовательно включённых диодов.
А под вопросом тот элемент которого назначение мне не понятно.
P.S. Картинка под спойлером.

СпойлерИзображение


Вложения:
Рис. 1..png [120.64 KiB]
Скачиваний: 609
Вернуться наверх
 
Не в сети
 Заголовок сообщения: Re: Методика калибровки мультиметров
СообщениеДобавлено: Пн июн 12, 2017 07:21:03 
Держит паяльник хвостом
Аватар пользователя

Карма: 16
Рейтинг сообщений: 204
Зарегистрирован: Вс дек 02, 2012 16:58:33
Сообщений: 932
Откуда: от туда
Рейтинг сообщения: 0
Это транзистор, включённый диодом К-Э параллельно CR2. Доподнительные резисторы 10М и 698к уменьшают (незначительно) коэффициент усиления каскада для положительных полуволн


Вернуться наверх
 
Не в сети
 Заголовок сообщения: Re: Методика калибровки мультиметров
СообщениеДобавлено: Пн июн 12, 2017 10:23:11 
Вымогатель припоя
Аватар пользователя

Карма: 12
Рейтинг сообщений: 639
Зарегистрирован: Ср янв 12, 2011 07:42:16
Сообщений: 553
Рейтинг сообщения: 6
rectifier20
В этой схеме нет активных ВЧ элементов и длинных проводов последовательно с диодом.
Предлагаю закруглиться с этой темой. Эффект реально был, я с ним столкнулся раз в жизни. И да, я не являюсь специалистом-схемотехником в области ВЧ/СВЧ устнойств. И уже никогда не стану, не мой это интерес, ничего не поделать :) . Большей частью с ВЧ приходилось бороться. Поэтому не готов к теоретическим баталиям на эту тему.
Но теория теорией, а в практике этот случай был, и устранилось всё только после удаления диода.


Теперь по схеме.
Очень занятная схема, спасибо вам за неё. Именно эту цепь, котораую вы пометили вопросом, попытаюсь взять на вооружение в своей поделке.
Она действительно снижает Ку для положительных температур (я не стал бы употреблять термин "полуволна", поскольку сигнал с термопары постоянного тока). Но зачем?

А вот зачем. Если мы возьмём ГОСТ Р 8.585-2001 и глянем в таблицу напряжений термопары типа К на стр.29, то увидим, что ТЭДС для положительных температур несколько выше, чем для отрицательных.
Например, для -20 С -0,778 мВ, а для +20 С +0,798 мВ.
Для -10 С -0,392, а для +10 С +0,397 мВ.
Для -100 С -3,554 мВ, а для +100 С +4,096 мВ.
Вот для компенсации этого и предназначена указанная цепь.
Причём она справляется только до +350 С, для более высоких Т рекомендуется из показаний вычитать ещё 3 С .

Поправка - вторая шкала здесь не Кельвина, а Фаренгейта, а мои слова о простоте относились только к Кельвину.

У меня тоже возникли вопросы чисто метрологического свойства к процедуре калибровки, но и без того длинный пост получился...

_________________
VAC for us
HP3456A, HP3457A(+FRAM+STK12C68), HP3458A(+FRAM)
FLUKE 343A(+MAX44246+3xLM399)


Вернуться наверх
 
Эиком - электронные компоненты и радиодетали
Не в сети
 Заголовок сообщения: Re: Методика калибровки мультиметров
СообщениеДобавлено: Пн июн 12, 2017 10:54:55 
Поставщик валерьянки для Кота

Карма: 75
Рейтинг сообщений: 3406
Зарегистрирован: Чт сен 09, 2010 07:32:24
Сообщений: 2293
Откуда: г. Рыбинск
Рейтинг сообщения: 8
Тем временем я подставил на выход 100-вольтовому усилителю "костылик" в виде цепочки из 3-х резисторов С2-29В 2,58 МОм, опирающейся одним плечом на -5,1 В. Этого оказалось более чем достаточно для перевода выходного каскада в линейный режим. После манипуляций с разборкой, пайкой и сборкой ничего заново калибровать не пришлось. Теоретический ноль превратился в ноль фактический с погрешностью +20...30 мкВ (0,2-0,3 ppm FS). Лишь Ку незначительно снизился, примерно на 1 ppm, что совсем не критично.

Изображение

К сожалению такой фокус не провести с киловольтным усилителем ввиду полного отсутствия свободного места :(


Вернуться наверх
 
Не в сети
 Заголовок сообщения: Re: Методика калибровки мультиметров
СообщениеДобавлено: Пн июн 12, 2017 12:29:06 
Вымогатель припоя
Аватар пользователя

Карма: 12
Рейтинг сообщений: 639
Зарегистрирован: Ср янв 12, 2011 07:42:16
Сообщений: 553
Рейтинг сообщения: 0
Спасибо! Учтём. Возможно, если калибровать усиление с костылём, и этот 1 ппм устранится.
А до переделки теоретический ноль на практике был сколько?

_________________
VAC for us
HP3456A, HP3457A(+FRAM+STK12C68), HP3458A(+FRAM)
FLUKE 343A(+MAX44246+3xLM399)


Вернуться наверх
 
Не в сети
 Заголовок сообщения: Re: Методика калибровки мультиметров
СообщениеДобавлено: Пн июн 12, 2017 12:37:01 
Поставщик валерьянки для Кота

Карма: 75
Рейтинг сообщений: 3406
Зарегистрирован: Чт сен 09, 2010 07:32:24
Сообщений: 2293
Откуда: г. Рыбинск
Рейтинг сообщения: 0
Был ~600 мкВ при комнатной температуре и замкнутом входе. Т.о. балансировку ОУ приходилось делать при малом калиброванном напряжении на входе усилителя по результатам расчёта коэффициентов уравнения регрессии.


Вернуться наверх
 
Не в сети
 Заголовок сообщения: Re: Методика калибровки мультиметров
СообщениеДобавлено: Вс июн 18, 2017 14:23:56 
Вымогатель припоя
Аватар пользователя

Карма: 11
Рейтинг сообщений: 441
Зарегистрирован: Вс мар 30, 2014 13:09:29
Сообщений: 633
Откуда: Приморский край, г.Спасск-Дальний
Рейтинг сообщения: 7
Давно-давно, на 61-й странице были у меня фото вот такай коробочки:
Изображение Изображение
Как говорится, первый блин комом. С использованием делителя 1:10 сказывалось влияние не очень высокого входного сопротивления подключаемых мультиметров. То есть, если на выход повешен К2000, то норм, добавляем в параллель Fluke 15B+, сразу просадка. Если добавляем не флюк, а обычный Mastech, то еще хуже. Ну пробный был у меня блочек, что сделать, хоть и делал этот черновой вариант по-серьезному. Но надо расти дальше. Резких тепмов пока не получается, будем насиловать ту же REF102. Только изначально стояла REF102A, а сейчас будем использовать REF102B, у нее ТКН вдвое лучше. Сразу отвечу на вопрос - почему REF102, а не AD588. Все предельно просто - 102-е уже давно есть, а 588-ю еще покупать надо, а лень еще тратиться, надо имеющееся в дело пускать.

Идея была такая изначально. Берем опорник, подаем 10В на исходный декадный делитель с добавочным резистором, выдающий 0.1 - 1В с шагом 100мВ. Затем это идет на буфер, который либо работает в режиме повторителя, или усилителя 10:1. Обратная связь предполагалась к реализации с резисторной сборкой СЕС4-8421. Переключение тумблером, замыкающим одно плечо ОС. Прикинул пальцем к носу - делим/умножаем - лишние операции, да и сопротивление замкнутого тумблера ненулевое, по подсчетам дает 5ппм отклонения от нормы.
В итоге решено сделать по другому, использовать обе части операционника AD706. Внизу схемы и платы, во вложении проект в DipTrace 3.1:
Изображение Изображение Изображение Изображение

Плату пока еще не изготавливал, посему приветствуется здравая критика, пока еще можно исправить :))

_________________
С уважением,Алексей


Последний раз редактировалось MatrixOid Пн июн 19, 2017 03:55:12, всего редактировалось 1 раз.

Вернуться наверх
 
Не в сети
 Заголовок сообщения: Re: Методика калибровки мультиметров
СообщениеДобавлено: Вс июн 18, 2017 19:44:49 
Вымогатель припоя

Карма: -5
Рейтинг сообщений: 281
Зарегистрирован: Ср июн 15, 2016 17:20:29
Сообщений: 603
Рейтинг сообщения: 0
умощнить выходной операционник:
Изображение

_________________
"!+!=?"


Последний раз редактировалось 0xFF Вс июн 18, 2017 21:39:57, всего редактировалось 1 раз.

Вернуться наверх
 
Не в сети
 Заголовок сообщения: Re: Методика калибровки мультиметров
СообщениеДобавлено: Вс июн 18, 2017 20:55:22 
Поставщик валерьянки для Кота

Карма: 75
Рейтинг сообщений: 3406
Зарегистрирован: Чт сен 09, 2010 07:32:24
Сообщений: 2293
Откуда: г. Рыбинск
Рейтинг сообщения: 6
1. Нагружать ОУ конденсатором не только бесполезно, но и вредно :) Поэтому предлагаю изолировать ёмкостную нагрузку резистором. R7*C2=2*R21*C3.

Изображение

2. Мой печальный опыт показал, что если у резисторной сборки выводы магнитятся так же хорошо, как и стальной корпус, то стоит ожидать большую термоЭДС в паре с медью. Если так, предлагаю сборку разместить как можно дальше от источников тепла, в т.ч. ОУ.
Столкнулся с этим, когда делал замену нормальному элементу на ИОН с делителем К308НР1. В итоге сборку выбросил и заменил двумя С5-61. Дрейф при включении уменьшился с 15 мкВ/В до 1-2. Причина - на плате грелся стабилитрон (6,4 В 7,5 мА) и вызывал термоЭДС в делителе.


Вернуться наверх
 
Не в сети
 Заголовок сообщения: Re: Методика калибровки мультиметров
СообщениеДобавлено: Вс июн 18, 2017 21:57:14 
Вымогатель припоя

Карма: -5
Рейтинг сообщений: 281
Зарегистрирован: Ср июн 15, 2016 17:20:29
Сообщений: 603
Рейтинг сообщения: 0
Кстати да С3 С5 вообще зачем ?

Когда делил 100мв на 10 ; Выходное 10мв уже прыгало, Вот такой фильтр поправлял ситуацию до терпимого значения, Опамп выходной, с буфером на тран. повторителе, нагружал до 30 ма без потери точности, (50 ом в коллекоре надо выкинуть на верхней схеме) Единственно надо ждать минуты и минуты для стабилизации ...
Изображение

_________________
"!+!=?"


Вернуться наверх
 
Не в сети
 Заголовок сообщения: Re: Методика калибровки мультиметров
СообщениеДобавлено: Пн июн 19, 2017 00:30:20 
Вымогатель припоя
Аватар пользователя

Карма: 11
Рейтинг сообщений: 441
Зарегистрирован: Вс мар 30, 2014 13:09:29
Сообщений: 633
Откуда: Приморский край, г.Спасск-Дальний
Рейтинг сообщения: 0
Михаил, спасибо за уточнения, особенно за формулу. Не ткнете носом, где можно побольше почитать о данной схеме включения ОУ, дабы больше понимать суть процесса?
0xFF, у меня нижний предел пока 100мВ, там все вроде достаточно стабильно, на 10мВ лезть пока необходимости нету, но на будущее положу схемки в копилочку :))
Переделал схему:
Изображение
Резисторов по два в параллель потому, что самые низкоомные у меня только такие С2-10 на 39,7Ом
Насчет умощнения выхода, КТ3107 пойдет?

_________________
С уважением,Алексей


Последний раз редактировалось MatrixOid Пн июн 19, 2017 09:30:03, всего редактировалось 1 раз.

Вернуться наверх
 
Не в сети
 Заголовок сообщения: Re: Методика калибровки мультиметров
СообщениеДобавлено: Пн июн 19, 2017 04:55:00 
Вымогатель припоя

Карма: -5
Рейтинг сообщений: 281
Зарегистрирован: Ср июн 15, 2016 17:20:29
Сообщений: 603
Рейтинг сообщения: 0
Кста по поводу формулы я тоже завис, почему, из того что помню:
Во первых вешая какую-то емкость мы подразумеваем процесс изменения потенциала на емкости. Т.Е. переменную составляющую напряжения для данной схемы, В формуле нету не частоты, не периода,
Т.Е. в принципе не верно умножение (любой операции) емкость на сопротивление именно в таком виде. Токда-уж надо брать комплекс конденсатора резистора индуктивности либо упрощать комплекс как XС= 1/2piFC.

Опамп работающий на емкость теряет свою стабильность на высоких частотах из за фазового сдвига ток\напр вносимого конденсатором. Дабы предотвратить гадость на выход оу вешаем резистор фактический увеличивая эквивалент комплексной нагрузки и сдвигая частоту сдвига выше, там где усиление оу ниже. Фигня в том, что конкретная схема не работает на сотнях килогерц, C2R7 цепочка (первоначальная схема) имеет частоту перегиба 30 килогерц. Второй момент: предложенная корректива это легкий фикс работы на оу на емкость.

Если С2 С5 с целью фильтрации, то они должны быть на входе ОУ, ибо входное напр. дает нестабильность. простейший RC фильтр.
ориг схема, я бы добавил фильтр на выход источника обр. напр. + если нужно RC на вход каждого ОУ, Токи опять, конденсатор шунтирующий оу дает фазовый сдвиг и лаг для обратной связи, вызывая возбуждение, что корректируется конд.в обратной связи. ( Схема вообще для постоянки, С2 вообще можно микрофарады, сдвигая частоту среза в герцы )

эксперимент с фильтром питания (ripple noise) для подобных девайсов: ( в симуляторе пока, Вход гадости\шума 3мВ, выход 4мкВ, подавили в 1000 раз):
Изображение

_________________
"!+!=?"


Вернуться наверх
 
Не в сети
 Заголовок сообщения: Re: Методика калибровки мультиметров
СообщениеДобавлено: Пн июн 19, 2017 05:33:45 
Вымогатель припоя
Аватар пользователя

Карма: 11
Рейтинг сообщений: 441
Зарегистрирован: Вс мар 30, 2014 13:09:29
Сообщений: 633
Откуда: Приморский край, г.Спасск-Дальний
Рейтинг сообщения: 0
Вообще это уже все было вот в этих схемах Михаила:
Изображение Изображение

По входу первого ОУ кондер нужен, забыл про него :))
А вообще зверские навороты в буфере здесь не нужны, не забываем что опорник не LM399, и тем более не LTZ1000. Цель - получить достоверные 10.000В и 100.00мВ, точнее - как получится, не забываем про временной дрейф REF102BP в 20ппм/1000часов

_________________
С уважением,Алексей


Вернуться наверх
 
Не в сети
 Заголовок сообщения: Re: Методика калибровки мультиметров
СообщениеДобавлено: Пн июн 19, 2017 07:17:05 
Вымогатель припоя

Карма: -5
Рейтинг сообщений: 281
Зарегистрирован: Ср июн 15, 2016 17:20:29
Сообщений: 603
Рейтинг сообщения: 0
Я бы оставил схему, без компенсации кондера на выходе. просто убрав кондер, ну как бы не нужон он там .... А вот ловить помеху оу сможет, от переключателя, проводов, после переключателя я добавлял фильтр 20К резистор 20 мкф конд -> вход оу.
2-x полярное питание ? Фильтры по питанию на каждый оу ?
Транзистор любой, если много ампер надо тады sense wire добавить, и комплементарный транзистор а то оу не потянет.

_________________
"!+!=?"


Вернуться наверх
 
Не в сети
 Заголовок сообщения: Re: Методика калибровки мультиметров
СообщениеДобавлено: Пн июн 19, 2017 07:48:53 
Вымогатель припоя
Аватар пользователя

Карма: 11
Рейтинг сообщений: 441
Зарегистрирован: Вс мар 30, 2014 13:09:29
Сообщений: 633
Откуда: Приморский край, г.Спасск-Дальний
Рейтинг сообщения: 0
операционник там один, сдвоенный. Ампер не надо, на выход минимальная нагрузка 1МОм. По поводу кондеров, дождемся комментариев Михаила :)

_________________
С уважением,Алексей


Вернуться наверх
 
Не в сети
 Заголовок сообщения: Re: Методика калибровки мультиметров
СообщениеДобавлено: Пн июн 19, 2017 08:59:32 
Поставщик валерьянки для Кота

Карма: 75
Рейтинг сообщений: 3406
Зарегистрирован: Чт сен 09, 2010 07:32:24
Сообщений: 2293
Откуда: г. Рыбинск
Рейтинг сообщения: 4
Да что там ждать, выбрасывайте его и всего делов :)
А ставят его вовсе не как часть НЧ фильтра, а как одну из мер по защите от EMI за счёт снижения выходного сопротивления ИКН в ВЧ области. Но поскольку ppm-ы ловить не нужно, всё это как слону дробина.
Вот пример из практики. Когда я баловался такими же источниками, обнаружил, что выходное напряжение одного из них (зелёный график) сильно реагирует на помехи, в то время, как остальные - нет. Откуда помехи? Кабель мультиметра длинный, рядом стоит компьютер, лежит телефон, приборы не заземлены и т.д. Почему только один источник реагировал? Потому, что во всех остальных стоял ОУ OP177, а в этом LT1006. Вылечилась проблема на 144-м часу наработки тем самым блокировочным конденсатором, припаянным непосредственно к выходным клеммам.

Изображение Изображение


Вернуться наверх
 
Не в сети
 Заголовок сообщения: Re: Методика калибровки мультиметров
СообщениеДобавлено: Пн июн 19, 2017 09:56:08 
Опытный кот
Аватар пользователя

Карма: 10
Рейтинг сообщений: 383
Зарегистрирован: Пт май 01, 2015 14:33:13
Сообщений: 842
Рейтинг сообщения: 6
Позвольте и мне добавить свое решение этой проблемы.
То же собирал ИОН на REF102CP. Делитель на резисторах 470 Ом подпаянных непосредственно к контактам нижнего двухрядного разъема.
Настройка проводилась при нагрузке 10М. Для проверки других приборов использовал усилитель на OPA445, по приведенной схеме.
Что позволило проверять, даже приборы с большими токами потребления. Далее на фото показания при подключенном и отключенном Ц4341.
Изображение Изображение Изображение Изображение Изображение


Вернуться наверх
 
Не в сети
 Заголовок сообщения: Re: Методика калибровки мультиметров
СообщениеДобавлено: Пн июн 19, 2017 10:25:53 
Вымогатель припоя
Аватар пользователя

Карма: 11
Рейтинг сообщений: 441
Зарегистрирован: Вс мар 30, 2014 13:09:29
Сообщений: 633
Откуда: Приморский край, г.Спасск-Дальний
Рейтинг сообщения: 0
входные 10МОм при подключении к моему делителю из резисторов 1,01кОм будут некисло портить картину. OPA445 хорош, но я лучше использую AD706 с эмитерным повторителем на выходе.

_________________
С уважением,Алексей


Вернуться наверх
 
Не в сети
 Заголовок сообщения: Re: Методика калибровки мультиметров
СообщениеДобавлено: Пн июн 19, 2017 11:30:32 
Держит паяльник хвостом

Карма: 5
Рейтинг сообщений: 250
Зарегистрирован: Пн май 10, 2010 22:54:05
Сообщений: 960
Откуда: Киев
Рейтинг сообщения: 0
Михаил, спасибо за уточнения, особенно за формулу. Не ткнете носом, где можно побольше почитать о данной схеме включения ОУ, дабы больше понимать суть процесса?

- читать "Работа ОУ на емкостную нагрузку". Иногда такой раздел есть в т.ч. в даташитах на некоторьіе ОУ.


Вернуться наверх
 
Показать сообщения за:  Сортировать по:  Вернуться наверх
Начать новую тему Ответить на тему  [ Сообщений: 4006 ]     ... , , , 109, , , ...  

Часовой пояс: UTC + 3 часа


Кто сейчас на форуме

Сейчас этот форум просматривают: Arhat, Taxx и гости: 19


Вы не можете начинать темы
Вы не можете отвечать на сообщения
Вы не можете редактировать свои сообщения
Вы не можете удалять свои сообщения
Вы не можете добавлять вложения

Найти:
Перейти:  


Powered by phpBB © 2000, 2002, 2005, 2007 phpBB Group
Русская поддержка phpBB
Extended by Karma MOD © 2007—2012 m157y
Extended by Topic Tags MOD © 2012 m157y