Например TDA7294

Форум РадиоКот • Просмотр темы - Модулятор на SN74LVC1G3157
Форум РадиоКот
Здесь можно немножко помяукать :)

Текущее время: Чт дек 04, 2025 17:35:56

Часовой пояс: UTC + 3 часа


ПРЯМО СЕЙЧАС:



Начать новую тему Ответить на тему  [ Сообщений: 25 ]  1,  
Автор Сообщение
Не в сети
 Заголовок сообщения: Модулятор на SN74LVC1G3157
СообщениеДобавлено: Вс сен 03, 2017 09:13:02 
Друг Кота
Аватар пользователя

Карма: 77
Рейтинг сообщений: 1247
Зарегистрирован: Вс мар 29, 2009 22:09:05
Сообщений: 7518
Рейтинг сообщения: 0
Итак, товарищи, делаю я АМ-передатчик, вещающий на частоте 27.145 МГц. Все оттого, что в нашей просвещенной местности АМ-радиостанции кончились, а детекторный радиоприемник школьникам на лабах делать надо. Соответственно, надо собрать свою АМ-станцию. Понятное дело, в безлицензионном диапазоне. Да и катушка на 27 МГц получится меньше, чем на традиционные килогерцы.

Получать несущую я планирую с кварцевого генератора, благо существуют кварцы ровно на 27.145 МГц. Модулировать думаю умножением на +/- 1, то есть, собрать фазовращатель для модулирующего сигнала, и дальше аналоговым ключом переключать на частоте несущей прямой и инверсный каналы - классический метод реализации смесителя.

Весь вопрос в ключе-смесителе. Я присмотрел микросхему SN74LVC1G3157. Конечно, те 0.5 нс, которые вынесены в шапку даташита, чистый маркетинговый обман - на самом деле это время реакции цифровой части на управляющий сигнал. :)

Тем не менее, на стр. 9 можно прочесть, что время нарастания выходного напряжения составляет никак не больше 6 нс, при этом типичное - 1.7 нс. Это все при температуре 85 °С. При 25 °С по идее должно быть лучше.

Период колебания на частоте 27.145 МГц - примерно 36.8 нс. Учитывая, что на смеситель будет подаваться что-то типа меандра, активное время одного канала составит примерно 18.4 нс. То есть, при времени переключения 1.7 нс все должно неплохо работать, сигнал каждого канала будет присутствовать на выходе около 15 нс. В случае времени переключеня в 6 нс все будет немного более грустно, но все равно картина вроде бы не выглядит слишком страшной.

Что думаете, коллеги? Будет работать? Или стоит поискать другую микросхему, побыстрее, а то и вовсе взять настоящий умножитель?

К слову, как вы думаете, какая мощность нужна для покрытия радиусом примерно 20 м (школьный класс), учитывая, что прием будет вестись на детекторные приемники? Я пока думаю закладывать 200 мВт на нагрузке 50 Ом.

_________________
Разница между теорией и практикой на практике гораздо больше, чем в теории.


Вернуться наверх
 
Не в сети
 Заголовок сообщения: Re: Модулятор на SN74LVC1G3157
СообщениеДобавлено: Вс сен 03, 2017 15:58:57 
Сверлит текстолит когтями
Аватар пользователя

Карма: 22
Рейтинг сообщений: 110
Зарегистрирован: Вс сен 25, 2005 10:07:31
Сообщений: 1219
Откуда: Россия.
Рейтинг сообщения: 0
Итак, товарищи, делаю я АМ-передатчик, вещающий на частоте 27.145 МГц....
Модулировать думаю умножением на +/- 1, то есть, собрать фазовращатель для модулирующего сигнала, и дальше аналоговым ключом переключать на частоте несущей прямой и инверсный каналы - классический метод реализации смесителя.
Думаю, что Вас переучили и Вы вместо решения элементарного вопроса перекинудись на подсчет наносекунд и градусов. :)
Чем не устраивает классическая схема не требующая линейного усилителя мощности?
Вам обязательно нужно модулировать задающий генератор, да при этом еще каким то хитрожопым способом, а потом усиливать все это линейным усилителем мощности?
Что то подобное делают в SSB передатчиках, когда возникает необходимость перевести его в режим АМ, но в этом случае подобные методы еще как то оправданы.

А в данном случае чем не устраивает питать оконечный каскад УМ работающего в классе "С" через эмиттерный повторитель?
viewtopic.php?p=3131664#p3131664
Спойлер
Насчет АМ модуляции в данной теме писали начиная где то с 30 страницы.
viewtopic.php?p=2533148#p2533148
Там есть и схемы и подробное описание настройки.
Вот хотя бы в досовском файле взятом из данной темы.
download/file.php?id=231885
В нем можно почитать про принцип.

А здесь делают простенький АМ передатчик.
viewtopic.php?p=2546282#p2546282
Выбор транзистора в данной схеме идет по параметру Fт. Она должна быть не меньше 200 МГц, т.е. по этому параметру этот транзистор подходит.
И второй параметр, это мощность рассеиваемая коллектором.
У КТ3117 она 300 мвт и это уже крайний предел для данной схемы.
У КТ342 она 250 мвт.
Отсюда делайте выводы.
Вместо КТ3117 можно поставить 2N2222, что я неоднократно делал.

Для повторения Вы выбрали неудачную схему.
Схему из досовского файла я выложил только для того, что бы вы прочитали принцип настройки передатчика, т.к. все АМ передатчики настраиваются практически одинаково.
Все схемы составляют исходя из начальных требований. Данная схема из досовского файла составлялась для комплектования набора. От неё требовалось:
1. Чтобы цена набора была минимальная.
2. Дальность порядка 100 м
3. Потребляемый ток в режиме передачи не более 50 ма, т.е. питание от "Кроны"

В вашем случае передатчик лучше сделать двухкаскадным. Его и настроить легче.
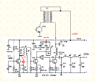
Я вчера от нечего делать попробовал спаять подобный и все проверить.

Изображение

VT4 это задающий генератор. Если есть кварц на 27 МГц и при этом неважно, гармониковый он или нет, то задающий генератор лучше сделать по схеме Пирса.
Я же специально взял кварц на 9 МГц, поэтому генератор сделал по схеме Колпитца. По схеме Колпитца с подобным кварцем можно получить лучшие результаты.
Транзистор можно взять любой ВЧ маломощный, в том числе и КТ342, что у вас есть. Можно даже поставить КТ3102.

VT5 усилитель мощности. В этом месте хорошо работает КТ635А.
Просто я его попробовал и получилось лучше, но я специально взял КТ608, который даже немного хуже, чем КТ603 для данного случая.
Питание этого каскада поступает с выхода составного эмиттерного повторителя VT2 и VТ3, что является основой модулятора.
Выходная мощность получается порядка 150 мвт.
На выходе поставил контур с отводами. На практике он легче настраивается, чем П-контур.
Настройка заключается в том, что бы получить максимальную неискаженную синусоиду на выходе передатчика после диодного пробника.
При этом передатчик нагружается на эквивалент антенны, которым в данном случае является резистор R9 величиной 51 Ом.
В моем случае в режиме молчания на выходе передатчика на нагрузке 51 Ом, напряжение порядка 4 вольта, а значит мощность порядка 150 мвт.
Подбором входного напряжения с генератора 1 кГц и подбором резистора R4 добивался, что бы на выходе получить неискаженную синусоиду максимальной величины.
Если этого не делать, то при громких звуках будут искажения.
У меня синусоида получилась в пределах 2 - 6 вольт, а значит я добился коэффициента модуляции порядка 50%.
Конечно лучше хотя бы 90%, но получить такой коэффициент в этой примитивной схеме затруднительно. Получить то конечно можно, но будут искажения.
В общем в режиме молчания напряжение в точке "А", т.е. на выходе эмиттерного повторителя у меня получилось 4 вольта.

После этого смотрим, какое напряжение со звукового генератора пришлось подавать и зная чувствительность микрофона считаем какой предварительный усилитель нам нужен в модуляторе.
На входе эмиттерного повторителя максимальный сигнал НЧ получился около 3 вольт.
Если например микрофон выдает 10 мV, то потребуется предварительный усилитель с усилением 300.
Схемы усилителей можно посмотреть здесь.
http://radiokot.ru/circuit/analog/games/24/
Там же есть и схема генератора НЧ. Я тоже таким пользовался.

Настройку можно делать и без осциллографа, но про это потом напишу, когда все закончу. Сейчас нет времени.

Следующий этап, это сделать модулятор с модулирующим трансформатором или дросселем. Пока не знаю, что будет.
При это думаю, что мощность передатчика возрастет до 0,5 вт, поэтому в качестве VT5 придется поставить более мощный транзистор, например КТ646.

Но это потом, как и подробное описание, когда будет свободное время.
Кстати катушки здесь.
Провод 0,4 мм
Диаметр каркасов 6 мм
L1 16 витков.
L2 5 витков провод 0,15
L3 16 витков с отводом от 5 витка и от 8 витка.

Остальное потом. Сейчас просто нет времени расписывать все подробно.

мощность нужна для покрытия радиусом примерно 20 м ...
... думаю закладывать 200 мВт
Если антенны будут иметь вменяемые размеры, то мощность передатчика думаю нужна порядка 1,5 - 2 Вт.
Как то экспериментировал с подобным. Получилась дальность приема на детекторный приемник с передатчиком 0,2 Вт порядка 5 метров.
Принимал и передавал на штыревые антенны длиной меньше метра.
Там получается, что при расстоянии до одного метра сигнал очень сильно, но с расстоянием резко падает.
Точнее сказать я просто тогда принимал передатчик 27 МГц на приемник прямого усиления.
СпойлерНасчет вашей модуляции, помню несколько десятков лет в журнале, по моему "Знание - сила" проводился конкурс:
"Кто сделает велосипед с самым маленьким КПД" :)


Вернуться наверх
 
Не в сети
 Заголовок сообщения: Re: Модулятор на SN74LVC1G3157
СообщениеДобавлено: Вс сен 03, 2017 17:30:54 
Друг Кота
Аватар пользователя

Карма: 64
Рейтинг сообщений: 1102
Зарегистрирован: Ср ноя 17, 2010 23:10:55
Сообщений: 5837
Откуда: Ижевск LO66NU
Рейтинг сообщения: 3
YS писал(а):
Что думаете, коллеги? Будет работать?
Ну, для начала хотя-бы прогнать в мультисиме.
YS писал(а):
К слову, как вы думаете, какая мощность нужна для покрытия радиусом примерно 20 м
Прикинуть - раз нет усилителей (в приемном тракте), то мощность поля (квадрат напряженности на сопротивлении входа) должна соответствовать мощности на "ушах" (1 - 5 мВт) помноженной на КПД (думаю 0,6 - 0,8), напряженность прикинуть, скажем, так.

_________________
В начале жизнь мучает вопросами, в конце - ответами...


Вернуться наверх
 
Не в сети
 Заголовок сообщения: Re: Модулятор на SN74LVC1G3157
СообщениеДобавлено: Вс сен 03, 2017 18:27:54 
Друг Кота
Аватар пользователя

Карма: 174
Рейтинг сообщений: 1910
Зарегистрирован: Пт дек 12, 2014 09:36:15
Сообщений: 23173
Откуда: Минск
Рейтинг сообщения: 0
Медали: 2
Получил миской по аватаре (1) Мявтор 3-й степени (1)
Дмитрий писал(а):
Чем не устраивает классическая схема не требующая линейного усилителя мощности?
Вам обязательно нужно модулировать задающий генератор, да при этом еще каким то хитрожопым способом, а потом усиливать все это линейным усилителем мощности?

Я согласен с Дмитрием.

Зачем эти сложности? Есть же проверенная классика.


Вернуться наверх
 
Эиком - электронные компоненты и радиодетали
Не в сети
 Заголовок сообщения: Re: Модулятор на SN74LVC1G3157
СообщениеДобавлено: Вс сен 03, 2017 19:07:54 
Друг Кота
Аватар пользователя

Карма: 77
Рейтинг сообщений: 1247
Зарегистрирован: Вс мар 29, 2009 22:09:05
Сообщений: 7518
Рейтинг сообщения: 0
Цитата:
Вам обязательно нужно модулировать задающий генератор


Вот как раз таки задающий генератор я не модулирую. :) Я делаю смеситель на ключе. Картинка 6 по ссылке. Это тоже классика. Плюс - идеальная линейность.

Цитата:
чем не устраивает питать оконечный каскад УМ работающего в классе "С" через эмиттерный повторитель?


Смущает вопрос, как потом фильтровать ту кашу из гармоник, которую я получу на выходе. :) С другой стороны, КПД каскада в классе C будет выше, да и может отдельный усилитель мощности не понадобится...

Цитата:
Если антенны будут иметь вменяемые размеры, то мощность передатчика думаю нужна порядка 1,5 - 2 Вт.
Как то экспериментировал с подобным. Получилась дальность приема на детекторный приемник с передатчиком 0,2 Вт порядка 5 метров.


Очень ценная информация, спасибо. Я уточню геометрию класса. :)

Цитата:
Ну, для начала хотя-бы прогнать в мультисиме.


Проблема как раз в том, что здесь симуляция не даст нужного ответа. То, что сам принцип рабочий, я и так знаю - это классика, см. ссылку выше. А неидеальность переключателя SPICE скорее всего не учитывает.

Цитата:
Прикинуть - раз нет усилителей (в приемном тракте), то мощность поля (квадрат напряженности на сопротивлении входа) должна соответствовать мощности на "ушах" (1 - 5 мВт) помноженной на КПД (думаю 0,6 - 0,8), напряженность прикинуть, скажем, так.


Это интересно, спасибо.

Цитата:
Зачем эти сложности? Есть же проверенная классика.


Ну ХЗ, может так и сделаю, с питанием выходного каскада модулирующим сигналом. Тогда, собственно, вся задача сведется к проектированию усилителя ЗЧ мощностью порядка ватта и выбору ВЧ-транзистора, который держит требуемые напряжение и ток.

Единственно только, остается вопрос с выходным фильтром. :) Меня ведь в итоге будет интересовать полоса 27.145 МГц ± 20 кГц, а на выходе такого модулятора я в качестве бонуса получу обширнейший набор гармоник.

_________________
Разница между теорией и практикой на практике гораздо больше, чем в теории.


Вернуться наверх
 
Не в сети
 Заголовок сообщения: Re: Модулятор на SN74LVC1G3157
СообщениеДобавлено: Вс сен 03, 2017 19:37:35 
Потрогал лапой паяльник
Аватар пользователя

Карма: 12
Рейтинг сообщений: 169
Зарегистрирован: Ср сен 21, 2016 17:21:32
Сообщений: 353
Откуда: Россия
Рейтинг сообщения: 4
Единственно только, остается вопрос с выходным фильтром. :) Меня ведь в итоге будет интересовать полоса 27.145 МГц ± 20 кГц, а на выходе такого модулятора я в качестве бонуса получу обширнейший набор гармоник.
На выходе модулятора откуда гармоники возьмутся?
Гармоники будут на выходе передатчика и они будут кратны несущей частоте.
Если Вас так волнуют гармоники, что несущественно при таких мощностях, то на выходе передатчика поставьте не простой П-контур, а более сложный ФНЧ, как например здесь.
http://radiostorage.net/234-skhema-am-r ... 7-mhz.html
Код:
Усиленный сигнал фильтруется двойным П-фильтром CUL5C12L6C13

Изображение

Кстати оттуда можно полностью взять передатчик для ваших целей.
Если модулятор с эмиттерным повторителем на выходе будете питать не от 12 вольт, а раза в два больше, например порядка 20 - 25 вольт, то получите как раз мощность порядка 1,5 - 2 Вт.

Изображение

Хотя предоконечный каскад можно и не модулировать выбросив один эмиттерный повторитель.
Вот как здесь сделали.

Изображение

Правда при этом коэффициент модуляции придется делать не более 40 - 50%, но это не так в данном случае и важно.


Вложения:
1.GIF [19.92 KiB]
Скачиваний: 2551
1.GIF [25.14 KiB]
Скачиваний: 2774
1.GIF [6.65 KiB]
Скачиваний: 2636

_________________
Подпись пока не придумал.
Вернуться наверх
 
Не в сети
 Заголовок сообщения: Re: Модулятор на SN74LVC1G3157
СообщениеДобавлено: Пн сен 04, 2017 07:51:02 
Встал на лапы

Карма: 3
Рейтинг сообщений: 8
Зарегистрирован: Пн фев 08, 2016 17:52:26
Сообщений: 101
Откуда: Україна. Львів.
Рейтинг сообщения: 0
Плюсик а обєдинить два входа модуляционних можна в передатчике .?VT2 VT3 КТ646.? или как туда подключить виход микрофонного усилителя на операционнике? з ножки 6 микросхеми тл071 идет виход и его куда подать.? в оригинале статьи там трансформатор . и еще вопрос чтоби в етот передатчик подклоючить мощний 2sc2078 его вместо вт3 ставить можна или както добавлять как еще один каскад.? вобшем надо схему передатчика ам- чтоби использовать импортний оконечний.


Вернуться наверх
 
Не в сети
 Заголовок сообщения: Re: Модулятор на SN74LVC1G3157
СообщениеДобавлено: Пн сен 04, 2017 09:28:34 
Потрогал лапой паяльник
Аватар пользователя

Карма: 12
Рейтинг сообщений: 169
Зарегистрирован: Ср сен 21, 2016 17:21:32
Сообщений: 353
Откуда: Россия
Рейтинг сообщения: 0
Плюсик а обєдинить два входа модуляционних можна в передатчике .?VT2 VT3
Нежелательно, т.к. в предвыходном каскаде коэффициент модуляции должен быть небольшим.
Уж лучше сделать как в схеме ниже. Модулировать только оконечный каскад.

Изображение

В этом случае можно добиться неискаженной модуляции при коэффициенте порядка 60 - 70%
При попытке достичь коэффициента модуляции 100% могут возникнуть искажения, но в принципе 70% это довольно хорошо.
Неискаженной 100% модуляции в данной схеме можно добиться, если сделать в предоконечном каскаде предмодуляцию глубиной порядка 20 - 30%, а потом догнать её до 100% в выходном каскаде.
Поэтому у меня там сигнал на эмиттерный повторитель для модуляции предвыходного каскада включен через делитель.
Аналогично в случае модулятора с трансформатором, предвыходной каскад модулируют от отвода, что видим здесь.
http://radiostorage.net/234-skhema-am-r ... 7-mhz.html

чтоби в етот передатчик подклоючить мощний 2sc2078 его вместо вт3 ставить можна или както добавлять как еще один каскад.? вобшем надо схему передатчика ам- чтоби использовать импортний оконечний.
Да кто его знает, ставить еще или не ставить. Я с ним не пробовал, но в даташите на него все есть.
https://lib.chipdip.ru/249/DOC000249957.pdf
Видим, что для получения 4 Вт на выходе, на его вход нужно подать 200 мВт.

Изображение

Хороший транзистор. В 20 раз по мощности усиливает. Отсюда и исходят. Как получить 200 мВт Вы уже знаете. Схема включения транзистора в даташите тоже нарисована. Вместо нарисованных там 12 вольт питания, подаете с модулятора.
Только в интернете пишут, что много подделок продают именно этих транзисторов.
как туда подключить виход микрофонного усилителя на операционнике?
Стандартно подать, но на выходе ОУ нужно получить звуковой сигнал размахом как выше на схеме нарисовал, т.е. порядка 12 вольт. Дальше идет эмиттерный повторитель, лучше составной. Первый транзистор маломощный, а второй мощный. Нагрузить этот эмиттерный повторитель где то на 50 Ом и резисторами R4 и R5 выставить на выходе 12 вольт.

Изображение


Вложения:
3.GIF [4.69 KiB]
Скачиваний: 2421
1.GIF [3.17 KiB]
Скачиваний: 2459
2.GIF [24.62 KiB]
Скачиваний: 2500

_________________
Подпись пока не придумал.
Вернуться наверх
 
Не в сети
 Заголовок сообщения: Re: Модулятор на SN74LVC1G3157
СообщениеДобавлено: Пн сен 04, 2017 10:05:46 
Встал на лапы

Карма: 3
Рейтинг сообщений: 8
Зарегистрирован: Пн фев 08, 2016 17:52:26
Сообщений: 101
Откуда: Україна. Львів.
Рейтинг сообщения: 0
Плюсик мне вот торлько непонятно где 24в брать в переноске? если питание микрофонного усилителя 5-6в в схеме. то как будет работать виходной транзистор непонятно.


Вернуться наверх
 
Не в сети
 Заголовок сообщения: Re: Модулятор на SN74LVC1G3157
СообщениеДобавлено: Пн сен 04, 2017 10:40:44 
Потрогал лапой паяльник
Аватар пользователя

Карма: 12
Рейтинг сообщений: 169
Зарегистрирован: Ср сен 21, 2016 17:21:32
Сообщений: 353
Откуда: Россия
Рейтинг сообщения: 0
непонятно где 24в брать в переноске?
Здесь уж вам решать, что делать.
На выходной каскад с модулятора нужно подать это.

Изображение

Это можно сделать так с трансформатором 1:1 и с одним питанием 12 вольт.

Изображение

Или так с автотрансформатором.

Изображение

Или так с двумя питаниями.

Изображение

Все остальные методы дадут мощность передатчика в несколько раз меньше.

Вот аналогичная схема из ж. Радио я выше приводил.

Изображение

А вот здесь повторяют схему фабричной АМ радирстанции на 27 мГц
viewtopic.php?p=2557774#p2557774
Обед. Сижу изучаю схему "Delta-02". В статье написано что TBA820 полный аналог К174УН9...

Изображение


Вложения:
1.GIF [10.93 KiB]
Скачиваний: 2094
1.GIF [10.93 KiB]
Скачиваний: 688
2.GIF [15.61 KiB]
Скачиваний: 2434
4.GIF [14.38 KiB]
Скачиваний: 2075
1.GIF [2.42 KiB]
Скачиваний: 2405

_________________
Подпись пока не придумал.
Вернуться наверх
 
Не в сети
 Заголовок сообщения: Re: Модулятор на SN74LVC1G3157
СообщениеДобавлено: Вт сен 19, 2017 10:52:28 
Друг Кота
Аватар пользователя

Карма: 77
Рейтинг сообщений: 1247
Зарегистрирован: Вс мар 29, 2009 22:09:05
Сообщений: 7518
Рейтинг сообщения: 0
В общем, коллеги, я послушал, почитал, помыслил, и нарисовал схему усилителя-модулятора. Как вы думаете, стоит пытаться собрать его, или я где-то допустил фатальные просчеты?

СпойлерИзображение


Средняя выходная мощность около 600 мВт. Можно разогнать до ватта и дальше, но тогда становится мал запас по напряжению для IRLML2803. Может быть, имеет смысл поправить это неполным включением.

IRLML2803 взял потому, что у него очень мала емкость затвора.

Элементы V2 + R1 символизируют четыре запараллеленых логических инвертора. Задающий генератор планирую собирать на логике.

В качестве V1, может быть, применю LM317, чтобы инжектировать аудио в цепь ОС. Или просто операционный усилитель с эмиттерным повторителем.

В качестве L1 думаю взять стандартный дроссель. L2 скорее всего буду мотать.

R3 символизирует кабель с волновым сопротивлением 75 Ом с полуволновым диполем на конце.

_________________
Разница между теорией и практикой на практике гораздо больше, чем в теории.


Вернуться наверх
 
Не в сети
 Заголовок сообщения: Re: Модулятор на SN74LVC1G3157
СообщениеДобавлено: Ср сен 20, 2017 00:12:14 
Сверлит текстолит когтями
Аватар пользователя

Карма: 22
Рейтинг сообщений: 110
Зарегистрирован: Вс сен 25, 2005 10:07:31
Сообщений: 1219
Откуда: Россия.
Рейтинг сообщения: -1
Как вы думаете
Рано что либо говорить, пока не проведете натурные испытания а "железе", а не в симуляторе.
Главное проверить на практике, как поведет себя выбранный вами полевик на данных частотах.


_____
Разница между теорией и практикой на практике гораздо больше, чем в теории. :))


Вернуться наверх
 
Не в сети
 Заголовок сообщения: Re: Модулятор на SN74LVC1G3157
СообщениеДобавлено: Ср сен 20, 2017 18:48:10 
Вымогатель припоя
Аватар пользователя

Карма: 12
Рейтинг сообщений: 95
Зарегистрирован: Вс сен 08, 2013 21:36:22
Сообщений: 699
Откуда: 27.200 Мгц
Рейтинг сообщения: 0
Мне кажется или у Вас действительно первый каскад работает в С режиме без смещения ? И скорее всего и мосфеты без смещения тоже остаются , а это в АМ модуляции не есть гуд. Где собственно модулятор? Его на схеме точно нет, тогда это просто усилитель мощности, но он в данном исполнении для ЧМ модуляции больше подходит. Между истоком и затвором мосфета дроссель неплохо бы поставить и разделить каскоды по постоянному току с введением смещения на затвор мосфета.

_________________
Пока сам себя не пнёшь с места не сдвинешься


Вернуться наверх
 
Не в сети
 Заголовок сообщения: Re: Модулятор на SN74LVC1G3157
СообщениеДобавлено: Чт сен 21, 2017 17:32:45 
Вымогатель припоя
Аватар пользователя

Карма: 12
Рейтинг сообщений: 95
Зарегистрирован: Вс сен 08, 2013 21:36:22
Сообщений: 699
Откуда: 27.200 Мгц
Рейтинг сообщения: 0
Взял за основу DSB модулятор :))
Изображение
Убрал из него всё лишние и получил вот такую картинку
Изображение
Это плата, частота 455кгц. На других частотах не проверял :dont_know:
Изображение
Микросхема CD4066

_________________
Пока сам себя не пнёшь с места не сдвинешься


Вернуться наверх
 
Не в сети
 Заголовок сообщения: Re: Модулятор на SN74LVC1G3157
СообщениеДобавлено: Пт сен 22, 2017 13:32:01 
Друг Кота
Аватар пользователя

Карма: 77
Рейтинг сообщений: 1247
Зарегистрирован: Вс мар 29, 2009 22:09:05
Сообщений: 7518
Рейтинг сообщения: 0
Цитата:
Мне кажется или у Вас действительно первый каскад работает в С режиме без смещения ? ...


Да, все так. Транзисторы работают в ключевом режиме.

Цитата:
Где собственно модулятор? Его на схеме точно нет


Вся схема - модулятор. :) Каскад питается от источника модулирующего сигнала (в сигнале есть постоянная составляющая).

Я тут кстати еще немного развил эту тему в другом месте. Схема в итоге немного поменялась.

_________________
Разница между теорией и практикой на практике гораздо больше, чем в теории.


Вернуться наверх
 
Не в сети
 Заголовок сообщения: Re: Модулятор на SN74LVC1G3157
СообщениеДобавлено: Пт сен 22, 2017 13:56:24 
Друг Кота
Аватар пользователя

Карма: 123
Рейтинг сообщений: 7959
Зарегистрирован: Сб сен 13, 2014 16:27:32
Сообщений: 39199
Откуда: СпиртоГонск созвездия Омега
Рейтинг сообщения: 0
думаю идея тупиковая надо было взять ГУ50 и сооружить экраную модуляцию с трансом от 2х6п14п или 6п3с
а ваши решения не рабочие
ну или вариан покупки АМ станции 27метров БУ за остьаточную стоимоть-рулит

_________________
ZМудрость(Опыт и выдержка) приходит с годами.
Все Ваши беды и проблемы, от недостатка знаний.
Умный и у дурака научится, а дураку и ..
Алберт Ейнштейн не поможет и ВВП не спасет.и МЧС опаздает


Вернуться наверх
 
Не в сети
 Заголовок сообщения: Re: Модулятор на SN74LVC1G3157
СообщениеДобавлено: Пт сен 22, 2017 14:24:01 
Друг Кота
Аватар пользователя

Карма: 77
Рейтинг сообщений: 1247
Зарегистрирован: Вс мар 29, 2009 22:09:05
Сообщений: 7518
Рейтинг сообщения: 0
Цитата:
надо было взять ГУ50 и сооружить экраную модуляцию с трансом от 2х6п14п или 6п3с


:)))

_________________
Разница между теорией и практикой на практике гораздо больше, чем в теории.


Вернуться наверх
 
Не в сети
 Заголовок сообщения: Re: Модулятор на SN74LVC1G3157
СообщениеДобавлено: Пт сен 22, 2017 17:17:10 
Друг Кота
Аватар пользователя

Карма: 35
Рейтинг сообщений: 82
Зарегистрирован: Чт окт 08, 2009 00:43:16
Сообщений: 3284
Рейтинг сообщения: 0
Взял за основу DSB модулятор :))
Изображение
Убрал из него всё лишние и получил вот такую картинку
Изображение
Это плата, частота 455кгц. На других частотах не проверял :dont_know:
Изображение
Микросхема CD4066

Что конкретно нужно убрать из схемы чтобы получить АМ модуляцию?


Вернуться наверх
 
Не в сети
 Заголовок сообщения: Re: Модулятор на SN74LVC1G3157
СообщениеДобавлено: Пт сен 22, 2017 17:27:25 
Вымогатель припоя
Аватар пользователя

Карма: 12
Рейтинг сообщений: 95
Зарегистрирован: Вс сен 08, 2013 21:36:22
Сообщений: 699
Откуда: 27.200 Мгц
Рейтинг сообщения: 0
А как насчёт вот этого варианта :))
Изображение
Шарманка на полевом транзисторе
Его можно питать модулируещим напряжение :tea: Вместо кп904ого irf510 можно поставить. Схема очень проста и надёжна. Частота конечно не стабилизирована . Но если принимать его на детекторный приёмник в классе , стабилизацией можно и пренебречь , в полосу всё ровно попадёте :)))

Добавлено after 8 minutes 6 seconds:
Из модулятора нужно убрать
R1.R2.C1 Ну и естественно фильтр

_________________
Пока сам себя не пнёшь с места не сдвинешься


Вернуться наверх
 
Не в сети
 Заголовок сообщения: Re: Модулятор на SN74LVC1G3157
СообщениеДобавлено: Пт сен 22, 2017 20:24:45 
Друг Кота
Аватар пользователя

Карма: 77
Рейтинг сообщений: 1247
Зарегистрирован: Вс мар 29, 2009 22:09:05
Сообщений: 7518
Рейтинг сообщения: 0
Цитата:
А как насчёт вот этого варианта


Не, не. Надо иметь человеколюбие. :) Такая схема, скорее всего, будет излучать на весь диапазон. Автомобилисты (да и все остальные пользователи раций, работающих в этом диапазоне) за такое спасибо точно не скажут. А там и гости из ГКРЧ пожаловать могут. :)))

_________________
Разница между теорией и практикой на практике гораздо больше, чем в теории.


Вернуться наверх
 
Показать сообщения за:  Сортировать по:  Вернуться наверх
Начать новую тему Ответить на тему  [ Сообщений: 25 ]  1,  

Часовой пояс: UTC + 3 часа


Кто сейчас на форуме

Сейчас этот форум просматривают: нет зарегистрированных пользователей и гости: 33


Вы не можете начинать темы
Вы не можете отвечать на сообщения
Вы не можете редактировать свои сообщения
Вы не можете удалять свои сообщения
Вы не можете добавлять вложения

Найти:
Перейти:  


Powered by phpBB © 2000, 2002, 2005, 2007 phpBB Group
Русская поддержка phpBB
Extended by Karma MOD © 2007—2012 m157y
Extended by Topic Tags MOD © 2012 m157y