Например TDA7294

Форум РадиоКот • Просмотр темы - Велосипед с мотором.
Форум РадиоКот
Здесь можно немножко помяукать :)

Текущее время: Ср ноя 26, 2025 07:37:44

Часовой пояс: UTC + 3 часа


ПРЯМО СЕЙЧАС:



Начать новую тему Ответить на тему  [ Сообщений: 828 ]     ... , , , 30, , , ...  
Автор Сообщение
Не в сети
 Заголовок сообщения: Re: Велосипед с мотором.
СообщениеДобавлено: Вс май 02, 2021 09:49:12 
Первый раз сказал Мяу!

Зарегистрирован: Сб авг 29, 2020 00:25:00
Сообщений: 25
Рейтинг сообщения: 0
nds, там принцип потенциометра, напруга там около 4в заведена или меньше, надо замерять.

Kromvel140, таких моторчиков не купить, только компрессор целиком.
NEW GALAXY 713-103 заявлено 145вт ну наверно так и есть или меньше.

спасибо., что не послали меня...а нашли, показали, посоветовали. Крепкого Вам здоровья :beer:


Вернуться наверх
 
Не в сети
 Заголовок сообщения: Re: Велосипед с мотором.
СообщениеДобавлено: Чт май 06, 2021 18:56:00 
Нашел транзистор. Понюхал.

Зарегистрирован: Вт июл 16, 2013 11:18:59
Сообщений: 153
Рейтинг сообщения: 0
Навернулся датчик холла в ручке "газа" и новый быстро не достать.
вопрос на засыпку, кто нибудь знает, контроллер мотора управляется напряжением или током?
и если напряжением какие там допустимые пределы?


По ходу напряжением, я для тестов контроллера себе ручку замутил на обычном переменном резисторе, все работало (+ и - на концы, выход с переменной лапки). Но очень не советую делать так на веле, сам же понимаешь, что там все должно быть чики-пуки, как ты на дороге в потоке транспорта крутить будешь? Даже если транспорта нет (где быстро на замену не достать, подозреваю там может и не быть плотного траффика) все равно, пока газ скинешь левой крутилкой - или с дороги улетишь или в яму какую влетишь. Так можно делать как времянку только если удобство управления как на штатной ручке/курке, но в ручке газа на такие экзерциссы просто места нет.

Добавлено after 2 minutes 5 seconds:
А каким образом он навернулся? Даже не представляю как его можно сжечь. :)))


Да элементарно, подать 48 вместо 5 и любоваться сизым дымком... :cry:

Добавлено after 7 minutes 32 seconds:
Flash.#13, офигенно! А этот синусный умеет без датчиков холла работать? А то я на них давно забил из-за отсутствия хороших маленьких разъемов, как удобно с тремя проводами!


Я вот себе пяти штырьковые julet заказал на это дело, они такие маленькие, что в распайку их хочу затолкать через кабельввод и там как раз пять проводов на холлы и питание.


Вернуться наверх
 
Не в сети
 Заголовок сообщения: Re: Велосипед с мотором.
СообщениеДобавлено: Чт май 06, 2021 19:57:27 
Друг Кота
Аватар пользователя

Карма: 95
Рейтинг сообщений: 2428
Зарегистрирован: Пт май 18, 2007 22:56:58
Сообщений: 26671
Рейтинг сообщения: 0
Я вот себе пяти штырьковые julet заказал на это дело, они такие маленькие, что в распайку их хочу затолкать через кабельввод и там как раз пять проводов на холлы и питание.
Но к ним нужны еще силовые провода с клеммами вывести... я так прикинул что всё вместе уже практически не лезет.

Цитата:
Да элементарно, подать 48 вместо 5 и любоваться сизым дымком... :cry:
С контроллера уже 5 идет... 48 нету нигде :)))
Понимаю если на крайний случай уж совсем не смотреть за силовым проводом на мотор, он где-то перебьется и коротнет на моторные холлы... Но в ручке газа то откуда :)))

_________________
Не променяю медь на ржавую несгорайку!


Вернуться наверх
 
Не в сети
 Заголовок сообщения: Re: Велосипед с мотором.
СообщениеДобавлено: Чт май 06, 2021 20:05:31 
Мучитель микросхем

Карма: 1
Рейтинг сообщений: 47
Зарегистрирован: Пт янв 18, 2013 01:30:11
Сообщений: 446
Откуда: Вильнюс, Литва
Рейтинг сообщения: 0
Бывают ручки газа, совмещенные с вольтметром и ключом зажигания(как раз такую жду).

https://aliexpress.ru/item/400124445562 ... 5441273534


Вернуться наверх
 
Эиком - электронные компоненты и радиодетали
Не в сети
 Заголовок сообщения: Re: Велосипед с мотором.
СообщениеДобавлено: Чт май 06, 2021 21:18:49 
Друг Кота
Аватар пользователя

Карма: 107
Рейтинг сообщений: 1300
Зарегистрирован: Вс май 25, 2008 19:47:47
Сообщений: 4644
Откуда: РФ
Рейтинг сообщения: 0
Медали: 7
Получил миской по аватаре (7)
У меня совмещённая с выключателем и индикатором напряжения, 36 вольт там есть, вот следов "дымка"нет. Возможно обрыв внутри корпуса датчика холла.
А насчёт неудобства регулировки, у меня при торможении мотор отключается.

_________________
2B OR NOT 2B = FF


Вернуться наверх
 
Не в сети
 Заголовок сообщения: Re: Велосипед с мотором.
СообщениеДобавлено: Чт май 06, 2021 22:43:57 
Друг Кота
Аватар пользователя

Карма: 95
Рейтинг сообщений: 2428
Зарегистрирован: Пт май 18, 2007 22:56:58
Сообщений: 26671
Рейтинг сообщения: 0
у меня при торможении мотор отключается.
Если контакт на ручке не навернется :))

_________________
Не променяю медь на ржавую несгорайку!


Вернуться наверх
 
Не в сети
 Заголовок сообщения: Re: Велосипед с мотором.
СообщениеДобавлено: Пт май 07, 2021 09:02:21 
Друг Кота

Карма: -8
Рейтинг сообщений: 15
Зарегистрирован: Вс июл 24, 2011 11:38:09
Сообщений: 7570
Рейтинг сообщения: 0
Гдето вконтакте есть статейка на тиньке ограничитель газульки. там есть и подобие круиза сразу на нужную скорость. В общем очень крутая штука на паре деталей. Ссылку почемуто не нашёл, хотя и тиньки купил.

Есть у меня подобный замок без газульки, чёт не впечатлил. По логике ключ должен быть горизонтально, т.е. смотреть в зад, тогда вольтметр в теории норм. Вот только провод там как раз сзади замка, значит положение примерно среднее.
Высота ключа 4.5см куданафик. Поставил замок вертикально, вольтметр смотрит от меня. В общем нелогичная штука. Думаю ещё клюс спилить чтоб не торчало, а то на хорошей кочке или руку проткнёт или пузо. Ну а по качеству замок там чисто символитеский, можно и отвёрткой провернуть наверно.
Как я понял замки все совмещёны с чемто для запутывания. В замке с вольтметром 3 провода, не очень то и запутают.

У меня в контролере навернулся один канал тормоза, поставил на второй. Хз мож скорело чтото, может отвалилось.


Вернуться наверх
 
Не в сети
 Заголовок сообщения: Re: Велосипед с мотором.
СообщениеДобавлено: Пт май 07, 2021 11:49:47 
Держит паяльник хвостом
Аватар пользователя

Карма: 20
Рейтинг сообщений: 153
Зарегистрирован: Сб апр 12, 2014 23:46:03
Сообщений: 965
Откуда: Киев
Рейтинг сообщения: 0
Upgrader Ручек с тормозами и контактами выключения мотора же две, ну перед и задний тормоза, чтобы обе сразу навернулись, это капец.

74LS00 зачем извращаться с тини13 когда на 100% контроллеров имеются пины внутри платы под родной "круиз"? Вывести на свою кнопку и делов, родной круиз безопаснее, ибо он выключается троганьем ручки газа, кнопки круиза или тормозов, от ограничителя скорости, виртуальной передачи его тоже выключает. На моем китайском контроллере при сильном скачке мощности(ехал 200Вт и резко стало макс) тоже выключается, ощущается что в ПО что-то думали для безопасности.
По каналам тормозов SL/SH, схемно они сходятся в одну точку DS и идут на одну ногу МК, вылететь мог микровыключатель либо провод.

Изображение Изображение

_________________
Немного файлов по зажиганию: ФУОЗ 2.2 + программа правки таблиц 0.987, монтажка


Вернуться наверх
 
Не в сети
 Заголовок сообщения: Re: Велосипед с мотором.
СообщениеДобавлено: Вс июн 06, 2021 21:33:30 
Держит паяльник хвостом
Аватар пользователя

Карма: 20
Рейтинг сообщений: 153
Зарегистрирован: Сб апр 12, 2014 23:46:03
Сообщений: 965
Откуда: Киев
Рейтинг сообщения: 0
Финал по 2170 "тесла", еще с зимы долго и муторно паял их алюминиевый верх, собирая в пачки по 3шт, затем балансиры и коробка, и кажется вышел небольшой 10s3p акум емкостью в 12Ач, вес получился 3кг 100г, проделанной работой доволен но путь был долгим и нудным, также еще не ясно сколько прослужит пайка, ведь аноды 2170 алюминиевые.
За самодельные балансиры сорян, подсел на схему с тини13, надежная и переваривает большие токи, балансировка происходит в конце каждой зарядки, ячейки достигая 4.16В сажаются на резисторы до сработки всех ячеек, примитивно но всегда полное напряжение и нет перекосов. Про гнезда ХТ60 знаю но пока не дошел до такого хайтека.

Изображение Изображение Изображение Изображение Изображение

_________________
Немного файлов по зажиганию: ФУОЗ 2.2 + программа правки таблиц 0.987, монтажка


Вернуться наверх
 
Не в сети
 Заголовок сообщения: Re: Велосипед с мотором.
СообщениеДобавлено: Пн июн 07, 2021 22:08:55 
Друг Кота
Аватар пользователя

Карма: 107
Рейтинг сообщений: 1300
Зарегистрирован: Вс май 25, 2008 19:47:47
Сообщений: 4644
Откуда: РФ
Рейтинг сообщения: 0
Медали: 7
Получил миской по аватаре (7)
Не маловато то 10s?

_________________
2B OR NOT 2B = FF


Вернуться наверх
 
Не в сети
 Заголовок сообщения: Re: Велосипед с мотором.
СообщениеДобавлено: Пн июн 07, 2021 23:32:23 
Друг Кота
Аватар пользователя

Карма: 95
Рейтинг сообщений: 2428
Зарегистрирован: Пт май 18, 2007 22:56:58
Сообщений: 26671
Рейтинг сообщения: 0
А я специально делал 10s по двум причинам:
1. Меньше каналов балансировки и проблем с ней.
2. Делить на 10 проще чтобы понять уровень заряда. 4,2*10=42 элементарно))) При 13s мозг сломаю вычислениями :)))

Мотор уверенно разгоняется до 35 км/ч при 36 вольтах. :)))

Минус большой ток таки... слабо тянут.
Может быть если было бы напряжение выше, то ток - меньше :dont_know:

_________________
Не променяю медь на ржавую несгорайку!


Вернуться наверх
 
Не в сети
 Заголовок сообщения: Re: Велосипед с мотором.
СообщениеДобавлено: Вт июн 08, 2021 00:15:51 
Держит паяльник хвостом
Аватар пользователя

Карма: 20
Рейтинг сообщений: 153
Зарегистрирован: Сб апр 12, 2014 23:46:03
Сообщений: 965
Откуда: Киев
Рейтинг сообщения: 0
Средняя скорость езды по городу 27км/ч, 10s со свежим зарядом при 600Вт могут 37км/ч, по мере разряда 32км/ч, чего с избытком достаточно ведь средняя скорость все-равно 27. При скоростях более 30 необходим шлем, глаза дует, некомфортно, не люблю быстрой езды, часто вовсе 14км держу на круизе. Это на бензине валишь тапку в пол потому что смрадно и громко барахтит с вибрацией, некомфортный процесс изначально подстрекает быстрее доехать и заглушить мотор, а на электричке ездой приятно наслаждаться на медленных скоростях, как на прогулочном вело, особенно после синусного контроллера, когда стало действительно тихо.
Выше напряжение означает больше мощность и скорость, в результате токи еще больше, увы не все однозначно :)))

_________________
Немного файлов по зажиганию: ФУОЗ 2.2 + программа правки таблиц 0.987, монтажка


Вернуться наверх
 
Не в сети
 Заголовок сообщения: Re: Велосипед с мотором.
СообщениеДобавлено: Вт июн 08, 2021 00:26:10 
Друг Кота
Аватар пользователя

Карма: 107
Рейтинг сообщений: 1300
Зарегистрирован: Вс май 25, 2008 19:47:47
Сообщений: 4644
Откуда: РФ
Рейтинг сообщения: 0
Медали: 7
Получил миской по аватаре (7)
Ну хз
У меня 13s2p и 350 ватт
Те же 30 км/ч если не лёжа ехать

_________________
2B OR NOT 2B = FF


Вернуться наверх
 
Не в сети
 Заголовок сообщения: Re: Велосипед с мотором.
СообщениеДобавлено: Вт июн 08, 2021 01:17:49 
Друг Кота
Аватар пользователя

Карма: 95
Рейтинг сообщений: 2428
Зарегистрирован: Пт май 18, 2007 22:56:58
Сообщений: 26671
Рейтинг сообщения: 0
Не едет выше 30 из-за нехватки мощности скорее всего, там уже надо больше.

_________________
Не променяю медь на ржавую несгорайку!


Вернуться наверх
 
Не в сети
 Заголовок сообщения: Re: Велосипед с мотором.
СообщениеДобавлено: Вт июн 08, 2021 08:54:25 
Держит паяльник хвостом
Аватар пользователя

Карма: 20
Рейтинг сообщений: 153
Зарегистрирован: Сб апр 12, 2014 23:46:03
Сообщений: 965
Откуда: Киев
Рейтинг сообщения: 0
согласно данным калькулятора 338Вт требуется для поддержания 30км/ч, и 606Вт для 39км/ч что похоже на правду, а вот увеличение напряжения, 13s/15s и больше позволяют форсировать мотор, но с большими токами больше нагрев, палка о двух концах. Кажется 13s/15s лучше подойдут моторам 1-1.5кВт, чтобы провода не делать очень толстыми, к стати о проводах, как силовые использовал 2.5мм.кв. сетевой, согласно справочнику до 30А с ним проблем не должно возникать, обычно токи при 600Вт моторе 9...14А, и лишь в экстремальных режимах растут до 20...23А.

_________________
Немного файлов по зажиганию: ФУОЗ 2.2 + программа правки таблиц 0.987, монтажка


Вернуться наверх
 
Не в сети
 Заголовок сообщения: Re: Велосипед с мотором.
СообщениеДобавлено: Вт июн 08, 2021 12:02:54 
Друг Кота
Аватар пользователя

Карма: 95
Рейтинг сообщений: 2428
Зарегистрирован: Пт май 18, 2007 22:56:58
Сообщений: 26671
Рейтинг сообщения: 0
Flash.#13, я бы сказал по другому.
Напряжение влияет на максимальную скорость.
Чем ниже скорость, тем меньше нужно напряжения чтобы получить ту-же самую мощность.

Экстремальный режим - это низкая скорость около нуля при максимальной мощности тапкой в пол. Разгоны в трудных условиях. В этом случае напряжение низкое, а токи соответственно максимальные идут на мотор и провода греются даже 2,5 квадрата и разъемы горят.
Когда этого не знал, бывало мог ездить сто лет по трассе и все было отлично, ничего не грелось, а как поехал с низкой скоростью по лесу по траве-кустам - провода расплавились.

_________________
Не променяю медь на ржавую несгорайку!


Вернуться наверх
 
Не в сети
 Заголовок сообщения: Re: Велосипед с мотором.
СообщениеДобавлено: Вт июн 22, 2021 23:08:39 
Друг Кота
Аватар пользователя

Карма: 107
Рейтинг сообщений: 1300
Зарегистрирован: Вс май 25, 2008 19:47:47
Сообщений: 4644
Откуда: РФ
Рейтинг сообщения: 0
Медали: 7
Получил миской по аватаре (7)
Никому не попадались схемы активных балансиров(с переключаемым конденсатором)?
Интересует конструкция ключей. Так то не сложно собрать на релюшках но хотелось бы на мосфетах.

_________________
2B OR NOT 2B = FF


Вернуться наверх
 
Не в сети
 Заголовок сообщения: Re: Велосипед с мотором.
СообщениеДобавлено: Ср июн 23, 2021 12:54:33 
Держит паяльник хвостом
Аватар пользователя

Карма: 20
Рейтинг сообщений: 153
Зарегистрирован: Сб апр 12, 2014 23:46:03
Сообщений: 965
Откуда: Киев
Рейтинг сообщения: 0
Сейчас самым продвинутым считается SmartBMS, там связь с мобилой и все на экране видно, с кучей настроек, но цена чуть кусается, а простой балансир с низким током выравнивания применять не хотелось, у себя давно использую самодельный на тини13 с мосфетом и парой резисторов керамических, по деньгам и сборке не сильно дешевле простого китайского получается, а еще каждую ячейку нужно калибровать в прошивке чтобы напряжение соответствовало, но работает без нареканий, чутка муторно но давно привык к самоделке.
Защита от разряда реализована на отдельном нормально включенном резисторами мосфете, затвор которого кидается на землю оптроном Lo_bat любой ячейкой, при этом тини13 удерживает акум выкюченым 1с, затем включает обратно и уходит в сон на 2 секунды, при езде это воспринимается примерно как отсечка контроллером, затем все восстанавливается, но если нагрузку не сняли то будет постоянно выключаться, ну и при заряде последовательное срабатывание всех оптронов Hi_bat даст сигнал автоматике на выключение БП. В целях экономии заряда в режиме езды тини13 просыпается раз в 2 секунды, делает замер и засыпает обратно, это позволяет практически не разряжать акум чипом даже малой емкости, ничего нового, такое решение применялось еще лет 10 назад на самоделках форума "электроавтосам", единственный недостаток, при такой балансировке ток заряда в конце цикла не должен превышать балансировочный, для данных номиналов это 0.84А, ну и от КЗ защиты нету :)))

Изображение Изображение Изображение

напряжение калибруется замером мультиметра с правкой циферки с перепрошивкой, в самом начале кода имеется соответствующая строчка:
Код:
;напряжение заряда отсечки балансира:
.equ Umax = 4180-0   ;max 4.18В


Вложения:
Комментарий к файлу: прошивка + исходники, AVR asm
BatteryBalancer.zip [85.47 KiB]
Скачиваний: 191
Комментарий к файлу: Gerber for JLCPCB
BMS Attiny.zip [25.84 KiB]
Скачиваний: 186
Комментарий к файлу: Sprint-Layout6
Balancer_Batt_v2.zip [40.04 KiB]
Скачиваний: 194

_________________
Немного файлов по зажиганию: ФУОЗ 2.2 + программа правки таблиц 0.987, монтажка
Вернуться наверх
 
Не в сети
 Заголовок сообщения: Re: Велосипед с мотором.
СообщениеДобавлено: Ср июн 23, 2021 13:33:21 
Друг Кота
Аватар пользователя

Карма: 107
Рейтинг сообщений: 1300
Зарегистрирован: Вс май 25, 2008 19:47:47
Сообщений: 4644
Откуда: РФ
Рейтинг сообщения: 0
Медали: 7
Получил миской по аватаре (7)
Flash.#13, я а другом варианте балансировки , когда конденсатор заряжается от ячейки с большим напряжением и заряжает ячейку с меньшим напряжением, что эквивалентно параллельному включению всех ячеек

_________________
2B OR NOT 2B = FF


Вернуться наверх
 
Не в сети
 Заголовок сообщения: Re: Велосипед с мотором.
СообщениеДобавлено: Чт июн 24, 2021 14:19:06 
Мучитель микросхем

Карма: 1
Рейтинг сообщений: 47
Зарегистрирован: Пт янв 18, 2013 01:30:11
Сообщений: 446
Откуда: Вильнюс, Литва
Рейтинг сообщения: 0
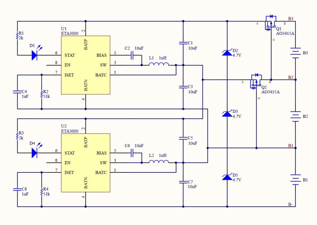
nds, я в ознакомительных целях приобрел на али два активных балансира(эквалайзера) - на конденсаторах и на индуктивностях. Честно говоря, их работа не впечатлила. Заявленный ток балансировки 1А маловат для сборок 8Р 18650 (в моем э-веле), поэтому после отключения штатной зарядки балансировка продолжается еще пару часов, потом можно дозарядить. То есть гемор. Алгоритм работы - выравнивание напряжений между соседними элементами в последовательной сборке. Чипы стоят очень мелкие, идентифицировать не смог.
Насчет схем - удалось нагуглить для индуктивного варианта, но чипы другие.

https://www.aliexpress.ru/item/1A-3A-5A ... 1577137845

https://www.aliexpress.ru/item/3S-4S-5S ... 1577137845


Вложения:
JW-3S1.2A-ETA3000-Schematics-1024x727.jpg [68.6 KiB]
Скачиваний: 139
Вернуться наверх
 
Показать сообщения за:  Сортировать по:  Вернуться наверх
Начать новую тему Ответить на тему  [ Сообщений: 828 ]     ... , , , 30, , , ...  

Часовой пояс: UTC + 3 часа


Кто сейчас на форуме

Сейчас этот форум просматривают: нет зарегистрированных пользователей и гости: 7


Вы не можете начинать темы
Вы не можете отвечать на сообщения
Вы не можете редактировать свои сообщения
Вы не можете удалять свои сообщения
Вы не можете добавлять вложения

Найти:
Перейти:  


Powered by phpBB © 2000, 2002, 2005, 2007 phpBB Group
Русская поддержка phpBB
Extended by Karma MOD © 2007—2012 m157y
Extended by Topic Tags MOD © 2012 m157y