Например TDA7294

Форум РадиоКот • Просмотр темы - Часы на газоразрядных индикаторах
Форум РадиоКот
Здесь можно немножко помяукать :)

Текущее время: Ср окт 29, 2025 06:23:59

Часовой пояс: UTC + 3 часа


ПРЯМО СЕЙЧАС:



Начать новую тему Ответить на тему  [ Сообщений: 48919 ]     ... , , , 141, , , ...  
Автор Сообщение
Не в сети
 Заголовок сообщения: Re: Часы на газоразрядных индикаторах
СообщениеДобавлено: Сб мар 13, 2010 20:24:15 
Открыл глаза

Зарегистрирован: Чт авг 13, 2009 11:33:43
Сообщений: 73
Рейтинг сообщения: 0
потянет


Вернуться наверх
 
Не в сети
 Заголовок сообщения: Re: Часы на газоразрядных индикаторах
СообщениеДобавлено: Сб мар 13, 2010 20:51:17 
Друг Кота
Аватар пользователя

Карма: 38
Рейтинг сообщений: 549
Зарегистрирован: Пн июл 14, 2008 21:28:00
Сообщений: 10686
Откуда: Москва
Рейтинг сообщения: 0
а дроссель как выбирать?какие к нему требования?

_________________
Ищу тиратрон ТХИ1-2000/4, ГРИ ИН-23, ФЭУ-103; 134; 135, 138, 155, 157, лампу ИСШ-7.
Любые ГИС серий 203, 225, 233, 244, 250, 296, 801, 838 в любом состоянии. Компоненты и детали от миниатюрных твердотельных лазеров.


Вернуться наверх
 
Не в сети
 Заголовок сообщения: Re: Часы на газоразрядных индикаторах
СообщениеДобавлено: Сб мар 13, 2010 20:53:23 
Открыл глаза

Зарегистрирован: Чт авг 13, 2009 11:33:43
Сообщений: 73
Рейтинг сообщения: 0
А по какой схеме делаешь?


Вернуться наверх
 
Не в сети
 Заголовок сообщения: Re: Часы на газоразрядных индикаторах
СообщениеДобавлено: Сб мар 13, 2010 21:00:31 
Друг Кота
Аватар пользователя

Карма: 38
Рейтинг сообщений: 549
Зарегистрирован: Пн июл 14, 2008 21:28:00
Сообщений: 10686
Откуда: Москва
Рейтинг сообщения: 0
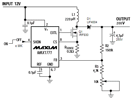
буду вот по этой:


Вложения:
05.gif [7.09 KiB]
Скачиваний: 1406

_________________
Ищу тиратрон ТХИ1-2000/4, ГРИ ИН-23, ФЭУ-103; 134; 135, 138, 155, 157, лампу ИСШ-7.
Любые ГИС серий 203, 225, 233, 244, 250, 296, 801, 838 в любом состоянии. Компоненты и детали от миниатюрных твердотельных лазеров.
Вернуться наверх
 
Эиком - электронные компоненты и радиодетали
Не в сети
 Заголовок сообщения: Re: Часы на газоразрядных индикаторах
СообщениеДобавлено: Сб мар 13, 2010 21:33:50 
Открыл глаза

Зарегистрирован: Чт авг 13, 2009 11:33:43
Сообщений: 73
Рейтинг сообщения: 0
у меня похожая схема, только на 34063. Дроссель тоже 220uH. Частота 80кгц, держит 10ма, при этом полевик греется, но с небольшим радиатором норм


Вернуться наверх
 
Не в сети
 Заголовок сообщения: Re: Часы на газоразрядных индикаторах
СообщениеДобавлено: Сб мар 13, 2010 21:47:38 
Открыл глаза

Зарегистрирован: Вс ноя 29, 2009 19:38:40
Сообщений: 56
Рейтинг сообщения: 0
Собрался я делать часы на 155 микрухах, сделал плату, впаял детали генератора и делителя, но оно не пашет. Тоесть если нацепить на выход делителя светодиод, то он тускло горит и всё. Осцилографа к сожалению нету у меня.
в чём может быть проблема? Разводку и все контакты я проверял, там всё ок.


Вернуться наверх
 
Не в сети
 Заголовок сообщения: Re: Часы на газоразрядных индикаторах
СообщениеДобавлено: Сб мар 13, 2010 23:30:06 
Вымогатель припоя
Аватар пользователя

Карма: 3
Рейтинг сообщений: 67
Зарегистрирован: Вт окт 09, 2007 13:28:12
Сообщений: 647
Откуда: Москва
Рейтинг сообщения: 0
Slvik ! Я по поводу тренировки ламп с отравлеными катодами, можешь поподробнее рассказать как делал тренировку ,
а то чот у мя не получается :( а восстановить Z560M оч хочется :cry:


Вернуться наверх
 
Не в сети
 Заголовок сообщения: Re:
СообщениеДобавлено: Сб мар 13, 2010 23:37:47 
Вымогатель припоя
Аватар пользователя

Карма: 3
Рейтинг сообщений: 67
Зарегистрирован: Вт окт 09, 2007 13:28:12
Сообщений: 647
Откуда: Москва
Рейтинг сообщения: 0
SLvik писал(а):

PS.
Кстати у ZM573 есть тонкая проволочка намотанная на кусок стекла
и подключённая к двум откушенным выводам как и у ИН-18.
Неизвестно что за роль она выполняет - возможно учавствует в тренировке ламп.
Может для подогрева газа внутри баллона.
Жрёт около 6А на ИН-18.


ВО ! в Z560M тож есть такая порволочка со стекляшкой как раз висит на катодах которые один не используется а другой исп.для точки :) Slvik вы не пробовали эсперименты с этой стекляшкой для тренировки ? :)


Вернуться наверх
 
Не в сети
 Заголовок сообщения: Re: Часы на газоразрядных индикаторах
СообщениеДобавлено: Вс мар 14, 2010 00:35:56 
Друг Кота
Аватар пользователя

Карма: 46
Рейтинг сообщений: 977
Зарегистрирован: Ср май 28, 2008 00:32:54
Сообщений: 7616
Откуда: г. Россия
Рейтинг сообщения: 0
Короче дело происходило с ИН-18.
Я сначала разогрел газ в колбе подав на эту спиральку около 9в постоянки
при непрерывной работе лампы в часах.
Газ разогрелся так что усилилась синева вокруг катодов и начались пробои между катодами (Вспышки газа).
Вроде как цифры стали гореть равномернее, но когда лампа остыла - усё вернулось как и было до того.
Хотя грел я её около 6 часов.

Потом подумал - Ааааа всё равно выкидывать. :))
Взял лампочку, диод и подключив опять накал начал кратковременно подключать катоды.
Катоды ярко светились фиолетовым свечением и газ вокруг полыхал.
Лампочка при этом горела в полнакала.
При этом цифры нагревались выгибались дугой так что некоторые замыкали на соседние которые тоже загорались.
Этот способ помог.
Я думаю он и без подогрева помог бы.

У ИН-18 большая площадь катодов.
У мелких я бы не рискнул подключать через лампочку в розетку - нет гарантии что катод не расплавится.

Если будете пробовать замыкайте катоды кратковременно, не более 1сек.
Имено так я и тренировал ИН-18.
Так несколько раз.
Потом нужно подождать пока остынет газ в лампе и пробовать.

Но мой способ можно отнести к экстремальному. :twisted:
Более безопасный способ - это просто повышенный ток, хотя этот способ более долгий.
Тут его выкладывали.

_________________
Очень нравится неон
:) :)) :))) :)) :)
Мой проектик часиков с термометром на любых 6ти газоразрядных лампах + куча функций
Ещё один - попроще
:) :)) :))) :)) :)
Светодиодный проект
:))) :)) :) :)) :)))

My video on youtube nic SLvik78


Вернуться наверх
 
Не в сети
 Заголовок сообщения: Re: Часы на газоразрядных индикаторах
СообщениеДобавлено: Вс мар 14, 2010 01:09:53 
Вымогатель припоя
Аватар пользователя

Карма: 3
Рейтинг сообщений: 67
Зарегистрирован: Вт окт 09, 2007 13:28:12
Сообщений: 647
Откуда: Москва
Рейтинг сообщения: 0
а при подаче на спиральку свечение было сильное ? может можно поболее попробовать дать напругу ? и времени меньше выйдет на тренировку ,я так понимаю придется одну принести в жертву :))) ради эксперименту . А закорачивать через какую лампу и диод ? или попробовать без ?


Вернуться наверх
 
Не в сети
 Заголовок сообщения: Re: Часы на газоразрядных индикаторах
СообщениеДобавлено: Вс мар 14, 2010 01:20:30 
Друг Кота
Аватар пользователя

Карма: 46
Рейтинг сообщений: 977
Зарегистрирован: Ср май 28, 2008 00:32:54
Сообщений: 7616
Откуда: г. Россия
Рейтинг сообщения: 0
Спиралька врядли тут при делах, можно и без неё.
Напругу я подавал глядя на её свечение - т.е. как на фотке.
Лампа была 25w.

Лучше сначала попробуйте вариант с повышенным током.
При этом каждый катод нужно тренировать не менее 4х часов.

_________________
Очень нравится неон
:) :)) :))) :)) :)
Мой проектик часиков с термометром на любых 6ти газоразрядных лампах + куча функций
Ещё один - попроще
:) :)) :))) :)) :)
Светодиодный проект
:))) :)) :) :)) :)))

My video on youtube nic SLvik78


Вернуться наверх
 
Не в сети
 Заголовок сообщения: Re: Часы на газоразрядных индикаторах
СообщениеДобавлено: Вс мар 14, 2010 02:25:21 
Друг Кота
Аватар пользователя

Карма: 46
Рейтинг сообщений: 977
Зарегистрирован: Ср май 28, 2008 00:32:54
Сообщений: 7616
Откуда: г. Россия
Рейтинг сообщения: 0
Решился всё-таки проверить свою панель.
Вот как это выглядит.
Изображение

Изображение

Есть кое-какие задумки, но схема большая вырисовывается, но бум работать.

_________________
Очень нравится неон
:) :)) :))) :)) :)
Мой проектик часиков с термометром на любых 6ти газоразрядных лампах + куча функций
Ещё один - попроще
:) :)) :))) :)) :)
Светодиодный проект
:))) :)) :) :)) :)))

My video on youtube nic SLvik78


Вернуться наверх
 
Не в сети
 Заголовок сообщения: Re: Часы на газоразрядных индикаторах
СообщениеДобавлено: Вс мар 14, 2010 02:42:12 
Нашел транзистор. Понюхал.
Аватар пользователя

Зарегистрирован: Сб апр 25, 2009 20:38:29
Сообщений: 180
Откуда: Сыктывкар
Рейтинг сообщения: 0
dvdianov писал(а):
Сетку закоротить с сегментами, напряжение от Кроны, на накал - номинальное. Так в воздухе я зажигал ИЛЦ1-1/9 и ИВ-11.

тобишь сетку с сигментами соединить?на катод "-" а на анаоды с сеткой "+"? :) правильно?

_________________
Люблю паять


Вернуться наверх
 
Не в сети
 Заголовок сообщения: Re: Часы на газоразрядных индикаторах
СообщениеДобавлено: Вс мар 14, 2010 02:51:21 
Нашел транзистор. Понюхал.
Аватар пользователя

Зарегистрирован: Сб апр 25, 2009 20:38:29
Сообщений: 180
Откуда: Сыктывкар
Рейтинг сообщения: 0
Спасибо, разобрался, все работает :))) просто запутался...

_________________
Люблю паять


Вернуться наверх
 
Не в сети
 Заголовок сообщения: Re: Часы на газоразрядных индикаторах
СообщениеДобавлено: Вс мар 14, 2010 10:21:43 
Друг Кота
Аватар пользователя

Карма: 38
Рейтинг сообщений: 549
Зарегистрирован: Пн июл 14, 2008 21:28:00
Сообщений: 10686
Откуда: Москва
Рейтинг сообщения: 0
слвик, я не понимаю, как ты их подключаешь? к чему?что за источник питания?и как тебе удается так быстро разобраться с принципом управления и организации панели???

_________________
Ищу тиратрон ТХИ1-2000/4, ГРИ ИН-23, ФЭУ-103; 134; 135, 138, 155, 157, лампу ИСШ-7.
Любые ГИС серий 203, 225, 233, 244, 250, 296, 801, 838 в любом состоянии. Компоненты и детали от миниатюрных твердотельных лазеров.


Вернуться наверх
 
Не в сети
 Заголовок сообщения: Re: Часы на газоразрядных индикаторах
СообщениеДобавлено: Вс мар 14, 2010 16:22:32 
Прорезались зубы
Аватар пользователя

Карма: 3
Рейтинг сообщений: 0
Зарегистрирован: Вт май 26, 2009 14:21:33
Сообщений: 221
Откуда: Дмитров
Рейтинг сообщения: 0
Вопросец у меня назрел: почему нагревается микра DS32khz? Я от нее тактирую 176ие12. Схема включения - из даташита. Питание - 5в. В целом все работает, но микросхема сразу после включения разогревается сразу градусов до 60. Резервную батарейку я не использую, может быть нужно контакт Vbat микросхемы подключить к 5в?


Вернуться наверх
 
Не в сети
 Заголовок сообщения: Re: Часы на газоразрядных индикаторах
СообщениеДобавлено: Вс мар 14, 2010 17:29:58 
Друг Кота
Аватар пользователя

Карма: 46
Рейтинг сообщений: 977
Зарегистрирован: Ср май 28, 2008 00:32:54
Сообщений: 7616
Откуда: г. Россия
Рейтинг сообщения: 0
Греться она не должна никак.
Попробуйте развязать выход кондёрами.
Батарейку подключать не обязательно.

_________________
Очень нравится неон
:) :)) :))) :)) :)
Мой проектик часиков с термометром на любых 6ти газоразрядных лампах + куча функций
Ещё один - попроще
:) :)) :))) :)) :)
Светодиодный проект
:))) :)) :) :)) :)))

My video on youtube nic SLvik78


Вернуться наверх
 
Не в сети
 Заголовок сообщения: Re: Часы на газоразрядных индикаторах
СообщениеДобавлено: Вс мар 14, 2010 18:05:36 
Друг Кота
Аватар пользователя

Карма: 38
Рейтинг сообщений: 549
Зарегистрирован: Пн июл 14, 2008 21:28:00
Сообщений: 10686
Откуда: Москва
Рейтинг сообщения: 0
слвик, я не понимаю, как ты их подключаешь? к чему?что за источник питания?и как тебе удается так быстро разобраться с принципом управления и организации панели???

_________________
Ищу тиратрон ТХИ1-2000/4, ГРИ ИН-23, ФЭУ-103; 134; 135, 138, 155, 157, лампу ИСШ-7.
Любые ГИС серий 203, 225, 233, 244, 250, 296, 801, 838 в любом состоянии. Компоненты и детали от миниатюрных твердотельных лазеров.


Вернуться наверх
 
Не в сети
 Заголовок сообщения: Re: Часы на газоразрядных индикаторах
СообщениеДобавлено: Вс мар 14, 2010 18:27:35 
Прорезались зубы
Аватар пользователя

Карма: 3
Рейтинг сообщений: 0
Зарегистрирован: Вт май 26, 2009 14:21:33
Сообщений: 221
Откуда: Дмитров
Рейтинг сообщения: 0
Мда, похоже у меня вышел из строя стаб на 5в, :oops: и повышенным напряжением выжгло вход Vcc на DS32khz. Остальным микрам было пофигу - они до 15в держат. Стаб я заменил, а DS32khz запитал от входа Vbat (он уцелел). Поменял резистор на выходе генератора с 1МОм на 36кОм. И все заработало :)


Вернуться наверх
 
Не в сети
 Заголовок сообщения: Re: Часы на газоразрядных индикаторах
СообщениеДобавлено: Вс мар 14, 2010 19:13:58 
Друг Кота
Аватар пользователя

Карма: 46
Рейтинг сообщений: 977
Зарегистрирован: Ср май 28, 2008 00:32:54
Сообщений: 7616
Откуда: г. Россия
Рейтинг сообщения: 0
suslogon писал(а):
слвик, я не понимаю, как ты их подключаешь? к чему?что за источник питания?и как тебе удается так быстро разобраться с принципом управления и организации панели???

А что тут такого суперсложного?
Если понял принцип работы - остальное дело техники и паяльника.
Да и справочники ещё никто не отменял.

_________________
Очень нравится неон
:) :)) :))) :)) :)
Мой проектик часиков с термометром на любых 6ти газоразрядных лампах + куча функций
Ещё один - попроще
:) :)) :))) :)) :)
Светодиодный проект
:))) :)) :) :)) :)))

My video on youtube nic SLvik78


Вернуться наверх
 
Показать сообщения за:  Сортировать по:  Вернуться наверх
Начать новую тему Ответить на тему  [ Сообщений: 48919 ]     ... , , , 141, , , ...  

Часовой пояс: UTC + 3 часа


Кто сейчас на форуме

Сейчас этот форум просматривают: нет зарегистрированных пользователей и гости: 44


Вы не можете начинать темы
Вы не можете отвечать на сообщения
Вы не можете редактировать свои сообщения
Вы не можете удалять свои сообщения
Вы не можете добавлять вложения

Найти:
Перейти:  


Powered by phpBB © 2000, 2002, 2005, 2007 phpBB Group
Русская поддержка phpBB
Extended by Karma MOD © 2007—2012 m157y
Extended by Topic Tags MOD © 2012 m157y