Например TDA7294

Форум РадиоКот • Просмотр темы - Мощный Догчейзер (отпугиватель собак)
Форум РадиоКот
Здесь можно немножко помяукать :)

Текущее время: Сб янв 17, 2026 18:29:16

Часовой пояс: UTC + 3 часа


ПРЯМО СЕЙЧАС:



Начать новую тему Ответить на тему  [ Сообщений: 1634 ]     ... , , , 73, , , ...  
Автор Сообщение
Не в сети
 Заголовок сообщения: Re: Мощный Догчейзер (отпугиватель собак)
СообщениеДобавлено: Пт май 03, 2024 20:26:21 
Друг Кота
Аватар пользователя

Карма: -34
Рейтинг сообщений: 556
Зарегистрирован: Пт июл 25, 2014 12:25:27
Сообщений: 6214
Откуда: Свердловская обл.
Рейтинг сообщения: 0
сэм писал(а):
Могу дать на прокат своего ротвеллера для проверки

В этой теме не принято говорить об эффективности таких приборов и о практических результатах.
Исключительно об очень эффективной теории))

_________________
Гуглить умею, но гораздо более ценю живые мнения+личный опыт.
http://www.youtube.com/watch?v=NUysiCX- ... r_embedded


Вернуться наверх
 
Не в сети
 Заголовок сообщения: Re: Мощный Догчейзер (отпугиватель собак)
СообщениеДобавлено: Сб май 04, 2024 12:23:07 
Друг Кота
Аватар пользователя

Карма: 174
Рейтинг сообщений: 1910
Зарегистрирован: Пт дек 12, 2014 09:36:15
Сообщений: 23267
Откуда: Минск
Рейтинг сообщения: 0
Медали: 2
Получил миской по аватаре (1) Мявтор 3-й степени (1)
karin44 писал(а):
Мой результат нулевой,Догчезер один в один по описанию.


Один в один по описанию... :dont_know:

Главное, это правильно настроить прибор и ОБЯЗАТЕЛЬНО дайте осциллограммы сигнала на излучателях.

VRMS сигнала при правильной настройке должно быть не менее 22-24в.

Добавлено after 1 minute 44 seconds:
Tiparaz писал(а):
Дабы не мучится с дросселями - замените их на трансформатор.


А что за сложность с дросселями? Китайцы продают любые и стоят они копейки... :dont_know:

При настройке рекомендую питать прибор заниженным напряжением, чтобы не сжечь случайно излучатели, и только потом установить рекомендованные напряжения.


Вернуться наверх
 
Не в сети
 Заголовок сообщения: Re: Мощный Догчейзер (отпугиватель собак)
СообщениеДобавлено: Вс май 05, 2024 19:07:46 
Встал на лапы
Аватар пользователя

Зарегистрирован: Пн апр 20, 2020 16:50:24
Сообщений: 131
Рейтинг сообщения: 0
А что за сложность с дросселями?....

А что плохого в трансформаторе? Меньше деталей - меньше танцев с бубном.

_________________
ОБЛАКО собачье https://cloud.mail.ru/public/ykc3/NKchwWAr9


Вернуться наверх
 
Не в сети
 Заголовок сообщения: Re: Мощный Догчейзер (отпугиватель собак)
СообщениеДобавлено: Вс май 05, 2024 19:22:51 
Друг Кота
Аватар пользователя

Карма: 174
Рейтинг сообщений: 1910
Зарегистрирован: Пт дек 12, 2014 09:36:15
Сообщений: 23267
Откуда: Минск
Рейтинг сообщения: 0
Медали: 2
Получил миской по аватаре (1) Мявтор 3-й степени (1)
Tiparaz писал(а):
А что плохого в трансформаторе?


Трансформатор нужно изготовить, а дроссели покупные и стоят копейки.

А дроссели (которые включены последовательно с излучателями), не нужны, о чём я неоднократно писал.


Вернуться наверх
 
Эиком - электронные компоненты и радиодетали
Не в сети
 Заголовок сообщения: Re: Мощный Догчейзер (отпугиватель собак)
СообщениеДобавлено: Пн май 06, 2024 13:59:33 
Встал на лапы
Аватар пользователя

Зарегистрирован: Пн апр 20, 2020 16:50:24
Сообщений: 131
Рейтинг сообщения: 0
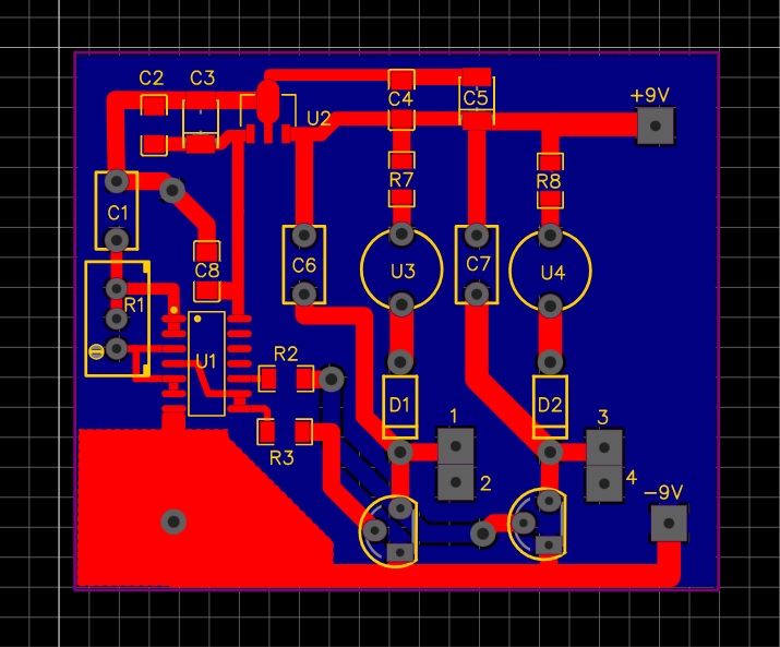
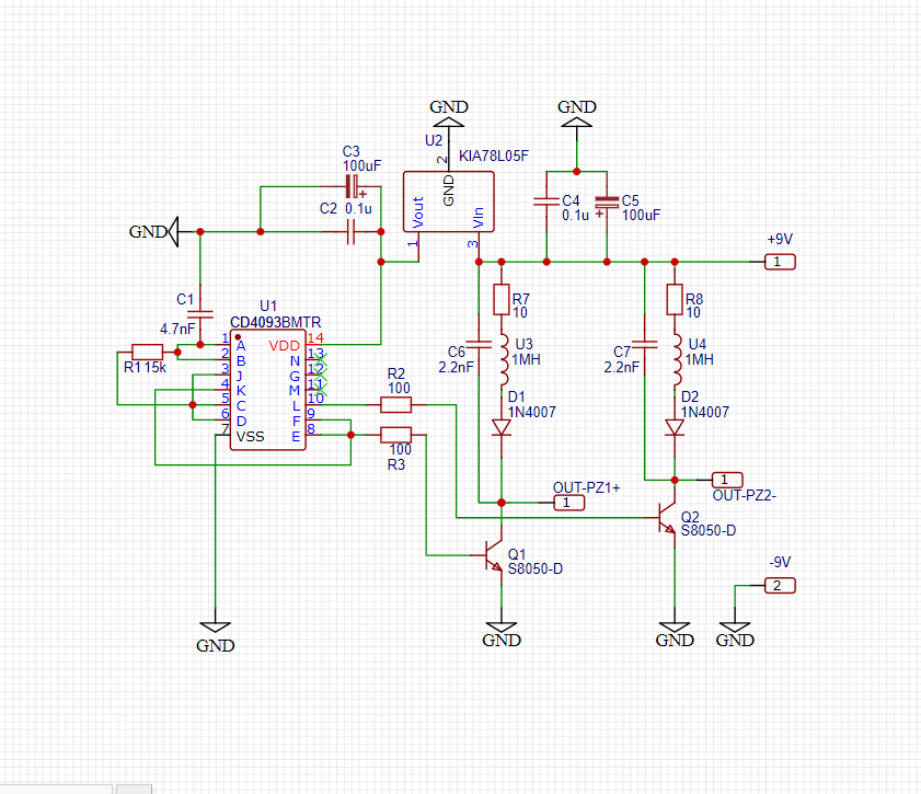
А эту схему похоже тоже Вы рисовали
Изображение

_________________
ОБЛАКО собачье https://cloud.mail.ru/public/ykc3/NKchwWAr9


Вернуться наверх
 
Не в сети
 Заголовок сообщения: Re: Мощный Догчейзер (отпугиватель собак)
СообщениеДобавлено: Пн май 06, 2024 19:18:15 
Друг Кота
Аватар пользователя

Карма: 174
Рейтинг сообщений: 1910
Зарегистрирован: Пт дек 12, 2014 09:36:15
Сообщений: 23267
Откуда: Минск
Рейтинг сообщения: 0
Медали: 2
Получил миской по аватаре (1) Мявтор 3-й степени (1)
Tiparaz писал(а):
А эту схему похоже тоже Вы рисовали


Рабочая схема, но мне попадались микросхемы 1211еу1, которые не раскачивали выходные транзисторы... :dont_know:


Вернуться наверх
 
Не в сети
 Заголовок сообщения: Re: Мощный Догчейзер (отпугиватель собак)
СообщениеДобавлено: Вс май 12, 2024 22:51:32 
Прорезались зубы

Карма: 5
Рейтинг сообщений: 10
Зарегистрирован: Вс окт 19, 2014 14:15:57
Сообщений: 219
Рейтинг сообщения: 0
Изображение

Дабы не мучится с дросселями - замените их на трансформатор.

Я пробовал. Даже конструктив под этот вариант сразу распечатал. Из всех проб (раз 15-20) отреагировала одна собака. Она была на расстоянии 5-7 метров и шарахнулась от неожиданности. Остальные, и большие и маленькие, не реагировали никак. Это было в прошлом году еще. А сейчас ее вытащил - она свистит уже в звуковом диапазоне.

Tiparaz писал(а):
А эту схему похоже тоже Вы рисовали


Рабочая схема, но мне попадались микросхемы 1211еу1, которые не раскачивали выходные транзисторы... :dont_know:

А вы не могли бы нарисовать и выложить схему на 1211еу1 и дросселях? Желательно с 640 транзисторами. Реально очень трудно что-то искать и компилировать.


Вернуться наверх
 
Не в сети
 Заголовок сообщения: Re: Мощный Догчейзер (отпугиватель собак)
СообщениеДобавлено: Ср май 15, 2024 11:41:31 
Друг Кота
Аватар пользователя

Карма: 174
Рейтинг сообщений: 1910
Зарегистрирован: Пт дек 12, 2014 09:36:15
Сообщений: 23267
Откуда: Минск
Рейтинг сообщения: 0
Медали: 2
Получил миской по аватаре (1) Мявтор 3-й степени (1)
SergAG писал(а):
А сейчас ее вытащил - она свистит уже в звуковом диапазоне.


Сложно сказать что у вас со схемой, ведь генератор имеет стабильное питание и с ультразвука никак не может переключиться на слышимый звук.

Это говорит о том, что схема не настроена. Выходные каскады нужно отключить и установить частоту 25 кгц (если у вас такие излучатели).

Потом на излучателях смотреть осциллограмму и получить на данной частоте ср. кв. напряжение не менее - 22-23В.

Частоту уточнить по максимальному отклонению пламя свечи.


Вернуться наверх
 
Не в сети
 Заголовок сообщения: Re: Мощный Догчейзер (отпугиватель собак)
СообщениеДобавлено: Чт май 16, 2024 22:01:30 
Первый раз сказал Мяу!

Карма: 4
Рейтинг сообщений: 4
Зарегистрирован: Чт дек 16, 2021 14:02:26
Сообщений: 27
Рейтинг сообщения: 0
Уважаемые коллеги помогите разобраться с проблемой. Без R2 и R3 микросхема выдает красивый меандр 25khz но стоит подключить резисторы то Q2 начинает греться и на коллекторе Q2 нет сигнала. ни как не могу заставить работать оба канала одновременно. Когда отключаю R3 то на Q2 появляется сигнал. В чем может быть проблема?


Вложения:
изображение_2024-05-16_220202219.png [135.39 KiB]
Скачиваний: 60
Вернуться наверх
 
Не в сети
 Заголовок сообщения: Re: Мощный Догчейзер (отпугиватель собак)
СообщениеДобавлено: Пт май 17, 2024 10:03:01 
Друг Кота
Аватар пользователя

Карма: 174
Рейтинг сообщений: 1910
Зарегистрирован: Пт дек 12, 2014 09:36:15
Сообщений: 23267
Откуда: Минск
Рейтинг сообщения: 0
Медали: 2
Получил миской по аватаре (1) Мявтор 3-й степени (1)
Emil1 писал(а):
Уважаемые коллеги помогите разобраться с проблемой. Без R2 и R3 микросхема выдает красивый меандр 25khz


А почему поставили биполярные транзисторы, а не полевые? :dont_know:

Допустимое напр. ваших транзисторов - 25В, а надо не менее - 100-150В.

Используйте транзисторы КП504 или КП501. или их западные аналоги.


Вернуться наверх
 
Не в сети
 Заголовок сообщения: Re: Мощный Догчейзер (отпугиватель собак)
СообщениеДобавлено: Пт май 17, 2024 10:18:52 
Друг Кота

Карма: 6
Рейтинг сообщений: 303
Зарегистрирован: Вт авг 26, 2008 14:36:02
Сообщений: 5248
Откуда: москва
Рейтинг сообщения: 0
Проверте, будет ли работать микра просто на нагрузку 100 Ом по обоим выходам без транзисторов


Вернуться наверх
 
Не в сети
 Заголовок сообщения: Re: Мощный Догчейзер (отпугиватель собак)
СообщениеДобавлено: Пт май 17, 2024 11:41:05 
Друг Кота
Аватар пользователя

Карма: 174
Рейтинг сообщений: 1910
Зарегистрирован: Пт дек 12, 2014 09:36:15
Сообщений: 23267
Откуда: Минск
Рейтинг сообщения: 0
Медали: 2
Получил миской по аватаре (1) Мявтор 3-й степени (1)
сэм писал(а):
Проверте, будет ли работать микра просто на нагрузку 100 Ом по обоим выходам без транзисторов


561тл1 на такую нагрузку не рассчитана.

А если подключать биполярные транзисторы, то в базу нужно ставить резисторы 4,7К.


Вернуться наверх
 
Не в сети
 Заголовок сообщения: Re: Мощный Догчейзер (отпугиватель собак)
СообщениеДобавлено: Пт май 17, 2024 15:45:52 
Первый раз сказал Мяу!

Карма: 4
Рейтинг сообщений: 4
Зарегистрирован: Чт дек 16, 2021 14:02:26
Сообщений: 27
Рейтинг сообщения: 0
микросхема CD4093BМ. Поменял транзисторы на BSS88. без транзисторов на обоих выходах через 100 оm присутствует нормальный меандр 25khz а вот уже с транзисторами картина совсем другая. Рис 1 сигнал на R2 ,Рис 2 сигнал на R3, Рис 3 сигнал на коллекторе Q1, Рис 4 сигнал на Q2.


Вложения:
4.jpeg [123.34 KiB]
Скачиваний: 51
3.jpeg [119.81 KiB]
Скачиваний: 36
2.jpeg [118 KiB]
Скачиваний: 35
1.jpeg [118.14 KiB]
Скачиваний: 33
Вернуться наверх
 
Не в сети
 Заголовок сообщения: Re: Мощный Догчейзер (отпугиватель собак)
СообщениеДобавлено: Пт май 17, 2024 17:16:52 
Друг Кота
Аватар пользователя

Карма: 174
Рейтинг сообщений: 1910
Зарегистрирован: Пт дек 12, 2014 09:36:15
Сообщений: 23267
Откуда: Минск
Рейтинг сообщения: 0
Медали: 2
Получил миской по аватаре (1) Мявтор 3-й степени (1)
Emil1 писал(а):
микросхема CD4093BМ.


Перегружали микросхему... (возможно и в ней причина), может транзистор виноват, но такое схемное решение многократно проверено в работе и при исправных деталях сразу работает. Поменяйте каналы местами... :dont_know: Тщательно осмотрите монтаж и проверьте все детали.

Не могу понять, почему ставили не пригодные для этой схемы транзисторы?


Вернуться наверх
 
Не в сети
 Заголовок сообщения: Re: Мощный Догчейзер (отпугиватель собак)
СообщениеДобавлено: Сб май 18, 2024 13:20:49 
Первый раз сказал Мяу!

Карма: 4
Рейтинг сообщений: 4
Зарегистрирован: Чт дек 16, 2021 14:02:26
Сообщений: 27
Рейтинг сообщения: 0
Все детали менял по несколько раз включая микросхему. С монтажем все нормально. Транзисторы ставил чисто в эксперементальных целях.


Вложения:
001122.jpg [117.83 KiB]
Скачиваний: 54
Вернуться наверх
 
Не в сети
 Заголовок сообщения: Re: Мощный Догчейзер (отпугиватель собак)
СообщениеДобавлено: Сб май 18, 2024 14:08:43 
Друг Кота
Аватар пользователя

Карма: 174
Рейтинг сообщений: 1910
Зарегистрирован: Пт дек 12, 2014 09:36:15
Сообщений: 23267
Откуда: Минск
Рейтинг сообщения: 0
Медали: 2
Получил миской по аватаре (1) Мявтор 3-й степени (1)
Emil1 писал(а):
Транзисторы ставил чисто в эксперементальных целях.


Транзисторы должны были выйти из строя от таких экспериментов, так как напряжение на дросселях в зависимости от настройки может доходить до 100-150В.

Намекаете про ошибку в схеме?

Аналогичных схем в подавителях микрофонов сделано пожалуй тысячи, начиная с 2013 года.

При исправных деталях схема работает без всякой настройки, только предварительно нужно установить частоту генератора.

(конденсаторы С6 и С7 на какое напряжение рассчитаны?)


Вернуться наверх
 
Не в сети
 Заголовок сообщения: Re: Мощный Догчейзер (отпугиватель собак)
СообщениеДобавлено: Сб май 18, 2024 16:47:00 
Первый раз сказал Мяу!

Карма: 4
Рейтинг сообщений: 4
Зарегистрирован: Чт дек 16, 2021 14:02:26
Сообщений: 27
Рейтинг сообщения: 0
нет схема рабочая это факт но почему у меня он ведет себя так не понятно. конденсаторы на 250в

Добавлено after 1 hour 49 minutes 13 seconds:
Вобщем разобрался, проблема была в транзисторах BSS88, Заказывал с али 10 штук. из десяти оказался живым только один. Поставил транзисторы irfibc40g, пик ту пик почти 10в , но с BSS88 20в. По моему транзисторы irfibc40g не достаточно раскачиваются.


Вложения:
WhatsApp Image 2024-05-18 at 16.46.29.jpeg [164.89 KiB]
Скачиваний: 42
Вернуться наверх
 
Не в сети
 Заголовок сообщения: Re: Мощный Догчейзер (отпугиватель собак)
СообщениеДобавлено: Сб май 18, 2024 17:24:11 
Друг Кота
Аватар пользователя

Карма: 174
Рейтинг сообщений: 1910
Зарегистрирован: Пт дек 12, 2014 09:36:15
Сообщений: 23267
Откуда: Минск
Рейтинг сообщения: 0
Медали: 2
Получил миской по аватаре (1) Мявтор 3-й степени (1)
Emil1 писал(а):
По моему транзисторы irfibc40g не достаточно раскачиваются.


Именно так и происходит. Для раскачки этих транзисторов нужны драйверы. У транзисторов пороговое напряжение открывания - 4В, что тоже плохо.

R7 и R8 c этими транзисторами нужно убрать. Можно найти дроссели более мощные с меньшим активным сопротивлением или запараллелить по 2шт имеющиеся..

В качестве драйверов подойдут обычные ключи на кт3102 (с микросхемы через 4,7к на базу, эмиттер на корпусе, а в коллекторе резистор 2-3к). Можно параллелить по 2 клапана логики тл1 или ла7.

Нужно получить напряжение VRMS не менее - 20В.


Вернуться наверх
 
Не в сети
 Заголовок сообщения: Re: Мощный Догчейзер (отпугиватель собак)
СообщениеДобавлено: Вс май 19, 2024 15:50:29 
Первый раз сказал Мяу!

Карма: 4
Рейтинг сообщений: 4
Зарегистрирован: Чт дек 16, 2021 14:02:26
Сообщений: 27
Рейтинг сообщения: 0
нашел две штуки BSS88. Взгляните на осциллограмму. Не понятно что происходит. Дросселя обычные гантельки с алиэкспресс, сопротивлением 4ом. последовательно дросселям стоят смд резисторы типоразмер 1206 20ом и греются очень сильно. и что интересно vrms вообще не меняется как был 9.8v так и стоит.


Вложения:
Q1.jpeg [202.35 KiB]
Скачиваний: 56
Q2.jpeg [186.36 KiB]
Скачиваний: 45
Вернуться наверх
 
Не в сети
 Заголовок сообщения: Re: Мощный Догчейзер (отпугиватель собак)
СообщениеДобавлено: Вс май 19, 2024 18:47:17 
Друг Кота
Аватар пользователя

Карма: 174
Рейтинг сообщений: 1910
Зарегистрирован: Пт дек 12, 2014 09:36:15
Сообщений: 23267
Откуда: Минск
Рейтинг сообщения: 0
Медали: 2
Получил миской по аватаре (1) Мявтор 3-й степени (1)
Emil1 писал(а):
Дросселя обычные гантельки с алиэкспресс, сопротивлением 4ом.


Описание читали про параметры дросселей? Лучше они были бы по 15 Ом и более.

Не подходят такие дроссели (обычные из алиэкспресс). При таких дросселях и должны сильно греться резисторы.

А частоту крутили? :dont_know:


Вернуться наверх
 
Показать сообщения за:  Сортировать по:  Вернуться наверх
Начать новую тему Ответить на тему  [ Сообщений: 1634 ]     ... , , , 73, , , ...  

Часовой пояс: UTC + 3 часа


Кто сейчас на форуме

Сейчас этот форум просматривают: 6441bm3 и гости: 23


Вы не можете начинать темы
Вы не можете отвечать на сообщения
Вы не можете редактировать свои сообщения
Вы не можете удалять свои сообщения
Вы не можете добавлять вложения

Найти:
Перейти:  


Powered by phpBB © 2000, 2002, 2005, 2007 phpBB Group
Русская поддержка phpBB
Extended by Karma MOD © 2007—2012 m157y
Extended by Topic Tags MOD © 2012 m157y