Например TDA7294

Форум РадиоКот • Просмотр темы - Часы на газоразрядных индикаторах
Форум РадиоКот
Здесь можно немножко помяукать :)

Текущее время: Пн окт 27, 2025 12:04:11

Часовой пояс: UTC + 3 часа


ПРЯМО СЕЙЧАС:



Начать новую тему Ответить на тему  [ Сообщений: 48919 ]     ... , , , 277, , , ...  
Автор Сообщение
Не в сети
 Заголовок сообщения: Re: Часы на газоразрядных индикаторах
СообщениеДобавлено: Вт окт 19, 2010 17:37:32 
Друг Кота
Аватар пользователя

Карма: 46
Рейтинг сообщений: 977
Зарегистрирован: Ср май 28, 2008 00:32:54
Сообщений: 7616
Откуда: г. Россия
Рейтинг сообщения: 0
Осталось только зажечь их дома.
:)

_________________
Очень нравится неон
:) :)) :))) :)) :)
Мой проектик часиков с термометром на любых 6ти газоразрядных лампах + куча функций
Ещё один - попроще
:) :)) :))) :)) :)
Светодиодный проект
:))) :)) :) :)) :)))

My video on youtube nic SLvik78


Вернуться наверх
 
Не в сети
 Заголовок сообщения: Re: Часы на газоразрядных индикаторах
СообщениеДобавлено: Вт окт 19, 2010 17:45:04 
Мудрый кот
Аватар пользователя

Карма: 8
Рейтинг сообщений: 103
Зарегистрирован: Чт май 06, 2010 13:18:59
Сообщений: 1702
Рейтинг сообщения: 0
И повесить около холодильника :)))


Вернуться наверх
 
Не в сети
 Заголовок сообщения: Re: Часы на газоразрядных индикаторах
СообщениеДобавлено: Вт окт 19, 2010 17:58:09 
Друг Кота
Аватар пользователя

Карма: 38
Рейтинг сообщений: 549
Зарегистрирован: Пн июл 14, 2008 21:28:00
Сообщений: 10686
Откуда: Москва
Рейтинг сообщения: 0
:shock: :shock: :shock: 100р за плату с маской, шелкографией и металлизацией отверстий???это где такие халявы водятся???

_________________
Ищу тиратрон ТХИ1-2000/4, ГРИ ИН-23, ФЭУ-103; 134; 135, 138, 155, 157, лампу ИСШ-7.
Любые ГИС серий 203, 225, 233, 244, 250, 296, 801, 838 в любом состоянии. Компоненты и детали от миниатюрных твердотельных лазеров.


Вернуться наверх
 
Не в сети
 Заголовок сообщения: Re: Часы на газоразрядных индикаторах
СообщениеДобавлено: Вт окт 19, 2010 18:10:33 
Нашел транзистор. Понюхал.
Аватар пользователя

Зарегистрирован: Чт ноя 12, 2009 21:50:58
Сообщений: 189
Откуда: Москва
Рейтинг сообщения: 0
suslogon
Шелкографии там нету. Качество плат просто жесть :o

Делали их тут http://visplus.ru

Заказывать там платы вообще не советую. Динамят по срокам, качество после ЛУТ и то лучше :shock:


Вернуться наверх
 
Эиком - электронные компоненты и радиодетали
Не в сети
 Заголовок сообщения: Re: Часы на газоразрядных индикаторах
СообщениеДобавлено: Вт окт 19, 2010 20:50:29 
Друг Кота
Аватар пользователя

Карма: 81
Рейтинг сообщений: 1377
Зарегистрирован: Пн май 11, 2009 14:15:00
Сообщений: 3059
Откуда: СПб
Рейтинг сообщения: 0
Медали: 1
Мявтор 3-й степени (1)
Собрал преобразователь на MC34063. Грется сильно IRF840. На кокой из более мощных его можно заменить? (есть IRF630, IRF640)

_________________
Этот пост оказался полезен? Не поленись, нажми Изображение слева!
:) :)) :)))
Куплю индикаторы ИТС-1А, ИТС-1Б, ИГВ1-8х5Л, ИГПС1-222/7, ИГПС1-111/7 и подобные.


Вернуться наверх
 
Не в сети
 Заголовок сообщения: Re: Часы на газоразрядных индикаторах
СообщениеДобавлено: Вт окт 19, 2010 20:53:20 
Открыл глаза
Аватар пользователя

Зарегистрирован: Пт сен 10, 2010 09:28:44
Сообщений: 64
Откуда: Київ
Рейтинг сообщения: 0
*Trigger* писал(а):
Ура!!! Родители разрешили претащить домой остальные буквы!!!

Поздравляю! :beer: И как это их не увели или не разбили за сутки, остаётся только удивляться :shock:

SLvik писал(а):
Осталось только зажечь их дома. :)

Или открыть свою лавку :))


Вернуться наверх
 
Не в сети
 Заголовок сообщения: Re: Часы на газоразрядных индикаторах
СообщениеДобавлено: Вт окт 19, 2010 20:56:56 
Опытный кот
Аватар пользователя

Карма: 3
Рейтинг сообщений: 13
Зарегистрирован: Сб фев 27, 2010 21:45:37
Сообщений: 785
Откуда: Ростов-на-Дону
Рейтинг сообщения: 0
*Trigger* писал(а):
Собрал преобразователь на MC34063. Грется сильно IRF840. На кокой из более мощных его можно заменить? (есть IRF630, IRF640)


Какая нагрузка на высокой стороне и какое напряжение?
У меня пяток преобразователей собрано именно на 840-м, работали сразу же, напряжение 180 вольт, нагрузка 6 ИН-ок плюс разделители. Нагрев ключа везде без радиатора, не более 45 градусов.
Попробуй поставить полудрайвер для разряда затвора на NPN транзисторе и диоде.

_________________
Сделать хотел грозу, а получил КоЗу


Вернуться наверх
 
Не в сети
 Заголовок сообщения: Re: Часы на газоразрядных индикаторах
СообщениеДобавлено: Вт окт 19, 2010 21:03:49 
Друг Кота
Аватар пользователя

Карма: 81
Рейтинг сообщений: 1377
Зарегистрирован: Пн май 11, 2009 14:15:00
Сообщений: 3059
Откуда: СПб
Рейтинг сообщения: 0
Медали: 1
Мявтор 3-й степени (1)
Напруга 180В, 2 ИН-16, 4 ИН-8-2, 2 ИНС-1. Радиатор стоит примерно со спичечный коробок толщиной 1.5 мм.
Греется так, что руку держать невозможно.
Coolish писал(а):
Попробуй поставить полудрайвер для разряда затвора на NPN транзисторе и диоде.

Нарисуй, пожалуйста.

_________________
Этот пост оказался полезен? Не поленись, нажми Изображение слева!
:) :)) :)))
Куплю индикаторы ИТС-1А, ИТС-1Б, ИГВ1-8х5Л, ИГПС1-222/7, ИГПС1-111/7 и подобные.


Вернуться наверх
 
Не в сети
 Заголовок сообщения: Re: Часы на газоразрядных индикаторах
СообщениеДобавлено: Вт окт 19, 2010 21:44:51 
Опытный кот
Аватар пользователя

Карма: 3
Рейтинг сообщений: 13
Зарегистрирован: Сб фев 27, 2010 21:45:37
Сообщений: 785
Откуда: Ростов-на-Дону
Рейтинг сообщения: 0
*Trigger* писал(а):
Напруга 180В, 2 ИН-16, 4 ИН-8-2, 2 ИНС-1. Радиатор стоит примерно со спичечный коробок толщиной 1.5 мм.
Греется так, что руку держать невозможно.
Coolish писал(а):
Попробуй поставить полудрайвер для разряда затвора на NPN транзисторе и диоде.

Нарисуй, пожалуйста.


Вот моя типовая схема. Наврал, транзистор там PNP. Транзистор можно указанный, можно даже MMBTA92 - ставил их, когда избыток накупил. Дроссель - от 100 мкгн.
Нагрев ключа ощущается, но даже без радиатора - незначительный.
Схема

Если лень менять схему, то можно попробовать просто поставить разрядный резистор с затвора IRF640 об землю (Ом 50-100 в самый раз, килоом уже много, ключ греться будет)

_________________
Сделать хотел грозу, а получил КоЗу


Вернуться наверх
 
Не в сети
 Заголовок сообщения: Re: Часы на газоразрядных индикаторах
СообщениеДобавлено: Ср окт 20, 2010 02:32:15 
Встал на лапы
Аватар пользователя

Зарегистрирован: Вс ноя 29, 2009 01:24:02
Сообщений: 85
Откуда: Москва
Рейтинг сообщения: 0
suslogon писал(а):
:shock: :shock: :shock: 100р за плату с маской, шелкографией и металлизацией отверстий???это где такие халявы водятся???

Присоединяюсь к вопросу:))

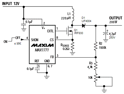
Если кому надо, развел плату для "франкенштейна" на pic16f628a
питальник для ламп на максимке 1771
косяков вреде не должно быть
скоро буду собирать
Изображение
Изображение


Вложения:
Комментарий к файлу: Часы PIC16F628A
Часы PIC16F628A.lay [93.46 KiB]
Скачиваний: 1311
Комментарий к файлу: питальник
05.gif [7.09 KiB]
Скачиваний: 9268


Последний раз редактировалось mikhail.486 Пт окт 22, 2010 11:12:52, всего редактировалось 1 раз.
Вернуться наверх
 
Не в сети
 Заголовок сообщения: Re: Часы на газоразрядных индикаторах
СообщениеДобавлено: Ср окт 20, 2010 14:38:52 
Поставщик валерьянки для Кота
Аватар пользователя

Карма: 34
Рейтинг сообщений: 819
Зарегистрирован: Вт ноя 01, 2005 17:32:22
Сообщений: 1946
Откуда: Москва
Рейтинг сообщения: 0
*Trigger* писал(а):
Собрал преобразователь на MC34063. Грется сильно IRF840. На кокой из более мощных его можно заменить? (есть IRF630, IRF640)


У меня была такая же история. По схеме с 5 ноги на землю стоял конденсатор 100пф. Транзистор грелся как утюг. После многочисленных танцев с бубнами, я заменил его на 0.1мкф, и все встало на свои места. Теперь он(транзистор) чуть теплый.


Вернуться наверх
 
Не в сети
 Заголовок сообщения: Re: Часы на газоразрядных индикаторах
СообщениеДобавлено: Ср окт 20, 2010 14:47:56 
Родился

Зарегистрирован: Ср окт 20, 2010 08:47:06
Сообщений: 6
Рейтинг сообщения: 0
*Trigger* писал(а):
Ура!!! Родители разрешили претащить домой остальные буквы!!!
Изображение

Где-то дома вроде валяются инверторы на 7 и 15 Кв,если очень хочется,могу выслать почтой,только стоимость пересылки я не знаю,оплачивать будешь сам)


Вернуться наверх
 
Не в сети
 Заголовок сообщения: Re: Часы на газоразрядных индикаторах
СообщениеДобавлено: Ср окт 20, 2010 14:59:42 
Друг Кота
Аватар пользователя

Карма: 38
Рейтинг сообщений: 549
Зарегистрирован: Пн июл 14, 2008 21:28:00
Сообщений: 10686
Откуда: Москва
Рейтинг сообщения: 0
а почем?можно фотки?

_________________
Ищу тиратрон ТХИ1-2000/4, ГРИ ИН-23, ФЭУ-103; 134; 135, 138, 155, 157, лампу ИСШ-7.
Любые ГИС серий 203, 225, 233, 244, 250, 296, 801, 838 в любом состоянии. Компоненты и детали от миниатюрных твердотельных лазеров.


Вернуться наверх
 
Не в сети
 Заголовок сообщения: Re: Часы на газоразрядных индикаторах
СообщениеДобавлено: Ср окт 20, 2010 15:53:29 
Друг Кота
Аватар пользователя

Карма: 81
Рейтинг сообщений: 1377
Зарегистрирован: Пн май 11, 2009 14:15:00
Сообщений: 3059
Откуда: СПб
Рейтинг сообщения: 0
Медали: 1
Мявтор 3-й степени (1)
suslogon писал(а):
а почем?

Тоже интересно. И сколько они весят?

_________________
Этот пост оказался полезен? Не поленись, нажми Изображение слева!
:) :)) :)))
Куплю индикаторы ИТС-1А, ИТС-1Б, ИГВ1-8х5Л, ИГПС1-222/7, ИГПС1-111/7 и подобные.


Вернуться наверх
 
Не в сети
 Заголовок сообщения: Re: Часы на газоразрядных индикаторах
СообщениеДобавлено: Ср окт 20, 2010 22:19:37 
Поставщик валерьянки для Кота
Аватар пользователя

Карма: 11
Рейтинг сообщений: 88
Зарегистрирован: Вт фев 09, 2010 02:04:53
Сообщений: 2018
Откуда: Санкт-Петербург
Рейтинг сообщения: 0
mikhail.486 писал(а):
Если кому надо, развел плату для "франкенштейна" на pic16f628a
питальник для ламп на максимке 1771

А что такое D1? Вроде это называют "супрессор", но я так до сих пор и не знаю, что это за зверь такой из семейства диодных)

_________________
Фак, кот грызёт провод! Сейчас его ударит либо током, либо тапком! ))


Вернуться наверх
 
Не в сети
 Заголовок сообщения: Re: Часы на газоразрядных индикаторах
СообщениеДобавлено: Ср окт 20, 2010 22:56:46 
Вымогатель припоя

Зарегистрирован: Пт май 15, 2009 14:32:29
Сообщений: 552
Откуда: Москва
Рейтинг сообщения: 0
Кажись UF4004 это обычный сверхбыстрый выпрямительный диод.


Вернуться наверх
 
Не в сети
 Заголовок сообщения: Re: Часы на газоразрядных индикаторах
СообщениеДобавлено: Чт окт 21, 2010 01:15:55 
Грызет канифоль
Аватар пользователя

Карма: 3
Рейтинг сообщений: 1
Зарегистрирован: Пт дек 05, 2008 01:34:29
Сообщений: 298
Рейтинг сообщения: 0
Причем диод вполне распространенный ,в митино покупается на раз и недорого. Я перепробовал все имеющиеся здесь схемы преобразователей остановился на схеме на максе т.к. она самая экономичная по току и простоте обвеса,правда и самая дорогая из всех,но эти микросхемы того стоят. Я использовал уже несколько микр этого производителя в своих конструкциях и всегда результат просто супер ,все запускается с первого раза.

_________________
Не поддавайся клопам - ЧЕШИСЬ!!!


Вернуться наверх
 
Не в сети
 Заголовок сообщения: Re: Часы на газоразрядных индикаторах
СообщениеДобавлено: Чт окт 21, 2010 10:59:23 
Держит паяльник хвостом

Карма: 8
Рейтинг сообщений: 120
Зарегистрирован: Пн мар 12, 2007 12:18:28
Сообщений: 991
Откуда: Тюмень
Рейтинг сообщения: 0
Вот наконец то дошли руки до моих красных лампочек. Часы сделаны по этой схеме: http://pin.if.uz.zgora.pl/~jsieracki/NIXIE_clock.html Имеют показ времени, даты и температуры; нет будильника и датчики температуры не выносные.
Изображение Изображение Изображение Изображение Изображение
Автор писал что у него MC34063 не потянула лампы, у меня же работает, правда, напруга просаживается до 16Хв, но лампы
светят хорошо, по моему ярче из всех моих часов. Ну и наверное самые тёплые из моих часов :) Транзистор преобразователя и КРЕНку посадил всё-таки на корпус для лучшего охлаждения, да и куча логики не кисло нагревает корпус...


Вернуться наверх
 
Не в сети
 Заголовок сообщения: Re: Часы на газоразрядных индикаторах
СообщениеДобавлено: Чт окт 21, 2010 12:43:38 
Друг Кота
Аватар пользователя

Карма: 38
Рейтинг сообщений: 549
Зарегистрирован: Пн июл 14, 2008 21:28:00
Сообщений: 10686
Откуда: Москва
Рейтинг сообщения: 0
аккураьтно и стильно выглядят))молодец....а что за никси стоят?

_________________
Ищу тиратрон ТХИ1-2000/4, ГРИ ИН-23, ФЭУ-103; 134; 135, 138, 155, 157, лампу ИСШ-7.
Любые ГИС серий 203, 225, 233, 244, 250, 296, 801, 838 в любом состоянии. Компоненты и детали от миниатюрных твердотельных лазеров.


Вернуться наверх
 
Не в сети
 Заголовок сообщения: Re: Часы на газоразрядных индикаторах
СообщениеДобавлено: Чт окт 21, 2010 13:25:55 
Держит паяльник хвостом

Карма: 8
Рейтинг сообщений: 120
Зарегистрирован: Пн мар 12, 2007 12:18:28
Сообщений: 991
Откуда: Тюмень
Рейтинг сообщения: 0
А это те, про которые Bы сказали:
suslogon писал(а):
:) известная штука)))ничего супер рарного
- Z574M :)


Вернуться наверх
 
Показать сообщения за:  Сортировать по:  Вернуться наверх
Начать новую тему Ответить на тему  [ Сообщений: 48919 ]     ... , , , 277, , , ...  

Часовой пояс: UTC + 3 часа


Кто сейчас на форуме

Сейчас этот форум просматривают: нет зарегистрированных пользователей и гости: 56


Вы не можете начинать темы
Вы не можете отвечать на сообщения
Вы не можете редактировать свои сообщения
Вы не можете удалять свои сообщения
Вы не можете добавлять вложения

Найти:
Перейти:  


Powered by phpBB © 2000, 2002, 2005, 2007 phpBB Group
Русская поддержка phpBB
Extended by Karma MOD © 2007—2012 m157y
Extended by Topic Tags MOD © 2012 m157y