ШИМ регулятор для управления печкой авто.
ШИМ регулятор для управления печкой авто.
Доброго времени суток! Задался целью утишить свою печку на шестерке. Порылся в нете нашел вот это. Собрал не работает. Компоненты все исправны. Может что подскажете? Или какую другую схемку присоветуете? С уважением Игорь...
- Вложения
-
- reg.gif
- (8.53 КБ) 4672 скачивания
- Borodach
- Модератор
- Сообщения: 22896
- Зарегистрирован: Пн дек 08, 2008 19:28:04
- Откуда: 10км от Москвы на Север
На 555 уже давно всё придумано... . 
- Вложения
-
- Borodach_djvuso65.jpg
- (28.32 КБ) 4399 скачиваний
-
- PWM-1 для минуса на двигателе.JPG
- (37.67 КБ) 4842 скачивания
-
Vladlog
- Это не хвост, это антенна
- Сообщения: 1428
- Зарегистрирован: Ср фев 25, 2009 04:32:44
- Откуда: Находка
Re: шим регулятор для управления печкой классики
Garic33 писал(а):Или какую другую схемку присоветуете?
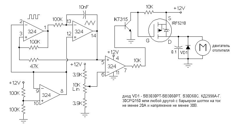
На двух ОУ - проще:
Только вместо Th1 - переменник с ограничительным резистором.
Какие именно - надо будет посчитать в соответствии с амплитудой пилы.
Если будете модифицировать схему на использование с полевиком, обратите внимание, что LM393 имеет выход с открытым коллектором.
- Вложения
-
- untitled.gif
- PWM
- (8.52 КБ) 1537 скачиваний
- Borodach
- Модератор
- Сообщения: 22896
- Зарегистрирован: Пн дек 08, 2008 19:28:04
- Откуда: 10км от Москвы на Север
Re: шим регулятор для управления печкой классики
Vladlog писал(а):Garic33 писал(а):Или какую другую схемку присоветуете?
На двух ОУ - проще:
Только вместо Th1 - переменник с ограничительным резистором.
Какие именно - надо будет посчитать в соответствии с амплитудой пилы.
Если будете модифицировать схему на использование с полевиком, обратите внимание, что LM393 имеет выход с открытым коллектором.
Ну и чем же она "проще"...?

-
Vladlog
- Это не хвост, это антенна
- Сообщения: 1428
- Зарегистрирован: Ср фев 25, 2009 04:32:44
- Откуда: Находка
Re: шим регулятор для управления печкой классики
Borodach писал(а): Ну и чем же она "проще"...?
-
Vladlog
- Это не хвост, это антенна
- Сообщения: 1428
- Зарегистрирован: Ср фев 25, 2009 04:32:44
- Откуда: Находка
Brigadir писал(а):но генерации там не будет,
Посмотрел схему еще раз, не пойму, почему там не будет генерации?
Вроде все верно...
Пусть в момент включения на выв.1 "+", через резистор он идет на инв. вход второго ОУ, напряжение на выв.14 будет уменьшаться со скоростью зарядки конденсатора, чтобы удержать на выв.13 потенциал равный половине питания (формируется с выв.
Ну, не мне Вам объяснять, думаю, Вы уже видите, что все со схемой нормально, тут последовательно соединенные триггер Шмидта и интегратор с обратной связью, на выходе имеем "пилу".
Доброго времени суток уважаемые коты.!!!!!! Схемка заработала после замены транзистора кт315, ШТУК 10 перепробовал.Но мне не нравится как она работает, идет наводка на радио, причем сильная наводка, понравилась схемка из поста уважаемого Borodach, буду ее пробовать.Только не понятно что там за элемент с маркировкой IMFD? буду очень благодарен за пояснение. С уважением Игорь..
Не совсем понял какое отношение имеет этот регулятор к "управлению печкой на классике"? Это всего лишь электронный блок управления вентилятором обдува. Причем с плавной регулировкой. Другое дело сделать регулятор, чтоб он работал от датчика температуры. И то это всего лишь половина дела, так как надо еще как то управлять краником на печке. Ведь речь за классику, а не за модели из серии Самара.
Borodach писал(а):И чем, в данном случае, схема "классики" будет отличаеться от "самары"...?
Да только одним. В самаре нет краника отопителя, который вечно течет на классике, а есть микродвигатель управляющий заслонками отопителя.
Собственно вся подразумеваемая мной разница. Я не автомехник, чтоб расписать подробнее. А прокритиковал я только по одному поводу. Думал действвительно придумали тут автоматику отопителя для классики. А оказалось речь идет только о регуляторе оборотов для электродвигателя.