iliich писал(а):схема никак не заработала опять памхи. не подскажыте пасобие, литиратуру какуюнибуть , как плату создавать для радио схем .
Вот таким образом изготовь плату и всё будет работать.
iliich писал(а):схема никак не заработала опять памхи. не подскажыте пасобие, литиратуру какуюнибуть , как плату создавать для радио схем .
aen писал(а):Получается обычный жук на трех транзисторах схем которых на сайте полно.
Будет и не хуже и не лучше.
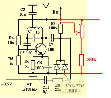
Много говорить о данной схеме нет смысла, т.к. она не имеет никаких особенностей.
мяука писал(а):Здравствуйте нашол в инете не сложную схему радиопередатчика. http://cxema.my1.ru/publ/prostoj_radiop ... 6-1-0-3385 Ваши коментарии по поводу её стоит ли делать ? Действительно рабочая ? И насколько метров он будит передовать приблизительно ? Вроде на муз центр можно поймать его. Ктонебудь сталкивался делал такое ??
sund писал(а):Уважаемые товарищи! Подскажите, пожалуйста:
1."Прокатит" ли такая переделка FM-жучка для работы от аудиовыхода компьютера?
С уважением
Владимир
С резистором, прямо как на схеме, всё ОК.
Так и будет, поэтому я и поставил ограничивающий резистор.Nachtschatte писал(а):Оказывается при минимальном крайнем положении переменного резистора генерация не порисходит, срывается.
А вот это странно, т.к. в этом случае схема принимает первоначальный вид, что нарисовано в статье, а схема из статьи, как Вы сказали у вас работала.Nachtschatte писал(а):при максимальном крайнем положении генерация почему то тоже срывается.


я помню советские кондеры которые крутятся до определенного придела в обе стороны и все
