Часы на люминесцентных индикаторах.

Что бы еще такого сделать?... Предлагайте! Обсудим все!!!
Darth Cuauhtemoc
Говорящий с текстолитом
Сообщения: 1699
Зарегистрирован: Вс июн 16, 2013 18:41:45

Re: Часы на люминесцентных индикаторах.

Сообщение Darth Cuauhtemoc »

Эта... наверное лучше было бы мелкую лампу, которая разделитель, поставить все же между большими в одну линию, а не выдвигать вперед.
У кошки четыре ноги - вход, выход, земля и питание. Но трогать ее не моги - получится замыкание.
woddy
Опытный кот
Сообщения: 849
Зарегистрирован: Сб янв 05, 2013 22:27:00
Откуда: новосиб

Re: Часы на люминесцентных индикаторах.

Сообщение woddy »

Nixie писал(а):На резисторы-ограничители в накале пришлось ставить радиатор, несмотря на то, что они 5-ваттные .

но тут то можно было шим поставить из мосфтета + ne555.
Аватара пользователя
RoboC
Мудрый кот
Сообщения: 1795
Зарегистрирован: Ср апр 04, 2012 09:55:53
Откуда: Северодонецк
Контактная информация:

Re: Часы на люминесцентных индикаторах.

Сообщение RoboC »

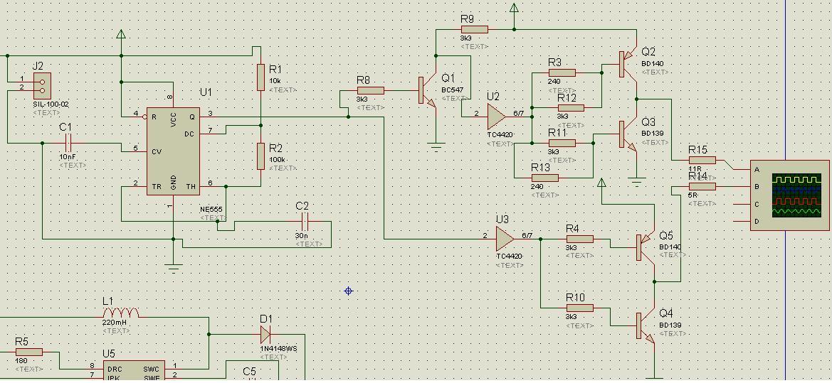
Nixie писал(а):Схема--классическая: Tiny2313+DS1307+TD62783(сегменты) +MPSA42(сетки)+NE555(генератор для накала)+TC4420(ключи, которые не потянули)+BD139/140 (а эти--потянули :) )+34063(генератор высокого напряжения)


Может нарисуете схемку, интересует что у Вас там за генератор накала на 555?
У того, кто делает — получается редко. У того, кто не делает — не получается никогда.
Nixie
Потрогал лапой паяльник
Сообщения: 337
Зарегистрирован: Пн май 04, 2009 17:45:33
Откуда: Киев

Re: Часы на люминесцентных индикаторах.

Сообщение Nixie »

Мелкую лампу конечно лучше в одну линию с большими, но тогда не очень красиво смотрится при таких габаритах корпуса, все лампы не попадают в пределы неглубокой выемки в корпусе, тонированной чрной пленкой.
Про ШИМ и мосфет подумал уже после того, как почти все было готово и обнаружился нагрев резисторов, конечно такое решение лучше в плане КПД и нагрева.
555-- геноатор пременного напряжения (меандр) для накала. На скрине из протеуса видна часть схемы с 34063, не обращайте внимания. На схеме--финальный, доработанные вариант с транзистоарми. Конечно, ТС4420 и не нужны, в таком случае ,но раз уже запаяны в плату--не выпаивать же их
Вложения
555_filament.JPG
(132.06 КБ) 1519 скачиваний
Аватара пользователя
_Dima_
Открыл глаза
Сообщения: 49
Зарегистрирован: Пт авг 24, 2012 11:11:54
Откуда: Донецк

Re: Часы на люминесцентных индикаторах.

Сообщение _Dima_ »

Мне нравятся, отличные часы!!! :))
Аватара пользователя
RoboC
Мудрый кот
Сообщения: 1795
Зарегистрирован: Ср апр 04, 2012 09:55:53
Откуда: Северодонецк
Контактная информация:

Re: Часы на люминесцентных индикаторах.

Сообщение RoboC »

Nixie,Вы будете выкладывать весь проект со схемами и платой? :roll:
У того, кто делает — получается редко. У того, кто не делает — не получается никогда.
Nixie
Потрогал лапой паяльник
Сообщения: 337
Зарегистрирован: Пн май 04, 2009 17:45:33
Откуда: Киев

Re: Часы на люминесцентных индикаторах.

Сообщение Nixie »

По поводу выкладывания проекта--для этого нужно вначале собрать все файлы в кучу) Печатки и прошивка есть, а вот с принципиальной схемой сложнее--я не рисовал её , а смотрел на схему похожего проекта и "на ходу" рисовал печатки.
Аватара пользователя
rednaxela
Открыл глаза
Сообщения: 47
Зарегистрирован: Пн сен 23, 2013 11:08:26
Откуда: Алма-Ата

Re: Часы на люминесцентных индикаторах.

Сообщение rednaxela »

Привет Всем!
С момента как зашел в этот раздел заразился идеей переделать часики.
Вот что получилось из часов Электроника 6.15М.
Вложения
IMG_3399.jpg
(164.87 КБ) 1870 скачиваний
IMG_3403.jpg
(88.17 КБ) 1485 скачиваний
IMG_3402.jpg
(101.08 КБ) 1163 скачивания
IMG_3401.jpg
(88.48 КБ) 1451 скачивание
IMG_3400.jpg
(88.42 КБ) 1572 скачивания
Аватара пользователя
suslogon
Друг Кота
Сообщения: 10693
Зарегистрирован: Пн июл 14, 2008 21:28:00
Откуда: Москва
Контактная информация:

Re: Часы на люминесцентных индикаторах.

Сообщение suslogon »

справа плата ардуино?
Ищу тиратрон ТХИ1-2000/4, ГРИ ИН-23, ФЭУ-103; 134; 135, 138, 155, 157, лампу ИСШ-7.
Любые ГИС серий 203, 225, 233, 244, 250, 296, 801, 838 в любом состоянии. Компоненты и детали от миниатюрных твердотельных лазеров.
Аватара пользователя
rednaxela
Открыл глаза
Сообщения: 47
Зарегистрирован: Пн сен 23, 2013 11:08:26
Откуда: Алма-Ата

Re: Часы на люминесцентных индикаторах.

Сообщение rednaxela »

suslogon писал(а):справа плата ардуино?

да, ардуино нано 328.
Аватара пользователя
DYK
Вымогатель припоя
Сообщения: 647
Зарегистрирован: Вт окт 09, 2007 13:28:12
Откуда: Москва
Контактная информация:

Re: Часы на люминесцентных индикаторах.

Сообщение DYK »

О часиках электроника 6.15 , намедни восстановил эти часики почти полностью , :))) позолоту на полосках и надписи пока еще не придумал как восстановить. :))) а так усе гут работать исчо будут 105 лет :)))

http://rm-labs.blogspot.ru/p/chasy-electronika.html


Кстати вопрос , помогите распознать производителя чот никак не могу найти :( все лого радиозаводов перелопатил

http://1.bp.blogspot.com/-srxoBSzZxYg/U ... CN2889.JPG
Аватара пользователя
DYK
Вымогатель припоя
Сообщения: 647
Зарегистрирован: Вт окт 09, 2007 13:28:12
Откуда: Москва
Контактная информация:

Re: Часы на люминесцентных индикаторах.

Сообщение DYK »

Наконец то доделал часики электроника Б6-401 :)

http://rm-labs.blogspot.ru/p/chasy-electronika.html
kypatop
Первый раз сказал Мяу!
Сообщения: 25
Зарегистрирован: Вс июл 04, 2010 13:04:18
Откуда: Хмельницкая обл.

Re: Часы на люминесцентных индикаторах.

Сообщение kypatop »

Подскажите пожалуйста, есть часы Г9.02
схема: http://4.bp.blogspot.com/-cRjpqbyHZMs/U ... +SXEMA.GIF
можно от микросхемы К176ИЕ5 (на схеме Э1) отключить все элементы от 9 и 10 контактов и подключить на 9-й контакт выход от ds32khz?
Аватара пользователя
Sergei Frolov
Опытный кот
Сообщения: 769
Зарегистрирован: Вт дек 08, 2009 18:24:20
Откуда: Питер
Контактная информация:

Re: Часы на люминесцентных индикаторах.

Сообщение Sergei Frolov »

kypatop писал(а):Подскажите пожалуйста, есть часы Г9.02


http://www.leningrad.su/museum/show_calc.php?n=100
kypatop
Первый раз сказал Мяу!
Сообщения: 25
Зарегистрирован: Вс июл 04, 2010 13:04:18
Откуда: Хмельницкая обл.

Re: Часы на люминесцентных индикаторах.

Сообщение kypatop »

Sergei Frolov писал(а):
kypatop писал(а):Подскажите пожалуйста, есть часы Г9.02


http://www.leningrad.su/museum/show_calc.php?n=100


Да, такие, Электроника 4
Аватара пользователя
Sergei Frolov
Опытный кот
Сообщения: 769
Зарегистрирован: Вт дек 08, 2009 18:24:20
Откуда: Питер
Контактная информация:

Re: Часы на люминесцентных индикаторах.

Сообщение Sergei Frolov »

Я думаю, можно попробовать через резистор подать либо на 9, либо на 10 ножку.

Судя по даташиту - на 9-ю.
http://www.kontest.ru/datasheet/unkn0wn/k176ie5.pdf
kypatop
Первый раз сказал Мяу!
Сообщения: 25
Зарегистрирован: Вс июл 04, 2010 13:04:18
Откуда: Хмельницкая обл.

Re: Часы на люминесцентных индикаторах.

Сообщение kypatop »

а сопротивление не подскажите?
жалко убить DS32KHZ - не дешевая микросхема
Аватара пользователя
Sergei Frolov
Опытный кот
Сообщения: 769
Зарегистрирован: Вт дек 08, 2009 18:24:20
Откуда: Питер
Контактная информация:

Re: Часы на люминесцентных индикаторах.

Сообщение Sergei Frolov »

kypatop писал(а):а сопротивление не подскажите?
жалко убить DS32KHZ - не дешевая микросхема


А через транзистор. Все равно к 9 В надо преобразовывать. Выход DS32KHz в базу через резистор типа КТ3102 килоом в 10.

Код: Выделить всё


+9 ---+
        | | 1 кОм
         +--- коллектор

DS32KHz --- 10 кОм -- база

эмиттер на землю
отвод с коллектора на 9 ногу



Как-то так.
kypatop
Первый раз сказал Мяу!
Сообщения: 25
Зарегистрирован: Вс июл 04, 2010 13:04:18
Откуда: Хмельницкая обл.

Re: Часы на люминесцентных индикаторах.

Сообщение kypatop »

на 9 выводе 2.34В относительно земли. думаете надо транзистор?
Аватара пользователя
ОРИОН
Друг Кота
Сообщения: 5250
Зарегистрирован: Чт окт 04, 2012 09:46:20
Откуда: г. Ростов-на-Дону

Re: Часы на люминесцентных индикаторах.

Сообщение ОРИОН »

kypatop писал(а):Подскажите пожалуйста, есть часы Г9.02 можно от микросхемы К176ИЕ5 (на схеме Э1) отключить все элементы от 9 и 10 контактов и подключить на 9-й контакт выход от ds32khz?

Можно на 9-ю или 10-ю. Надо посмотреть совместимость по питанию и уровню сигнала. А что, К176ИЕ5 перестала генерить? Не лучше ли тогда её и заменить? Если она вышла из строя, то не будет считать и от внешнего генератора.
Ответить

Вернуться в «Умные мысли»