Например TDA7294

Форум РадиоКот • Просмотр темы - Режим телевизора
Форум РадиоКот
Здесь можно немножко помяукать :)

Текущее время: Вс ноя 02, 2025 12:12:29

Часовой пояс: UTC + 3 часа


ПРЯМО СЕЙЧАС:



Начать новую тему Ответить на тему  [ Сообщений: 96 ]    , 2, , ,  
Автор Сообщение
В сети
 Заголовок сообщения: Re: Режим телевизора
СообщениеДобавлено: Сб июл 27, 2019 19:10:29 
Друг Кота
Аватар пользователя

Карма: 59
Рейтинг сообщений: 2214
Зарегистрирован: Чт янв 26, 2012 16:44:29
Сообщений: 19329
Откуда: Таксимо
Рейтинг сообщения: 0
41 нога проца отвечает, посмотри что на ней при включеном телеке. Отреж и подай или 5 или на массу соедини

_________________
Мои поставщики запчастей с отличной репутацией
texnomag.ru
radioremont.com
pl-1.org
4ip.info
elitan.ru


Вернуться наверх
 
Не в сети
 Заголовок сообщения: Re: Режим телевизора
СообщениеДобавлено: Сб июл 27, 2019 19:17:36 
Друг Кота

Карма: 68
Рейтинг сообщений: 1408
Зарегистрирован: Сб янв 29, 2011 00:28:48
Сообщений: 7774
Рейтинг сообщения: 0
41я - высокий, горит светодиод ДР, тв в ДР....Низкий - светодиод гаснет, тв включается...Оставить всегда низкий ? Может, защиты какие в процессор тогда не выключат, что-то там накручено лишнего вокруг этого включения...)))))


Вернуться наверх
 
Не в сети
 Заголовок сообщения: Re: Режим телевизора
СообщениеДобавлено: Сб июл 27, 2019 19:24:38 
Нашел транзистор. Понюхал.
Аватар пользователя

Зарегистрирован: Вс сен 23, 2018 18:08:12
Сообщений: 197
Откуда: Няндома
Рейтинг сообщения: 0
Что означает 41я-высокий, ДР, тв в ДР....Низкий


Вернуться наверх
 
Не в сети
 Заголовок сообщения: Re: Режим телевизора
СообщениеДобавлено: Сб июл 27, 2019 19:31:21 
Друг Кота

Карма: 68
Рейтинг сообщений: 1408
Зарегистрирован: Сб янв 29, 2011 00:28:48
Сообщений: 7774
Рейтинг сообщения: 0
Это было не тебе...)))...Высокий - это +5 В, низкий - 0 В, деж. режим-рабочий режим....Схему с реле смотрел на пред.стр ?
Реле будет нажимать кнопочку и всё, типа ничего не трогал...


Вернуться наверх
 
Эиком - электронные компоненты и радиодетали
В сети
 Заголовок сообщения: Re: Режим телевизора
СообщениеДобавлено: Сб июл 27, 2019 19:40:11 
Друг Кота
Аватар пользователя

Карма: 59
Рейтинг сообщений: 2214
Зарегистрирован: Чт янв 26, 2012 16:44:29
Сообщений: 19329
Откуда: Таксимо
Рейтинг сообщения: 0
Не, защиты врядли, если я сомневаюсь и проц всетаки завязан на развертки и прочее, просто питание появится и все. Не сгорит

Добавлено after 3 minutes 48 seconds:
Там транзистором возле проца блокирует базу предусилителя строчной развертки, имхо проц всегда в работе получается

Добавлено after 1 minute 7 seconds:
Основное 5 вольт для проца толтко с питальника, остальные с тдкса

_________________
Мои поставщики запчастей с отличной репутацией
texnomag.ru
radioremont.com
pl-1.org
4ip.info
elitan.ru


Вернуться наверх
 
Не в сети
 Заголовок сообщения: Re: Режим телевизора
СообщениеДобавлено: Сб июл 27, 2019 19:48:26 
Друг Кота

Карма: 68
Рейтинг сообщений: 1408
Зарегистрирован: Сб янв 29, 2011 00:28:48
Сообщений: 7774
Рейтинг сообщения: 0
Процу ещё и яркости-настройки включать, даже если включена развёртка....На моём тв был ключ, который включал развёртку, а проц без команды ему не включал регулировки...


Последний раз редактировалось Enman Вс июл 28, 2019 19:14:31, всего редактировалось 1 раз.

Вернуться наверх
 
Не в сети
 Заголовок сообщения: Re: Режим телевизора
СообщениеДобавлено: Сб июл 27, 2019 19:57:46 
Нашел транзистор. Понюхал.
Аватар пользователя

Зарегистрирован: Вс сен 23, 2018 18:08:12
Сообщений: 197
Откуда: Няндома
Рейтинг сообщения: 0
Питание на 41 контакт подавать через резистор на схеме стоят резисторы последовательно.


Вернуться наверх
 
В сети
 Заголовок сообщения: Re: Режим телевизора
СообщениеДобавлено: Сб июл 27, 2019 20:03:56 
Друг Кота
Аватар пользователя

Карма: 59
Рейтинг сообщений: 2214
Зарегистрирован: Чт янв 26, 2012 16:44:29
Сообщений: 19329
Откуда: Таксимо
Рейтинг сообщения: 0
Нет, просто отрежь от проца дорожку и на общий провод замкни. Неглубоко режь, возможно я неправ, а енман про регулировки прав

_________________
Мои поставщики запчастей с отличной репутацией
texnomag.ru
radioremont.com
pl-1.org
4ip.info
elitan.ru


Вернуться наверх
 
Не в сети
 Заголовок сообщения: Re: Режим телевизора
СообщениеДобавлено: Сб июл 27, 2019 20:33:13 
Нашел транзистор. Понюхал.
Аватар пользователя

Зарегистрирован: Вс сен 23, 2018 18:08:12
Сообщений: 197
Откуда: Няндома
Рейтинг сообщения: 0
Попробую, а сигнал включения видеовхода тоже находится на процессоре?


Вернуться наверх
 
Не в сети
 Заголовок сообщения: Re: Режим телевизора
СообщениеДобавлено: Сб июл 27, 2019 20:46:41 
Друг Кота

Карма: 68
Рейтинг сообщений: 1408
Зарегистрирован: Сб янв 29, 2011 00:28:48
Сообщений: 7774
Рейтинг сообщения: 0
Писали же дважды - на 8 контакте СКАРТА-видеовхода...(хотя можно и одну ногу R131 с 12й ноги процессора выпаять)
===
Замена электролитов в бл. питания С610 и С617 (100 мкФ 63V и 22мкФ 63V) тоже обязательна (если не менялись ранее).


Вернуться наверх
 
Не в сети
 Заголовок сообщения: Re: Режим телевизора
СообщениеДобавлено: Вс июл 28, 2019 10:22:20 
Друг Кота
Аватар пользователя

Карма: 123
Рейтинг сообщений: 7959
Зарегистрирован: Сб сен 13, 2014 16:27:32
Сообщений: 39199
Откуда: СпиртоГонск созвездия Омега
Рейтинг сообщения: 0
насчет скарта(ежели он там есть) то верно а вот про ногу не все так просто если оторвать вход вклбючения реле сете или управления строкой часть чипа не активируется нужно команда включения на месные входы клавы чипа! ставить там реле и таймер мзлишне прекрасно работает ключ на кт315 или подобном и парочка конденроф с резами
назначениен при поступлени 5команды с источника видима открыть ключиек на 50-500мс и отпустить -это сэмитирует надатие кнопки сеть или включени програмы
если кнопка сеть отделно не выведенна самое правилное вывести ключ на кнопку видемо ка прие нажати таки на любую прогу тел сначала включится но при нажати на +Р или-Р а затем переключит прогу на +1 или-1 сответствено в этом случае активация видимовхода может не сработать

_________________
ZМудрость(Опыт и выдержка) приходит с годами.
Все Ваши беды и проблемы, от недостатка знаний.
Умный и у дурака научится, а дураку и ..
Алберт Ейнштейн не поможет и ВВП не спасет.и МЧС опаздает


Вернуться наверх
 
Не в сети
 Заголовок сообщения: Re: Режим телевизора
СообщениеДобавлено: Вс июл 28, 2019 13:04:47 
Друг Кота
Аватар пользователя

Карма: 110
Рейтинг сообщений: 6673
Зарегистрирован: Пт авг 14, 2015 14:25:02
Сообщений: 11291
Откуда: Одесса - мама
Рейтинг сообщения: 0
Если параллельно кнопке "Power" повесить кондёр? В выключенном состоянии он разряжен. При включении он заряжается от проца - и его сопротивление должно хватать для "замыкания" кнопки. Нужно только подобрать ёмкость так, чтоб по истечении 2-3 секунд успевал переключаться проц.
А с видеовходом сложнее! Тут нужно выключить его с пульта в "стендбай" при режиме "видео" - и проверить. Некоторые запоминают состояние в EEPROM, некоторые - нет. Тогда играться с 8-й ногой СКАРТа...

_________________
90% времени уходит на отыскание неисправности,остальное - ждать когда нагреется паяльник! :)


Вернуться наверх
 
Не в сети
 Заголовок сообщения: Re: Режим телевизора
СообщениеДобавлено: Вс июл 28, 2019 13:59:49 
Нашел транзистор. Понюхал.
Аватар пользователя

Зарегистрирован: Вс сен 23, 2018 18:08:12
Сообщений: 197
Откуда: Няндома
Рейтинг сообщения: 0
Такой вариант лутше подать напряжение на 8 контакт скарта а на кнопку stend-by поставить реле, можно конечно и без реле если подача питания на 41 контакт процессора сработает.


Вернуться наверх
 
Не в сети
 Заголовок сообщения: Re: Режим телевизора
СообщениеДобавлено: Вс июл 28, 2019 14:10:28 
Друг Кота
Аватар пользователя

Карма: 110
Рейтинг сообщений: 6673
Зарегистрирован: Пт авг 14, 2015 14:25:02
Сообщений: 11291
Откуда: Одесса - мама
Рейтинг сообщения: 0
Реле - должно размыкаться через секунду, и с опозданием пару секунд... это целую схему городить надо! А кондёр - 5 минут работы! :solder:
А 8-ю ногу скарта - на постоянно припаять к +5 вольт через резюк 1...10 кОм...

Добавлено after 1 minute 28 seconds:
И "луТше" - пишется ЛУЧШЕ! :))) В школе Русский язык прогуливали? :facepalm:

_________________
90% времени уходит на отыскание неисправности,остальное - ждать когда нагреется паяльник! :)


Вернуться наверх
 
Не в сети
 Заголовок сообщения: Re: Режим телевизора
СообщениеДобавлено: Вс июл 28, 2019 14:15:57 
Нашел транзистор. Понюхал.
Аватар пользователя

Зарегистрирован: Вс сен 23, 2018 18:08:12
Сообщений: 197
Откуда: Няндома
Рейтинг сообщения: 0
А может резистор не надо ставить там на схеме если идти по 8-му контакту скарта и так стоит резистор 10к плюс диод?


Вернуться наверх
 
Не в сети
 Заголовок сообщения: Re: Режим телевизора
СообщениеДобавлено: Вс июл 28, 2019 14:18:45 
Это не хвост, это антенна

Карма: -14
Рейтинг сообщений: -151
Зарегистрирован: Ср янв 04, 2012 01:33:24
Сообщений: 1430
Рейтинг сообщения: 0
Ты пробовал 41 ногу отрезать?


Вернуться наверх
 
Не в сети
 Заголовок сообщения: Re: Режим телевизора
СообщениеДобавлено: Вс июл 28, 2019 14:25:08 
Друг Кота
Аватар пользователя

Карма: 110
Рейтинг сообщений: 6673
Зарегистрирован: Пт авг 14, 2015 14:25:02
Сообщений: 11291
Откуда: Одесса - мама
Рейтинг сообщения: 0
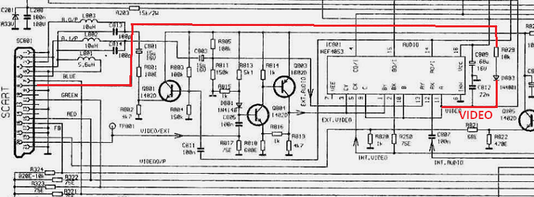
В этом телеке уже есть резюк на 8-й ноге скарта - просто припаять его на любой плюс: если не пойдёт на +5. то на +9 или +12 вольт!
СпойлерИзображение


Добавлено after 5 minutes 36 seconds:
К стати, она ещё и вырубит УПЧ звука! (IC202) :wink:


Вложения:
скарт 8 нога.png [215.72 KiB]
Скачиваний: 183

_________________
90% времени уходит на отыскание неисправности,остальное - ждать когда нагреется паяльник! :)
Вернуться наверх
 
Не в сети
 Заголовок сообщения: Re: Режим телевизора
СообщениеДобавлено: Вс июл 28, 2019 14:27:01 
Друг Кота
Аватар пользователя

Карма: 106
Рейтинг сообщений: 3288
Зарегистрирован: Сб фев 11, 2017 15:59:13
Сообщений: 14735
Откуда: 57 RUS
Рейтинг сообщения: 0
djoi писал(а):
а сигнал включения видеовхода тоже находится на процессоре?

Возьмите приставку цифрового ТВ с выходом радиоканала (со встроенным ТВ модулятором), и подключите её в антенное гнездо телевизора, и настройте на любом канале.
Если приставка без ТВ модулятора, то в качестве ТВ модулятора можно использовать старый видеомагнитофон или модулятор от "Денди".

_________________
НАРОДОВЛАСТИЕ а не дерьмократия!!!
Суверенным и независимым может считаться только то государство, против которого англосаксонские разносчики кланово-олигархической дерьмократии и еврогейских "ценностей" со своими пособниками ввели санкции!


Вернуться наверх
 
Не в сети
 Заголовок сообщения: Re: Режим телевизора
СообщениеДобавлено: Вс июл 28, 2019 14:28:37 
Друг Кота
Аватар пользователя

Карма: 110
Рейтинг сообщений: 6673
Зарегистрирован: Пт авг 14, 2015 14:25:02
Сообщений: 11291
Откуда: Одесса - мама
Рейтинг сообщения: 0
:)) и потери будут круче, чем просто аналоговый сигнал! Тогда в чём смысл "цыфры"???
Видео надо подавать...

_________________
90% времени уходит на отыскание неисправности,остальное - ждать когда нагреется паяльник! :)


Вернуться наверх
 
Не в сети
 Заголовок сообщения: Re: Режим телевизора
СообщениеДобавлено: Вс июл 28, 2019 14:44:26 
Нашел транзистор. Понюхал.
Аватар пользователя

Зарегистрирован: Вс сен 23, 2018 18:08:12
Сообщений: 197
Откуда: Няндома
Рейтинг сообщения: 0
Мне тоже кажется качесво изображения через РЧ разьём будет хуже там видео и аудио смешиваются вместе?


Вернуться наверх
 
Показать сообщения за:  Сортировать по:  Вернуться наверх
Начать новую тему Ответить на тему  [ Сообщений: 96 ]    , 2, , ,  

Часовой пояс: UTC + 3 часа


Кто сейчас на форуме

Сейчас этот форум просматривают: нет зарегистрированных пользователей и гости: 32


Вы не можете начинать темы
Вы не можете отвечать на сообщения
Вы не можете редактировать свои сообщения
Вы не можете удалять свои сообщения
Вы не можете добавлять вложения

Найти:
Перейти:  


Powered by phpBB © 2000, 2002, 2005, 2007 phpBB Group
Русская поддержка phpBB
Extended by Karma MOD © 2007—2012 m157y
Extended by Topic Tags MOD © 2012 m157y