Например TDA7294

Форум РадиоКот • Просмотр темы - Транзистор, это очень просто!
Форум РадиоКот
Здесь можно немножко помяукать :)

Текущее время: Пт окт 24, 2025 10:14:10

Часовой пояс: UTC + 3 часа


ПРЯМО СЕЙЧАС:



Начать новую тему Ответить на тему  [ Сообщений: 204 ]     ... , , , 6, , , ...  
Автор Сообщение
Не в сети
 Заголовок сообщения: Re: Транзистор (ВАХ, делитель...)
СообщениеДобавлено: Чт дек 09, 2010 17:36:14 
Нашел транзистор. Понюхал.
Аватар пользователя

Зарегистрирован: Вс мар 29, 2009 16:54:18
Сообщений: 151
Рейтинг сообщения: 0
Например, с точки зрения физики или математики число ПИ, это просто число 3.14. Но с точки зрения электродинамики число 3.14 не абстрактно, а число показывающее количество диаметров окружности умещающихся в ее длине. Это соотношение длинны окружности к ее диаметру. То есть число ПИ, это физическая постоянная - константа. Зная, это соотношение, уже можно вычислять неизвестные. У нас есть, например, круг, диаметр которого известен, а длинна нет. Зная, что длинна окружности в 3.14 раза больше своего диаметра, можно вычислить ее длину даже если она не известна.
Из таких соотношений и состоит вся математика. Взять к примеру закон Ома: U=I*R. Что это такое, это соотношение, по формуле видно что все три значения соотносятся с друг другом. U,I,R показатели характеризующие поле, т.е. поле ими описывается из чего мы его и осязаем. Но эти формулы, это абстракция поля за которой скрывается физическое явление. Формулы даны не для того чтобы видеть их, а чтобы по ним видеть поле. Напряженность поля U зависит от силы поля I и сопротивления ему в том пространстве по которому оно распространяется. I,R это соотношение говорящее о том, что сила поля больше оказываемому ему сопротивлению во столько-то раз, обозначающееся U, т.е. напряженностью поля. Отсюда следует, что напряженность поля зависит от его силы и сопротивления ему.

Например, постоянная времени для RC цепи Т=R*C. Глядя на эту формулу я вижу не абстрактные числа скрывающиеся за названиями переменных, а сам процесс. Всему этому учили в начальных классах школы, когда заставляли решать задачи, но и составлять их. Задачи были по поезда движущиеся со скорость V и прочие, где наравне с число-буквенной абстракцией фигурировали сами явления. Затем уже в старших классах абстракция полностью вытесняет явления и задачи становятся чисто число-буквенными. Хорошо если у закончившего обучение сохраняется понимание того, что формулы скрывают в себе какие-то явления, но я вижу обратное. Все распальцовки происходят на уровне абстрактных явлений, которые не несут в себе смысла, а только поясняют физический процесс. Невозможно по формулам открыть новый закон физики. Можно открыть новый абстрактный принцип по которому формула решается, но не материальный закон.

T=R*C говорит о том, что время распространения электрического сигнала в цепи зависит от соотношения сопротивления цепи к ее емкости. Значит R и C одной природы, электрической, т.е. сопротивления и емкость, это свойства электричества. В свою очередь емкость, это тоже соотношение C=Q/U, где Q-заряд U-напряжение, которые в свою очередь являются так же соотношениями других величин. Говоря об электрической емкости мы говорим об соотношениях соотношений, которые являются характеристиками физических явлений. Заряд между пластинами конденсатора меньше чем приложенное к нему поле в С раз, что и называется электрической емкостью.

Соотношения бывают, как положительные, так и отрицательные. Q/U = соотношение показывающее во сколько раз одно меньше другого; и положительные R*C = показывающие во сколько одно больше другого. Пользуясь соотнесениями одно к другому можно приходить к неизвестным.

А вот формула F=1/2П*√LC мне уже плохо понятна. Я знаю, что частота, это количество периодов в единицу времени. В этой формуле сверху за дробной чертой единица означает время. Я знаю, что корень является действием противоположным возведению в степень. Мне непонятно зачем из соотношения LC извлекают корень и почему число ПИ увеличивают в два раза. Оказывается, что нижняя формула показывает период колебаний электрического колебательного контура http://ru.wikipedia.org/wiki/Период_колебаний (T=2П*√LC). То есть формула расчета частоты изначально выглядит так F=1/T, а если ее раскрыть, то так T=2П*√LC. А вот формула циклической частоты w=2П*F, которая как две капли воды похожа на формулу расчета периода. Циклическая частота, как видно по формуле, это удвоенная обычная частота и отсюда 2ПИ. Формулу T=2П*√LC можно написать и так T=2П*√время , где вместо соотношения LC записан результат.


Последний раз редактировалось KT608B Чт дек 09, 2010 19:41:28, всего редактировалось 8 раз(а).

Вернуться наверх
 
Не в сети
 Заголовок сообщения: Re: Транзистор (ВАХ, делитель...)
СообщениеДобавлено: Чт дек 09, 2010 17:57:14 
Поставщик валерьянки для Кота

Карма: 5
Рейтинг сообщений: 61
Зарегистрирован: Пт окт 23, 2009 15:32:35
Сообщений: 1929
Откуда: Челябинск
Рейтинг сообщения: 0
так а какие физические основы формул вам непонятны для транзистора? в транзисторе это вероятностные законы. впрочем и в резисторе они же. больше препятствий в материале для непрерывного движения электрона - чаще они натыкаются на эти препятствия и начинают разгон заново - меньше их средняя скорость - больше сопротивление. увеличили напряжение вдвое, то есть разгонную силу для электрона, сталкиваются столь же часто но разгоняются в промежутке быстрее в 2 раза - в 2 раза выше ток. средняя скорость в 2 раза выросшая это в 4 раза большая энергия при столкновении - в 4 раза больше тепла выделяется. увеличили вслед сопротивление - сделали вдвое больше вероятность столкнуться с препятствием, средняя скорость упала в 2 раза то есть вернулась к прежней. от первоначальной ситуации отличается тем что столкновения в 2 раза чаще при той же средней скорости - значит в 2 раза больше тепла от этих столкновений - значит в 2 раза мощность выросла

в транзисторе, точнее в отдельно взятом его переходе, диоде, чуть другие но тоже вероятностные законы. бултыхаются носители у барьера, средняя энергия их бултыхания зависит от температуры, но у каждого она разная и вероятностное распределение их таково что если взять все с энергией >100, потом >99, потом >98 то количество будет возрастать строго экспоненциально. вот отсюда и растут ноги у экспоненциальной зависимости тока от напряжения в транзисторе. приложили к ним силу (напряжение), самые энергичные перевалились через барьер, приложили еще больше - перевалились менее энергичные и так это экспоненциально и растет


Вернуться наверх
 
Не в сети
 Заголовок сообщения: Re: Транзистор (ВАХ, делитель...)
СообщениеДобавлено: Чт дек 09, 2010 20:37:22 
Нашел транзистор. Понюхал.
Аватар пользователя

Карма: 1
Рейтинг сообщений: 8
Зарегистрирован: Чт дек 09, 2010 19:47:18
Сообщений: 165
Откуда: г. Армавир Краснодарского края
Рейтинг сообщения: 0
KT608B писал(а):
А вот формула циклической частоты w=2П*F, которая как две капли воды похожа на формулу расчета периода. Циклическая частота, как видно по формуле, это удвоенная обычная частота

Неправильно. Не удвоенная, а умноженная на 2П.
И измеряются они в разных единицах.
Частота - колебания в секунду, это скорость колебаний;
циклическая (угловая) частота - радианы в секунду, это скорость изменения фазы.


Вернуться наверх
 
Не в сети
 Заголовок сообщения: Re: Транзистор (ВАХ, делитель...)
СообщениеДобавлено: Пн дек 13, 2010 13:54:55 
Нашел транзистор. Понюхал.
Аватар пользователя

Зарегистрирован: Вс мар 29, 2009 16:54:18
Сообщений: 151
Рейтинг сообщения: 0
rustot, спасибо, интересно рассказываете!


Вернуться наверх
 
Эиком - электронные компоненты и радиодетали
Не в сети
 Заголовок сообщения: Re: Транзистор (ВАХ, делитель...)
СообщениеДобавлено: Ср дек 15, 2010 00:33:47 
Нашел транзистор. Понюхал.
Аватар пользователя

Зарегистрирован: Вс мар 29, 2009 16:54:18
Сообщений: 151
Рейтинг сообщения: 0
Я задумался над значением 2ПИ. В справочной литературе сказано, что 1 оборот = 2ПИ радианам (360* - полный угол), а 1/2ПИ (ПИ/2) оборотов = 1 радиане. То есть половина числа ПИ равна радиане, которая в градусах равна 45*. Из этого следует, что окружность разбивается на равные углы: 45* = ПИ/4, 90* = ПИ/2, 180* = ПИ , 270* = 3ПИ/2, 360* = 2ПИ . Вот собственно диаграммы Пи углов http://ru.wikipedia.org/wiki/Файл:Degree-Radian_Conversion.svg , http://blue-tramway.narod.ru/ContentCre ... Circle.gif . Эти градусные ПИ относится к тригонометрии за 10 класс школы http://tvsh2004.narod.ru/ma_10-1.htm .

И написав выше сказанное, мне бросилась в глаза техническая неточность. Я не могу уловить какой-то маленькой детали. Угол в 45* равен значению ПИ/4 http://ru.wikipedia.org/wiki/Файл:Degree-Radian_Conversion.svg , но в тоже время угол 45* равен 1 радиане http://ru.wikipedia.org/wiki/Файл:Radian_cropped_color.svg , которая в свою очередь равна 1/2ПИ оборотов.
Как я рассчитываю угол? Вот я смотрю на этот рисунок http://upload.wikimedia.org/wikipedia/c ... _color.svg и вижу, что угол 45* равен 1-й радиане, которая равна радиусу. А радиус, это половина диаметра круга, т.е. получается 1/2ПИ. Кто разбирается в этих ПИ, внесите ясность, потому что я запутался! Можно было бы спросить, как соотносятся между собой: радиус, радиана и ПИ, но это только еще больше запутает.

Вот, например, написано: 1 радиана = 1/2ПИ оборотов http://ru.wikipedia.org/wiki/Файл:Degree-Radian_Conversion.svg. Я смотрю в таблицу и вижу, что 1 радиана = 57.3*, а 1/2ПИ = 1.55 радианам.


Это настолько все запутано, что я попробую спросить всего одну вещь, которая прояснит все остальные. Почему угол в 90* = ПИ/2 ? Из чего исходит нумерация окружности в ПИ?

П.С. Подскажите, как мне выделить ссылку. Вот ссылка http://ru.wikipedia.org/wiki/Файл:Degree-Radian_Conversion.svg видно, что из-за русского слова в середине, ссылка выделилась не полностью. Я пытаюсь ее поставить в теги [url]http://ru.wikipedia.org/wiki/Файл:Degree-Radian_Conversion.svg[/url], но ссылка вообще перестала выделяться.


Вернуться наверх
 
Не в сети
 Заголовок сообщения: Re: Транзистор (ВАХ, делитель...)
СообщениеДобавлено: Ср дек 15, 2010 02:37:15 
Поставщик валерьянки для Кота

Карма: 5
Рейтинг сообщений: 61
Зарегистрирован: Пт окт 23, 2009 15:32:35
Сообщений: 1929
Откуда: Челябинск
Рейтинг сообщения: 0
градусы вещь с потолка взятая, почему 360? могли 100 или 1000 сделать для удобства, а еще лучше 1024, пополамить удобно :)

число пи же для измерения углов имеет прямой смысл. если у окружности радиусом 1 метр повернете радиус на 1 радиан, то конец этого радиуса пройдет по окружности расстояние ровно в один метр, а если на 0.01 радиан, то 1 сантиметр. удобно, из угла напрямую получаем расстояние без пересчетов. если мы провернем радиус на полный оборот, то его конец пройдет расстояние 2*пи радиан, вот отсюда и пи. ну единственное на что можно посетовать что когда то давно за число пи приняли отношение длины окружности к диаметру, а не к радиусу, тогда бы никаких двоек не было


Вернуться наверх
 
Не в сети
 Заголовок сообщения: Re: Транзистор (ВАХ, делитель...)
СообщениеДобавлено: Ср дек 15, 2010 02:51:40 
Нашел транзистор. Понюхал.
Аватар пользователя

Зарегистрирован: Вс мар 29, 2009 16:54:18
Сообщений: 151
Рейтинг сообщения: 0
Я поискал в интернете ответ на свой вопрос и с раза двадцатого нашел. Вот девушка спрашивает http://otvet.mail.ru/question/20929909/ : "число ТТ (пи) равно 3,14 потому что Отношение длины окружности к её радиусу а почему число ТТ равно 180 градусов спасибо". Ей следует ответ:

Число Пи = отношению длины окружности L к её радиусу R (L= 2 х Пи х R) и Пи = примерно 3,1415926... не зависит от размера окружности.

Если взять радиус окружности = 1 см., то длина окружности будет равна 2 х 3,14... в см.

Одновременно, если полная окружность соответствует углу в 360 град, половина 180 град, что соответствует половине дуги единичной окружности, т.е. Пи.

Так и измеряют любые углы долями числа Пи


Таким ответом я могу удовлетвориться. Формула которая дается в начале ответа L= 2 х Пи х R может быть записана и иначе L= Пи х 2R, где 2R это удвоенный радиус, т.е. диаметр окружности. Далее в ответе написано: "Если взять радиус окружности = 1 см., то длина окружности будет равна 2 х 3,14... в см". Можно сказать по другому: "Если взять удвоенный радиус окружности = 2 см., то длинна окружности будет равна 6.28 в см, что равно значению 2ПИ". Или можно для пущей ясности сказать: Если взять диаметр окружности = 2 см...".

То есть откуда взялось число 2ПИ? Отсюда: L= 2 х Пи х R (L= Пи х 2R). Видно, что между формулой круговой частоты w=2П*F и формулой расчета длинны окружности L= 2 х Пи х R (L= Пи х 2R) нет никакой разницы за исключением взаимозамены L - W и R - F. Уже от числа 2ПИ идут как производные ПИ окружности: 1/2ПИ окружности, 1/4ПИ окружности и т.д. Просто число 2ПИ делят на части и получают производные. Круговую частоту W, пользуясь графиком http://upload.wikimedia.org/wikipedia/c ... ersion.svg , можно измерять в чем угодно. Хотите измеряйте в радианах, хотите в ПИ, а хотите в градусах. Все зависит от стандарта к которому договорились, т.е. w измеряют в радианах.

В данном случае L= 2Пи х R получают длину окружности, а в этом w=2П х F круговую частоту. Если взглянуть повнимательнее, то нетрудно заметить, что круговая частота, это длинна. Длинна окружности в которую вписывается синусоида, но без учета амплитуды, т.к. в формуле она отсутствует.


В старом справочнике радиолюбителя нашел такую трактовку угловой частоты:
"Угловая частота - число колебаний, совершаемых за 2ПИ [сек].
Если период колебаний есть Т, то их частота, т.е. число колебаний в 1 сек,

f = 1/t ,

а их угловая частота

w = 2ПИ*f = 2ПИ/Т".


Но как понять значение 2ПИ в качестве времени? Может это опечатка или авторы справочника сами не знали как объяснить, что такое 2ПИ, и сочли его за время или попросту интерпретировали за время? Определенно, что в качестве единицы в формуле f = 1/t выступает какая-то целая часть, которой может быть секунды, минута или час. Просто результат будет выражен в герцах, килогерцах или мегагерцах.


Вернуться наверх
 
Не в сети
 Заголовок сообщения: Re: Транзистор (ВАХ, делитель...)
СообщениеДобавлено: Ср дек 15, 2010 10:46:23 
Поставщик валерьянки для Кота

Карма: 5
Рейтинг сообщений: 61
Зарегистрирован: Пт окт 23, 2009 15:32:35
Сообщений: 1929
Откуда: Челябинск
Рейтинг сообщения: 0
в электронике использование радиан/сек вместо периодов/сек имеет те же основания что и в механике, избавление от лишних коэффициентов при расчетах.

каким будет напряжение синусоидального сигнала амплитудой 10в через 0.1сек от начала периода при частоте X герц? 10*sin(0.1*X*6.28318531).

каким будет напряжение синусоидального сигнала амплитудой 10в через 0.1сек от начала периода при угловой частоте X радиан/секунду? 10*sin(0.1*X)


Вернуться наверх
 
Не в сети
 Заголовок сообщения: Re: Транзистор (ВАХ, делитель...)
СообщениеДобавлено: Ср дек 15, 2010 22:09:33 
Нашел транзистор. Понюхал.
Аватар пользователя

Карма: 1
Рейтинг сообщений: 8
Зарегистрирован: Чт дек 09, 2010 19:47:18
Сообщений: 165
Откуда: г. Армавир Краснодарского края
Рейтинг сообщения: 0
К предыдущему посту от KT608B
Ужас, какая мешанина!... Даже сортировать не буду, что правильно, что неправильно.
Вы все перепутали: длину окружности, градусы, радианы, частоту, угловую скорость, фазу...

Значит, так. Углы измеряются длиной дуги, на которую они опираются (из вершины угла как из центра проводим окружность единичного радиуса). Эта единица измерения углов называется радиан (мужской род).
Поскольку длина полной единичной окружности равна 2Пи, то угол в полный оборот содержит 2Пи радиан. Развернутый угол - Пи радиан, прямой угол Пи/2 радиан.
С углами все. Дальше уже сами. (Да, 1 радиан = 57.29578 градусов, а то и тут умудрились напутать)

Угловая скорость - то, что обычно обозначают буквой Омега. Представляем себе секундную стрелку. За одну секунду она поворачивается на угол 2Пи/60, Угловая скорость секундной стрелки Омега = Пи/30 радиан/с.

Частота - количество полных оборотов за секунду. Обозначаем через f. Для секундной стрелки f = 1/60 (1/с) = 1/60 Гц.
Можно сообразить, что между частотой и угловой скоростью имеется прямая связь (чем больше частота, тем больше угловая скорость). Рассуждение тривиально:
частота - количество оборотов в секунду, угловая скорость - количество радиан в секунду, один оборот - это 2Пи радиан:
Омега = 2Пи (радиан) * f (Гц)
Иногда, чтобы все еще больше запутать, угловую скорость называют угловой частотой, Лучше этого никогда не делать.
Да, очень часто (чуть более чем всегда) единицу измерения радиан не пишут (поскольку она безразмерная), что еще более запутывает.

В радиотехнике и электротехнике синусоидальные величины представляют в виде проекции вращающегося вектора. Например, U = Uo cos(wt). Тут я вместо омега пишу w. U - это мгновенная величина напряжения, Uo - амплитуда напряжения, t - время, w - угловая скорость вращения вектора. То, что стоит в скобках - называется фаза. Попросту говоря, это угол, на который повернулся вектор в момент времени t.
Можно перейти от угловой скорости к частоте (ее проще измерять, да и нагляднее она): U = Uo cos(2Пи*ft).

То есть, чисто математически, все равно как считать, через угловую скорость или через частоту. В математике все выражения естественным образом получаются через угловую скорость, без всяких Пи. Кому больше нравится частота, могут пересчитать для нее.


Вернуться наверх
 
Не в сети
 Заголовок сообщения: Re: Транзистор (ВАХ, делитель...)
СообщениеДобавлено: Вс дек 26, 2010 14:37:03 
Нашел транзистор. Понюхал.
Аватар пользователя

Зарегистрирован: Вс мар 29, 2009 16:54:18
Сообщений: 151
Рейтинг сообщения: 0
На этой ноте хочу закончить обсуждение числа ПИ. Для себя я понял связь ПИ в формулах казалось бы несвязанных друг с другом. Каждый понимает ПИ в меру своей достаточности. Кто-то удовлетворяется поверхностным чтением формул, а кто-то копает в самую суть физико-математических свойств. Любое понимание не может снизойти как манна небесная, поэтому нельзя удовлетворятся чужими ответами, которые основаны на индивидуальном понимании, а нужно додумываться самостоятельно, только в этом случае ответ окажется полным и всеобъемлющим.

1) Круг пронумерован: радианами, ПИ, градусами http://upload.wikimedia.org/wikipedia/c ... ersion.svg . И его можно пронумеровать чем угодно. Все зависит от необходимости. Я сам лично могу придумать новую единицу исчисления окружности, назвав ее, допустим, карбонд. И в этих карбондах я могу проводить расчеты, а при необходимости пересчитывать их в любую другую единицу.

2) Откуда берется 2ПИ: "Если взять радиус окружности = 1 см., то длина окружности будет равна 2 х 3,14... в см".

3) Откуда берутся ПИ, 1/2ПИ, 1/4ПИ: "Если полная окружность соответствует углу в 360 град, половина 180 град, что соответствует половине дуги единичной окружности, т.е. Пи. Так и измеряют любые углы долями числа Пи".

4) Фаза, это просто точка ФИо на синусоиде или окружности http://cor.edu.27.ru/dlrstore/1cc7a804- ... 100902.gif. Разность фаз, значит разность между этими точками. Ее можно измерять в чем угодно, хотите в ПИ или в градусах, а хотите и в радианах, просто нужно измерить угол между двумя точками http://upload.wikimedia.org/wikipedia/c ... ersion.svg .

5) Частота f, это количество оборотов в секунду. Один герц, это одно колебание в секунду и значит один оборот 2ПИ или 360*. Если угловую частоту выражать через обороты в секунду, то она совпадает с частотой вращения w = f http://ru.wikipedia.org/wiki/Угловая_частота .

6) Формула длинны окружности L = 2Пи*R соотносится с w = 2ПИ*f совершенно одинаково. В первом случае получают длинну окружности для радиуса круга. Во-втором длинну окружности для частоты тока http://upload.wikimedia.org/wikipedia/c ... ersion.svg . То есть в какую длинну на окружности уложится 1,2,3,4... колебания тока...


На последней строчке я задумался. В общем для числа ПИ надо создавать отдельную тему. И желая вернуть тему в русло непосредственно транзистора я хочу задать вопрос. У меня есть приемник ВЭФ-202, в нем испортился из-за времени транзистор в УВЧ. Он просто потерял h21. Не находя такого же транзистора и просто не желая ставить старинные транзисторы в приемник, я решил пойти по другому пути. В журнале радио 1992/11 http://publ.lib.ru/ARCHIVES/R/''Radio'' ... djv%5D.zip я нашел доработку УВЧ, где взамен германиевого П423 ставится полевой КП303Д с изменением подачи смещения в схеме. Но выполнив все так как в статье меня постигло разочарование. Чувствительность приемника не увеличилась, а даже ухудшилась. Прикасаясь металлическим предметом на контактную дорожку выхода УВЧ сразу заметен подъем усиления, а прикасаясь на входе ничего не меняется. Я подумал, что неисправен КП303 и проверил его, но он оказался работоспособным. Тогда я еще раз внимательно посмотрел на схему и обнаружил, что полевой транзистор включен по схеме истокового повторителя, т.е. он не усиливает напряжение колебаний, а только ток, повторяя амплитуду входного тока на выходе. Раздосадованный этим я решил вернуться к идее с заменой не на полевой, а на биполярный транзистор, потому что в таком случае транзистор оказывается включенным по схеме с ОЭ. Ради интереса я впаял в схему КТ315 и установил на входе регулируемый делитель напряжения. Регулируя этот делитель я изменял чувствительность приемника. Вопрос следующий, на какую часть характеристики я попадал, когда транзистор давал максимальное усиление?


Вернуться наверх
 
Не в сети
 Заголовок сообщения: Re: Транзистор (ВАХ, делитель...)
СообщениеДобавлено: Вс дек 26, 2010 17:34:57 
Нашел транзистор. Понюхал.
Аватар пользователя

Зарегистрирован: Вс мар 29, 2009 16:54:18
Сообщений: 151
Рейтинг сообщения: 0
Отвечая самому на свой вопрос. Думаю, что изменяя делитель напряжения я вывел рабочую точку характеристики транзистора из нелинейного участка на прямолинейный. Но крутя делитель я заметил, что в одном определенном положении усиление максимально, а если изменять сопротивление влево или вправо, то усиление начинает падать. Все таки, что это за точка на характеристике?


Вернуться наверх
 
Не в сети
 Заголовок сообщения: Re: Транзистор (ВАХ, делитель...)
СообщениеДобавлено: Пн дек 27, 2010 01:22:35 
Нашел транзистор. Понюхал.
Аватар пользователя

Зарегистрирован: Вс мар 29, 2009 16:54:18
Сообщений: 151
Рейтинг сообщения: 0
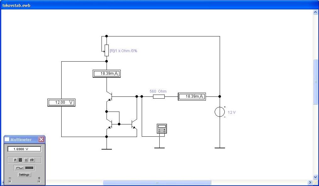
Сейчас занимаюсь обратным инженерингом заинтересовавшей меня схемы. Название статьи со схемой: "Подавление синфазной помехи радиоприему" http://sezador.radioscanner.ru/pages/ar ... reject.htm В одной из приведенных схем применен токовый стабилизатор для стабилизации рабочей точки транзисторов. Схема стабилизации заимствована из книги "Полупроводниковая схемотехника" стр. 43., и называется она: схема "токового зеркала" с транзистором в диодном включении. Из этой книги вообще непонятно как это зеркало работает, сразу видно, что она рассчитана на подготовленных инженеров, которые находятся уже в курсе принципа работы. Поэтому я решил смоделировать схему в виртуальной среде, дабы быстро сориентироваться в принципе действия.

Изображение

Оказалось действительно, что через левый верхний транзистор протекает стабилизированный ток. Изменяя переменным резистором напряжение в цепи этого транзистора от 2 до 12 вольт, ток остается стабилен на уровне 18 миллиампер. Из рисунка видно, что ток стабилизации задается резистором 560 Ом. Напряжение питания "-" напряжение падения "/" на сопротивление 560 Ом "=" ток стабилизации схемы.

Но все же глядя на схему она не кажется элементарной, какой на самом деле является. Второй рисунок демонстрирует ее простоту.

Изображение

Схема представляет из себя: датчик тока - диод; элемент обратной связи - правый по схеме транзистор. Ток протекающий через резистор 560 Ом неизменен. Но вот моделируя вторую схему я заметил свою же ошибку. Нельзя транзистор в диодном включении заменять диодом, потому что коллекторно-эммитерный переход тоже меняет свое сопротивление. То есть больше ток через диодно-включенный транзистор - больше падение напряжения на нем, т.к. транзистор приоткрывается. Диод же насыщаясь дает при любом токе падение напряжения 0.6 вольт.

На рисунке три прекрасно видно за счет чего схема называется токовое зеркало. Транзистор VT1 включен по схеме с общик коллектором, т.е. это эммитерный пов торитель. Транзистор VT2, это датчик тока. Транзистор VT3 усилитель обратной связи, который изымает с базы VT1 такой потенциал, какой...

Изображение


Вложения:
tokovstab.rar [8.72 KiB]
Скачиваний: 199
TokovStab3.jpg [42 KiB]
Скачиваний: 643
TokovStab2.jpg [33.48 KiB]
Скачиваний: 690
TokovStab.jpg [34.34 KiB]
Скачиваний: 668
Вернуться наверх
 
Не в сети
 Заголовок сообщения: Re: Транзистор (ВАХ, делитель...)
СообщениеДобавлено: Пн дек 27, 2010 02:18:27 
Поставщик валерьянки для Кота

Карма: 5
Рейтинг сообщений: 61
Зарегистрирован: Пт окт 23, 2009 15:32:35
Сообщений: 1929
Откуда: Челябинск
Рейтинг сообщения: 0
если бы транзистор был идеальным элементом Iк=f(Uбэ), то в токовых зеркалах вообще бы необходимости не было, задал делителем напряжение на базе и получил идеальный источник тока. токовое зеркало нужно чтобы скомпенсировать все неидеальности одного транзистора, вычтя из него неидеальности почти идиентичного (на том же кристалле, с теми же примесями, при той же температуре). у одного транзистора задают ток коллектора и смотрят а какое же Uбэ он сам себе выставил чтобы такой ток пропустить и копируют это напряжение на Uбэ другого транзистора.

это тоже не идеальная компенсация, транзисторы работают при одинаковом Uбэ, при одинаковой температуре, но при разных Uкэ которое тоже в небольшой степени влияет на Iк (хотя в идеальное модели не должно), поэтому для пущей точности туда третий транзистор включают, который делает Uкэ на исходных двух почти равным

в симуляторе поведение токового зеркала изучать сложно, потому-что они как раз слабо показывают неидеальности транзисторов, да и два одинаковых элемента в симуляторе всегда абсолютно одинаковы. в симуляторе можно завести на Uбэ фиксированное напряжение и получить идеальный источник тока без всяких зеркал


Вернуться наверх
 
Не в сети
 Заголовок сообщения: Re: Транзистор (ВАХ, делитель...)
СообщениеДобавлено: Пн дек 27, 2010 12:39:41 
Нашел транзистор. Понюхал.
Аватар пользователя

Зарегистрирован: Вс мар 29, 2009 16:54:18
Сообщений: 151
Рейтинг сообщения: 0
Спасибо, доходчиво пишите!


Вернуться наверх
 
Не в сети
 Заголовок сообщения: Re: Транзистор (ВАХ, делитель...)
СообщениеДобавлено: Пн дек 27, 2010 12:59:12 
Нашел транзистор. Понюхал.
Аватар пользователя

Зарегистрирован: Вс мар 29, 2009 16:54:18
Сообщений: 151
Рейтинг сообщения: 0
Смоделировав схему усилителя и экспериментируя с подачей смещения я выяснил, почему в одном положении входного делителя напряжения усиление каскада максимально, а в левом или в правом оно падает. На виртуальном экспериментальном стенде видно, если изменять сопротивление делителя, что при малом напряжении смещения рабочая точка находится в области отсечки тока. На рисунке точка а) http://www.reltehnika.ru/images/for_374.jpg Из-за этого происходит падение усиления, т.к. синусоидальное колебание усиливается неполностью, потому что ее часть обрезается. При нулевом смещении на базу транзистор вообще не будет открываться или откроется, но при входной амплитуде в 1 вольт и усиление будет происходить в классе С с отсечкой половины синусоиды. Наоборот происходит если подать слишком большое смещение, тогда транзистор войдет в область насыщения http://www.reltehnika.ru/images/for_374.jpg (точка б)) и усиление транзистора упадет.

Изображение

В схеме есть ошибка. Я взял слишком маленькую емкость разделительного конденсатора идущего от генератора сигнала. Напряжение смещения как бы подпирает этот конденсатор и амплитуда колебаний становится зависимой от изменения напряжения смещения. Конденсатор надо взять порядка 1000 мкФ, тогда площадь обкладок будет достаточно большой и заряд смещения не перекроет заряд сигнала идущего с генератора.


Вложения:
uvc.rar [8.92 KiB]
Скачиваний: 201
for_374.jpg [19.71 KiB]
Скачиваний: 695
UVC.jpg [48.73 KiB]
Скачиваний: 694


Последний раз редактировалось KT608B Пн дек 27, 2010 13:40:38, всего редактировалось 1 раз.
Вернуться наверх
 
Не в сети
 Заголовок сообщения: Re: Транзистор (ВАХ, делитель...)
СообщениеДобавлено: Пн дек 27, 2010 13:40:21 
Поставщик валерьянки для Кота

Карма: 5
Рейтинг сообщений: 61
Зарегистрирован: Пт окт 23, 2009 15:32:35
Сообщений: 1929
Откуда: Челябинск
Рейтинг сообщения: 0
в схеме с общим эмиттером без обратной связи и с резистивной неактивной нагрузкой на коллекторе зависимость коэффициента усиления от напряжения Uбэ довольно сложна:

K = Rk*Iнас*(exp(Uвх/Uт)-1))/Uвх. где Iнас - характеристика транзистора, Uт - температурный коэффициент. анализировать такую зависимость сложно. в принципе понятно что exp(x)/x будет непрерывно расти с увеличением x, но это одновременно потребует уменьшения Rk чтобы сигнал не подрезался о напряжение питания, а значит не все так однозначно.

гораздо удобнее рассматривать зависимость коэффициента усиления от напряжения на выходе (на коллекторе) чем на входе, там все экспоненты исчезают, Iнас исчезает, и получается тривиальнейшая зависимость K=-(Uпит-Uк)/Uт. (никакой мистики, это чистой воды математика, выводится из вышеприведенной сложной формулы). Вообще не зависит от характеристик транзистора!

Uт равно 25мв при комнатной температуре (23560.05мкв+86.25мкв*T(цельсия)). То есть для ващей схемы можно заранее сказать что независимо от величины Rк, независимо от h21э и других характеристик транзистора, если питание 10 вольт и вы выставите такое смещение чтобы без сигнала Uk было 8в то коэффициент усиления для малого сигнала будет K=2/0.025=80, а при Uk=1в - K=360, а при 120 граудусах цельсия Uт=34.3мв и тогда K будет 58.3 и 262.4 для рассмотренных выше случаев.

Это усиление для малого сигнала. А если вы попытаетесь задать такой входной сигнал, что Uк будет меняться с размахом от 1в до 8в, то нижняя часть сигнала будет усилена в 360 раз, а верхняя в 80, то есть он будет капитально искажен. Тут не обойтись без обратной связи которая бы сделала усиление более линейным, меньше зависящеим от температуры, но меньшей величины, допустим K от 10 до 9.8 в точках где до этого было 360 и 80 при комнатной температуры и от 9.99 до 9.78 при 125 градусах.


Вернуться наверх
 
Не в сети
 Заголовок сообщения: Re: Транзистор (ВАХ, делитель...)
СообщениеДобавлено: Вс янв 23, 2011 01:14:08 
Нашел транзистор. Понюхал.
Аватар пользователя

Зарегистрирован: Вс мар 29, 2009 16:54:18
Сообщений: 151
Рейтинг сообщения: 0
Влияние на ВАХ сопротивления Rэ.

Никто мне не помогает, но тем временем я делаю уверенные шаги вперед в попытке проиллюстрировать сказанное, но не объясненное, словами. Любое понимание не приходит с потолка. Вначале идет сбор информации, потом классификация и затем осознание. Осознавать текстовую информацию не удобно и когда ее очень много, то и сложно. В общем я за графический подход во всем и только уж затем текстовое его описание. Мы живем в мире визуальном и туже слуховую информацию все равно визуализируем.

Программой визуального анализа схем EWB 5.12 мне было неудобно пользоваться для снятия ВАХ с полупроводниковых приборов. Реальных средств (анализаторов параметров П/П) для быстрого снятия характеристик я так же не имею, хотя с ними работать было бы проще. Вставил полупроводник в такой прибор, задал параметры, и характеристика на экране. Не нужно было бы ломать голову в Spice моделях и пытаться осознать кучу функций программ симуляторов. В общем по наводке на программу Micro-Cap ее установил и ей оказалось в виртуальной среде проще снимать характеристики с транзисторов и диодов. К тому же она имеет в себе специальную подпрограмму для создания моделей по справочным данным элемента, т.е. в нее не нужно вводить большое количество специфической информации для Spice моделей.


Теперь конкретно по делу. Меня давно интересовало влияние эмиттерного сопротивления в цепи транзистора включенного по схеме ОЭ. Но с EWB 5.12 мне было сложно провести исследование такого влияния, потому что программа не умеет строить семейство ВАХ. Я включил Micro-Cap, в моделях схем для примера выбрал ту, что строит выходную ВАХ:

Изображение
http://fotki.yandex.ru/users/kt608b/view/312326/

А вот снятые мной вольт-амперные характеристики модели транзистора 2N5109, spice данные которой мне помогли найти viewtopic.php?f=21&t=16155&start=20 . Я внес их в программу Micro-Cap. Эта программа умеет создавать spice модель из текстового файла, а также может основываясь на данных из справочника. Для этого там есть специальный component editor. Первая ВАХ снята без сопротивления Rэ:

Изображение
http://fotki.yandex.ru/users/kt608b/view/312323/

Сопротивление 1.5 Ом:

Изображение
http://fotki.yandex.ru/users/kt608b/view/312319/

Сопротивление 10 Ом:

Изображение
http://fotki.yandex.ru/users/kt608b/view/312320/

Сопротивление 50 Ом:

Изображение
http://fotki.yandex.ru/users/kt608b/view/312321/

Сопротивление 100 Ом:

Изображение
http://fotki.yandex.ru/users/kt608b/view/312322/

Программа Micro-Cap большая и сложная. Я только начал ее осваивать и пока что мне сложно с ней работать. Мне не удалось пока построить входную ВАХ, поэтому я буду говорить о выходной. В чем различие всех снятых мной выходных ВАХ? Удивительно, но читая книги и переваривая всю эту кашу, которую они собой представляют, у меня сложилось впечатление что эммитерное сопротивление изменяет углы наклона характеристик на семействе прямых. Оказалось все куда проще. Сопротивление Rэ ограничивает максимальный ток базы! Видно, что на последних графиках, где Rэ 50 Ом и 100 Ом, верхние линии не прорисованы. При достижении определенного тока базы, транзистор просто перестает открываться и о каком либо влиянии на наклон ВАХ нет даже намека. То есть транзистор с обратной связью по току, рассчитывается тем же графическим способом, но с поправками на ограничение тока. Обратная связь по току называется стабилизирующей, но не уточняется, что конкретно она стабилизирует. Я давно уже обращал внимание на то, что в мощных выходных каскадах обязательно ставят в эмиттер обычно парочку (для увеличения рассеиваемой мощности) резисторов от 1 Ома до 5-ти Ом. Эти резисторы просто препятствуют выходу транзистора из строя в следствии не предвиденного изменения режима каскада. Например, одним из таких влияний на режим является увеличение температуры, когда токи увеличиваются. Данная стабилизация не влияет на наклон ВАХ, а только урезает ток, чтобы транзистор остался жив.

Входные же ВАХ снимать особого смысла не имеет, так как вы видите, что соотношения токов на всех графиках одинаковы, значит и входная характеристика транзистора не претерпела изменений. При расчете каскадов сопротивление Rэ надо суммировать к входному и выходному.

П.С.Следующая на очереди ООС по напряжению. Зачем я все это делаю? Я не удовлетворен объяснениями в учебниках, потому что они мутные и неопределенные. Мне нужна точность, понимание процессов протекающий вокруг и около транзисторов.


Вложения:
BAX2(50 Om).jpg [46.6 KiB]
Скачиваний: 694
BAX2(10 Om).jpg [81.42 KiB]
Скачиваний: 705
BAX2(1.5 Om).jpg [87.77 KiB]
Скачиваний: 702
BAX1.jpg [87.03 KiB]
Скачиваний: 678
Комментарий к файлу: ВАХ
BAX.jpg [91.65 KiB]
Скачиваний: 719


Последний раз редактировалось KT608B Вс янв 23, 2011 20:09:13, всего редактировалось 2 раз(а).
Вернуться наверх
 
Не в сети
 Заголовок сообщения: Re: Транзистор (ВАХ, делитель...)
СообщениеДобавлено: Вс янв 23, 2011 02:28:40 
Друг Кота

Карма: 27
Рейтинг сообщений: 206
Зарегистрирован: Чт ноя 26, 2009 11:16:50
Сообщений: 6015
Откуда: Москва
Рейтинг сообщения: 0
Про эмиттерный резистор неплохо написано в Хоровице, Хилле (имею в виду схему ОЭ). Они предполагают (в соответствии со взятой ими математической моделью транзистора), что любой транзистор уже содержит в себе собственный эмиттерный резистор, величина которого зависит от тока эмиттера (Rэ(Ом)=25/Iк(мА). (верно для линейного режима, не верно для насыщения). А внешний эмиттерный резистор просто добавляется к внутреннему. Дальше делаются расчеты.


Вернуться наверх
 
Не в сети
 Заголовок сообщения: Re: Транзистор, это очень просто!
СообщениеДобавлено: Вс янв 23, 2011 20:26:14 
Модератор
Аватар пользователя

Карма: 46
Рейтинг сообщений: 236
Зарегистрирован: Чт окт 27, 2005 18:50:07
Сообщений: 11169
Откуда: из мест не столь отдалённых
Рейтинг сообщения: 0
Медали: 2
Получил миской по аватаре (1) Мявтор 3-й степени (1)
Уважаемый КТ608В, Вы самостоятельно постигаете тонкости злектроники, и пользуетесь для этого схемотехническими программами и виртуальными приборами. Подобных материалов на нашем сайте нет.
Чмтаю Ваши лабораторные работы, и возникла мысль= выделить их в виде отдельной ОБУЧАЛКИ. :write:


Вернуться наверх
 
Не в сети
 Заголовок сообщения: Re: Транзистор, это очень просто!
СообщениеДобавлено: Вс янв 23, 2011 22:14:43 
Нашел транзистор. Понюхал.
Аватар пользователя

Зарегистрирован: Вс мар 29, 2009 16:54:18
Сообщений: 151
Рейтинг сообщения: 0
Спасибо! Я вплотную не касался темы транзистора, примерно, с год. Теперь решил прояснить для себя вопрос с обратными связями. Только они мешают заняться конкретными схемными расчетами для конструкций, которые я хочу собрать. Одна из основных, это: "Электрическое подавление помех по принципу интерференции" - http://www.cqham.ru/int8.htm . В ней используется дефицитный транзистор 2N5109, у него есть аналог КТ983А. Обои эти транзисторы стоят по 300 рублей, будет являться роскошью покупка за такую цену, тем более, что мне нужно две штуки, а это значит надо покупать три, на случай непредвиденного выхода из строя одного. Есть еще какие-то импортные аналоги, но их я так же не нашел в российских магазинах. Это транзистор средней мощности с граничной частотой 1.5 ГГц. Есть много советских транзисторов близких по параметрам, один из них, это КТ610. В конце концов схему можно было бы переделать на полевые транзисторы КП303 http://sezador.radioscanner.ru/pages/ar ... reject.htm . Но мне интересно не просто заменить транзистор, а именно разобраться в свойствах, чтобы можно было легко пересчитывать схемы под нужные мне элементы.
Но в этой схеме http://www.cqham.ru/int8.htm транзисторы не просто установлены, они подогнаны под входное и выходное сопротивление. Входное у них 50 Ом, а выходное 100 Ом. Как я полагаю, сопротивление нагрузки каскада подобрано таким образом, что нагрузочная характеристика наклонена под определенным углом и выходные параметры на рабочей точке имеют сопротивление 100 Ом. Но следует сказать, что это сопротивление дифференциальное, т.е. на переменном токе. Мне хочется разобраться с этим, что называется дизассемблировать схему автора.

Выделить, это конечно хорошо, но мне кажется мало информации и много неточностей. В том числе я допустил неточность со снятием характеристики схемы с ООС по току. Запутался в переменных программы и снял характеристики на самом транзисторе вместо схемы в целом. То есть я снимал параметры с перехода Б-Э, когда как надо было измерять вместе с сопротивлением Rэ. Это, к сожалению, я заметил в последнюю минуту.
Вот если бы кто-нибудь классифицировал информацию, дополнил своими примерами, или вообще бы написал маленькую обучающую программу, где показал бы в интерактивном режиме влияние на ВАХ транзистора, обратных связей, вот это было бы здорово.


Вернуться наверх
 
Показать сообщения за:  Сортировать по:  Вернуться наверх
Начать новую тему Ответить на тему  [ Сообщений: 204 ]     ... , , , 6, , , ...  

Часовой пояс: UTC + 3 часа


Кто сейчас на форуме

Сейчас этот форум просматривают: нет зарегистрированных пользователей и гости: 44


Вы не можете начинать темы
Вы не можете отвечать на сообщения
Вы не можете редактировать свои сообщения
Вы не можете удалять свои сообщения
Вы не можете добавлять вложения

Найти:
Перейти:  


Powered by phpBB © 2000, 2002, 2005, 2007 phpBB Group
Русская поддержка phpBB
Extended by Karma MOD © 2007—2012 m157y
Extended by Topic Tags MOD © 2012 m157y