![]() |
![]() |
||||||||||||
УНЧ достоверного звучания
Автор: Igoremail УНЧ достоверного звучания
на 3-х деталях.
В поисках хорошего звука.
Предлагается простая и надёжная схема усилителя с хорошими параметрами, хорошей повторяемостью и чётким по-настоящему достоверным звуком.
Я задался целью собрать для дома УНЧ с хорошими параметрами и хорошо звучащий из минимально возможного количества недорогих деталей. И тут я столкнулся с проблемой: параметры-то определить легко, а вот звучание.... Приходится довольствоваться такими описаниями как, например "прекрасный лёгкий звук", или "чистый, сочный, бархатистый", ну и конечно "детальный" и особенно "тёплый ламповый" и "мягкий". Вот я хочу усилитель с "мягким" звуком. Схема-то какая? И тут становится понятно, что узнать как звучит можно только собрав и прослушав.
Прослушивание проходило в техническом помещении с хорошей акустикой. Хороший CD(диджейский Pioneer2000), лицензионный диск, колонки JVC средний класс 3 полосный фазоинвертор (сначала), Dinacord 15 дюймовые(потом), настоящий JBL студийные мониторы (в конце). Слушали рок, джаз, поп и симфоническую музыку. Сравнивали звук этого усилителя с наиболее популярными хорошо звучащими радиолюбительскими схемами (транзисторный а-класс, Super-A класс, унч с согласующим трансформатором и ламповый двухтактник), и заводскими(Dartzeel, Marantz и Hitachi 80-х годов).
Итог: 1. малое (арифметическое) количество гармоник не даёт явного преимущества в звуке перед бесконечным "хвостом" гармоник при условии их общего невысокого значения.
2. превалирование чётных гармоник(лампа и параллельный линейный унч) тоже не даёт преимущества в звуке.
3. очень глубокие ОООС в сочетании с межкаскадными обратным связями улучшают цифры, но немного «сушат» звук.
Результаты слепого прослушивания: Те кому «послышалось», что при прослушивании джаза усилитель номер 1(например) звучал немного лучше, при прослушивании рока предпочли другой усилитель. А при смене акустики приоритеты вообще изменились. Только 4 человека из 10 выделили особое звучание лампового двухтактника, но все четверо заметили не "более красивый звук", а просто другой тембровый окрас. Это всё. В остальном больше никто ничего не отличил. (Точнее – были суждения «за» и «против», но к более-менее единому мнению прийти не удалось. ) Вся техника звучала весьма достойно. (Это скорее потому, что все выбранные образцы очень верно передают звук). Зато 10 из 10 заметили на слух замену акустики.
Выводы: усилитель должен обеспечить THD не более 0.01%(можно и меньше, но даже 0.03 от 0,003 на слух уже практически невозможно отличить), обеспечивать хорошую перегрузочную способность, обязательно быть «быстрым», иметь минимальные "переключательные" искажения и низкий уровень собственных шумов, быть хорошо повторяемым и нетребовательным к тщательному подбору деталей, по возможности содержать поменьше активных элементов, т.к. принцип "меньше активных элементов - меньше нелинейных искажений" пока никто не отменял, и должен быть нетребовательным к питанию.
С учётом этого и предлагается для повторения простая схема.
Вот её краткие характеристики.
- скорость нарастания выходного напряжения - 40 В/мкС
- THD - 0.000% (моими приборами не измеряется) на 1кГц ; 0.009% на 20 кГц
- уровень шумов - менее -100 dB
- идеальный ноль на выходе (+- 3mV)
- полоса пропускания - 500 kHz (без входного фильтра)
- питание - простой выпрямитель
- чувствительность - 0.75 В.
- усилитель полностью линейный до 20 кГц и выше
- мощность - 85 Вт (на 4 Омах), 45 Вт (на 8 Омах) вполне достаточно для дома
Приведённые ниже осциллограммы сняты при подключении куска нихромовой спирали сопротивлением 4 Ом.
Цифры неплохие. Что касается звука - звук ровный, детальный, воспроизводит трек именно так как его задумал композитор(по мнению слушавших музыкантов), ровно и достоверно, без всяких прикрас.
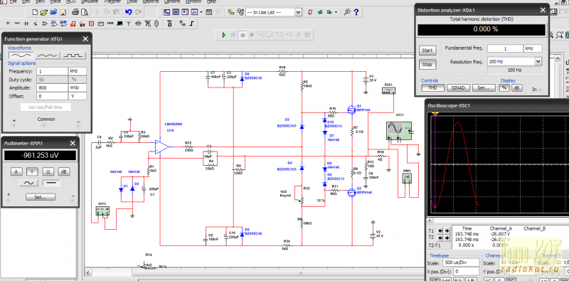
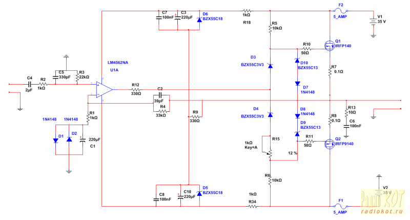
Схема простая. Но звук тем не менее настоящий, какой и должен быть. Схема изображена на Fig_1. Все параметры сняты после сборки навесным монтажом. Это есть на фото ниже (Fig_5). Печатную плату для схемы из 3-х деталей решил не делать - собрал на макетке. Интересующиеся могут рассмотреть фото полного сигнала (Fig_2) и сигнала с ограничением на 1 кГц (Fig_3), а также сигнала с ограничением на 20 кГц (Fig_4) внизу в прикреплённых файлах. Там также есть схема и результаты измерений шума(Fig_6) и искажений(Fig_7).
Fig_1. Схема УНЧ достоверного звучания
Fig_2. Полный сигнал
Fig_3. Ограничение сигнала на 1 кГц
Fig_4. Ограничение сигнала на 20 кГц
По схеме: Питание +-35.....45V. Можно ещё снизить на 10 В(соответственно с потерей мощности). Можно увеличить, но мощность при этом не возрастёт, только сильнее греться будет. Конденсаторы выпрямителя по 10000 мкФ в плечо на канал вполне достаточно. Их желательно зашунтировать плёночными по 0,1.......0,15 мкФ. Лично у меня 10000 мкФ в плечо на оба канала. Можно разместить прямо на плате вблизи от транзисторов добавочные ёмкости по 2000......4000 мкФ в плечо. Но можно вообще на плате ничего не ставить, если провода от выпрямителя не тонкие и не длинные.
Fig_5. Первая проба навесным монтажом
Так как выходной каскад с общим стоком и не усиливает напряжение, для достижения декларируемой мощности пришлось применить вольтодобавку в питании операционного усилителя и поставить стабилитроны с максимально возможными для него +-18V.
Резисторы - все кроме истоковых по 0,25.....0,5 Вт (кому как нравится). Истоковые R7 и R8 – 5-и Ваттные по 0.1 Ома ( можно 0,2 Ома), а R13 – 2-х Ваттный.
Конденсаторы C1, C3 и C10 на напряжение 25 V.
Регулировка тока покоя R15 (1.....2 кОм) желательно многооборотный.
Цепочка D7 - D10 служит для защиты транзисторов.
Выходные транзисторы - недорогие IRFP140 и IRFP9140, менять их на дорогие специально разработанные для аудио не вижу смысла, т.к. на слух даже на хорошей дорогой акустике разницы нет, а на средней бытовой – и подавно. Но если всё же захотите ставить на выход «аудиофильские латералы» 2sk1058 и 2sj162 (или 2sk1530 и 2sj201) или что ещё, то цепочка защиты будет не нужна, т.к. она уже встроена в дорогих японцев.
Операционный усилитель я применил неплохой (LM4562), но можно ставить и более дешёвые,
например я пробовал NE5532. Разницы на слух не обнаружено.
Настройка : перед включением вывести R15 в положение минимального сопротивления. Подать питание и выставить ток покоя примерно 150 mA.
Ток покоя удобно измерять по падению напряжения на 5-и ваттном резисторе: на резисторе 0,1 Ом при токе 150 mA должно быть 15 mV (соответственно на резисторе 0,2 Ом - 30 mV).
При использовании в качестве выходных 2sk1058 и 2sj162 и подобных ток покоя должен быть 210.......230 mA.
Цепочка Цобеля R13 и C6 служит для предотвращения самовозбуждения на ВЧ. Её ставить желательно, но не обязательно если самовозбуждения нет. А если вдруг усилитель всё же будет самовозбуждаться или вести себя неустойчиво (чего лично у меня никогда не было, но многое как известно зависит от монтажа), то советовал бы для начала заменить истоковые проволочные керамические резисторы R7 и R8 на угольные (например, соединить параллельно 5 одноваттных резисторов МЛТ номиналом по 1 Ом (или по 0,5 Ом). В усилителях с выходным каскадом на полевых транзисторах это часто приносит положительный эффект.
Стабилитроны D3 и D4 можно укрепить на радиаторе вблизи от транзисторов для нормальной термостабилизации. (Обратите внимание – только приборы с низким напряжением стабилизации имеют отрицательный ТКЕ ). Для этого удобен теплопроводящий клей, но можно и скобой.
Звук вас порадует.
Всё! Приятного прослушивания!
Fig_6
Fig_7
Все вопросы в Форум.
Эти статьи вам тоже могут пригодиться: |
|
||||||||||||
![]() |
![]() |


![]() |
||||
|
|
||||
























